


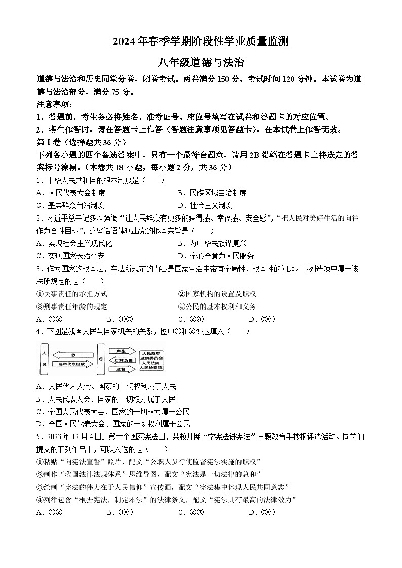
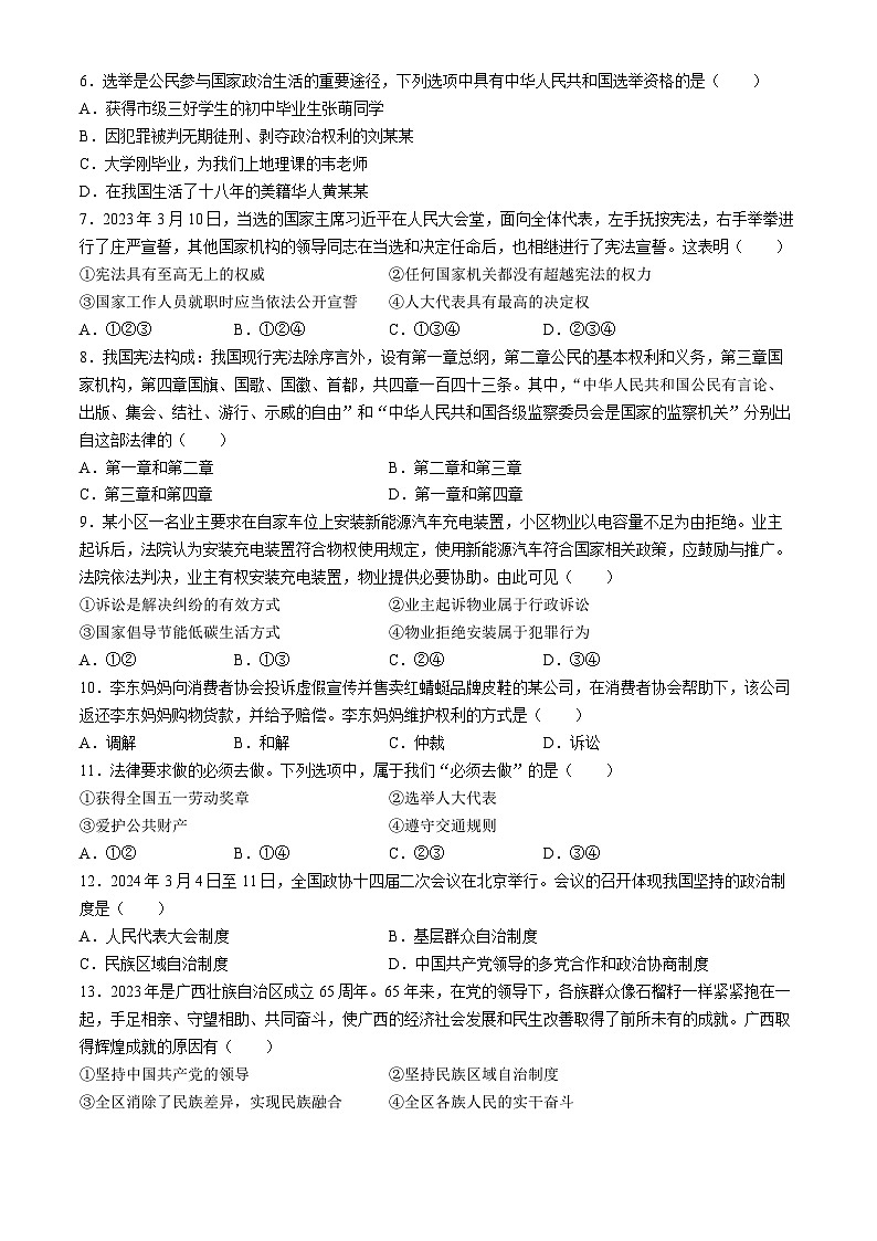
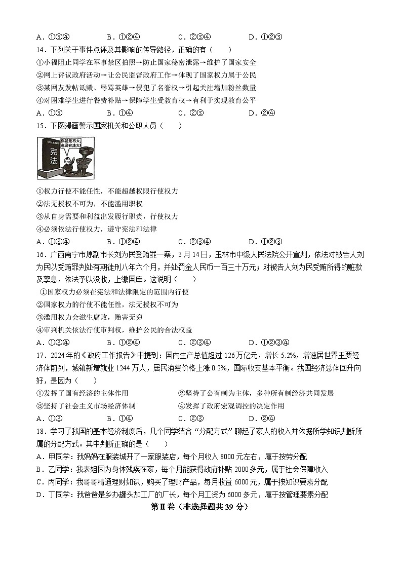
还剩3页未读,
继续阅读
广西壮族自治区钦州市浦北县2023-2024学年八年级5月月考道德与法治试题(含答案)
展开
这是一份广西壮族自治区钦州市浦北县2023-2024学年八年级5月月考道德与法治试题(含答案),共6页。试卷主要包含了我国宪法构成等内容,欢迎下载使用。
相关试卷
广西壮族自治区钦州市浦北县2023-2024学年七年级5月月考道德与法治试题(含答案):
这是一份广西壮族自治区钦州市浦北县2023-2024学年七年级5月月考道德与法治试题(含答案),共6页。试卷主要包含了七年级等内容,欢迎下载使用。
2024年广西壮族自治区钦州市浦北县中考二模道德与法治试题:
这是一份2024年广西壮族自治区钦州市浦北县中考二模道德与法治试题,共8页。试卷主要包含了南昌舰首位女班长徐文茜说等内容,欢迎下载使用。
18,广西壮族自治区钦州市浦北县2023-2024学年八年级下学期5月月考道德与法治试题:
这是一份18,广西壮族自治区钦州市浦北县2023-2024学年八年级下学期5月月考道德与法治试题,共3页。