还剩6页未读,
继续阅读
安徽省六安市霍邱县2024届九年级下学期中考模拟预测历史试卷(含答案)
展开相关试卷
2024年安徽省六安市霍邱县九年级模拟预测 历史试卷(解析版):
这是一份2024年安徽省六安市霍邱县九年级模拟预测 历史试卷(解析版),共14页。试卷主要包含了2亿亩,森林覆盖率提高到24等内容,欢迎下载使用。
安徽省六安市霍邱县2024届九年级下学期中考模拟预测历史试卷(含答案):
这是一份安徽省六安市霍邱县2024届九年级下学期中考模拟预测历史试卷(含答案),共16页。试卷主要包含了选择题,改错题,材料题等内容,欢迎下载使用。
2024年安徽省六安市霍邱县中考模拟预测历史试题:
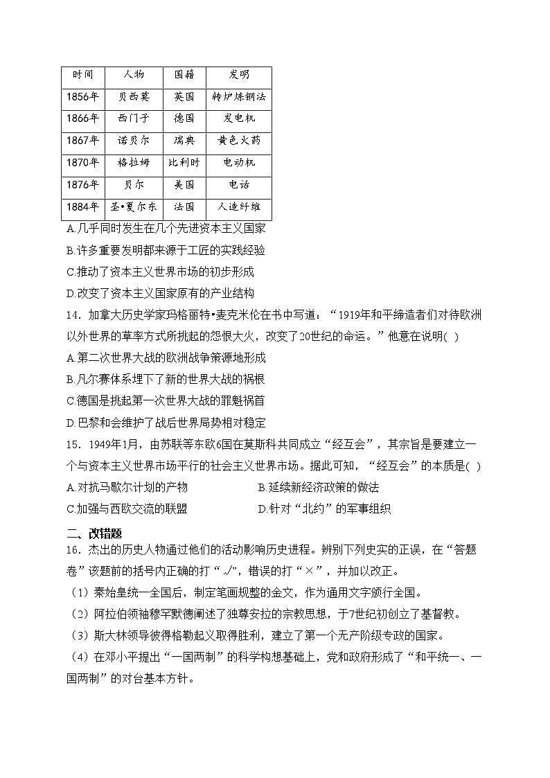
这是一份2024年安徽省六安市霍邱县中考模拟预测历史试题,文件包含2024年安徽省六安市霍邱县九年级模拟预测历史试题docx、答案pdf等2份试卷配套教学资源,其中试卷共3页, 欢迎下载使用。

