所属成套资源:高中化学 选择性必修一(人教版2019)学案
高中化学人教版 (2019)选择性必修1第二节 化学平衡学案设计
展开
这是一份高中化学人教版 (2019)选择性必修1第二节 化学平衡学案设计,共13页。学案主要包含了能力打底 概念辨析,化学平衡移动的过程,影响化学平衡的因素等内容,欢迎下载使用。
1. 理解浓度、温度、压强、催化剂等对化学平衡影响的一般规律。
2. 了解化学平衡的调控在生活、生产和科学研究中的重要作用。
3. 理解勒夏特列原理。
一、能力打底 概念辨析
判断下列说法的正误(正确的画“√”,错误的画“×”)。
(1) 化学反应速率改变,化学平衡一定发生移动。( × )
(2) N2(g)+3H2(g)2NH3(g) ΔH0,仅升高温度,CO2的反应速率和平衡转化率均增大。( √ )
(5) CO(g)+H2O(g)CO2(g)+H2(g) ΔH0,其他条件不变时,升高温度,正反应速率增大、逆反应速率减小,平衡正向移动。( × )
二、化学平衡移动的过程
三、化学平衡移动与化学反应速率的关系
1. v′正>v′逆:平衡向 正反应方向 移动。
2. v′正=v′逆:反应达到平衡状态,平衡 不 移动。
3. v′正<v′逆:平衡向 逆反应方向 移动。
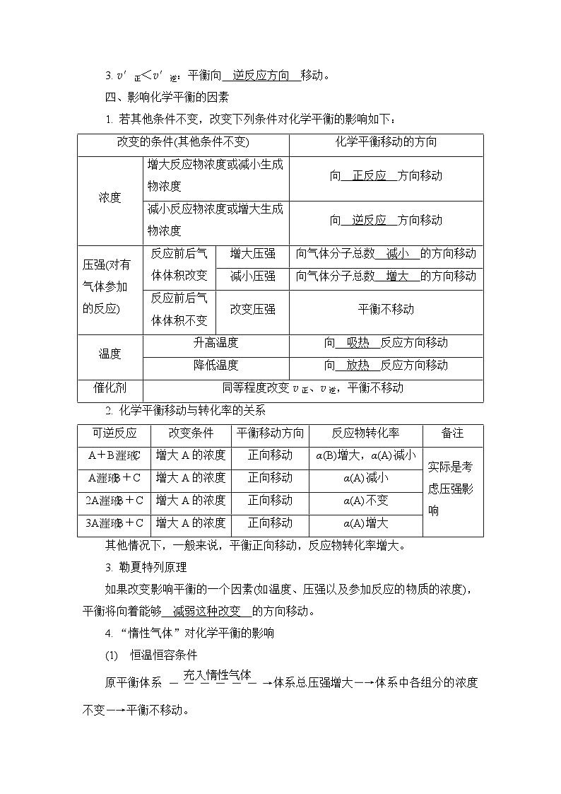
四、影响化学平衡的因素
1. 若其他条件不变,改变下列条件对化学平衡的影响如下:
2. 化学平衡移动与转化率的关系
其他情况下,一般来说,平衡正向移动,反应物转化率增大。
3. 勒夏特列原理
如果改变影响平衡的一个因素(如温度、压强以及参加反应的物质的浓度),平衡将向着能够 减弱这种改变 的方向移动。
4. “惰性气体”对化学平衡的影响
(1) 恒温恒容条件
原平衡体系eq \(――――――→,\s\up7(充入惰性气体))体系总压强增大―→体系中各组分的浓度不变―→平衡不移动。
(2) 恒温恒压条件
原平衡体系eq \(―――――――→,\s\up7(充入惰性气体))容器容积增大,各反应气体的分压减小
五、利用化学平衡常数K判断可逆反应的热效应
六、利用浓度商(Q)与K判断化学平衡状态及反应的方向[aA(g)+bB(g)cC(g)+dD(g)]
Q=eq \f(ccC·cdD,caA·cbB)eq \b\lc\{\rc\ (\a\vs4\al\c1(v逆,=K,反应处于化学平衡状态,v正=v逆,>K,反应向逆反应方向进行,v正T2,反应是吸热反应,温度升高平衡正向移动,NO的物质的量增大,与图像不符,A错误;增大压强平衡逆向移动,NO2的百分含量增大,B错误;图3表示恒容下再充入NO2,NO2的浓度增大,正反应速率增大,此时逆反应速率不变,随着反应的进行,正反应速率逐渐减小,逆反应速率逐渐增大,重新达到平衡,C正确;体积增大到原来的2倍,瞬间浓度都为原来的eq \f(1,2),NO的浓度应该是原来的一半,D错误。
在1L的恒容密闭容器中发生反应:CH4(g)+CO2(g)2CO(g)+2H2(g) ΔH。若起始时充入0.4ml CH4和0.4ml CO2,测得CH4的平衡转化率与温度的关系如右图中曲线a所示。下列说法正确的是( D )
A.ΔH<0
B. 延长M点的反应时间,可以提高CH4的平衡转化率
C. T1℃下,若起始时向该容器中充入等物质的量的CH4、CO2、CO和H2,则此时反应向正反应方向进行
D. 曲线b可表示向该容器中充入0.5ml CH4和0.5ml CO2,CH4的平衡转化率与温度的关系
[解析] 温度升高,甲烷的转化率增大,所以正反应为吸热反应,ΔH>0,A错误;M点为平衡状态,条件不变,延长反应时间,平衡不发生移动,甲烷的平衡转化率不变,B错误;体积为1L,T1℃时:
CH4(g)+CO2(g)2CO(g)+2H2(g)
起始/(ml/L) 0.4 0.4 0 0
变化/(ml/L) 0.24 0.24 0.48 0.48
平衡/(ml/L) 0.16 0.16 0.48 0.48
K=eq \f(0.482×0.482,0.16×0.16)=2.0736。假设起始时充入CH4、CO2、CO和H2的物质的量为xml,体积为1L,T1℃时Q=eq \f(x2×x2,x×x)=x2,Q的大小与起始值x有关,反应不一定正向移动,C错误;充入0.5ml CH4和0.5ml CO2与充入0.4ml CH4和0.4ml CO2相比较而言,平衡正向移动,但是起始值增大程度大于转化值增大程度,转化率减小,曲线b符合,D正确。
1. 如图是可逆反应A+2B2C+3D的化学反应速率和化学平衡随外界条件改变而变化的情况。下列推断正确的是( A )
A.正反应是放热反应 B. D可能是气体
C.逆反应是放热反应 D. A、B、C、D均为气体
[解析] 由题图可以看出降低温度,平衡向正反应方向移动,则正反应为放热反应,逆反应为吸热反应,A正确、C错误;题图中增大压强,平衡向正反应方向移动,则说明气体反应物的化学计量数之和大于气体生成物的化学计量数之和,若A、B是气体,则D是液体或固体,若D为气体,不符合正反应是气体体积减小的反应这一条件,B错误;若A、B、C、D均为气体,增大压强,平衡向逆反应方向移动,与题图不符,D错误。
2. Deacn法制备Cl2的反应为4HCl(g)+O2(g)2Cl2(g)+2H2O(g)。下图为恒容容器中,进料浓度比 c(HCl)∶c(O2)分别等于1∶1、4∶1、7∶1时HCl的平衡转化率随温度变化的关系图。下列说法正确的是( D )
A.反应4HCl(g)+O2(g)2Cl2(g)+2H2O(g)的ΔH>0
B.Z曲线对应进料浓度比c(HCl)∶c(O2)=1∶1
C.400 ℃,进料浓度比c(HCl)∶c(O2)=4∶1时,O2的平衡转化率为19%
D. 400 ℃,起始时c(HCl)=c0 ml/L,进料浓度比 c(HCl)∶c(O2)=1∶1时,平衡常数K=eq \f(0.422×0.422,1-0.844×1-0.21c0)
[解析] 由图中曲线得出,随着温度升高,HCl的转化率下降,说明平衡向逆反应方向移动,则说明该反应是放热反应,ΔH0。当反应达到平衡时,下列措施:①升温;②恒容通入惰性气体;③增加CO的浓度;④减压;⑤加催化剂;⑥恒压通入惰性气体。能提高COCl2转化率的是( B )
A.①②④ B. ①④⑥
C. ②③⑤ D. ③⑤⑥
[解析] 该反应为气体体积增大的吸热反应,所以升温和减压均可以促使反应正向移动;恒压通入惰性气体,相当于减压;恒容通入惰性气体和加催化剂,平衡均不移动;增加CO的浓度,平衡逆向移动。B正确。
4. (2022·溧阳中学)已有平衡体系:CO(g)+2H2(g)CH3OH(g) ΔH
相关学案
这是一份高中化学人教版 (2019)选择性必修1第二节 化学平衡第二课时导学案,共13页。
这是一份人教版 (2019)第二节 化学平衡第一课时导学案及答案,共12页。
这是一份人教版 (2019)选择性必修1第二章 化学反应速率与化学平衡第二节 化学平衡第三课时学案,共20页。

