





河南省周口市八校联考2023-2024学年高二下学期+期末考试化学试题
展开化学试卷(答案和解析)
【答案】
1. C 2. C 3. B 4. A 5. B 6. A 7. C
8. D 9. D 10. B 11. C 12. C 13. D 14. D
15. C 16. C
17. (1) ①. ②.极性分子
(2)NH3> AsH3> PH3
(3)sp、sp2 (4) ①. 6 ②. N
(5) ①. (12,12,12) ②. 155NA(0.55×10−10)3g⋅cm−3
18. 球形冷凝管 分离出产物促进反应正向进行,提高产率 饱和Na2CO3溶液 除去残余酸性物质,降低产物在水中的溶解度 100 74.9%
19. 分子晶体 3d6 sp2、sp3 C CH3CH=CHCHO+2Ag(NH3)2OH→△CH3CH=CHCOONH4+2Ag↓+3NH3+H2O或CH3CH=CHCHO+2Cu(OH)2+NaOH→△CH3CH=CHCOONa+Cu2O↓+3H2O
20. (1) ①.羟基 ②. O2 ③.氧化反应
(2) (3)2
(4) ①. 13 ②.
(5)
【解析】
1. 解:A.丙三醇俗称甘油,具有保湿作用,可以起保湿作用,故A正确;
B.新冠疫苗是蛋白质,高温下易变性,新冠疫苗应冷藏保存,故B正确;
C.多糖属于高分子化合物,单糖和寡糖不是高分子化合物,故C错误;
D.石墨晶体是混合晶体,晶体中存在范德华力,可用作润滑剂,故D正确;
故选:C。
A.丙三醇俗称甘油,具有保湿作用;
B.新冠疫苗是蛋白质,高温下易变性;
C.多糖属于高分子化合物;
D.石墨晶体是混合晶体。
本题考查物质的性质及应用,为高频考点,把握物质的性质、发生的反应、性质与用途为解答的关键,侧重分析与应用能力的考查,注意元素化合物知识的应用,题目难度不大。
2. A.聚丙烯的结构简式为,A错误;
B.选项中所画的硫原子核外电子排布图违反了洪特规则,B错误;
C.钙原子失去最外层的两个电子生成钙离子,核外电于排布式: 1s22s22p63s23p6 ,C正确;
D.乙烯的电子式:,D错误;
故选C。
3. 解:A.Cl原子电负性于H,导致三氟乙酸中O−H键的极性增强,更易电离出H+,所以酸性:乙酸小于三氟乙酸,即乙酸的pKa大于三氟乙酸的pKa,与氢键无关,故A错误;
B.中−OH与−CHO能形成分子内氢键,中−OH与−CHO能形成分子间氢键,分子内氢键使物质的熔沸点降低,分子间氢键使物质的熔沸点升高,所以的沸点低于,与氢键有关,故B正确;
C.CH4、SiH4、GeH4、SnH4的熔点随相对分子质量的增大而升高是与分子间作用力有关,分子间不存在氢键,与氢键无关,故C错误;
D.非金属性或电负性:F>Cl>Br>I,则HF、HCl、HBr、HI的热稳定性依次减弱,与氢键无关,故D错误;
故选:B。
A.Cl原子电负性大于H,导致三氟乙酸中O−H键的极性增强,易电离出氢离子;
B.分子内氢键使物质的熔沸点降低,分子间氢键使物质的熔沸点升高;
C.C、Si、Ge、Sn的电负性均不得,4种分子均不能形成分子间氢键,它们沸点的递变规律与分子间作用力有关;
D.氢化物的热稳定性与元素的电负性、非金属性有关,属于化学性质。
本题考查了氢键存在对物质性质的影响,题目难度不大,注意①氢键是一种分子间的相互作用,不属于化学键②能形成氢键的物质主要有NH3、H2O、HF③特征:比化学键弱,比分子间作用力强。
4. 解:A.HCHO分子的结构式为,单键为σ键,π键含一个σ键、一个π键,故HCHO分子中既含σ键又含π键,故A正确;
B.CO2分子中含有C=O键,属于极性共价键,不存在非极性键,故B错误;
C.甲醛在发生银镜反应时被氧化,体现出甲醛的还原性,故C错误;
D.HCHO中的C原子价层电子对个数=3+4−2×1−1×22=3且不含孤电子对,根据价层电子对互斥理论判断C原子杂化类型为sp2,故D错误;
故选:A。
A.HCHO分子的结构式为;
B.CO2分子中含有的共价键为C=O键;
C.甲醛在发生银镜反应时被氧化;
D.HCHO中的C原子价层电子对个数=3+4−2×1−1×22=3且不含孤电子对,根据价层电子对互斥理论判断C原子杂化类型。
本题考查了甲醛的性质和结构,应注意掌握根据价层电子对数的计算和分子的结构式等来分析判断的方法。
5. A. C2H4 分子中含1个碳碳双键、4个碳氢单键,每个单键中含1个σ键,双键中含1个σ键和1个π键,故A正确;
B.F原子半径比Cl原子半径小,所以 F−F 键比 Cl−Cl 键短,但是由于 F−F 键键长短,原子间斥力大,所以 F2 稳定性差,且F原子比Cl原子非金属性强,所以 F2 化学性质更不稳定,故B错误;
C. NH3 和 PH3 均为三角锥结构,由于电负性:N>P,成键电子靠近中心N原子,成键电子间产生斥力大,所以 NH3 的键角比 PH3 大,故C正确;
D.BF3中心原子的价层电子对数为 3+12(3−3×1)=3 ,中心原子采取sp2杂化,没有孤电子对,BF3的VSEPR模型为平面三角形;SO3中心原子的价层电子对数为 3+12(6−3×2)=3 ,中心原子采取sp2杂化,没有孤电子对,SO3的VSEPR模型为平面三角形,故D正确;
答案选B。
6. A.冰晶胞内水分子间以氢键相结合,A错误;
B.在金刚石晶体中,每个碳原子与4个碳原子形成共价键,每个共价键为2个碳原子所共有,每个碳原子形成的共价键为4× 12 =2个,则碳原子与碳碳键个数的比为1:2,B正确;
C.碘单质是分子晶体,I2、CCl4为非极性分子,H2O为极性分子,根据相似相溶的原理,碘单质在CCl4中比水中溶解度更大,C正确;
D.金刚石、MgO、碘单质分别是共价晶体、离子晶体和分子晶体,则三种晶体的熔点顺序为:金刚石>MgO>碘单质,D正确;
故选A
7. 解:A.PCl3中磷原子形成了3个σ键,另外每个磷原子还有一对孤电子对,则每个磷原子的价层电子对数为4,故1mlPCl3中磷原子的价层电子对数为4NA,故A正确;
B.1ml[Cu(NH3)4]2+中配位键的个数为1ml×4×NA/ml=4NA,故B正确;
C.30gC2H6中含碳原子数为30g30×2×NA/ml=2NA,30gHCHO中含碳原子数为30g30×NA/ml=NA,30gC2H6和HCHO的混合气体的物质的量不一定是1:1,故含碳原子数不一定为1.5NA,故C错误;
D.草酸中有2个氧原子采取sp2杂化、2个氧原子采取sp3杂化,故0.5ml草酸(H2C2O4)中sp3杂化的O原子个数为NA,故D正确;
故选:C。
A.PCl3中磷原子形成了3个σ键,另外每个磷原子还有一对孤电子对;
B.一个[Cu(NH3)4]2+中含有4条配位键;
C.30gC2H6中含碳原子数为30g30×2×NA/ml=2NA,30gHCHO中含碳原子数为30g30×NA/ml=NA;
D.草酸中有2个氧原子采取sp2杂化、2个氧原子采取sp3杂化。
本题考查了阿伏加德罗常数的有关计算,掌握物质的量的计算公式和物质结构是解题关键,注意价电子互斥理论及基态原子核外电子排布规律。
8. A.用FeS固体除去污水中的 Hg2+ ,反应生成更难溶的HgS,反应的离子方程式为: FeS+Hg2+=HgS+Fe2+ ,选项A正确;
B.AgCl沉淀溶于氨水生成络合物,反应的化学方程式为: AgCl+2NH3=AgNH32Cl ,选项B正确;
C. NO2 与水反应生成硝酸和NO,反应的化学方程式为: 3NO2+H2O=2HNO3+NO ,选项C正确;
D.乙醛和新制 CuOH2 共热出现砖红色浑浊,生成物为氧化亚铜,反应 化学方程式为: ,选项D错误;
答案选D。
9. A.卤代烃取样,滴入NaOH水溶液,加热至分层现象消失,先加入稀硝酸酸化后,再滴入AgNO3溶液,观察沉淀的颜色,故A不符合题意;
B.由于醋酸易挥发,因此要先将产生的二氧化碳气体通入饱和碳酸氢钠溶液中,再通入到苯酚钠中,溶液变浑浊,才能说明碳酸酸性比苯酚酸性强,故B不符合题意;
C.溴水易挥发,溴水溶于水也显酸性,若为酸性,不能说明发生了氧化反应,故C不符合题意;
D.四氯化碳可除去挥发的溴单质,生成的HBr可使石蕊变红,可验证苯与液溴发生取代反应,故D符合题意。
综上所述,答案为D。
10. A.结合有机物结构简式可知分子式为: C15H10O5 ,故A错误;
B.同周期元素,从左到右电负性逐渐增强,结合碳氢化合物中H显正电性,所以电负性 O>C>H ,故B正确;
C.电子的空间运动状态等于轨道数,根据基态氧原子核外电子排布可知占据5个轨道,所以有5种核外电子的空间运动状态,故C错误;
D.分子中存在甲基结构,甲基中的C原子属于sp3杂化,所以所有原子不可能共平面,故D错误;
故选B。
11. 解:A.醇发生消去反应生成烯烃时,需要的条件为:浓硫酸作催化剂、加热,故A错误;
B.步骤②的反应类型可能是加成反应、可能是取代反应,故B错误;
C.B为ClCH2CHClCH2Cl,名称为1,2,3−三氯丙烷,故C正确;
D.三硝酸甘油酯中只含憎水基不含亲水基,所以难溶于水,故D错误;
故选:C。
1−丙醇发生消去反应生成丙烯,丙烯和氯气发生取代反应生成A为CH2=CHCH2Cl或丙烯和氯气发生加成反应生成A为ClCH2CHClCH3,A和氯气反应生成B为ClCH2CHClCH2Cl,B发生水解反应生成丙三醇,丙三醇和浓硝酸发生取代反应生成三硝酸甘油酯。
本题考查有机物的结构和性质,侧重考查分析、判断及知识综合运用能力,明确官能团及其性质的关系是解本题关键,题目难度不大。
12. 【分析】短周期主族元素X、Y、Z、W原子序数依次增大,四种元素组成的一种食品添加剂结构如图所示,Z的原子半径在短周期中最大,则Z为Na,W基态原子的s能级电子总数是p能级电子总数的 23 ,则W为P,则Y为O,X为H。
【详解】A.根据同电子层结构核多径小原则,Y、Z形成的简单离子半径:Y>Z,A错误;
B.两种物质的晶体类型均为分子晶体,水中存在分子间氢键,因此W、Y形成的简单氢化物沸点:Y>W,B错误;
C.WX3磷化氢中磷原子价层电子对数为 3+12(5−1×3)=4 ,杂化类型为sp3杂化,X2Y水中氧原子价层电子对数为 2+12(6−1×2)=4 ,杂化类型为sp3杂化,杂化轨道类型相同,C正确;
D.Z分别与X、Y形成的化合物中所含化学键类型不一定完全相同,NaH只有离子键,Na2O2中含有离子键和非极性共价键,D错误。
故选C。
13. 解:A.Z分子中1个碳碳双键能与溴发生加成反应、苯环上酚羟基邻位的2个原子能与被溴原子取代,则1mlZ与足量溴水反应消耗3mlBr2,故A正确;
B.X中酚羟基不能与NaHCO3反应,而Z中羧基能与NaHCO3反应生成CO2,则可以使用NaHCO3溶液鉴别X和Z,故B正确;
C.含有酚羟基的物质能与FeCl3溶液发生显色反应,X含酚羟基,可与FeCl3溶液显示特殊颜色,故C正确;
D.Y中酚羟基、酯基水解生成的酚羟基和羧基都能和NaOH反应,则1mlY最多能与5mlNaOH反应,故D错误;
故选:D。
A.Z分子中1个碳碳双键能与溴发生加成反应、苯环上酚羟基邻位的2个原子能与被溴原子取代;
B.X中酚羟基不能与NaHCO3反应,而Z中羧基能与NaHCO3反应生成CO2;
C.含有酚羟基的物质能与FeCl3溶液发生显色反应;
D.Y中酚羟基、酯基水解生成的酚羟基和羧基都能和NaOH反应。
本题考查有机物的结构与性质,为高频考点,把握有机物的结构、有机反应为解答的关键,侧重分析与应用能力的考查,注意酚、酯、烯烃的性质,选项D为解答的易错点,题目难度不大。
14. 【分析】由合成路线中的聚醋酸乙烯酯反推,可知M为,是乙炔与乙酸加成的产物,聚醋酸乙烯酯再在催化剂和甲醇的作用下生成聚乙烯醇。
【详解】A.据分析可知,a为乙酸,A正确;
B.提高反应物的量可以使平衡正向移动,提高生成物产率,B正确;
C.由M转化为聚醋酸乙烯酯的过程中发生碳碳双键的加聚反应,C正确;
D.由聚醋酸乙烯酯转化为聚乙烯醇过程中发生取代反应,会生成乙酸甲酯,D错误;
答案选D。
15. 【分析】配合物中内界原子不能发生电离,外界离子在水溶液里能发生电离,氯离子可以与银离子反应生成氯化银白色沉淀,通过沉淀的质量可以推断出氯离子含量,绿色晶体的水溶液与 AgNO3 溶液反应得到白色沉淀质量为紫色晶体的水溶液反应得到沉淀质量的 23 ,两种晶体分子式均为 TiCl3⋅6H2O ,说明紫色晶体中含有3个自由移动的氯离子,而绿色晶体中只有2个自由移动的氯离子,即有一个氯原子形成了配合物,因为钛为6配位,即配合物中须有5个水,即化学式为 TiClH2O5Cl2⋅H2O ,而紫色晶体的化学式为 [Ti(H2O)6]Cl3 。
【详解】A.绿色晶体分子式为 TiCl3⋅6H2O ,配位数为6,含2个氯离子,化学式为 TiClH2O5Cl2⋅H2O ,配体是氯离子和水,它们物质的量之比为1∶5,A正确;
B.由A知,绿色晶体配合物的化学式为 TiClH2O5Cl2⋅H2O ,B正确;
C.紫色晶体中含3个氯离子,配位数为6,化学式为 [Ti(H2O)6]Cl3 ,结合化学式可知,紫色晶体中存在离子键,配体水分子中存在σ键,但是在晶体中不存在π键,C错误;
D.配合物中内界原子不能发生电离,外界离子在水溶液里能发生电离,紫色晶体中含3个氯离子,紫色晶体化学式为 [Ti(H2O)6]Cl3 , 0.01ml 紫色晶体在水溶液中与过量 AgNO3 作用最多可得到0.03ml沉淀,沉淀质量 m=nM=0.03ml×143.5g/ml=4.305g ,D正确;
故选C。
16. A.CO2的结构式为O=C=O,含有4个共用电子对,22gCO2的物质的量为 22g44g/ml =0.5ml,所含共用电子对数目为2NA,故A错误;
B.CH4中含有10个质子,6个中子,则1mlCH4中含有10 NA个质子和6 NA个中子,故B错误;
C.标准状况下22.4LCH4的物质的量为1ml,途径2生成CH4的过程中C元素化合价由+4价下降到−4价,反应转移电子数为8NA,故C正确;
D.未说明所得产物物质的量,无法计算形成共价键数目,故D错误;
故选C。
17. 【小问1详解】
N原子序数为7,基态N原子的价电子的轨道表示式:; NH3 分子空间结构为三角锥,正负电荷中心不重合,为极性分子;
【小问2详解】
能形成分子间氢键的氢化物熔沸点较高,不能形成氢键的氢化物熔沸点随着相对分子质量的增大而升高,NH3能形成分子间氢键,PH3和AsH3不能形成分子间氢键,相对分子质量PH3< AsH3,熔沸点NH3> AsH3> PH3,故答案为:NH3> AsH3> PH3;
【小问3详解】
由图可知,氮氮三键及氮氮双键中的N的价层电子对数为2,为sp杂化;最上方的N价层电子对数为3,为sp2杂化;
【小问4详解】
由图可知,1个该配合物中通过螯合作用形成的配位键有6个,其中给提供孤电子对的原子为N原子和O原子;
【小问5详解】
①B原子处于晶胞的前平面面心,由B点为 (12,0,12) 可知,晶胞棱长为1,C处于晶胞体心,则C坐标参数 (12,12,12) ;
②该晶胞中Ti4+个数为 8×18=1 、C2+个数为1、O2−个数为 6×12=3 ,则晶胞密度: ρ=mV=48+59+16×3NA(0.55×10−10)3g⋅cm−3=155NA(0.55×10−10)3g⋅cm−3 。
18. 解:(1)由仪器构造可知,图中仪器X的名称为球形冷凝管,
故答案为:球形冷凝管;
(2)根据题意可知,甲基丙烯酸和甲醇在浓硫酸加热的条件下反应生成甲基丙烯酸甲酯和水,化学方程式为,
故答案为:;
(3)制备甲基丙烯酸甲酯的反应是可逆反应,水是产物之一,及时分离出水,可以降低其浓度,促使平衡正向移动,
故答案为:分离出产物促进反应正向进行,提高产率;
(4)该反应是可逆反应,反应中使用到的甲基丙烯酸会混入产物中,且结合乙酸乙酯的制备中碳酸钠的作用可知,试剂Y是饱和Na2CO3溶液;其作用是:除去残余酸性物质,降低产物在水中的溶解度,
故答案为:饱和Na2CO3溶液;除去残余酸性物质,降低产物在水中的溶解度;
(5)根据信息可知,产品的沸点为100°C,而甲醇和甲基丙烯酸的沸点和产品的沸点相差较大,故蒸馏时收集100°C的成分即可得到产品,
故答案为:100;
(6)原料甲基丙烯酸的质量为1.01g/cm3×20ml=20.2g,物质的量为20.2g86g/ml≈0.235ml,甲醇的质量为0.79g/cm3×15ml=11.85g,物质的量为11.85g32g/ml≈0.37ml,则甲醇过量,甲基丙烯酸甲酯的物质的量为0.235ml,甲基丙烯酸甲酯的产率=×100g/ml×100%≈74.9%,
故答案为:74.9%;
本题是有机物制备类的实验题,将反应物甲基丙烯酸,乙醇和催化剂浓硫酸放入烧瓶中,发生反应产生的水通过分水器分离除去,从而提高原料的转化率,在提纯产品的时候,结合乙酸乙酯的制备考虑可以用饱和碳酸钠溶液除去其中混入的酸性杂质,以此解题。
本题主要考查了制备实验方案的设计,属于高频考点,需要边思考、边分析,熟悉制备流程是解题关键,侧重考查分析能力,题目难度一般。
19. 解:(1)二茂铁的熔沸点较低,所以二茂铁晶体属于分子晶体,
故答案为:分子晶体;
(2)Fe2+的价电子为其3d能级上的6个电子,其价电子排布式为3d6,
故答案为:3d6;
(3)环戊二烯的键线式为,分子中连接双键的碳原子价层电子对个数是3、亚甲基的碳原子上价层电子对个数是4,则碳原子的杂化类型为sp2、sp3,
故答案为:sp2、sp3;
(4)环戊二烯的某同系物X与酸性高锰酸钾溶液反应后得到的有机产物有HOOC−CH2−COOH和,连接双键的碳原子上有1个氢原子时,被氧化为−COOH,连接碳碳双键的碳原子上没有氢原子时,被氧化为羰基,所以其结构简式为,
故答案为:;
(5)①环戊二烯与CH3CH=CHCHO在加热时合成的有机物为,
故答案为:;
②A.碳碳双键和溴水发生加成反应而使溴水褪色、醛基和溴水发生氧化反应而使溴水褪色,故A错误;
B.碳碳双键、醛基都能被酸性高锰酸钾溶液氧化而使溴水褪色,故B错误;
C.碳碳双键和溴的四氯化碳溶液发生加成反应,醛基不反应,可以检验碳碳双键,故C正确;
D.银氨溶液能和醛基发生银镜反应,和碳碳双键不反应,可以检验醛基,故D错误;
故答案为:C;
③检验CH3CH=CHCHO分子有醛基时,用新制氢氧化铜悬浊液或银氨溶液,该有机物和新制氢氧化铜悬浊液共热发生氧化反应生成砖红色沉淀,和银氨溶液水浴加热时生成Ag,反应方程式为CH3CH=CHCHO+2Ag(NH3)2OH→△CH3CH=CHCOONH4+2Ag↓+3NH3+H2O或CH3CH=CHCHO+2Cu(OH)2+NaOH→△CH3CH=CHCOONa+Cu2O↓+3H2O,
故答案为:CH3CH=CHCHO+2Ag(NH3)2OH→△CH3CH=CHCOONH4+2Ag↓+3NH3+H2O或CH3CH=CHCHO+2Cu(OH)2+NaOH→△CH3CH=CHCOONa+Cu2O↓+3H2O。
(1)分子晶体的熔沸点较低;
(2)Fe2+的价电子为其3d能级上的6个电子;
(3)环戊二烯的键线式为,分子中连接双键的碳原子价层电子对个数是3、亚甲基的碳原子上价层电子对个数是4;
(4)环戊二烯的某同系物X与酸性高锰酸钾溶液反应后得到的有机产物有HOOC−CH2−COOH和,连接双键的碳原子上有1个氢原子时,被氧化为−COOH,连接碳碳双键的碳原子上没有氢原子时,被氧化为羰基;
(5)①环戊二烯与CH3CH=CHCHO在加热时合成的有机物为;
②A.碳碳双键、醛基都能和溴水反应;
B.碳碳双键、醛基都能被酸性高锰酸钾溶液氧化;
C.碳碳双键和溴的四氯化碳溶液发生加成反应,醛基不反应;
D.银氨溶液能和醛基发生银镜反应,和碳碳双键不反应;
③检验CH3CH=CHCHO分子有醛基时,用新制氢氧化铜悬浊液或银氨溶液,该有机物和新制氢氧化铜悬浊液共热发生氧化反应生成砖红色沉淀,和银氨溶液水浴加热时生成Ag。
本题考查有机物的结构和性质、晶体类型的判断、原子杂化类型判断等知识点,侧重考查分析、判断及知识综合运用能力,明确官能团及其性质的关系、晶体类型的判断方法、原子杂化类型的判断方法等知识点是解本题关键,题目难度不大。
20. 【分析】A物质发生还原反应使醛基还原成羟基生成B;B与CH2(COOH)2在一定条件下反应生成C;C在浓硫酸加热条件下与甲醇发生酯化反应生成D;D发生取代反应生成E,据此分析;
【小问1详解】
化合物C含有官能团羧基和羟基,参考①的示例,则羟基可与氧气在铜催化加热条件下发生氧化反应;
【小问2详解】
对比D和E结构简式可知发生取代反应,反应方程式:;
【小问3详解】
D中含有碳碳双键,可与 Br2 发生加成反应生成产物H,则H结构简式:,包含手性碳原子有2个;
【小问4详解】
B的分子式为C9H10O2,化合物Y是比B少一个碳的同系物,则Y分子式为C8H8O2,Y的同分异构体中遇 FeCl3 溶液发生显色反应,还能发生银镜反应说明Y的同分异构体中含酚羟基和醛基,则苯环上取代基可以为①−OH和−CHO两者邻间对3种位置关系;②−OH、−CH3和−CHO三者在苯环上有10种位置关系,共13种同分异构体;其中核磁共振氢谱有5组峰,峰面积之比为2∶2∶2∶1∶1的结构简式为;
【小问5详解】
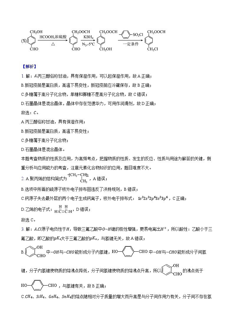
先在浓硫酸加热条件下与HCOOH发生酯化反应,再参考合成路线反应I使醛基转化成羟基,最后参考合成路线反应IV,具体合成路线如下:。
河南省商丘市十校联考2023-2024学年高二下学期期末考试化学试题: 这是一份河南省商丘市十校联考2023-2024学年高二下学期期末考试化学试题,文件包含2023-2024学年河南省商丘市十校联考高二下学期化学期末考试docx、2023-2024学年河南省商丘市十校联考高二下学期期末考试纯答案用卷docx等2份试卷配套教学资源,其中试卷共13页, 欢迎下载使用。
河南省周口市沈丘县几校2023-2024学年高二上学期2月期末化学试题: 这是一份河南省周口市沈丘县几校2023-2024学年高二上学期2月期末化学试题,共8页。试卷主要包含了下列解释事实的化学用语正确的是,3kJ⋅ml−1,3 kJ·ml−1,下列说法正确的是等内容,欢迎下载使用。
河南省周口市项城市5校2023-2024学年高三上学期12月联考化学试题(Word版): 这是一份河南省周口市项城市5校2023-2024学年高三上学期12月联考化学试题(Word版),共13页。试卷主要包含了下列离子方程式书写正确的是等内容,欢迎下载使用。