





所属成套资源:【期末试卷】人教版七年级下册地理期末模拟试卷合集(含答案)
【期末测试】人教版七年级下学期地理期末测试卷05(原卷版+解析版)
展开
这是一份【期末测试】人教版七年级下学期地理期末测试卷05(原卷版+解析版),文件包含七年级下学期地理期末测试卷05-对点变式题人教版原卷版docx、七年级下学期地理期末测试卷05-对点变式题人教版解析版docx等2份试卷配套教学资源,其中试卷共31页, 欢迎下载使用。
1、教材设计新颖,图文并茂,图片、数据能体现地理事物的最新发展动态。
2、课文表述上分叙述式课文和活动式课文两部分。
3、教材内容简炼,重视情景创设,联系实际,学习生活中有用的地理。
4、学习方法灵活,以探究性为主。新教材改变了单一接受式的传授方式,倡导研究性学习。
5、重视教育信息化的要求,培养学生应用信息媒介解决相关地理问题的能力。
人教版七年级下册地理期末测试卷05
(考试时间:60分钟 试卷满分:100分)
注意事项:
1.本试卷分第Ⅰ卷(选择题)和第Ⅱ卷(非选择题)两部分。答卷前,考生务必将自己的姓名、准考证号填写在答题卡上。
2.回答第Ⅰ卷时,选出每小题答案后,用2B铅笔把答题卡上对应题目的答案标号涂黑。如需改动,用橡皮擦干净后,再选涂其他答案标号。写在本试卷上无效。
3.回答第Ⅱ卷时,将答案写在答题卡上。写在本试卷上无效。
4.测试范围:人教版七年级下册
5.考试结束后,将本试卷和答题卡一并交回。
第Ⅰ卷
一、选择题(本大题共25小题,每小题2分,共50分.在每小题给出的四个选项中,只有一个选项是符合题目要求的)
读亚洲地区图,完成下面小题。
1.下列关于亚洲位置叙述正确的是( )
A.亚洲全部位于北半球和东半球B.亚洲地跨北温带和北寒带,没有热带分布
C.亚洲四面濒临海洋,图中①为太平洋D.图中②为欧洲,在亚洲西侧
2.下列有关亚洲说法正确的是( )
A.亚洲大部分国家属于发达国家B.亚洲人口众多,是世界上人口最多的大洲
C.亚洲形成了统一的地域文化D.亚洲东部居民主要信仰伊斯兰教
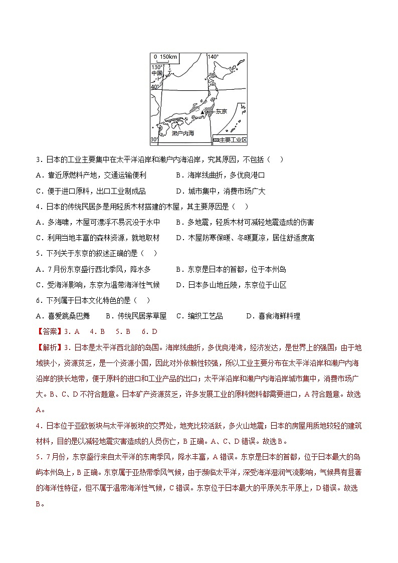
日本是我们中国一衣带水的邻邦,中日文化交流历史悠久、源远流长。由于受到地理条件的影响,中日两国的文化有着千丝万缕的联系,但又有着很大区别。读图完成下面3-6小题。
3.日本的工业主要集中在太平洋沿岸和濑户内海沿岸,究其原因,不包括( )
A.靠近原燃料产地,交通运输便利B.海岸线曲折,多优良港口
C.便于进口原料,出口工业制成品D.城市集中,消费市场广大
4.日本的传统民居多是用轻质木材搭建的木屋,其主要原因是( )
A.多海啸,木屋可漂浮不易沉没于水中B.多地震,轻质木材可减轻地震造成的伤害
C.利用当地丰富的森林资源,就地取材D.木屋防寒保暖、冬暖夏凉,居住舒适度高
5.下列关于东京的叙述正确的是( )
A.7月份东京盛行西北季风,降水多B.东京是日本的首都,位于本州岛
C.受海洋影响,东京为温带海洋性气候D.日本多山地丘陵,东京位于山区
6.下列属于日本文化特色的是( )
A.喜爱跳桑巴舞B.传统民居茅草屋C.编织工艺品D.喜食海鲜料理
读图,完成下列7-8小题。
7.有关东南亚的说法,错误的是( )
A.地处亚洲与非洲、印度洋与太平洋“十字路口”位置
B.主要由中南半岛和马来群岛组成
C.世界上华人、华侨分布最集中的地区
D.城市主要分布在河流沿岸和河口三角洲
8.东南亚地形特点是( )
A.中南半岛——山河相间,东西分布。B.中南半岛——山河相间,纵列分布。
C.马来群岛——山河相间,纵列分布。D.中南半岛——多火山、地震
据印度媒体报道,截至2015 年6月1日,印度部分地区因高温天气导致死亡人数已超过2200人。一位气象局发言人说,印度每年雨季到来之前都面临高温天气的威胁。读“孟买年内各月气温、降水 量图”(左)和“南亚一、七月风向图”(右),完成下列9-11小题。
9.对孟买气候特点的叙述正确的是( )
A.全年高温多雨B.冬季温和多雨
C.夏季炎热干燥D.全年高温,降水季节分明
10.从孟买气候图可以知道,每年因高温导致大量印度人热死,最可能出现在( )
A.1月B.5月C.7月D.10月
11.将两图结合分析,可以看出( )
A.吹东北季风时降水多B.吹西南季风时降水多
C.水热丰富无洪涝灾害D.地形对降水没有影响
读俄罗斯、日本两国简图,结合所学知识,完成下面12-13小题。
12.关于两国地理事物的叙述,不正确的是( )
A.②③④三条河流由于纬度较高,气温低,结冰期长
B.①是伏尔加河,是俄罗斯最长的河流,被称为“母亲河”
C.城市乙是日本的首都,位于日本最大的平原
D.城市甲是俄罗斯的首都,位于亚洲最大的平原
13.关于两国的叙述,正确的是( )
A.两国工业都集中分布在沿海地带
B.俄罗斯地广人稀,日本地狭人稠
C.俄罗斯以温带大陆性气候为主,日本以温带海洋性气候为主
D.两国间的经济合作被称为“南南合作”
阿拉伯半岛位于亚洲西南部,大部分地区沙漠广布。阿拉伯半岛及附近的海湾中蕴藏大量石油。左图是阿拉伯半岛示意图,右图是利雅得气候统计图。据此完成下面14-15小题。
14.阿拉伯半岛的主要气候类型是( )
A.热带沙漠气候B.热带雨林气候C.热带季风气候D.热带草原气候
15.位于阿拉伯半岛,以“石油经济”为主的国家是( )
A.塔吉克斯坦B.印度尼西亚C.哈萨克斯坦D.沙特阿拉伯
某地居民以牛羊肉和乳产品为主要食物,他们的餐桌上常见牛排、羊腿、奶油、奶酪等食物。结合下图,完成下面16-17小题。
16.“某地”最有可能指( )
A.中东地区B.撒哈拉以南非洲C.欧洲西部D.亚洲东南部
17.与当地饮食结构联系密切的自然环境特点是( )
A.人口密集,经济发达B.温带海洋性气候广布,牧草多汁
C.劳动力丰富D.沙漠广布,畜牧业为主导产业
东非高原上每年有数以百万计的角马、瞪羚等食草野生动物在坦桑尼亚的塞伦盖蒂国家公园与肯尼亚的马赛马拉国家自然保护区之间迁徙。读东非野生动物迁徙路线图,完成下面18-19小题。
18.11月至次年3月,角马群的迁徙方向是( )
A.由马赛马拉向北迁徙B.由马赛马拉向南迁徙
C.由塞伦盖蒂向北迁徙D.由塞伦盖蒂向南迁徙
19.引起东非野生动物大规模迁徙的根本原因是该地区( )
A.降水量的季节差异B.地形的空间差异C.热量的季节差异D.地势的空间差异
美国是世界上工农业最发达的国家。读图,完成下面20-21小题。
20.关于美国自然环境的描述,正确的是( )
A.地势中部高,四周低B.地跨南北半球
C.西临大西洋,东临太平洋D.温带大陆性气候分布广
21.关于美国经济特点的叙述,正确的是( )
A.近年来,经济的增长得益于钢铁、汽车工业的飞速发展
B.农业生产实现了地区专业化,机械化水平高
C.高新技术产业最早兴起于东北部地区
D.乳畜带分布在西部地区
读下列两国的简图,完成下面22-23小题。
22.下列说法正确的是( )
A.两国的海陆位置相同,都四面环海
B.两国都以白种人为主,信仰基督教
C.两国的地势特点相同,地形都以平原、高原为主
D.从经济发展水平看,都属于发达国家
23.下列说法正确的是( )
A.受地形因素影响,两国人口主要分布在东南沿海地区
B.两国煤铁石油等矿产资源丰富
C.澳大利亚工业发达,成为本国的经济支柱
D.巴西简图所示的②地区近几年面临水土流失加剧、生物多样性锐减等问题
南极洲历年被很厚的冰雪层覆盖,严寒、大风等是其最大的特色。尽管如此,许多国家还是在此建立了大量的科考站。右图是我国先后在南极建立的四个科考站位置图。据图完成下面24-25小题。
24.在我国的四个科考站中,纬度位置最高的是( )
A.中山站B.泰山站C.长城站D.昆仑站
25.关于南极下列说法错误的是( )
A.环境严酷B.淡水资源缺乏
C.有科考价值D.南极科考的最佳日期是11月~次年3月
第Ⅱ卷
二、解答题(共50分)
26.读“亚洲大陆轮廓图”,回答下列问题。(共14分)
(1)亚洲北部被____(重要纬线)穿过,赤道穿过亚洲南部,亚洲地跨寒、温、____三带,气候复杂多样,____(大陆性/海洋性)特征明显。
(2)亚洲东临A____洋;①____山脉、B____、(湖泊)②____海峡均为亚欧分界线;西南与非洲相邻;东北隔白令海峡与____洲相望。
(3)亚洲是世界最大的大洲,境内C____是世界上最高的高原,D____是世界上最大的半岛;而且河湖众多,E____是世界上最深的淡水湖,河流③____是亚洲最长的河流,河流④____是亚洲流经国家最多的一条国际河流。
(4)观察亚洲河流,说出亚洲河流流向特点是____。
27.下图为俄罗斯地形与矿产分布示意图,读图回答问题。(共11分)
(1)俄罗斯位于亚欧大陆北部,北靠____洋,东临____洋,地跨亚、欧两个大洲,图中E是亚洲与欧洲的分界线____山脉;
(2)俄罗斯地形西部以____为主,东部多高原、山地;
(3)俄罗斯大部分地区位于____(纬度)以北,气候特征表现为冬季____,夏季____;
(4)俄罗斯重工业发达,试列举一条其发展重工业的有利条件:____;
(5)俄罗斯虽海岸线漫长,但海运在交通运输业中所占比重不高,主要自然原因是____;俄罗斯横贯东西的铁路线____被称为“亚欧大陆桥”,该铁路沿南部山区修建的自然原因是____。
28.读澳大利亚气候分布图,回答下列问题。(共15分)
(1)写出字母表示的气候类型名称:A_______B________C_______D_______E________F________。
(2)位于B候区的城市①________是该国最大的城市,该城市的标志性建筑是________。
(3)位于F气候区的城市有该国首都②________,全国第二大城市③________。
(4)澳大利亚的城市人口多集中在________沿海地区,主要是因为________。
(5)如果你到澳大利亚去经营牧场,你会将牧场选择在________(图中C或D)。
(6)澳大利亚首都房屋朝阳的方向是________,学校放暑假大致在________月。
29.甲、乙两国分别是其所在大洲经济实力较强的国家,读图,回答下列问题。(共10分)
材料:甲、乙两国人口分布图
(1)乙国是________,其首都是________,位于________(大洲);甲国人种构成复杂,最显著的特征是________人种数量多,约占40%。
(2)甲、乙两国属于发展中国家的是________国,这两个国家的政治、经济商谈称为________。
(3)据图分析,甲、乙两国人口空间分布的共同特点是________。
(4)甲国有世界上面积最大的平原,平原上有世界上流域面积最广、水量最大的河流________,试分析水量大的原因:________。近几十年来的植被遭到破坏,产生的环境问题主要有________。(任意一点即可)
相关试卷
这是一份提升卷(湘教版)2022-2023学年七年级地理下学期期末分层测试卷(原卷版+解析版),文件包含提升卷湘教版2022-2023学年七年级地理下学期期末分层测试卷解析版docx、提升卷湘教版2022-2023学年七年级地理下学期期末分层测试卷原卷版docx等2份试卷配套教学资源,其中试卷共28页, 欢迎下载使用。
这是一份基础卷(湘教版)2022-2023学年七年级地理下学期期末分层测试卷(原卷版+解析版),文件包含基础卷湘教版2022-2023学年七年级地理下学期期末分层测试卷解析版docx、基础卷湘教版2022-2023学年七年级地理下学期期末分层测试卷原卷版docx等2份试卷配套教学资源,其中试卷共28页, 欢迎下载使用。
这是一份满分卷(人教版)2022-2023学年七年级地理下学期期末分层测试卷(原卷版+解析版),文件包含满分卷人教版2022-2023学年七年级地理下学期期末分层测试卷解析版docx、满分卷人教版2022-2023学年七年级地理下学期期末分层测试卷原卷版docx等2份试卷配套教学资源,其中试卷共29页, 欢迎下载使用。