[生物]卷05-[临考满分]2024年中考临考满分模拟卷(连云港卷)(解析版)
展开
这是一份[生物]卷05-[临考满分]2024年中考临考满分模拟卷(连云港卷)(解析版),共11页。试卷主要包含了光合作用的实质是等内容,欢迎下载使用。
(考试时间:45分钟 试卷满分:30分)
注意事项:
1.答卷前,考生务必将自己的姓名、准考证号填写在答题卡上。
2.回答第Ⅰ卷时,选出每小题答案后,用2B铅笔把答题卡上对应题目的答案标号涂黑。如需改动,用橡皮擦干净后,再选涂其他答案标号。写在本试卷上无效。
3.回答第Ⅱ卷时,将答案写在答题卡上。写在本试卷上无效。
4.考试结束后,将本试卷和答题卡一并交回。
第Ⅰ卷(选择题 共15分)
一、选择题:请在下列每题的四个选项中选出最符合题意的一项(每题1分,共15分)
1.下列有关生物体结构层次的叙述错误的是( )
A.除病毒以外,生物体都是由细胞构成的
B.绿色开花植物的根、茎和叶被称为营养器官
C.人体的胃是由多种组织构成的消化器官
D.被子植物具有细胞、组织、器官和系统四个层次
【答案】D
【详解】病毒的结构简单,由蛋白质外壳和内部的遗传物质组成,没有细胞结构,除病毒外,生物体都是由细胞构成的,A正确;
绿色开花植物的根、茎和叶被称为营养器官,花、果实、种子属于生殖器官,B正确;
胃的最外面的膜是结缔组织膜,最里面的胃腺上皮属于上皮组织,胃能收缩和舒张,有肌肉组织,胃的内外布满了血管和神经,血管中的血液属于结缔组织,神经属于神经组织。可见胃是由上皮组织、结缔组织、肌肉组织、神经组织等构成的一个消化器官,C正确;
被子植物具有细胞、组织、器官三个层次,没有系统,D错误。
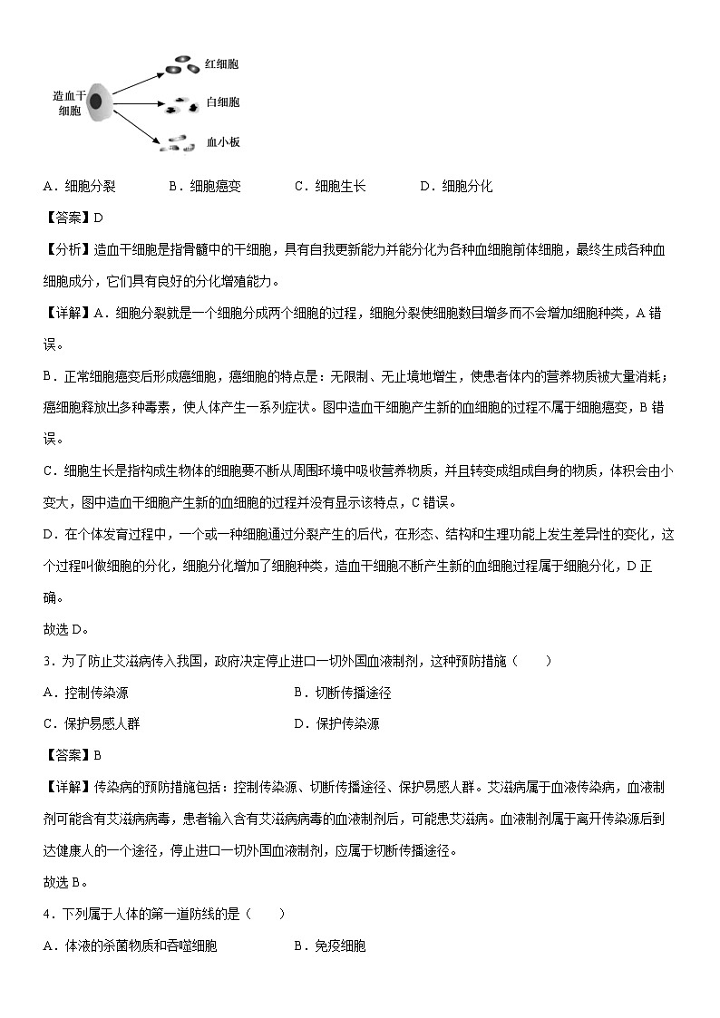
2.如图为造血干细胞不断产生新的血细胞过程示意图。这一过程称为( )
A.细胞分裂B.细胞癌变C.细胞生长D.细胞分化
【答案】D
【分析】造血干细胞是指骨髓中的干细胞,具有自我更新能力并能分化为各种血细胞前体细胞,最终生成各种血细胞成分,它们具有良好的分化增殖能力。
【详解】A.细胞分裂就是一个细胞分成两个细胞的过程,细胞分裂使细胞数目增多而不会增加细胞种类,A错误。
B.正常细胞癌变后形成癌细胞,癌细胞的特点是:无限制、无止境地增生,使患者体内的营养物质被大量消耗;癌细胞释放出多种毒素,使人体产生一系列症状。图中造血干细胞产生新的血细胞的过程不属于细胞癌变,B错误。
C.细胞生长是指构成生物体的细胞要不断从周围环境中吸收营养物质,并且转变成组成自身的物质,体积会由小变大,图中造血干细胞产生新的血细胞的过程并没有显示该特点,C错误。
D.在个体发育过程中,一个或一种细胞通过分裂产生的后代,在形态、结构和生理功能上发生差异性的变化,这个过程叫做细胞的分化,细胞分化增加了细胞种类,造血干细胞不断产生新的血细胞过程属于细胞分化,D正确。
故选D。
3.为了防止艾滋病传入我国,政府决定停止进口一切外国血液制剂,这种预防措施( )
A.控制传染源B.切断传播途径
C.保护易感人群D.保护传染源
【答案】B
【详解】传染病的预防措施包括:控制传染源、切断传播途径、保护易感人群。艾滋病属于血液传染病,血液制剂可能含有艾滋病病毒,患者输入含有艾滋病病毒的血液制剂后,可能患艾滋病。血液制剂属于离开传染源后到达健康人的一个途径,停止进口一切外国血液制剂,应属于切断传播途径。
故选B。
4.下列属于人体的第一道防线的是( )
A.体液的杀菌物质和吞噬细胞B.免疫细胞
C.免疫器官D.皮肤和黏膜
【答案】D
【分析】人体三道防线的组成、功能和免疫的特点,如下表:
【详解】根据分析中的表格信息,皮肤和黏膜属于第一道防线,ABC不符合题意,D符合题意。
故选D。
5.延庆区被誉为“北京后花园”,这里生态环境优良,林木绿化率74.5%,走进延庆的山区,你会感到空气特别清新和湿润,从生物学角度分析,空气清新、湿润主要是由于( )
A.绿色植物的光合作用和呼吸作用B.绿色植物的光合作用和蒸腾作用
C.绿色植物的呼吸作用和蒸腾作用D.动物的呼吸作用和植物的蒸腾作用
【答案】B
【分析】(1)绿色植物通过叶绿体,利用光能,把二氧化碳和水转化成储存着能量的有机物(如淀粉),并且释放出氧的过程,叫做光合作用。
(2)蒸腾作用是水分从活的植物体表面(主要是叶子)以水蒸气状态散失到大气中的过程。
(3)细胞利用氧,将有机物分解成二氧化碳和水,并将储存在有机物中的能量释放出来,供给生命活动的需要,这个过程叫做呼吸作用。
【详解】绿色植物通过叶绿体,利用光能,把二氧化碳和水转化成储存着能量的有机物(如淀粉),并且释放出氧的过程,叫做光合作用。绿色植物通过光合作用消耗大气中的二氧化碳,释放氧气,维持生物圈中的二氧化碳和氧气的相对平衡,使人感觉空气清新;绿色植物的蒸腾作用是指把植物体内的水分以水蒸气的形式从叶片的气孔散发到大气中去的过程,增加了大气的湿度,增加了降水,使人感觉空气湿润。
故选:B
6.遇到有人因溺水停止呼吸时,除了尽快拨打急救电话,还应采取哪项措施实施抢救( )
A.人工呼吸B.测量血压
C.静脉止血D.测量脉搏
【答案】A
【详解】试题分析:当人出现意外事故时,我们首先应拨打“120”急救电话,同时正确的实施一定的急救措施.如果人突然停止呼吸,但心跳存在时,我们一般应对其进行人工呼吸进行施救;当人体能自主呼吸,但心跳停止时,我们应该对其进行胸外心脏挤压来帮助其恢复心跳;当人即停止呼吸,同时心跳也停止时,我们应该紧急实施人工呼吸的同时实施胸外心脏挤压.因此遇到有人因溺水停止呼吸时,除了尽快拨打急救电话,还应采取人工呼吸实施抢救.
7.光合作用的实质是( )
A.合成有机物,释放能量和氧气B.合成有机物,储存能量,释放氧气
C.分解有机物,释放能量和氧气D.分解有机物,储存能量,释放氧气
【答案】B
【分析】光合作用实质上是绿色植物通过叶绿体,利用光能,把二氧化碳和水转化成储存能量的有机物(如淀粉),并释放氧气的过程。
【详解】绿色植物利用光提供的能量,在叶绿体中合成淀粉等有机物,并且把光能转变成化学能,储存在有机物中的过程,称为光合作用。光合作用的实质是物质转化和能量转化:物质转化是指将简单的无机物转化为复杂的有机物,并且释放出氧气的过程;能量转化是指在把无机物制造成有机物的同时,将光能转化为储存在有机物里的化学能的过程。总之,光合作用的实质是合成有机物,储存能量,释放氧气,ACD不符合题意,B符合题意。
故选B。
8.地球上已发现和命名的生物有200多万种,其中有些生物类群的已知种数见下表。这体现了生物多样性中的( )
A.生态系统多样性B.物种多样性C.遗传多样性D.数量多样性
【答案】B
【分析】
生物多样性是指在一定时间和一定地区所有生物物种及其遗传变异和生态系统的复杂性总称。它包括基因多样性、物种多样性和生态系统多样性三个层次。
【详解】A.生态系统多样性指的是一个地区的生态多样化程度。它涵盖的是在生物圈之内现存的各种生态系统(如森林生态系统,草原生态系统),A不符合题意。
B.物种(生物种类)多样性是指一定区域内生物种类(包括动物、植物、微生物)的丰富性,题干表格数据反映了生物种类的丰富性,B符合题意。
C.基因(遗传)的多样性是指物种的种内个体或种群间的基因变化,不同物种之间基因组成差别很大,同种生物之间基因也有差别,每个物种都是一个独特的基因库,C不符合题意。
D.生物多样性的内涵不包括数量多样性,D不符合题意。
故选B。
9.透明玻片上的“9>6”,用显微镜观察到的是( )
A.9>6B.69D.9260000
850-940
10000-12000
杂交组合
亲代
子一代植株表现
高秆
矮秆
甲
高秆×矮秆
453株
446株
乙
高秆×高秆
667株
226株
相关试卷
这是一份卷05-【临考满分】2024年中考生物临考满分卷(福建卷)(原卷版+解析版),文件包含卷05-临考满分2024年中考生物临考满分卷福建卷原卷版docx、卷05-临考满分2024年中考生物临考满分卷福建卷解析版docx等2份试卷配套教学资源,其中试卷共28页, 欢迎下载使用。
这是一份卷05-【临考满分】2024年中考生物临考满分卷(北京卷)(解析版),共17页。试卷主要包含了下列符合生物学事实的是等内容,欢迎下载使用。
这是一份卷05-【临考满分】2024年中考生物临考满分卷(北京卷)(试卷版),共8页。试卷主要包含了下列符合生物学事实的是等内容,欢迎下载使用。

