[生物]广东省梅州市五校联考2023-2024学年七年级下学期5月月考试题(解析版)
展开
这是一份[生物]广东省梅州市五校联考2023-2024学年七年级下学期5月月考试题(解析版),共17页。试卷主要包含了单项选择题,非选择题等内容,欢迎下载使用。
1. 唐朝名医孙思邈曾用羊肝治疗过“雀目”(即“夜盲症”),治疗的原理是羊肝中富含( )
A. 维生素AB. 维生素B1
C. 维生素CD. 维生素D
【答案】A
【分析】维生素既不参与构成人体细胞,也不为人体提供能量,而且人体对它的需要量很小,但它对人体的各项生命活动有重要的作用;人体一旦缺乏维生素,就会影响正常的生长和发育,还会引起疾病。
【详解】A.维生素A能促进人体正常发育,增强抵抗力,维持人的正常视觉,缺乏维生素A时引起夜盲症、皮肤干燥、干眼症,所以治疗的原理是羊肝中富含维生素A,故A符合题意。
B.维生素B1维持人体正常的新陈代谢和神经系统的正常生理功能,缺乏维生素B1时引起神经炎、脚气病、消化不良,故B不符合题意。
C.维生素C维持正常的新陈代谢、维持骨肌肉和血液的正常生理作用,增长抵抗力,缺乏维生素C时患坏血病、抵抗力下降,故C不符合题意。
D.维生素D促进钙、磷吸收和骨骼发育,缺乏维生素D时引起佝偻病、骨质疏松等,故D不符合题意。
故选A。
2. 病人手术后,应适量补充哪类食物有利于伤口的愈合( )
A. 糖类B. 脂肪C. 蛋白质D. 维生素
【答案】C
【分析】食物中含有六大类营养物质:蛋白质、糖类、油脂、维生素、水和无机盐,每一类营养物质都是人体所必需的。
【详解】A.糖类是人体主要的能源物质,但不用于伤口的愈合,A错误。
B.脂肪是人体备用的能源物质,也不用于修复伤口,B错误。
C.蛋白质是构成人体细胞的基本物质,人体的生长发育、组织的修复和更新等都离不开蛋白质。此外,蛋白质还能被分解,为人体的生理活动提供能量。病人因病手术,需要修复和更新细胞,应该多吃含蛋白质丰富的食物,C正确。
D.维生素不是构成细胞的主要原料,不能用于伤口修复,D错误。
故选C。
3. 航天员穿上航天服在太空中工作时,需要消耗大量能量。下列食物都能为航天员生命活动提供能量的是( )
①馒头 ②牛肉 ③食盐 ④纯净水 ⑤鸡蛋 ⑥维生素 C片
A. ①②⑥B. ②③④C. ①②⑤D. ③④⑤
【答案】C
【分析】食物中含蛋白质、糖类、油脂、维生素、无机盐、水等六大类营养物质,它们各具有一定的作用。糖类、脂肪、蛋白质都是组成细胞的主要物质,并能为生命活动提供能量。糖类是主要的供能物质,能为人体提供能量。蛋白质是构成人体细胞的基本物质,与人体的生长发育以及细胞的修复和更新有重要关系,也能提供少量的能量。脂肪是备用能源,—般存储在皮下备用。水、无机盐、维生素不能提供能量,其中水是构成细胞的主要成分,人体的废物和营养物质必须溶解在水中才能被运输。
【详解】①馒头富含淀粉,淀粉属于糖类,是主要的供能物质,正确;②牛肉富含脂肪和蛋白质,能为生命活动提供能量,正确;③食盐属于无机物,不能提供能量,错误;④纯净水属于无机物,不能提供能量,错误;⑤鸡蛋富含蛋白质,能为生命活动提供能量,正确;⑥维生素C片,不是构成细胞的主要原料,属于维生素,不为人体提供能量,错误。由此可见,C正确,ABD错误。
故选C。
4. 樱桃多汁味美。从吃下樱桃到被消化吸收,依次经过的器官是( )
A. 口腔、喉、食道、胃、小肠
B. 口腔、咽、喉、食道、胃
C. 口腔、咽、食道、胃、小肠、大肠
D. 口腔、咽、食道、胃、大肠、小肠
【答案】C
【分析】消化系统包括消化道和消化腺。消化道包括口腔、咽、食道、胃、小肠、大肠、肛门。消化腺包括大消化腺和小腺体,大消化腺位于消化道外,包括唾液腺、肝脏和胰腺;小腺体包括位于消化道内,包括胃腺和肠腺。
【详解】消化系统由消化道和消化腺两大部分组成。消化道包括口腔、咽、食管、胃、小肠、大肠和肛门。因此从吃下樱桃到被消化吸收,依次经过的器官是:口腔、咽、食管、胃、小肠、大肠、肛门。ABD错误,C正确。
故选C。
5. 下列既有消化功能又有吸收功能的一组器官是( )
A. 口腔、胃B. 咽、食管
C. 胃、小肠D. 小肠、大肠
【答案】C
【分析】人体的消化系统包括消化道和消化腺。消化道自上而下依次是:口腔、咽、食道、胃、小肠、大肠和肛门;消化腺有唾液腺、胃腺、肝脏、肠腺和胰腺,其中唾液腺、肝脏和胰腺位于消化道外,肠腺和胃腺位于消化道以内。
【详解】A.口腔可对食物进行初步消化,但没有吸收功能;在胃内可对蛋白质进行初步消化,又可吸收少量的水、无机盐和酒精,故A不符合题意。
B.咽和食道既无消化功能又无吸收功能,故B不符合题意。
C.在胃内,可把蛋白质进行初步消化,又可吸收少量的水、无机盐和酒精;小肠是消化食物和吸收营养物质的主要场所。淀粉、蛋白质和脂肪都可在小肠内被消化,它们的产物也都可被小肠吸收,因此既有消化功能又有吸收功能的一组器官是胃、小肠,故C符合题意。
D.小肠是消化食物和吸收营养物质的主要场所。淀粉、蛋白质和脂肪都可在小肠内被消化,它们的产物也都可被小肠吸收;大肠只能吸收少量的水、无机盐和部分维生素,却没有消化功能,故D不符合题意。
故选C。
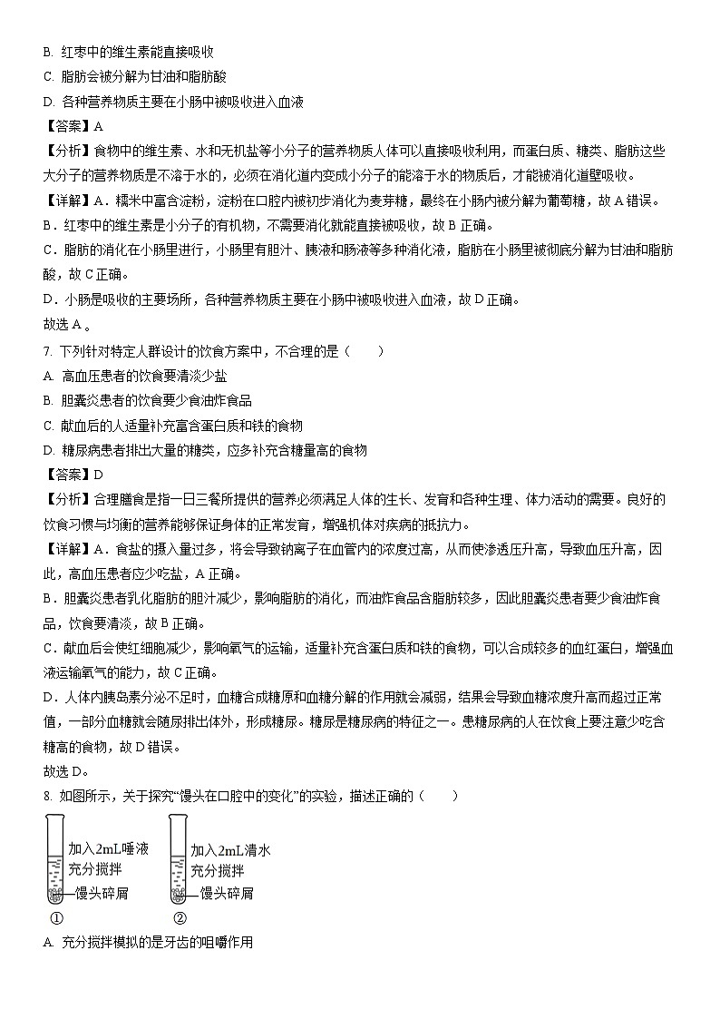
6. 粽子主要由糯米制成,有红枣、豆沙、蛋黄等多种馅料。下列关于人体对粽子消化吸收的叙述错误的是( )
A. 糯米富含淀粉,最终被分解为麦芽糖
B. 红枣中的维生素能直接吸收
C. 脂肪会被分解为甘油和脂肪酸
D. 各种营养物质主要在小肠中被吸收进入血液
【答案】A
【分析】食物中的维生素、水和无机盐等小分子的营养物质人体可以直接吸收利用,而蛋白质、糖类、脂肪这些大分子的营养物质是不溶于水的,必须在消化道内变成小分子的能溶于水的物质后,才能被消化道壁吸收。
【详解】A.糯米中富含淀粉,淀粉在口腔内被初步消化为麦芽糖,最终在小肠内被分解为葡萄糖,故A错误。
B.红枣中的维生素是小分子的有机物,不需要消化就能直接被吸收,故B正确。
C.脂肪的消化在小肠里进行,小肠里有胆汁、胰液和肠液等多种消化液,脂肪在小肠里被彻底分解为甘油和脂肪酸,故C正确。
D.小肠是吸收的主要场所,各种营养物质主要在小肠中被吸收进入血液,故D正确。
故选A
7. 下列针对特定人群设计的饮食方案中,不合理的是( )
A. 高血压患者的饮食要清淡少盐
B. 胆囊炎患者的饮食要少食油炸食品
C. 献血后的人适量补充富含蛋白质和铁的食物
D. 糖尿病患者排出大量的糖类,应多补充含糖量高的食物
【答案】D
【分析】合理膳食是指一日三餐所提供的营养必须满足人体的生长、发育和各种生理、体力活动的需要。良好的饮食习惯与均衡的营养能够保证身体的正常发育,增强机体对疾病的抵抗力。
【详解】A.食盐的摄入量过多,将会导致钠离子在血管内的浓度过高,从而使渗透压升高,导致血压升高,因此,高血压患者应少吃盐,A正确。
B.胆囊炎患者乳化脂肪的胆汁减少,影响脂肪的消化,而油炸食品含脂肪较多,因此胆囊炎患者要少食油炸食品,饮食要清淡,故B正确。
C.献血后会使红细胞减少,影响氧气的运输,适量补充含蛋白质和铁的食物,可以合成较多的血红蛋白,增强血液运输氧气的能力,故C正确。
D.人体内胰岛素分泌不足时,血糖合成糖原和血糖分解的作用就会减弱,结果会导致血糖浓度升高而超过正常值,一部分血糖就会随尿排出体外,形成糖尿。糖尿是糖尿病的特征之一。患糖尿病的人在饮食上要注意少吃含糖高的食物,故D错误。
故选D。
8. 如图所示,关于探究“馒头在口腔中的变化”的实验,描述正确的( )
A. 充分搅拌模拟的是牙齿的咀嚼作用
B. 要将两支试管置于37℃温水中保温
C. 滴加碘液后,②号试管不会变蓝色
D. 结论是唾液能将淀粉分解为葡萄糖
【答案】B
【分析】对照实验:在探究某种条件对研究对象的影响时,对研究对象进行的除了该条件不同以外,其他条件都相同的实验。根据变量设置一组对照实验,使实验结果具有说服力。一般来说,对实验变量进行处理的,就是实验组;没有处理的就是对照组。
【详解】A.充分搅拌模拟的是舌的搅拌作用,故A错误。
B.将两支试管放在37℃的环境下实验,此温度下酶的活性最强,故B正确。
C.②号试管中水对淀粉没有分解作用,因此滴加碘液变蓝色;①号试管中唾液淀粉酶将馒头中的淀粉全部分解成麦芽糖,因此滴加碘液不变蓝。所以,结果是②号试管内会变蓝色,①号试管内不会变蓝色,故C错误。
D.唾液中的唾液淀粉酶可以将淀粉初步分解成麦芽糖,而不是葡萄糖,故D错误。
故选B。
9. 研究发现微塑料能进入小鼠体内,吸附在红细胞表面并破坏其结构,从而阻碍了小鼠红细胞( )的功能
A. 吞噬病菌B. 止血凝血
C. 运输氧气D. 运输代谢废物
【答案】C
【分析】血液由血浆和血细胞组成。血细胞包括红细胞、白细胞和血小板。红细胞是数量最多的血细胞,成熟的红细胞没有细胞核,富含血红蛋白,具有运输氧气的功能,也运输一部分二氧化碳。白细胞是数量最少的血细胞,有细胞核,比红细胞大,能吞噬病菌,有防御和保护功能。血小板是体积最小的血细胞,无细胞核,形状不规则,有止血和凝血的作用。
【详解】A.能吞噬病菌,对人体有防御和保护的作用的是白细胞,故A不符合题意。
B.止血和凝血作用的是血小板,故B不符合题意。
C.红细胞富含血红蛋白,具有运输氧气的功能。结合分析可知,微塑料能进入小鼠体内,并吸附在红细胞表面破坏其结构,从而阻碍了小鼠红细胞运输氧气的功能,故C符合题意。
D.运输代谢废物的主要是血浆,故D不符合题意。
故选C。
10. 手臂受伤后,伤口红肿发炎,此时血液成分中数量明显增加的是( )
A. 血小板B. 红细胞C. 白细胞D. 血浆
【答案】C
【分析】血液由血浆和血细胞组成,血浆的功能是运载血细胞,运输养料和废物,血细胞包括红细胞、白细胞和血小板组成。
【详解】红细胞。又称红血球,是血细胞中数量最多的一种。其主要功能为运输氧气和二氧化碳,红细胞或血红蛋白少人体患贫血; 白细胞体积比红细胞大,能做变形运动,当细菌侵入人体后,白细胞能穿过毛细血管壁进入组织,并将细菌吞噬。白细胞的主要功能为防御病菌、免疫和清除坏死组织等。人体出现炎症时血液中的白细胞的数量会明显增多; 血小板无核,其主要机能包括促进止血作用和加速凝血两个方面。血浆的功能是运载血细胞,运输养料和废物。伤口发炎红肿,增多的细胞是白细胞,ABD不符合题意,C符合题意。
故选C。
11. 在医院输液或抽血时,针头插入的血管是( )
A. 动脉B. 静脉
C. 毛细血管D. 动脉或静脉
【答案】B
【分析】血管分为动脉、静脉和毛细血管三种。动脉是将血液从心脏输送到身体个部分去的血管;静脉是把血液从身体各部分送回心脏的血管;毛细血管是连通于最小的动脉与静脉之间的血管。
【详解】动脉血管压力太大,抽血以后不容易止血;毛细血管一般比针头还细,血量少,且流动最慢;静脉血管一般都位于浅表部位,且压力小,容易止血。因此在医院输液或抽血时,针头插入的血管是静脉血管,故B符合题意,ACD不符合题意。
故选B。
12. 如图甲为“观察小鱼尾鳍内血液流动”的实验材料;图乙为显微镜下观察到的视野图像,①②③表示血管,下列叙述错误的是( )
A. 用湿棉絮包裹鱼的鳃部保持湿润,利于小鱼的呼吸
B. ①是小动脉,判断依据是血液由主干血管流向分支血管
C. ②是毛细血管,判断依据是红细胞单行通过
D. 血管中的血流速度由快到慢依次是③②①
【答案】D
【分析】用显微镜观察小鱼尾鳍时,判断动脉、静脉和毛细血管的依据是:从主干流向分支的血管是动脉,由分支流向主干的血管是静脉,红细胞单行通过的是毛细血管。图中①是动脉,②是毛细血管,③是静脉。
【详解】A.小鱼用鳃呼吸,吸收水中的氧气,用湿棉絮包裹鱼的鳃部保持湿润,目的是保证小鱼正常呼吸,A正确。
B.图中①是从主干流向分支的血管,因此①是动脉,B正确。
C.②只允许红细胞单行通过,血流速度最慢,因此②是毛细血管。C正确。
D.血管中的血流速度由快到慢依次是①③②,D错误。
故选D。
13. 血氧饱和度是临床医疗中重要的数据之一。以下部位的血液中氧气浓度最高的是( )
A. 上、下腔静脉B. 肺动脉
C. 小肠周围毛细血管D. 肺静脉
【答案】D
【分析】肺是气体交换的主要场所,是呼吸系统的主要器官。人体的组织细胞利用氧,将有机物分解成二氧化碳和水,并且将储存在有机物中的能量释放出来,供给生命活动的需要,故二氧化碳最终来源于组织细胞。
【详解】肺是气体交换的主要场所。在肺循环中,从右心室射入肺动脉的静脉血,在肺部毛细血管处进行气体交换后,血液中的二氧化碳进入肺泡,肺泡里的氧气进入血液,因此从肺静脉里流出的血液氧气浓度最高,二氧化碳浓度最低;血液经体循环流经组织细胞处毛细血管时,血液里的氧气被细胞利用,产生的二氧化碳进入血液,因此,由上、下腔静脉汇集到右心房经右心室流入肺动脉的血液二氧化碳浓度最高,氧气浓度最低,小肠周边的细胞属于组织细胞,故小肠周围毛细血管的血液含量氧低于肺静脉,D正确,ABC错误。
故选D。
14. 下列能保证血液从心室流向动脉的瓣膜是( )
A. 静脉瓣B. 房室瓣C. 动脉瓣D. 心室瓣
【答案】C
【分析】血液之所以能够在心脏和血管组成的管道系统中按一定方向循环流动,而不会倒流,是因为在心脏和血管内具有瓣膜的缘故。在心室与动脉之间有动脉瓣,保证血液从心室流向动脉;房室瓣在心房与心室之间,保证血液只能从心房流向心室。
【详解】A.静脉瓣位于四肢较大的静脉中,可以防止血液倒流,使血液按照一定的方向流动,故A不符合题意。
B.房室瓣位于心房与心室之间,只能朝向心室开,血液只能从心房流向心室,故B不符合题意。
C.动脉瓣位于心室与动脉之间,只能朝向动脉开,保证血液只能从心室流向动脉,故C符合题意。
D.心脏中不存在心室瓣,故D不符合题意。
故选C。
15. 扁桃体发炎时,可通过静脉注射药物的方法进行治疗,药物最先到达心脏的( )
A. 左心房B. 右心房C. 左心室D. 右心室
【答案】B
【分析】(1)体循环的路线是:左心室→主动脉→各级动脉→身体各部分的毛细血管网→各级静脉→上、下腔静脉→右心房,血液由含氧丰富的动脉血变成含氧少的静脉血。
(2)肺循环的路线是:右心室→肺动脉→肺部毛细血管→肺静脉→左心房,血液由含氧少的静脉血变成含氧丰富的动脉血。
【详解】血液循环途径如图所示:
从血液循环途径图中看出,静脉注射药物,药物进入血液后经上下腔静脉→右心房(体循环)→右心室→肺动脉→肺部毛细血管→肺静脉→左心房(肺循环)→左心室→主动脉→各级动脉→扁桃体。因此,扁桃体发炎时,可通过静脉注射药物的方法进行治疗,药物最先到达心脏的右心房,B正确,ACD错误。
故选B。
16. 如图为某志愿者的电子献血证(部分),下列叙述错误的是( )
A. 该血样可输给AB型血患者
B. 全血中含有血细胞和血浆
C. 献血300毫升不会影响健康
D. 针眼处起凝血作用的是白细胞
【答案】D
【分析】(1)输血时应该以输同型血为原则,但在紧急情况下,AB血型的人可以少量接受任何血型的血,O型血可以少量输给任何血型的人。如果异血型者之间输血输得太快太多,输进来的凝集素来不及稀释,也可能引起凝集反应。
(2)血液是流动在心脏和血管内的不透明红色液体,主要成分为血浆和血细胞。血细胞包括红细胞、白细胞和血小板。
【详解】A.输血应以输同型血为原则,该志愿者的血型为AB型,因此可输给AB型血患者,故A正确。
B.血液的主要成分为血浆和血细胞,因此全血中含有血细胞和血浆,故B正确。
C.对于健康成年人来说,一次失血不超过400毫升,所丧失的血浆成分和血细胞,可以在短时间内得到补充而恢复正常,因此该志愿者献血300毫升不会影响健康,故C正确。
D.血小板有止血和加速凝血的作用,因此针眼处起凝血作用的是血小板,故D错误。
故选D。
17. 声带受损是教师的职业病,声带位于( )
A. 口B. 咽C. 喉D. 肺
【答案】C
【分析】呼吸系统的组成示意图:
【详解】呼吸系统由呼吸道和肺组成。呼吸道包括鼻、咽、喉、气管、支气管,呼吸道是气体的通道,并对吸入的气体进行处理,使到达肺部的气体温暖、湿润、清洁;肺是气体交换的场所,是呼吸系统的主要器官。声音是由喉部的声带发出的。
故选C。
18. “随地吐痰”是一种极不文明的行为,痰在人体的形成部位是( )
A. 鼻腔黏膜B. 喉腔侧壁
C. 气管和支气管黏膜D. 食道黏膜
【答案】C
【分析】呼吸系统的组成包括呼吸道和肺两部分,呼吸道包括鼻,咽,喉,气管,支气管,既是呼吸的通道,又对吸入的空气具有清洁、温暖和湿润的作用。
【详解】气管和支气管的表面的黏膜上有腺细胞和纤毛,腺细胞分泌黏液,使气管内湿润,黏液中含有能抵抗细菌和病毒的物质。纤毛的摆动可将外来的灰尘、细菌等和黏液一起送到咽部,通过咳嗽排出体外形成痰。可见痰的形成场所是气管和支气管黏膜,C正确,ABD错误
故选C。
19. 如图为人体呼吸系统的结构示意图,下列叙述正确的是( )
A. 结构①气管,能清洁、温暖、湿润空气
B. 结构②有会厌软骨,避免食物误入气管
C. 结构③是食物和气体共同的通道
D. 人体与外界气体交换的场所是⑥
【答案】D
【分析】图中①是鼻,②是咽,③是喉,④是气管,⑤是支气管,⑥是肺。
【详解】A.结构①是鼻,鼻腔内具有鼻毛,血管和黏膜,能清洁、温暖、湿润空气,A错误。
B.会厌软骨位于咽和喉之间,在吞咽时,可以盖住喉的入口,防止食物进入喉和气管,B错误。
C.②咽是呼吸系统和消化系统的共同通道,因此②咽是食物和气体的共同通道,C错误。
D.⑥肺是完成气体交换的主要场所,D正确。
故选D。
20. 人体能对吸入的气体起到清洁作用的结构有( )
A. 鼻毛、毛细血管B. 声带、纤毛
C. 纤毛、鼻毛D. 软骨、鼻毛
【答案】C
【分析】呼吸系统由肺和呼吸道组成,肺是呼吸系统的主要器官,是进行气体交换的场所,呼吸道包括鼻腔、咽、喉、气管、支气管,呼吸道对吸入的气体有温暖、湿润和清洁的作用。
【详解】鼻腔位于呼吸道的前端,内有鼻毛,可以阻挡空气中灰尘的进入,对空气有清洁作用;鼻黏膜分泌的黏液,可以湿润空气和粘住灰尘,对空气有清洁和湿润作用;鼻黏膜内分布着毛细血管,可以温暖空气;呼吸道都有骨或软骨做支架,可以使呼吸通畅。因此人体能对吸入的气体起到清洁作用的结构有:纤毛和鼻毛,C正确,ABD错误。
故选C。
21. 进行肺部X光检测时,医生通常要求受检人深吸一口气,这样胸片上病灶更清晰。下列关于深吸气状态的分析错误的是( )
A. 膈肌收缩,膈顶下降
B. 胸腔容积扩大,外界气体进入肺泡
C. 肺内气压低于外界气压
D. 肋间肌舒张,肋骨向上向外运动
【答案】D
【分析】当肋间肌和膈肌收缩时,胸廓体积增大,肺也随之扩张,肺内气压低于外界大气压,外界气体通过呼吸道进入肺,完成吸气;当肋间肌和膈肌舒张时,胸廓体积缩小,肺也随之回缩,肺内气压高于外界大气压,肺内气体通过呼吸道排出体外,完成呼气。
【详解】A.深吸气时,膈肌收缩,膈顶部下降,胸廓的容积扩大,肺随之扩张,故A正确。
B.深吸气时,肋间肌和膈肌收缩,胸腔容积扩大,肺也随之扩张,肺内气压低于外界大气压,外界气体通过呼吸道进入肺泡,故B正确。
C.深吸气时,膈肌顶部下降,胸廓的容积扩大,肺随之扩张,造成肺内气压减小,小于外界大气压,因此深吸气的过程中,肺内气压低于外界气压,故C正确。
D.深吸气时,肋间肌处于收缩状态,肋骨向上、向外运动,胸廓容积变大,故D错误。
故选D。
22. 据统计,每年中小学生因溺水造成死亡的达3万多人,安全教育刻不容缓。人在湖水时,首先受到阻碍的呼吸过程是( )
A. 肺与外界的气体交换B. 肺泡与血液间的气体交换
C. 气体在血液中的运输D. 血液与组织细胞间的气体交换
【答案】A
【分析】人体呼吸的全过程包括:肺泡与外界的气体交换,肺泡内的气体交换,气体在血液中的运输,组织间气体交换。
【详解】呼吸的全过程包括:肺与外界的气体交换、肺泡里的气体交换、组织里的气体交换和气体在血液中的运输四个环节。人体呼吸需要空气中的氧气,溺水阻断了呼吸全过程中的肺与外界的气体交换环节,导致了人体不能与外界气体交换不能正常进行,因而会影响肺与外界的气体交换,进而影响肺泡与血液的气体交换,造成人体缺氧,严重的会危及生命,因此BCD错误,A正确。
故选A。
23. 下列叙述中,与肺泡的气体交换功能无直接关系的是( )
A. 肺泡壁很薄
B. 肺泡外缠绕着大量的毛细血管
C. 肺泡数量多
D. 肺泡位于细支气管末端
【答案】D
【分析】肺是呼吸系统的主要器官,是气体交换的主要场所。构成肺结构和功能的基本单位是肺泡,肺泡是气体交换的主要部位。肺泡数目极多,增大了肺进行气体交换的面积;肺泡外包绕着丰富的弹性纤维,增加了肺泡的弹性;肺泡外包绕着毛细血管,且肺泡壁和毛细血管壁都很薄,是由一层上皮细胞构成,有利于肺泡和毛细血管内的血液之间气体交换。
【详解】ABC.肺泡数量多、肺泡外包绕着毛细血管、肺泡壁和毛细血管都由一层上皮细胞构成,都是与肺的气体交换功能相适应的特点,ABC不符合题意。
D.肺泡位于细支气管末端,与肺的气体交换功能无直接关系,D符合题意。
故选D。
24. 下列代谢产物中既能从皮肤排出,又能从泌尿系统、呼吸系统排出的是( )
A. 二氧化碳B. 尿素C. 无机盐D. 水分
【答案】D
【分析】人体内物质分解时产生的二氧化碳、尿素和多余的水等废物排出体外的过程叫做排泄。
【详解】人体排泄的途径主要有三条:①水和少量的无机盐、尿素以汗液的形式由皮肤排出;②二氧化碳和少量的水以气体的形式通过呼吸系统排出;③绝大部分水、无机盐和尿素等废物以尿的形式通过泌尿系统排出。所以,既能从皮肤排出,又能从泌尿系统、呼吸系统排出的是:水。故D正确,ABC错误。
故选D。
25. 如图为人体泌尿系统示意图,下列有关结构和功能的叙述,正确的是( )
A. 甲——肾脏,形成尿液B. 乙——输尿管,排出尿液
C. 丙——膀胱,输送尿液D. 丁——尿道,暂时储存尿液
【答案】A
【分析】图中,甲是肾脏,乙是输尿管,丙是膀胱,丁是尿道。
【详解】A.图中甲表示肾脏,是泌尿系统的主要器官,形成尿液,A正确。
B.乙表示输尿管,输送尿液的管道,将尿液输送到膀胱内暂时储存,B错误。
C.丙表示膀胱,暂时储存尿液,C错误。
D.丁表示尿道,排出尿液的通道,D错误。
故选A。
26. 每个肾脏大约由120万个肾单位组构成。肾单位包括( )
A. 肾小球和肾小囊B. 肾小球和肾小管
C. 肾小体和肾小管D. 皮质和髓质
【答案】C
【分析】肾脏是形成尿液的器官,每个肾脏包括大约100万个结构和功能单位——肾单位。
【详解】每个肾单位包括肾小体和肾小管两部分,肾小体包括肾小球和肾小囊。肾小球是血管球,由入球小动脉分出的许多毛细血管互相缠绕而成,这些毛细血管汇集成出球小动脉。肾小囊套在肾小球的外面,下接肾小管。肾小管细长而曲折,周围缠绕着大量的毛细血管,C符合题意,ABD不符合题意。
故选C。
27. 医生在检验某病人的尿液时发现了较多的红细胞,可能发生病变的部位是( )
A. 肾小球B. 肾小囊C. 肾小管D. 膀胱
【答案】A
【分析】此题考查肾单位的结构及功能,当肾小球发生病变、通透性增大时,尿液中会出现蛋白质和血细胞。
【详解】当肾小球发生病变时,会导致肾小球的通透性增大,本不能滤过到肾小囊腔的血细胞和蛋白质会进入肾小囊腔中,但肾小管对血细胞和蛋白质没有重吸收能力,因此这些血细胞和蛋白质就会随尿液排出而形成血尿或蛋白尿。因此,医生在检验某人的尿液时发现了较多的红细胞,可能是肾小球出现病变。
故选A。
28. 人工肾脏中的血液透析膜能将血液中的代谢废物透析掉,该膜模拟的是图中的( )
A. ①②B. ②③C. ①③D. ②④
【答案】B
【分析】肾单位是肾脏的结构和功能的基本单位,由肾小球、肾小囊和肾小管组成。图中:①入球小动脉、②肾小囊内壁、③肾小球、④肾小管。
【详解】血液透析膜在结构上具有流动性,在功能上具有选择透过性,根据这一特性,利用细胞膜的控制物质出入细胞的功能可以合成的血液透析膜能把尿毒症病人血液中的代谢废物透析掉,让干净的血液返回病人体内。尿的形成过程是:尿的形成包括肾小球和肾小囊内壁的滤过和肾小管的重吸收作用,故血液透析膜模拟的是图中的②肾小囊内壁、③肾小球,B正确,ACD错误。
故选B。
29. 流出肾脏的血液成分与流入肾脏的血液成分相比,其特点是( )
A. 氧含量增加,尿素含量减少
B. 二氧化碳含量减少,尿素含量增加
C. 氧含量减少,尿素含量增加
D. 二氧化碳含量增加,尿素含量减少
【答案】D
【分析】肾小球的过滤作用(形成原尿);肾小管的重吸收作用(形成尿液)。
【详解】血液经过肾脏的时候,由于肾脏是由肾单位组成的,肾单位又包括肾小球,肾小囊,肾小管。在经过肾小球和肾小囊壁时,除血细胞和大分子的蛋白质外,血浆中的一部分水、无机盐、葡萄糖和尿素等物质都可以经肾小球过滤到肾小囊中。肾小囊中的液体称为原尿。
当原尿流经肾小管时,全部葡萄糖、大部分的水和部分无机盐等被肾小管重新吸收,并且进入包绕在肾小管外面的毛细血管中,送回到血液里,而剩下的水和无机盐、尿素等就形成了尿液。这样从肾静脉中流出的血液尿素的含量就大大减少了,无机盐的含量也相对减少;由于组织细胞的呼吸作用也消耗了氧气,产生二氧化碳,因此血液由含氧丰富动脉血变成含氧少静脉血。故从肾脏流出的血液,氧减少,无机盐减少、营养物质减少、二氧化碳增多,尿素减少。D正确。
30. 经常吃海鲜容易导致尿酸过高,过多的尿酸会在肾小管处形成结晶,引起肾小管上皮细胞坏死,这将直接影响肾小管( )
A. 贮存尿液B. 输送尿液
C. 重吸收作用D. 滤过作用
【答案】C
【分析】泌尿系统是由肾脏、输尿管、膀胱、尿道组成,其中主要的器官是肾脏。
【详解】A.膀胱是储存尿液的肌性囊状器官,肾小管没有贮存尿液的功能,A错误。
B.输尿管能输送尿液至膀胱,肾小管没有输送尿液,B错误。
C.当原尿流经肾小管时,全部葡萄糖、大部分的水和部分无机盐等被肾小管重新吸收。这些被重新吸收的物质进入包绕在肾小管外面的毛细血管中,送回到血液里,而剩下的水和无机盐、尿素等就形成了尿液。因此,尿酸过多在肾小管处形成结晶,会引起上皮细胞坏死,这将直接影响肾小管的重吸收作用。而膀胱具有暂时储存尿液的作用,C正确。
D.血液通过肾小球的滤过作用,除了血细胞和大分子的蛋白质外,其他的如水、无机盐、尿素、葡萄糖会滤过到肾小囊腔形成原尿。肾小管没有滤过作用作用,D错误。
故选C。
二、非选择题(共4道大题,共40分)
31. 近年我国自主研发的人工心脏——“中国心”为心衰患者带来重生的希望。“中国心”由人造血管和电动泵组成。下图为“中国心”工作原理示意图,请据图回答:
(1)心脏主要由___组织组成,心脏的四个腔中,壁最厚的腔是[ ]___。
(2)心衰患者的血液无法顺利送达组织细胞周围的___血管,进而影响了组织细胞与血液之间的___过程。
(3)“中国心”的电动泵能推动血液从结构B流向血管[①]___,改善了___(选填“体循环”或“肺循环”),使血液最终顺利流回[D]___。
(4)“中国心”需经导线从体外供能,而正常心脏跳动的能量来源于心肌细胞内的___(填结构名称)进行的___作用。
【答案】(1)①. 心肌##肌肉 ②. B左心室
(2)①. 毛细 ②. 气体交换
(3)①. 主动脉 ②. 体循环 ③. 右心房
(4)①. 线粒体 ②. 呼吸
【分析】据图可知,①主动脉,②肺动脉,③肺静脉,④下腔静脉,⑤上腔静脉。A表示左心房,B表示左心室,C表示右心室,D表示右心房。
【小问1详解】
心脏为人体的血液循环提供动力,心脏主要由心肌组成,心脏壁主要由肌肉组织构成。心脏有四个腔,A左心房、B左心室、D右心房、C右心室,其中B左心室壁最厚。
【小问2详解】
血液循环是血液在心脏和血管内的循环流动,呼吸系统吸收的氧气均要进入血液,通过血液循环输送到全身组织细胞处,组织细胞周围的毛细血管与与组织细胞进行气体的交换,将氧气供细胞进行呼吸作用。故心衰患者的血液无法顺利送达组织细胞周围的毛细血管,影响了细胞与血液之间的气体交换过程。
【小问3详解】
血液在心脏和全部血管所组成的管道系统中的循环流动叫做血液循环,根据循环途径的不同,血液循环分为体循环和肺循环两部分。体循环:左心室→主动脉→全身各级动脉→全身各处毛细血管→全身各级静脉→上、下腔静脉→右心房;肺循环:右心室→肺动脉→肺部毛细血管→肺静脉→左心房;“中国心”的电动泵能推动血液从结构B左心室流向血管①主动脉,改善了体循环,使血液最终顺利流回D右心房。
【小问4详解】
呼吸作用是生物吸收氧气,分解有机物为二氧化碳和水,并释放出能量,呼吸作用释放出的能量为生命活动提供动力。因此,“中国心”需经导线从体外供能,而心脏的跳动的能量来源于心肌细胞内的线粒体进行的呼吸作用。
32. 为了探究发霉变质的食物是否会对小白鼠的肠道产生危害,某科研小组进行了如下探究实验:
①取若干只体重为100g,生理状态、健康状态等方面良好且基本相同的小白鼠。
②把小白鼠随机分成5组,雌雄各半,并平均分为A、B、C、D组。
③向A组小白鼠体内灌入新鲜的牛奶,将不同霉变程度的牛奶分别灌入B、C、D组小白鼠体内。在___条件下喂养,统计小白鼠腹泻数量。
请分析回答下列问题:
(1)该科研小组“提出的问题”是___?
(2)该实验的变量是___;四组小白鼠的生理状态、健康状态应相同,体现了实验设计的___原则;除喂养的食物外,四组小白鼠的生存条件应___。
(3)A组的作用是___,其处理方式为灌服新鲜的牛奶___毫升。
(4)由实验结果可以看出,牛奶的霉变程度越___,腹泻小鼠的数目越多。由此可知:腐败变质的食物对小白鼠的肠道___(填“会”或“不会”)产生危害。
(5)牛奶中的蛋白质可在小白鼠的___内初步消化,最终在小肠内被消化为___。
【答案】(1)发霉变质的食物会对小白鼠的肠道产生危害吗
(2)①. 牛奶的霉变程度 ②. 单一变量 ③. 相同且适宜
(3)①. 对照 ②. 50
(4)①. 高 ②. 会
(5)①. 胃 ②. 氨基酸
【分析】对照实验:在探究某种条件对研究对象的影响时,对研究对象进行的除了该条件不同以外,其他条件都相同的实验。根据变量设置一组对照实验,使实验结果具有说服力。一般来说,对实验变量进行处理的,就是实验组。没有处理的就是对照组。
【小问1详解】
该实验探究的是:发霉变质的食物是否会对小白鼠的肠道产生危害。据此提出问题:发霉变质的食物会对小白鼠的肠道产生危害吗?
【小问2详解】
该实验的变量是霉变程度不同的牛奶,为了控制单一变量,除实验变量外,其它条件应该相同且适宜。因此四组小白鼠的生理状态、健康状态应相同,体现了实验设计的单一变量原则;除喂养的食物外,四组小白鼠的生存条件应相同且适宜。
【小问3详解】
一般来说,对实验变量进行处理的,就是实验组。没有处理的就是对照组。A组属于对照组,起对照作用,为了保持单一变量,A组灌服新鲜的牛奶也是50毫升。
【小问4详解】
由实验数据可以看出,牛奶的霉变程度越高,腹泻小鼠的数目越多。这说明腐败变质的食物对小白鼠的肠道会产生危害,从而得出实验结论。
【小问5详解】
蛋白质的消化开始于胃,胃内的胃液对蛋白质进行初步消化,进入小肠后被肠液和胰液彻底分解成氨基酸。
33. BMI指数简称体质指数,是常用的衡量人体胖瘦程度以及是否健康的一个标准。我国13岁青少年中,男性BMI≥25.7,女性BM≥25.6,属于肥胖。肥胖症容易诱发多种疾病,合理膳食和体育运动能有效预防肥胖。请阅读下列资料后回答问题。
资料一:《中国居民膳食指南(2022)》提出:每天均衡摄入适量的谷薯类、蔬菜水果、畜禽肉、鱼蛋奶和豆类食物,不喝或少喝含糖饮料,青少年每天摄入的能量约1800~2000卡路里。下表是青少年小明某一天的用餐信息:
资料二:研究表明,适当运动不仅能预防肥胖,还可以改善心肺功能,预防心脑血管疾病,下表为各种活动方式在单位时间内的耗氧量(表示体内物质消耗量)。
资料三:据报道,一男孩因用餐后立刻剧烈运动,出现了急性肠梗阻,导致小肠部分坏死。主治医师指出,饭后立刻进行剧烈运动会给人体消化系统造成负担,严重时会出现生命危险。
(1)小明今年13岁,BMI=29.2,___(填“属于”或“不属于”)肥胖。根据资料一,小明摄入的主要是高糖饮料、谷薯类和肉类等富含___、蛋白质和脂肪的食物,导致其一天的热量摄入___(填“过少”、“正常”或“过多”)。根据膳食指南,他还缺少鱼蛋奶、豆类和___类食物。
(2)运动时若体内糖类不足,___将作为备用能源物质被消耗,所以适量运动有助于减肥。资料二中,最佳的减肥活动方式是___。
(3)跑步时,呼吸频率加快,吸入的氧气通过___作用从肺泡进入血液,再经血液循环输送到下肢肌肉:肌肉细胞产生的代谢废物,可通过___的形式从皮肤的___排出。
(4)根据资料三,请提出一条关于餐后运动的科学建议:___。
【答案】(1)①. 属于 ②. 糖类 ③. 过多 ④. 新鲜果蔬
(2)①. 脂肪 ②. 慢跑
(3)①. 气体扩散 ②. 汗液 ③. 汗腺
(4)饭后不宜立即剧烈运动##饭后运动强度不宜过大
【分析】合理营养是指全面而平衡营养,“全面”是指摄取的营养素种类要齐全;“平衡”是指摄取的各种营养素的量要适合,与身体的需要保持平衡,为了做到合理营养,按“平衡膳食宝塔”均衡摄取五类食物,以避免营养不良和营养过剩。
【小问1详解】
我国13岁青少年中,男性BMI≥25.7,女性BM≥25.6,属于肥胖,小明今年13岁,BMI=29.2,说明小明属于肥胖;高糖饮料、谷薯类富含糖类,肉类富含蛋白质和脂肪,等根据膳食指南,青少年每天摄入的能量需要1800~2000卡路里,而小明一天的能量摄入为:900+300+280+240+896+300=2916卡,高于2000卡,所以小明一天的能量摄入过多;而且其食物中缺少了蔬菜水果、鱼蛋奶和豆类。
【小问2详解】
糖类是最重要的供能物质,脂肪也是重要的供能物质,但脂肪作为储备能源物质储存在体内,运动时若体内糖类不足,才开始消耗脂肪,所以适量运动有助于减肥。资料二中,慢跑耗氧量最大,消耗的能量最多,所以慢跑是最佳的减肥活动方式。
【小问3详解】
跑步时,呼吸频率加快,吸入的氧气通过气体扩散作用进入血液,这个过程叫做肺泡内的气体交换;进入血液后,氧气和红细胞的血红蛋白结合,经血液循环运输到下肢肌肉处的毛细血管,氧气和红细胞的血红蛋白分离,再经过气体扩散作用进入肌肉细胞;肌肉细胞在氧气作用下分解有机物释放能量,供生命活动利用,同时产生废物,代谢废物排出的方式有三种:通过泌尿系统以尿液形式排出水、无机盐、尿素、通过皮肤汗腺以汗液形式排出水、无机盐、尿素和通过呼吸系统以呼气形式排出水、二氧化碳,所以肌肉细胞产生的代谢废物,可通过汗液的形式从皮肤的汗腺排出。
【小问4详解】
进食后,胃肠需要大量的血液来促进消化,此时若进行剧烈运动,因四肢活动量大、功能活跃,血液就会大多流向四肢,造成胃肠的血流量减少,从而影响消化;根据资料三,饭后休息一段时间后才开始运动或饭后运动强度不宜过大,否则会给人体消化系统造成负担,严重时会出现生命危险。
34. 人体是一个统一的整体,各系统既有分工又协调配合。如图为人体部分生理活动过程示意图,其中ABCD表示系统,①②③表示生理过程,④⑤表示生理结构。请据图回答问题;
(1)A系统中,过程[①]表示___,它是通过___实现的。
(2)B系统中,食物中的淀粉最终被消化为___,才能通过过程[③]___进入C系统。
(3)C系统的动力器官是___,营养物质进入C系统后,到达肺部的路径是:小肠毛细血管→___→右心房→右心室→___→肺部毛细血管。
(4)D系统中,血液先经过[⑤]的___作用形成___,该液体中不含___和红细胞。
【答案】(1)①. 肺通气 ②. 呼吸运动
(2)①. 葡萄糖 ②. 吸收
(3)①. 心脏 ②. 下腔静脉 ③. 肺动脉
(4)①. 过滤##滤过 ②. 原尿 ③. 大分子蛋白质
【分析】观图可知:A表示呼吸系统、B表示消化系统、C表示循环系统、D表示泌尿系统、①表示肺泡与外界的气体交换、②表示肺泡内的气体交换、③表示营养物质的吸收、④是肾小管、⑤是肾小球和肾小囊壁。
【小问1详解】
呼吸运动的结果实现了①肺与外界的气体交换(即肺的通气)。 呼吸运动包括吸气和呼气两个过程。
【小问2详解】
淀粉在口腔中开始被消化,在唾液淀粉酶的作用下分解成麦芽糖,然后在小肠中在肠液和胰液的作用下被彻底分解成葡萄糖。 葡萄糖通过小肠的③吸收作用进入C循环系统。
【小问3详解】
心脏为人体的C血液循环提供动力,心脏主要由心肌组成,心脏壁主要由肌肉组织构成。营养物质到达组织细胞的途径是:营养物质通过小肠的吸收作用进入小肠周围的毛细血管→下腔静脉→右心房→右心室→肺动脉→肺部毛细血管→肺静脉→左心房→左心室→主动脉→...→组织细胞。故营养物质进入C系统后,到达肺部的路径是:小肠毛细血管→下腔静脉→右心房→右心室→肺动脉→肺部毛细血管。
【小问4详解】
尿的形成过程包括两个过程:肾小球的滤过作用和肾小管的重吸收作用。当血液流经肾小球时,除血细胞和大分子的蛋白质以外,血浆中的一部分水、无机盐、葡萄糖和尿素等物质,都可以经过肾小球过滤到肾小囊中。肾小囊中的液体称为原尿。 原尿流经肾小管时,其中大部分水、部分无机盐和全部的葡萄糖被重新吸收回血液,而剩下的如尿素、一部分无机盐和水等由肾小管流出形成尿液。 故在D泌尿系统中,血液先经过⑤肾小球和肾小囊壁的滤过作用,形成原尿。原尿不含血细胞(红细胞等)和大分子的蛋白质。
姓名:***
证件类型:居民身份证
证件号:44***************
血型(初筛):AB型 献血种类:全血
献血量:300mL
献血编码:02010190****
组别
小白鼠数量(只)
处理方式
腹泻的小白鼠数量(只)
A
10
灌服新鲜的牛奶___毫升
0
B
10
灌服霉变50%的牛奶50毫升
3
C
10
灌服霉变75%的牛奶50毫升
6
D
10
灌服霉变100%的牛奶50毫升
9
食物
奶茶
薯条
面包
米饭
炸鸡
火腿
热量/kcal
900
300
280
240
896
300
类别
高糖饮料
谷薯类
肉类
活动方式
打篮球
慢跑
静坐
睡眠
踢足球
散步
耗氧量(L/h)
90
120
25
14
115
60
相关试卷
这是一份[生物]重庆市实验中学教育集团2023-2024学年七年级下学期5月月考试题(解析版),共14页。试卷主要包含了单选题,非选择题等内容,欢迎下载使用。
这是一份生物:河南省商丘市夏邑县三校联考2023-2024学年七年级下学期3月月考试题(解析版),共16页。试卷主要包含了 精子与卵细胞结合的场所是在, 青春期发育的显著特点是, 下列不属于男性第二性征的是等内容,欢迎下载使用。
这是一份16,安徽省淮北市“五校联考”2023-2024学年七年级下学期5月月考生物试题(1),共4页。

