|试卷下载
终身会员
搜索
    上传资料 赚现金
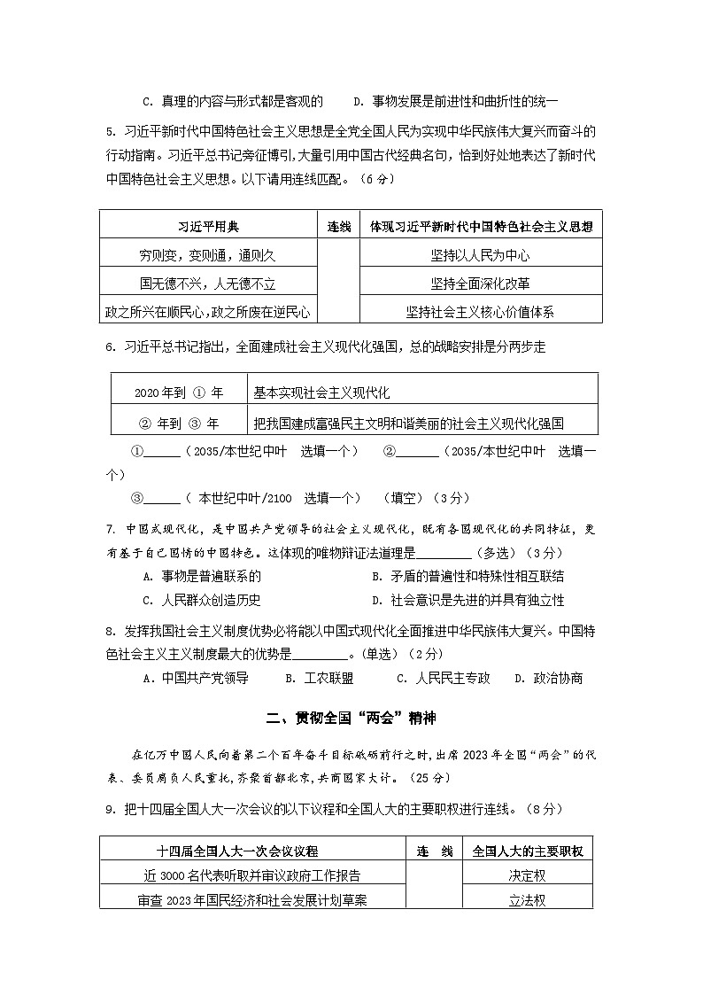
    上海市静安区2022-2023学年高二下学期期末考试政治试题
    立即下载
    加入资料篮
    资料中包含下列文件,点击文件名可预览资料内容
    • 试卷
      2022学年静安区高中学业水平合格性考试思想政治调研试卷.docx
    • 答案
      2022学年静安区高中学业水平合格性考试思想政治调研试卷参考答案及评分标准.docx
    • 试卷
      2022学年静安区高中学业水平合格性考试思想政治调研试卷答题纸.docx
    上海市静安区2022-2023学年高二下学期期末考试政治试题01
    上海市静安区2022-2023学年高二下学期期末考试政治试题02
    上海市静安区2022-2023学年高二下学期期末考试政治试题03
    上海市静安区2022-2023学年高二下学期期末考试政治试题01
    上海市静安区2022-2023学年高二下学期期末考试政治试题01
    还剩3页未读, 继续阅读
    下载需要10学贝 1学贝=0.1元
    使用下载券免费下载
    加入资料篮
    立即下载

    上海市静安区2022-2023学年高二下学期期末考试政治试题

    展开
    相关试卷

    上海市闵行区2022-2023学年高二下学期期末考试政治试题: 这是一份上海市闵行区2022-2023学年高二下学期期末考试政治试题,文件包含2022学年第二学期高二年级质量调研pdf、2022学年第二学期高二年级质量调研参考答案pdf、202202高二答题纸pdf等3份试卷配套教学资源,其中试卷共12页, 欢迎下载使用。

    上海市宝山区2022-2023学年高二下学期期末考试政治试题: 这是一份上海市宝山区2022-2023学年高二下学期期末考试政治试题,文件包含2022学年第二学期期末高二年级思想政治学科学业水平质量监测试卷docx、2022学年第二学期期末参考答案docx等2份试卷配套教学资源,其中试卷共11页, 欢迎下载使用。

    上海市建平中学2022-2023学年高二下学期期末考试等级班政治试题: 这是一份上海市建平中学2022-2023学年高二下学期期末考试等级班政治试题,共5页。

    免费资料下载额度不足,请先充值

    每充值一元即可获得5份免费资料下载额度

    今日免费资料下载份数已用完,请明天再来。

    充值学贝或者加入云校通,全网资料任意下。

    提示

    您所在的“深圳市第一中学”云校通为试用账号,试用账号每位老师每日最多可下载 10 份资料 (今日还可下载 0 份),请取消部分资料后重试或选择从个人账户扣费下载。

    您所在的“深深圳市第一中学”云校通为试用账号,试用账号每位老师每日最多可下载10份资料,您的当日额度已用完,请明天再来,或选择从个人账户扣费下载。

    您所在的“深圳市第一中学”云校通余额已不足,请提醒校管理员续费或选择从个人账户扣费下载。

    重新选择
    明天再来
    个人账户下载
    下载确认
    您当前为教习网VIP用户,下载已享8.5折优惠
    您当前为云校通用户,下载免费
    下载需要:
    本次下载:免费
    账户余额:0 学贝
    首次下载后60天内可免费重复下载
    立即下载
    即将下载:资料
    资料售价:学贝 账户剩余:学贝
    选择教习网的4大理由
    • 更专业
      地区版本全覆盖, 同步最新教材, 公开课⾸选;1200+名校合作, 5600+⼀线名师供稿
    • 更丰富
      涵盖课件/教案/试卷/素材等各种教学资源;900万+优选资源 ⽇更新5000+
    • 更便捷
      课件/教案/试卷配套, 打包下载;手机/电脑随时随地浏览;⽆⽔印, 下载即可⽤
    • 真低价
      超⾼性价⽐, 让优质资源普惠更多师⽣
    VIP权益介绍
    • 充值学贝下载 本单免费 90%的用户选择
    • 扫码直接下载
    元开通VIP,立享充值加送10%学贝及全站85折下载
    您当前为VIP用户,已享全站下载85折优惠,充值学贝可获10%赠送
      充值到账1学贝=0.1元
      0学贝
      本次充值学贝
      0学贝
      VIP充值赠送
      0学贝
      下载消耗
      0学贝
      资料原价
      100学贝
      VIP下载优惠
      0学贝
      0学贝
      下载后剩余学贝永久有效
      0学贝
      • 微信
      • 支付宝
      支付:¥
      元开通VIP,立享充值加送10%学贝及全站85折下载
      您当前为VIP用户,已享全站下载85折优惠,充值学贝可获10%赠送
      扫码支付0直接下载
      • 微信
      • 支付宝
      微信扫码支付
      充值学贝下载,立省60% 充值学贝下载,本次下载免费
        下载成功

        Ctrl + Shift + J 查看文件保存位置

        若下载不成功,可重新下载,或查看 资料下载帮助

        本资源来自成套资源

        更多精品资料

        正在打包资料,请稍候…

        预计需要约10秒钟,请勿关闭页面

        服务器繁忙,打包失败

        请联系右侧的在线客服解决

        单次下载文件已超2GB,请分批下载

        请单份下载或分批下载

        支付后60天内可免费重复下载

        我知道了
        正在提交订单

        欢迎来到教习网

        • 900万优选资源,让备课更轻松
        • 600万优选试题,支持自由组卷
        • 高质量可编辑,日均更新2000+
        • 百万教师选择,专业更值得信赖
        微信扫码注册
        qrcode
        二维码已过期
        刷新

        微信扫码,快速注册

        手机号注册
        手机号码

        手机号格式错误

        手机验证码 获取验证码

        手机验证码已经成功发送,5分钟内有效

        设置密码

        6-20个字符,数字、字母或符号

        注册即视为同意教习网「注册协议」「隐私条款」
        QQ注册
        手机号注册
        微信注册

        注册成功

        下载确认

        下载需要:0 张下载券

        账户可用:0 张下载券

        立即下载
        账户可用下载券不足,请取消部分资料或者使用学贝继续下载 学贝支付

        如何免费获得下载券?

        加入教习网教师福利群,群内会不定期免费赠送下载券及各种教学资源, 立即入群

        返回
        顶部
        Baidu
        map