


还剩13页未读,
继续阅读
2023年河南省郑州市二七区小升初数学试卷附答案解析
展开
这是一份2023年河南省郑州市二七区小升初数学试卷附答案解析,共16页。
相关试卷
2023-2024学年河南省郑州市二七区五年级(下)期末数学试卷:
这是一份2023-2024学年河南省郑州市二七区五年级(下)期末数学试卷,共13页。试卷主要包含了按要求计算下列各题,认真读题,细心填写,解决问题等内容,欢迎下载使用。
2023年河南省许昌市小升初数学试卷附答案解析:
这是一份2023年河南省许昌市小升初数学试卷附答案解析,共12页。
2023年河南省郑州市二七区京广实验中学小升初招生考试数学原卷:
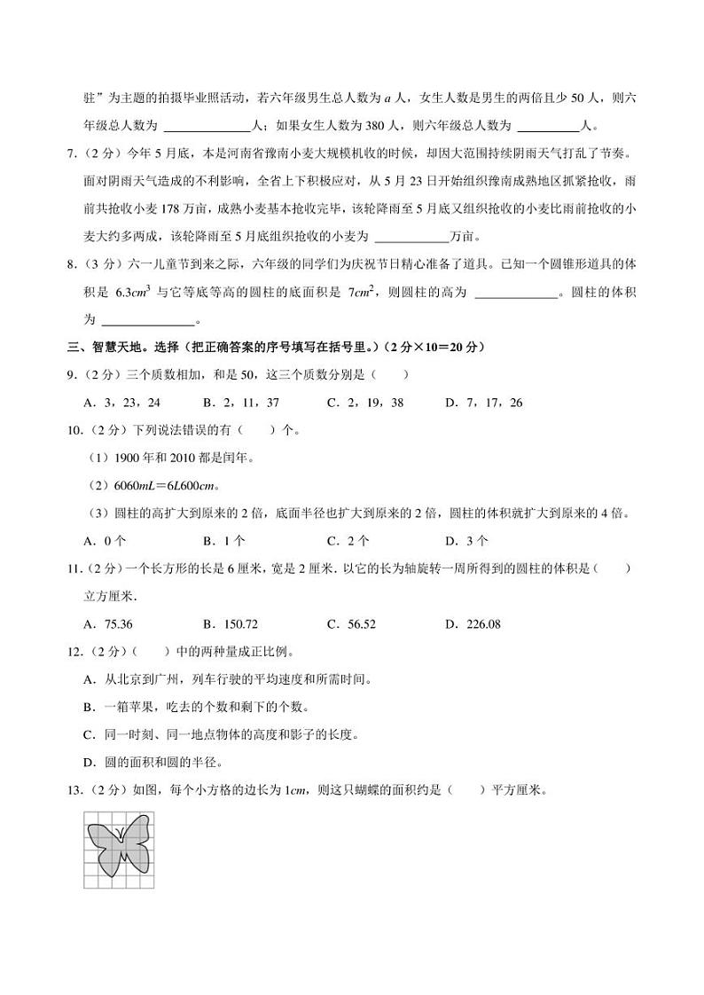
这是一份2023年河南省郑州市二七区京广实验中学小升初招生考试数学原卷,共5页。
