终身会员
搜索
    上传资料 赚现金

    第十章恒定电流第55课时测量电阻的五种其他方法2025高考物理二轮专题

    立即下载
    加入资料篮
    资料中包含下列文件,点击文件名可预览资料内容
    • 课件
      第十章 恒定电流 第55课时 测量电阻的五种其他方法 [实验增分课].pptx
    • 练习
      第十章 恒定电流 第55课时 测量电阻的五种其他方法 [实验增分课].docx
    • 练习
      第十章 恒定电流 第55课时 测量电阻的五种其他方法 [实验增分课]学生用.docx
    • 练习
      第十章 恒定电流 第54课时 练习使用多用电表 [实验增分课]学生用.docx
    第十章 恒定电流 第55课时 测量电阻的五种其他方法 [实验增分课]第1页
    第十章 恒定电流 第55课时 测量电阻的五种其他方法 [实验增分课]第2页
    第十章 恒定电流 第55课时 测量电阻的五种其他方法 [实验增分课]第3页
    第十章 恒定电流 第55课时 测量电阻的五种其他方法 [实验增分课]第4页
    第十章 恒定电流 第55课时 测量电阻的五种其他方法 [实验增分课]第5页
    第十章 恒定电流 第55课时 测量电阻的五种其他方法 [实验增分课]第6页
    第十章 恒定电流 第55课时 测量电阻的五种其他方法 [实验增分课]第7页
    第十章 恒定电流 第55课时 测量电阻的五种其他方法 [实验增分课]第8页
    第十章 恒定电流 第55课时 测量电阻的五种其他方法 [实验增分课]第1页
    第十章 恒定电流 第55课时 测量电阻的五种其他方法 [实验增分课]第2页
    第十章 恒定电流 第55课时 测量电阻的五种其他方法 [实验增分课]第3页
    第十章  恒定电流 第55课时 测量电阻的五种其他方法 [实验增分课]学生用第1页
    第十章  恒定电流 第55课时 测量电阻的五种其他方法 [实验增分课]学生用第2页
    第十章  恒定电流 第55课时 测量电阻的五种其他方法 [实验增分课]学生用第3页
    第十章  恒定电流 第54课时 练习使用多用电表 [实验增分课]学生用第1页
    第十章  恒定电流 第54课时 练习使用多用电表 [实验增分课]学生用第2页
    第十章  恒定电流 第54课时 练习使用多用电表 [实验增分课]学生用第3页
    还剩52页未读, 继续阅读
    下载需要10学贝 1学贝=0.1元
    使用下载券免费下载
    加入资料篮
    立即下载

    第十章恒定电流第55课时测量电阻的五种其他方法2025高考物理二轮专题

    展开

    这是一份第十章恒定电流第55课时测量电阻的五种其他方法2025高考物理二轮专题,文件包含第十章恒定电流第55课时测量电阻的五种其他方法实验增分课pptx、第十章恒定电流第55课时测量电阻的五种其他方法实验增分课docx、第十章恒定电流第55课时测量电阻的五种其他方法实验增分课学生用docx、第十章恒定电流第54课时练习使用多用电表实验增分课学生用docx等4份试卷配套教学资源,其中试卷共29页, 欢迎下载使用。


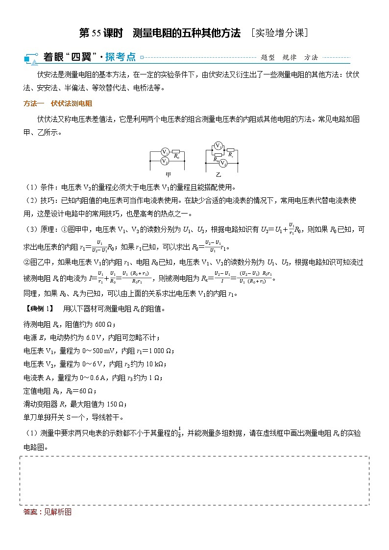
      伏安法是测量电阻的基本方法,在一定的实验条件下,由伏安法 又衍生出了一些测量电阻的其他方法:伏伏法、安安法、半偏法、等 效替代法、电桥法等。
      伏伏法又称电压表差值法,它是利用两个电压表的组合测量电压 表的内阻或其他电阻的方法。常见电路如图甲、乙所示。
    (2)技巧:已知内阻值的电压表可当作电流表使用。在缺少合适的 电流表的情况下,常用电压表代替电流表使用,这是设计电路 中的常用技巧,也是高考的热点之一。
    (1)条件:电压表V2的量程必须大于电压表V1的量程且能搭配使 用。
    同理,如果R0、Rx为已知,可以由上面的关系求出电压表V1的 内阻r1。
    电源E,电动势约为6.0 V,内阻可忽略不计;
    电压表V1,量程为0~500 mV,内阻r1=1 000 Ω;
    电压表V2,量程为0~6 V,内阻r2约为10 kΩ;
    电流表A,量程为0~0.6 A,内阻r3约为1 Ω;
    定值电阻R0,R0=60 Ω;
    滑动变阻器R,最大阻值为150 Ω;
    单刀单掷开关S一个,导线若干。
    【典例1】 用以下器材可测量电阻Rx的阻值。
    待测电阻Rx,阻值约为600 Ω;
    (2)若选择测量数据中的一组来计算Rx,则由已知量和测量物理 量计算Rx的表达式为Rx= ,式中各符号的 意义是 。(所有物理量用题中代表符 号表示)
      安安法又称电流表差值法,它是利用两个电流表的组合测量电流 表的内阻或其他电阻的方法,常见电路如图甲、乙所示。
     (1)条件:电流表A2的量程必须大于电流表A1的量程且能搭配 使用。
    (2)技巧:已知内阻值的电流表可当作电压表使用。在缺少合适的 电压表的情况下,常用电流表代替电压表使用。这是设计电路 中的常用技巧,也是高考的热点之一。
    (3)原理:电流表A1、A2的读数分别为I1、I2,电流表A1的内阻为 r1,则图甲中,根据电路知识有I1(r1+R0)=(I2-I1)Rx,则 如果r1、R0已知,可求出Rx的阻值;如果R0、Rx已知,可以求出 电流表A1的内阻r1。图乙中,根据电路知识有I1(r1+Rx)=(I2 -I1)R0,则如果r1、R0已知,可求出Rx的阻值;如果R0、Rx已 知,可以求出电流表A1的内阻r1。
    【典例2】 (2022·全国甲卷22题)某同学要测量微安表内 阻,可利用的实验器材有:电源E(电动势1.5 V,内阻很 小),电流表○A (量程10 mA,内阻约10 Ω),微安表○G (量程100 μA,内阻Rg待测,约1 kΩ),滑动变阻器R(最大阻 值10 Ω),定值电阻R0(阻值10 Ω),开关S,导线若干。
    (1)将图中虚线框内所示的器材符号连线,画出实验电路原理图;
    解析:题中给出的滑动变阻器的最大阻值只有10 Ω,滑动 变阻器采用分压接法,为了精确得到微安表两端的电压,可将 微安表与定值电阻并联,通过电流关系得到电压。
    (2)某次测量中,微安表的示数为90.0 μA,电流表的示数为9.00 mA,由此计算出微安表内阻Rg= Ω。
    解析:由并联电路规律可得IGRg=(I-IG)R0,解得Rg=990Ω。
    ①按如图所示的电路图连接实验电路;
    ②断开S2,闭合S1,调节R1,使电流表读数等于其量程Im;
    1. 电流表半偏法测电阻
    (1)实验电路图,如图所示。
    (3)实验条件:R1≫RA。
    (4)测量结果:RA测=R2<RA。
    (5)误差分析:当闭合S2时,总电阻减小,总电流增大,大于原 电流表的满偏电流,而此时电流表半偏,所以流经R2的电流 比电流表所在支路的电流大,R2的电阻比电流表的电阻小, 而我们把R2的读数当成电流表的内阻,故测得的电流表的内 阻偏小。
    2. 电压表半偏法测电阻
    ②将R2的值调为零,闭合S,调节R1的滑片,使电压表读数等 于其量程Um;
    (3)实验条件:R1≪RV。
    (4)测量结果:RV测=R2>RV。
    【典例3】 (2023·海南高考15题)用如图所示的电路测量 一个量程为100 μA,内阻约为2 000 Ω的微安表头的内阻,所 用电源的电动势约为12 V,有两个电阻箱可选,R1(0 ~ 9 999.9 Ω),R2(99 999.9 Ω)
    (1)RM应选 ,RN应选 ⁠;
    解析:根据半偏法的测量原理可知,当闭合S2之后,滑 动变阻器上方的电流应基本不变,就需要RN较大,对下方分 压电路影响甚微。故RM应选R1,RN应选R2。
    (2)根据电路图,请把实物连线补充完整;
    解析:根据电路图连接实物图,如图所示。
    (3)下列操作顺序合理排列是 ⁠:
    ①将变阻器滑动触头P移至最左端,将RN调至最大值;
    ②闭合开关S2,调节RM,使微安表半偏,并读出RM阻值;
    ③断开S2,闭合S1,调节滑动触头P至某位置再调节RN使表头 满偏;
    ④断开S1、S2,拆除导线,整理好器材。
    解析:半偏法测电阻的实验步骤应为①将变阻器滑动触头P移至最左端,将RN调至最大值;③断开S2,闭合S1,调节滑动触头P至某位置再调节RN使表头 满偏;②闭合开关S2,调节RM,使微安表半偏,并读出RM阻值;④断开S1、S2,拆除导线,整理好器材。
    (4)如图是RM调节后面板,则待测表头的内阻为 ⁠ ,该测量值 (填“大于”“小于”或“等于”) 真实值。
    (5)将该微安表改装成量程为2 V的电压表后,某次测量指针指在 图示位置,则待测电压为 V(保 留3位有效数字)。
    1.28(1.26~1.30均可)
    解析:将该微安表改装成量程为2 V的电压表,则需要串联一个电阻R0,则有U=Ig(Rg+R0),此时的电压读数有U'=I'(Rg+R0),其中U=2 V,Ig=100 μA,I'=64 μA,联立解得U'=1.28 V。
    (6)某次半偏法测量表头内阻的实验中,S2断开,电表满偏时读 出RN值,在滑动触头P不变,S2闭合后调节电阻箱RM,使电表 半偏时读出RM,若认为O、P间电压不变,则微安表内阻 为 。(用RM、RN表示)
    【典例4】 某同学利用图甲所示电路测量量程为2.5 V的电压 表 的内阻(内阻为数千欧姆),可供选择的器材有:电阻箱 R(最大阻值99 999.9 Ω),滑动变阻器R1(最大阻值50 Ω),滑动变阻器R2(最大阻值5 kΩ),直流电源E(电动势3 V),开关1个,导线若干。
    ①按电路原理图甲连接电路;②将电阻箱阻值调节为0,将滑动变阻器的滑片移到与图中最 左端所对应的位置,闭合开关S;③调节滑动变阻器,使电压表满偏;④保持滑动变阻器滑片的位置不变,调节电阻箱阻值,使电 压表的示数为2.00 V,记下电阻箱的阻值。
    (1)实验中应选择滑动变阻器 (填“R1”或“R2”)。
    解析:本实验为测电压表的内阻,实验中电压表示数变 化不大,则接入电阻箱后电路的总电阻变化不大,故需要滑 动变阻器的最大阻值较小,故选R1可减小实验误差。
    (2)根据图甲所示电路将图乙中实物图连线。
    解析:滑动变阻器为分压式接法,实物图连线如图所示。
    (3)实验步骤④中记录的电阻箱阻值为630.0 Ω,若认为调节电阻 箱时滑动变阻器上的分压不变,计算可得电压表的内阻为 ⁠ Ω。
    解析:电压表和电阻箱串联,其两端电压分别为2.00 V和0.50 V,则RV=4R=2 520 Ω。
    (4)如果此电压表是由一个表头和电阻串联构成的,可推断该表 头的满刻度电流为 (填正确答案标号)。
    方法四 等效替代法测电阻  测量某电阻(或电流表、电压表的内阻)时,用电阻箱替换待测 电阻,若二者对电路所起的作用相同(如电流或电压相等),则电阻 箱与待测电阻是等效的。故电阻箱的读数即为待测电阻的阻值。常见 有如下两种情况:
    1. 电流等效替代法测电阻
    (1)按如图所示的电路图连接好电路,并将电阻箱R0的阻值调至最大,滑动变阻器的滑片P置于a端。
    (2)闭合开关S1、S2,调节滑片P,使电流表指针指在适当的位 置,记下此时电流表的示数为I。
    (3)断开开关S2,再闭合开关S3,保持滑动变阻器滑片P位置不 变,调节电阻箱,使电流表的示数仍为I。
    (4)此时电阻箱连入电路的阻值R0与未知电阻Rx的阻值等效,即Rx =R0。
    2. 电压等效替代法测电阻
    (1)按如图所示的电路图连好电路,并将电阻箱R0的阻值调至最 大,滑动变阻器的滑片P置于a端。
    (2)闭合开关S1、S2,调节滑片P,使电压表指针指在适当的位 置,记下此时电压表的示数为U。
    (3)断开S2,再闭合S3,保持滑动变阻器滑片P位置不变,调节电 阻箱使电压表的示数仍为U。
    【典例5】 电流表A1的量程为0~200 μA、内电阻约为500 Ω,现要测量其内阻,除若干开关、导线之外还有器材如下:
    电流表A2:与A1规格相同;
    滑动变阻器R1:阻值0~20 Ω;
    电阻箱R2:阻值0~9 999 Ω;
    保护电阻R3:阻值约为3 kΩ;
    电源:电动势E约1.5 V、内电阻r约2 Ω。
    (1)如图所示,某同学想用替代法测量电流表内阻,设计了部分 测量电路,在此基础上请你将滑动变阻器接入电路中,使实 验可以完成。
    (2)电路补充完整后,请你完善以下测量电流表A1内电阻的实验 步骤。
    a.先将滑动变阻器R1的滑片移到使电路安全的位置,再把电阻 箱R2的阻值调到 (选填“最大”或“最小”)。
    b.闭合开关S1、S,调节滑动变阻器R1,使两电流表的指针在 满偏附近,记录电流表A2的示数I。
    c.断开S1,保持S闭合、R1不变,再闭合S2,调节R2,使电流 表A2的示数 ,读出此时电阻箱的阻值 R0,则电流表A1内电阻r= ⁠。
    解析:(1)滑动变阻器的阻值远小于待测 电流表内阻,因此必须采用分压接法,电 路图如图所示。
    (2)a.实验前R2应该调节到最大,以保证电表安全;c.替代 法最简单的操作是让A2示数不变,则可直接从R2的读数得到 电流表的内电阻。
    【典例6】 小明用如图甲所示的电路测量电阻Rx的阻值(约 几百欧)。R是滑动变阻器,R0是电阻箱,S2是单刀双掷开 关,部分器材规格图乙中已标出。
    (1)根据图甲实验电路,在图乙中用笔画线代替导线将实物图连 接完整。
    解析:(1)根据电路图连接实物图,如图所示。
    (2)正确连接电路后,断开S1,S2接1。调节好多用电表,将两表 笔接触Rx两端的接线柱,粗测其阻值,此过程中存在的问题 是 。正确操作后,粗测出Rx 的阻值为R'。
    待测电阻未与其他元件断开
    解析:测量电阻时,要把电阻与其他元件断开。
    ②调节电阻箱R0,使其阻值 (选填“大于R'”或 “小于R'”)。
    ③将S2拨至“2”,保持变阻器滑片P的位置不变,调节电阻 箱的阻值,使电压表再次满偏,此时电阻箱示数为R1,则Rx = ⁠。
    (3)小明通过下列步骤,较准确测出Rx的阻值。
    ①将滑动变阻器的滑片P调至图甲中的 (选填“A”或 “B”)端。闭合S1,将S2拨至1,调节变阻器的滑片P至某一 位置,使电压表的示数满偏。
    解析: ①闭合开关前,将滑动变阻器的滑片P调至图甲中的A 端,使电压表示数为零;②调节电阻箱R0,使其阻值小于R'; ③将S2拨至“2”,保持变阻器滑片P的位置不变,调节电阻 箱的阻值,使电压表再次满偏,则此时并联部分的电阻相 等,Rx的阻值等于电阻箱的阻值,即Rx=R1。
    (4)实验中,滑动变阻器有两种规格可供选择,分别是:R2(0~ 10 Ω);R3(0~5 000 Ω)。为了减小实验误差,滑动变阻器 应选 (选填“R2”或“R3”)。
    解析:由于电阻Rx的阻值约几百欧,为方便调节,滑动变阻器 应选R3。
    【典例7】 (2023·湖南高考12题)某探究小组利用半导体薄膜压力 传感器等元件设计了一个测量微小压力的装置,其电路如图(a)所 示,R1、R2、R3为电阻箱,RF为半导体薄膜压力传感器,C、D间连接 电压传感器(内阻无穷大)。
    (1)先用欧姆表“×100”挡粗测RF的阻值,示数如图(b)所示,对 应的读数是 Ω;
    解析:由题图(b)可知,对应的读数为10×100 Ω=1000 Ω。
    (2)适当调节R1、R2、R3,使电压传感器示数为0,此时,RF的阻值 为 (用R1、R2、R3表示);
    (3)依次将0.5 g的标准砝码加载到压力传感器上(压力传感器上所 受压力大小等于砝码重力大小),读出电压传感器示数U,所测 数据如下表所示:
    根据表中数据在下图(c)上描点,绘制U-m关系图线;
    解析:把表格中的数据在 图(c)上进行描点,然后用一 条直线拟合,使尽可能多的点 落在直线上,不在直线上的点 均匀分布在直线的两侧,离直 线较远的点舍弃,如图所示。
    (4)完成前面三步的实验工作后,该测量微小压力的装置即可投入 使用。在半导体薄膜压力传感器上施加微小压力F0,电压传感 器示数为200 mV,则F0大小是 N(重力加速度取9.8 m/s2,保留2位有效数字);
    解析:根据U-m图像可知,当U=200 mV时,m=1.80 g, 故F0=mg≈0.018 N。
    (5)若在步骤(4)中换用非理想毫伏表测量C、D间电压,在半导 体薄膜压力传感器上施加微小压力F1,此时非理想毫伏表读数 为200 mV,则F1 (填“>”“=”或“<”)F0。
    解析:可将C、D以外的电路等效为新的电源,C、D两点 电压看作路端电压,因为换用非理想毫伏表后,当读数为200 mV时,实际上C、D间断路(接理想毫伏表时)时的电压大于 200 mV,则在压力传感器上施加微小压力F1时,C、D间的电压 大于在压力传感器上施加微小压力F0时C、D间的电压,结合U- m关系图线可知,F1>F0。
    巧学 妙解 应用
    1. 某同学为测量电压表的内阻,实验室提供了下列器材:
    A. 待测电压表(量程为3 V,内阻约为30 kΩ)
    B. 电源E1(电动势为6.0 V,内阻不能忽略)
    C. 电源E2(电动势为3.0 V,内阻不能忽略)
    D. 滑动变阻器R1(最大阻值为10 kΩ)
    E. 滑动变阻器R2(最大阻值为10 Ω)
    F. 电阻箱R'(满足实验要求)
    (1)先将滑动变阻器R的滑片调到最左端,电阻箱R'的阻值调 为零。(2)闭合开关,调节滑动变阻器R的滑片,使电压表指针满偏。
    该同学利用上述器材连接了如图所示的电路后,进行了下述操作:
    (3)保持滑动变阻器R的滑片不动,调节电阻箱R',使电压表指针 偏转到满刻度的一半,读出电阻箱R'的读数为29 kΩ。
    ①电源应选用 ,滑动变阻器选用 。(填写对应 序号)
    ②在虚线框中画出电路图。
    ③待测电压表内阻为 ,测量值 真实值(填 “大于”“等于”或“小于”)。
    解析:①由于电压表要满偏,达到3 V,但电源由于内 阻不能忽略,则其路端电压小于电源电动势,故电动势为3 V 的电源不能满足要求,故选电源电动势为6 V的B;由于满偏 和半偏时认为电压未变,故只有滑动变阻器远小于电压表内 阻时才成立,故选择最大阻值为10 Ω的E。
    ②此图是用半偏法测电压表的内阻,按实物连线画电路图如图所示。
    ③滑动变阻器滑片保持不变,可以认为总电压不变,再调节 电阻箱使电压表半偏,那么电阻箱的电压与电压表相同,所 以RV=R箱=29 kΩ。实际上,由于电阻箱与电压表串联后接入电路增加了总电 阻,则滑动变阻器的分压将增大,这样当电压表半偏时,电 阻箱的电压比电压表的示数大,所以测量值大于真实值。
    2. (2023·全国乙卷23题)一学生小组测量某金属丝(阻值约十几欧 姆)的电阻率。现有实验器材:螺旋测微器、米尺、电源E、电压 表(内阻非常大)、定值电阻R0(阻值10.0 Ω)、滑动变阻器R、待 测金属丝、单刀双掷开关K、开关S、导线若干。图(a)是学生设 计的实验电路原理图。完成下列填空:
    (1)实验时,先将滑动变阻器R接入电路的电阻调至最大,闭 合S。
    (2)将K与1端相连,适当减小滑动变阻器R接入电路的电阻,此 时电压表读数记为U1,然后将K与2端相连,此时电压表读数 记为U2。由此得到流过待测金属丝的电流I= ,金属 丝的电阻r= 。(结果均用R0、U1、U2表示)
    (3)继续微调R,重复(2)的测量过程,得到多组测量数据,如 下表所示:
    (4)利用上述数据,得到金属丝的电阻r=14.2 Ω。
    (5)用米尺测得金属丝长度L=50.00 cm。用螺旋测微器测量金属 丝不同位置的直径,某次测量的示数如图(b)所示,该读数 为d= mm。多次测量后,得到直径的平均值恰与d 相等。
    解析:由题图(b)可知螺旋测微器的固定刻度读数为0,可动 刻度读数为15.0×0.01 mm=0.150 mm,故该读数为d=0.150 mm。
    (6)由以上数据可得,待测金属丝所用材料的电阻率ρ = ×10-7 Ω·m。(保留2位有效数字)
    3. (2022·山东高考14题)某同学利用实验室现有器材,设计了一个 测量电阻阻值的实验。实验器材:
    干电池E(电动势1.5 V,内阻未知);
    电流表A1(量程10 mA,内阻为90 Ω);
    电流表A2(量程30 mA,内阻为30 Ω);
    定值电阻R0(阻值为150 Ω);
    滑动变阻器R(最大阻值为100 Ω);
    解析:器材选择需要结合测量电,用假设法初步分析,电流表半偏时,若电流表为A1,由闭合电路欧姆定律可计算出电路中总电阻为300 Ω,定值电阻与电流表A1的内阻之和为240 Ω,不考虑电池内阻,此时滑动变阻器接入电路的阻值应为60 Ω,实验器材可满足需求;若电流表为A2,电流表半偏时,电路中总电阻为100 Ω,不符合题意。
    (3)本实验中未考虑电池内阻,对Rx的测量值 (选填 “有”或“无”)影响。
    解析:由(2)问分析可得,是否考虑电池内阻对实验结果无影响。
    4. (2022·湖北高考13题)某探究小组学习了多用电表的工作原理和 使用方法后,为测量一种新型材料制成的圆柱形电阻的电阻率,进 行了如下实验探究。(1)该小组用螺旋测微器测量该圆柱形电阻的直径D,示数如图甲 所示,其读数为 mm。再用游标卡尺测得其长度L。
    解析:用螺旋测微器测量该圆柱形电阻的直径D,其读数为3.5 mm+20.0×0.01 mm=3.700 mm。
    (2)该小组用如图乙所示的电路测量该圆柱形电阻Rx的阻值。图 中电流表量程为0.6 A、内阻为1.0 Ω,定值电阻R0的阻值为 20.0 Ω,电阻箱R的最大阻值为999.9 Ω。首先将S2置于位置 1,闭合S1,多次改变电阻箱R的阻值,记下电流表的对应读 数I,实验数据见下表。
    解析:由(2)可知E=12 V,r=3.0 Ω。
    (4)持续使用后,电源电动势降低、内阻变大。若该小组再次将 此圆柱形电阻连入此装置,测得电路的电流,仍根据原来描 绘的图丙的图像得到该电阻的测量值会 (选填“偏 大”“偏小”或“不变”)。
    解析:根据表达式E=I'(r+R0+RA+Rx)因电源电动势变小,内阻变大,则当安培表相同读数时,得 到的Rx的值偏小,即Rx测量值偏小。
    5. 某同学利用如图(a)所示的电路测量一微安表(量程为100 μA, 内阻大约为2 500 Ω)的内阻。可使用的器材有:两个滑动变阻器 R1、R2(其中一个阻值为20 Ω,另
    一个阻值为2 000 Ω);电阻箱Rz (最大阻值为99 999.9 Ω);电源E(电动势约为1.5 V);单刀开 关S1和S2。C、D分别为两个滑动变阻器的滑片。
    (1)按原理图(a)将图(b)中的实物连线。
    答案:见解析图解析:根据题中的原理图(a),将题图(b)中的实物连线如图所示。
    ①R1的阻值为 Ω(选填“20”或“2 000”)。
    ②为了保护微安表,开始时将R1的滑片C滑到接近图(a)中 滑动变阻器的 端(选填“左”或“右”)对应的位 置;将R2的滑片D置于中间位置附近。
    ③将电阻箱Rz的阻值置于2 500.0 Ω,接通S1。将R1的滑片置于 适当位置,再反复调节R2的滑片D的位置。最终使得接通S2前 后,微安表的示数保持不变,这说明S2接通前B与D所在位置 的电势 (选填“相等”或“不相等”)。
    ④将电阻箱Rz和微安表位置对调,其他条件保持不变,发现 将Rz的阻值置于2 601.0 Ω时,在接通S2前后,微安表的示数也 保持不变。待测微安表的内阻为 Ω(结果保留到个 位)。
    (3)写出一条提高测量微安表内阻精度的建议: ⁠ ⁠。
    解析:要提高测量微安表内阻的精度,可调节R1上的分 压,尽可能使微安表接近满量程。
    调节R1上的分
    压,尽可能使微安表接近满量程

    相关试卷

    2025版高考物理一轮总复习考点突破训练题第10章恒定电流专题强化13测量电阻的其他五种方法考点5电桥法测电阻:

    这是一份2025版高考物理一轮总复习考点突破训练题第10章恒定电流专题强化13测量电阻的其他五种方法考点5电桥法测电阻,共2页。试卷主要包含了R2等内容,欢迎下载使用。

    2025版高考物理一轮总复习考点突破训练题第10章恒定电流专题强化13测量电阻的其他五种方法考点4半偏法测电表的内阻:

    这是一份2025版高考物理一轮总复习考点突破训练题第10章恒定电流专题强化13测量电阻的其他五种方法考点4半偏法测电表的内阻,共5页。试卷主要包含了9 Ω),R2,30 V等内容,欢迎下载使用。

    2025版高考物理一轮总复习考点突破训练题第10章恒定电流专题强化13测量电阻的其他五种方法考点3等效替代法测电阻:

    这是一份2025版高考物理一轮总复习考点突破训练题第10章恒定电流专题强化13测量电阻的其他五种方法考点3等效替代法测电阻,共2页。

    • 精品推荐
    • 所属专辑

    免费资料下载额度不足,请先充值

    每充值一元即可获得5份免费资料下载额度

    今日免费资料下载份数已用完,请明天再来。

    充值学贝或者加入云校通,全网资料任意下。

    提示

    您所在的“深圳市第一中学”云校通为试用账号,试用账号每位老师每日最多可下载 10 份资料 (今日还可下载 0 份),请取消部分资料后重试或选择从个人账户扣费下载。

    您所在的“深深圳市第一中学”云校通为试用账号,试用账号每位老师每日最多可下载10份资料,您的当日额度已用完,请明天再来,或选择从个人账户扣费下载。

    您所在的“深圳市第一中学”云校通余额已不足,请提醒校管理员续费或选择从个人账户扣费下载。

    重新选择
    明天再来
    个人账户下载
    下载确认
    您当前为教习网VIP用户,下载已享8.5折优惠
    您当前为云校通用户,下载免费
    下载需要:
    本次下载:免费
    账户余额:0 学贝
    首次下载后60天内可免费重复下载
    立即下载
    即将下载:资料
    资料售价:学贝 账户剩余:学贝
    选择教习网的4大理由
    • 更专业
      地区版本全覆盖, 同步最新教材, 公开课⾸选;1200+名校合作, 5600+⼀线名师供稿
    • 更丰富
      涵盖课件/教案/试卷/素材等各种教学资源;900万+优选资源 ⽇更新5000+
    • 更便捷
      课件/教案/试卷配套, 打包下载;手机/电脑随时随地浏览;⽆⽔印, 下载即可⽤
    • 真低价
      超⾼性价⽐, 让优质资源普惠更多师⽣
    VIP权益介绍
    • 充值学贝下载 本单免费 90%的用户选择
    • 扫码直接下载
    元开通VIP,立享充值加送10%学贝及全站85折下载
    您当前为VIP用户,已享全站下载85折优惠,充值学贝可获10%赠送
      充值到账1学贝=0.1元
      0学贝
      本次充值学贝
      0学贝
      VIP充值赠送
      0学贝
      下载消耗
      0学贝
      资料原价
      100学贝
      VIP下载优惠
      0学贝
      0学贝
      下载后剩余学贝永久有效
      0学贝
      • 微信
      • 支付宝
      支付:¥
      元开通VIP,立享充值加送10%学贝及全站85折下载
      您当前为VIP用户,已享全站下载85折优惠,充值学贝可获10%赠送
      扫码支付0直接下载
      • 微信
      • 支付宝
      微信扫码支付
      充值学贝下载,立省60% 充值学贝下载,本次下载免费
        下载成功

        Ctrl + Shift + J 查看文件保存位置

        若下载不成功,可重新下载,或查看 资料下载帮助

        本资源来自成套资源

        更多精品资料

        正在打包资料,请稍候…

        预计需要约10秒钟,请勿关闭页面

        服务器繁忙,打包失败

        请联系右侧的在线客服解决

        单次下载文件已超2GB,请分批下载

        请单份下载或分批下载

        支付后60天内可免费重复下载

        我知道了
        正在提交订单
        欢迎来到教习网
        • 900万优选资源,让备课更轻松
        • 600万优选试题,支持自由组卷
        • 高质量可编辑,日均更新2000+
        • 百万教师选择,专业更值得信赖
        微信扫码注册
        qrcode
        二维码已过期
        刷新

        微信扫码,快速注册

        手机号注册
        手机号码

        手机号格式错误

        手机验证码 获取验证码

        手机验证码已经成功发送,5分钟内有效

        设置密码

        6-20个字符,数字、字母或符号

        注册即视为同意教习网「注册协议」「隐私条款」
        QQ注册
        手机号注册
        微信注册

        注册成功

        下载确认

        下载需要:0 张下载券

        账户可用:0 张下载券

        立即下载
        使用学贝下载
        账户可用下载券不足,请取消部分资料或者使用学贝继续下载 学贝支付

        如何免费获得下载券?

        加入教习网教师福利群,群内会不定期免费赠送下载券及各种教学资源, 立即入群

        即将下载

        第十章恒定电流第55课时测量电阻的五种其他方法2025高考物理二轮专题
        该资料来自成套资源,打包下载更省心 该专辑正在参与特惠活动,低至4折起
        [共10份]
        浏览全套
          立即下载(共1份)
          返回
          顶部
          Baidu
          map