所属成套资源:2024北京市第一六六中学高一下学期6月期末模拟考试及答案(九科)
2024北京市第一六六中学高一下学期6月期末模拟考试生物含答案
展开
这是一份2024北京市第一六六中学高一下学期6月期末模拟考试生物含答案,共9页。试卷主要包含了单选题,非选择题等内容,欢迎下载使用。
班级:_____________姓名:_____________
一、单选题(共20题,每题2分,共40分)
1.下列关于细胞中无机化合物的叙述,正确的是( )
A.自由水是生化反应的介质,不直接参与生化反应
B.结合水是细胞的重要组成成分,主要存在于液泡中
C.无机盐维持细胞的酸碱平衡,不参与有机物的合成
D.无机盐多以离子形式存在,对维持生命活动有重要作用
2.蛋白质和DNA是两类重要的生物大分子,下列对两者共性的概括不正确的是( )
A.组成元素含有C、H、O、NB.由相应的基本结构单位构成
C.具有相同的空间结构D.体内合成时需要模板、能量和酶
3.蔗糖不能透过人红细胞的细胞膜。将人的红细胞分别浸入高浓度的蔗糖溶液和蒸馏水中,一段时间后细胞形态发生的变化是( )
A.皱缩、涨破B.涨破、皱缩C.皱缩、皱缩D.膨胀、膨胀
4.下列关于ATP的叙述,不正确的是( )
A.ATP中的“A”代表腺苷B.ATP是细胞生命活动的直接能源物质
C.ATP在细胞内大量存在D.合成ATP所需能量可来自光合作用或细胞呼吸
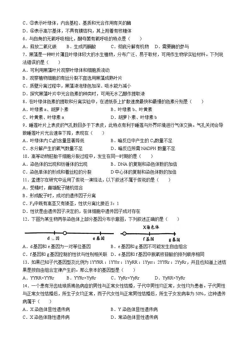
5.下图是某些细胞器的亚显微结构模式图,相关叙述错误的是( )
A.①表示中心体,是一种没有膜包被的细胞器
B.②表示线粒体,是真核细胞进行有氧呼吸的主要场所
C.③表示叶绿体,内含基粒、基质和光合作用有关的酶
D.④表示高尔基体,不具有膜结构,其上附着有核糖体
6.与自身的无氧呼吸相比,酵母菌有氧呼吸的特点是( )
A.释放二氧化碳B.生成丙酮酸C.彻底分解有机物D.需要酶的参与
7.黑藻是一种叶片薄且叶绿体较大的水生植物,分布广泛、易于取材,可用作生物学实验材料。下列说法错误的是( )
A.可利用黑藻叶片观察叶绿体和细胞质流动
B.观察植物细胞的有丝分裂不宜选用黑藻成熟叶片
C.质壁分离过程中,黑藻液泡绿色加深、吸水能力减小
D.探究黑藻叶片中光合色素的种类时,可用无水乙醇作提取液
8.在叶绿体色素的提取和分离实验中,在滤纸条上扩散速度最快和最慢的色素分别是( )
A.叶绿素a、胡萝卜素B.叶绿素b、叶黄素
C.叶黄素、叶绿素aD.胡萝卜素、叶绿素b
9.睡莲叶片上表皮的气孔数目多于下表皮,此特点有利于睡莲与外界环境进行气体交换。气孔关闭会导致睡莲叶片光合速率下降,表现在( )
A.叶绿体内C₅的含量显著降低B.暗反应中产生的C₃数量不足
C.水分解产生的氧气数量不足D.暗反应所需NADPH数量不足
10.高等动物胚胎干细胞分裂过程中,发生在同一时期的是( )
A.染色体的出现和纺锤体的出现B.DNA的复制和染色体数的加倍
C.染色单体的形成和着丝粒的分裂D中心体的复制和染色体数的加倍
11.孟德尔在研究中运用了假说—演绎法,以下叙述不属于假说的是( )
A.受精时,雌雄配子随机结合
B.形成配子时,成对的遗传因子分离
C.F₂中既有高茎又有矮茎,性状分离比接近3:1
D.性状是由遗传因子决定的,在体细胞中遗传因子成对存在
12.下图为某生物两条染色体上部分基因分布示意图,下列叙述正确的是( )
A.d基因和e基因为一对等位基因B.e基因和g基因不可能发生自由组合
C.f基因和g基因控制的性状与性别相关联D.e基因和f基因中脱氧核苷酸的排列顺序相同
13.如果已知子代基因型及比例为1YYRR:1YYrr:1YyRR:1Yyrr:2YYRr:2YyRr,并且也知道上述结果是按自由组合定律产生的。那么亲本的基因型是( )
A.YYRR×YYRrB.YYRr×YyRrC.YyRr×YyRrD.YyRR×YyRr
14.一个患有牙齿珐琅质褐色病症的男性与正常女性结婚,子代中男性均正常,女性均为患者。子代男性与正常女性结婚后,所生子女均正常,而子代女性与正常男性结婚后,所生子女发病率为50%,这种遗传病属于( )
A.X染色体显性遗传病B.Y染色体显性遗传病
C.X染色体隐性遗传病D.常染色体显性遗传病
15.下列有关遗传物质探索历程的叙述中,错误的是( )
A.肺炎链球菌体内转化实验证明S型细菌的DNA能使R型细菌转化为S型细菌
B.肺炎链球菌体外转化实验证明了DNA是遗传物质,蛋白质不是遗传物质
C.用32P标记的噬菌体侵染未被标记的细菌,保温时间过长,上清液放射性会升高
D.烟草花叶病毒(TMV)的相关实验证明了RNA是烟草花叶病毒的遗传物质
16.右图为果蝇体细胞染色体组成示意图,以下说法正确的是( )
A.Ⅱ、Ⅲ、Ⅳ、X、Y构成一个染色体组B.X染色体上的基因均与性别决定有关
C.果蝇体内的细胞都含有两个染色体组D.配子含有个体发育所需的全套遗传信息
17.下图是某精原细胞内两对同源染色体发生的结构变化,染色体上的字母表示基因,这些基因完全连锁,相关叙述不正确的是( )
A.染色体结构改变后,N基因和b基因的表达可能会受到影响
B.图中所示的染色体结构改变,会涉及DNA分子的断裂和连接
C.染色体结构改变后,B和N基因在同源染色体相同位置上,是等位基因
D.染色体结构改变后,该细胞形成精子时,等位基因N和n可不发生分离
18.DNA甲基化是指DNA中的某些碱基被添加甲基基团,此种变化可影响基因的表达,对细胞分化具有调控作用。基因启动子区域被甲基化后,会抑制该基因的转录,如图所示。研究发现,多种类型的癌细胞中发生了抑癌基因的过量甲基化。下列叙述错误的是( )
A.细胞的内外环境因素均可引起DNA的甲基化
B.甲基化的启动子区更易暴露转录模板链的碱基序列
C.抑癌基因过量甲基化后会导致细胞不正常增殖
D.某些DNA甲基化抑制剂可作为抗癌药物研发的候选对象
19.埃及斑蚊是传播某传染病的媒介。某地区喷洒杀虫剂后,此蚊种群数量减少了99%,但一年后该种群又恢复到原来的数量,此时再度喷洒相同的杀虫剂后,仅杀死了40%的斑蚊。下列分析正确的是( )
A.杀虫剂诱导斑蚊基因突变产生了抗药基因
B.斑蚊体内累积的杀虫剂增加了自身的抗药性
C.第一年斑蚊种群没有基因突变,但第二年发生了突变
D.原斑蚊种群中就有少数个体存在抗药基因
20.某一瓢虫种群中有黑色和红色两种体色的个体,这一性状由一对等位基因控制,黑色(B)对红色(b)为显性。如果基因型为BB的个体占18%,Bb的个体占78%,bb的个体占4%。基因B和b的频率分别为( )
A.18%、82%B.36%、64%C.57%、43%D.92%、8%
二、非选择题(共7道题,共60分)
21.(11分)2018年诺贝尔生理学或医学奖授予艾利森与本庶佑,以表彰他们开创了全新的癌症诊疗手段——免疫疗法。T细胞在抗癌中有重要作用,其细胞膜上存在受体分子PD—1,癌细胞的膜蛋白PD—L1会通过与PD—1结合,启动T细胞的凋亡过程,从而使癌细胞获得免疫逃逸。下图甲为癌细胞PD—L1合成、加工、运输到细胞膜上的途径,乙为T细胞细胞膜亚显微结构。请据图回答问题([ ]内填数字,横线上填文字):
(1)细胞癌变的根本原因是__________,癌细胞的主要特点包括________等(至少答出两点)。
(2)图甲中癌细胞的膜蛋白PD—L1从合成到定位到细胞膜上,依次经过的细胞结构是核糖体、[ ]__________、[ ]________、细胞膜等,此过程体现了生物膜具有__________的结构特点。
(3)图乙中T细胞细胞膜的基本骨架是[ ]__________。癌细胞的膜蛋白PD—L1与T细胞受体分子PD—1的结合发生在基本骨架的__________(A、B)侧,这种结合方式体现出细胞膜的__________功能。
(4)目前已有研究发现可与PD—1特异性结合的抗体,进一步研究证明该抗体可以起到阻断细胞间信号传递的作用。综合上述信息,请提出一种癌症治疗的新路:_____________________________________
______________________________________________。
22.(7分)罗哌卡因是一种麻醉药,医学人员发现它具有治疗人甲状腺癌的作用。研究人员用不同含量的罗哌卡因处理甲状腺癌细胞中的线粒体,并对线粒体中ATP的含量,内膜上4种复合物活性(数值越高活性越强)以及甲状腺癌细胞的凋亡率进行了测定,结果如下表。
(1)据实验结果分析,罗哌卡因能____________线粒体内膜上的复合物Ⅰ、复合物Ⅱ的活性,从而____________ATP的合成。
(2)研究发现,在线粒体中氢原子被脱氢酶激活脱落后,经过复合物Ⅰ、Ⅱ、Ⅲ,Ⅳ等一系列传递体,最后传递给被激活的氧,生成______________,并伴有ADP磷酸化产生______________,为生命活动提供能量。
(3)分析实验结果罗哌卡因通过抑制甲状腺癌细胞的________________(填生理过程),从而____________细胞凋亡。
(4)罗哌卡因对于甲状腺癌细胞凋亡的诱导率只能达到35%左右,推测甲状腺癌细胞供能的生理过程还有______________。
23.(9分)为提高甜椒产量,科研人员对温室栽培甜椒的光合作用特性进行了研究。请回答问题:
(1)温室内易形成弱光环境。弱光下,光反应阶段产生的ATP和_________较少,影响暗(碳)反应阶段中_________的还原,使糖类等有机物的合成减少。必要时,可根据光合作用特性进行人工补光。
(2)科研人员选择6月晴朗的一天,测定甜椒植株上部、中部和下部叶片的光合速率,结果如下图。
①据图可知,各部分叶片在___________时光合速率均达到最大值,___________部叶片的光合速率最高。
②光合速率差异可能与不同部位叶片光合色素含量有关。为比较光合色素含量的差异,先称取_________,再分别加入等量的__________和少量的二氧化硅、碳酸钙等研磨、过滤,获得色素提取液,测定光合色素含量。
③在大田种植的条件下,甜椒有明显的“光合午休”现象,这是由于中午部分气孔关闭,进入叶片内的__________量减少,光合速率下降。由于人工调节了温室内的__________等条件,温室种植的甜椒很少出现“光合午休”现象,从而实现增产效果。
24.(7分)已知黑腹果蝇的性别决定方式为XY型,偶然出现的XXY个体为雌性可育。黑腹果蝇长翅(A)对残翅(a)为显性,红眼(B)对白眼(b)为显性。现有两组杂交实验结果如下:
请回答下列问题:
(1)理论上预期实验①的F₂基因型共有________种,其中雌性个体中表现上图甲性状的概率为__________,雄性个体中表现上图乙性状的概率为__________。
(2)实验②F₁中出现了1只例外的白眼雌蝇,请分析:
Ⅰ.若该蝇是基因突变导致的,则该蝇的基因型为______________。
Ⅱ.若该蝇是亲本减数分裂过程中X染色体未分离导致的,则该蝇产生的配子为______。
Ⅲ.检验该蝇产生的原因可用表现型为____________的果蝇与其杂交。
25.(7分)控制人血红蛋白合成的基因分别位于11和16号染色体上,基因分布及不同发育时期的血红蛋白组成如图所示,α、β、γ、ε、δ和ξ表示不同基因,(表示该血红蛋白由2条α肽链和2条β肽链组成。人类镰刀型细胞贫血症由β基因突变引起。
请据图回答问题:
(1)图中所示人在不同发育时期血红蛋白的组成不同,从分子水平上分析,这是___________________
_______________的结果。
(2)据图分析,下列叙述正确的是________________(多选)
a.人体血红蛋白基因的表达有时间顺序
b.多个基因控制血红蛋白的合成
c.控制某血红蛋白合成的基因位于相同染色体上
d.控制某血红蛋白合成基因发生突变则一定会患病
(3)合成血红蛋白肽链的场所是____________。已知α肽链由141个氨基酸组成,β肽链由146个氨基酸组成,那么成年人中肽链组成为a₂β₂的1个血红蛋白分子中的肽键数是______________。
(4)β基因中一个碱基对的改变会导致镰刀型细胞贫血症,结果是β肽链上的谷氨酸被缬氨酸替换。已知谷氨酸的密码子之一为GAA,缬氨酸的密码子之一为GUA。则突变基因中控制该氨基酸的相应碱基组成是______________。
(5)若两个健康成年人均携带三个α隐性突变致病基因和一个β隐性突变致病基因,则此二人婚配后生出患病孩子的概率是________________。
26.(11分)植物的自交不亲和性是指当花粉落在自身柱头上时,花粉不能够正常萌发或穿过柱头,无法完成受精作用,表现为自交不能结实的现象。为了将白菜中的自交不亲和基因转入甘蓝型油菜,培育自交不亲和油菜,科研人员进行了图1所示的杂交实验。
图1
(1)据图分析,F₁的染色体组成为________(用图1中的字母表示),其中C组染色体有____________条。由于C组染色体在减数分裂时会随机移向某一极,F₁形成染色体组成为AC的配子的几率为______________,因而F₁与亲代母本杂交可获得染色体组成为AACC的BC1植株,选育得到自交不亲和的纯系植株M。植株M自交不亲和的原因是F₁_______________________________________________
___________________________________。
(2)科研人员将得到的纯系植株M与纯系甘蓝型油菜进行杂交,得到子一代,子一代植株自交获得的510株植株中,369株为自交亲和植株,其余为自交不亲和植株,初步判断自交不亲和性状是______________性状。对子一代植株进行测交,调查测交后代植株群体的亲和性分离情况,可验证该假设。符合预期的结果____________________。
图2
(3)研究发现,油菜自交不亲和性与S位点的基因型有关,机理如图2所示。①S位点基因有四种不同类型,它们的差异是碱基对的______________不同。
②落在柱头上的油菜花粉是否能萌发决定于______________。
③自交不亲和现象有利于防止自交退化,保持油菜的______________多样性。
(4)进一步研究发现,S位点由SLG、SCR、SRK三个基因组成,但三个基因作为一个整体向后代传递,其原因是______________。
27.(8分)阅读下列短文,回答相关问题。
细胞感知氧气的分子机制
2019年诺贝尔生理学或医学奖授予了威廉·凯林、彼得·拉特克利夫以及格雷格·塞门扎三位科学家,他们的贡献在于阐明了人类和大多数动物细胞在分子水平上感知、适应不同氧气环境的基本原理,揭示了其中重要的信号机制。
人体缺氧时,会有超过300种基因被激活,或者加快红细胞生成、或者促进血管增生,从而加快氧气输送——这就是细胞的缺氧保护机制。科学家在研究地中海贫血症的过程中发现了“缺氧诱导因子”(HIF)。HIF由两种不同的DNA结合蛋白(HIF—lα和ARNT)组成,其中对氧气敏感的是IHIF—lα,而ARNT稳定表达且不受氧调节,即HIF—lα是机体感受氧气含量变化的关键。
当细胞处于正常氧条件时,在脯氨酰羟化酶的参与下,氧原子与HIF—lα脯氨酸中的氢原子结合形成羟基。羟基化的HIF—lα能与VHL蛋白结合,致使HIF—lα被蛋白酶体降解。在缺氧的情况下,HIF—lα羟基化不能发生,导致HIF—lα无法被VHL蛋白识别,从而不被降解而在细胞内积聚,并进入细胞核与ARNT形成转录因子,激活缺氧调控基因。这一基因能进一步激活300多种基因的表达,促进氧气的供给与传输。
HIF控制着人体和大多数动物细胞对氧气变化的复杂又精确的反应,三位科学家一步步揭示了生物氧气感知通路。这不仅在基础科学上有其价值,还有望为某些疾病的治疗带来创新性的疗法。比如干扰HIF—lα的降解能促进红细胞的生成治疗贫血,同时还可能促进新血管生成,治疗循环不良等。
(1)下列人体细胞生命活动中,受氧气含量直接影响的是__________________。
A.细胞吸水B.细胞分裂C.胃蛋白酶的分泌D.葡萄糖分解成丙酮酸
(2)人体剧烈运动时,骨骼肌细胞中HIF的含量______,这是因为____________。
(3)细胞感知氧气的机制如下图所示。
①图中A、C分别代表__________________、_______________。
②VHL基因突变的患者常伴有多发性肿瘤,并发现肿瘤内有异常增生的血管。由此推测,多发性肿瘤患者体内HIF—Iα的含量比正常人__________。
③抑制VHL基因突变的患者的肿瘤生长,可以采取的治疗思路有_________________________________
_____________________________________________。
2023—2024年高一第二学期生物期末模拟参考答案
一、选择题
1—5DCACD6—10CCDBA11—15CCBAA16—20DCBDC
二、非选择题
21.(1)原癌基因和抑癌基因发生突变;
癌细胞无限增殖;细胞形态结构改变;细胞表面糖蛋白减少,易转移扩散;
(2)[2]内质网;[3]高尔基体;流动性;
(3)[6]磷脂双分子层;A;信息交流;
(4)生产可以抑制T细胞上PD—1的合成,防止癌细胞获得免疫逃逸或注射与PD—1特异性结合的抗体药物,阻断癌细胞膜蛋白PD—L1与PD—1的结合,抑制T细胞凋亡,发挥T细胞的免疫功能;
22.(1)抑制;减少;
(2)水;ATP;
(3)有氧呼吸;促进;
(4)无氧呼吸
23.(1)NATPH/[H]/还原氢;C3
(2)①10:00;上;②等量上、中、下部叶片;无水乙醇;温度/光照强度;
24.(1)12;0;3/8;
(2)(Aa)XᵇXᵇ;XᵇXᵇ、Y或Xᵇ、XᵇY;红眼雄蝇;
25.(1)基因选择性表达;
(2)ab;
(3)核糖体;570;
(4)
(5)7/16
26.(1)AAC;9;1/512;含有白菜中自交不亲和的染色体组A;
(2)隐性;自交亲和:自交不亲和=1:1
(3)①数量、种类和排列顺序;
②父本S位点的基因是否有与母本相同的基因;
③遗传(基因)
(4)3个基因在一条染色体上且不易互换;
27.(1)BC;
(2)增高;剧烈运动→细胞缺氧→HIF—1α不能被羟基化→HIF—1α不能被降解→HIF—1α积累
(3)①HIF—1α;VHL蛋白
②高
③阻断HIF—1α进入细胞核(加速HIF—1α的降解/抑制HIF—1α的表达)考查目标
知识:
必修一(细胞学说、细胞的成分与结构、细胞的代谢、细胞的生命历程)
必修二(遗传的细胞基础、遗传的基本规律、遗传的分子基础,变异与进化)
能力:
✔理解孟德尔的豌豆杂交实验的事实和分析
✔运用假说演绎法,基于遗传的基本规律进行演绎推理
✔理解遗传规律的细胞学基础,初步辨别应用遗传规律所需要的基本条件
✔理解分子生物学的基础知识
罗哌卡因的量
复合物Ⅰ
复合物Ⅲ
复合物Ⅲ
复合物Ⅳ
ATP水平
细胞凋亡率(%)
0mM
1.02
1.01
0.99
0.98
1.1
4.62
0.1mM
0.75
0.78
0.97
0.95
0.62
11.86
0.5mM
0.35
0.58
0.95
0.99
0.41
20.17
1mM
0.23
0.41
0.98
0.97
0.23
34.66
相关试卷
这是一份2024北京一六六中高一6月月考生物试题及答案,共13页。
这是一份[生物]北京市第一六六中学2023~2024高一下学期期末模拟测试生物试题(含答案),共14页。
这是一份[生物]2024北京一六六中高一下学期6月月考生物试卷及答案,共12页。

