所属成套资源:2024辽宁省七校协作体高二下学期5月期中联考试题及答案(九科)
2024辽宁省七校协作体高二下学期5月期中联考试题生物含解析
展开
这是一份2024辽宁省七校协作体高二下学期5月期中联考试题生物含解析,共36页。试卷主要包含了选择题,不定项选择题,非选择题等内容,欢迎下载使用。
考试时间:75分钟 满分:100分
一、选择题:本题共15小题,每小题2分,共30分。每小题给出的四个选项中,只有一个选项是最符合题目要求的。
1. 单细胞生物如草履虫,可以直接从水里获取生存所必需的物质,并把废物直接排入水中。人体细胞与外界环境进行物质交换则需要“媒介”,下列关于该“媒介”叙述正确的是( )
A. 该“媒介”由血液、组织液和淋巴液等组成
B. 该“媒介”中能发生葡萄糖氧化分解的过程
C. 正常情况下,激素、糖原、抗体可存在于该“媒介”中
D. 该“媒介”与外界环境进行物质交换需要体内各个系统参与
2. 科研人员利用醋酸异戊酯的气体对多名愈后患者测定其嗅觉相关电位的波形,归纳为以下四类。下列有关叙述不正确的是( )
A. 受试者嗅觉相关电位波形均有N1、P2、N2
B. 电位波形振幅不完全相同,可能是个体差异所致
C. 醋酸异戊酯作为信号分子刺激嗅觉感受器K离子通道打开
D. 当神经冲动最终引起嗅觉产生,该过程没有效应器的参与
3. 电视节目《荒野求生》,探险家在极为恶劣的环境下为脱离险境,设法寻找回到文明社会的路径,处于恶劣环境中有关人体变化的叙述错误的是( )
A. 人在恐惧紧张时,在交感神经的支配下,肾上腺素增多,属于体液调节
B. 人较长时间不吃饭、不喝水,其体内抗利尿激素增多,胰高血糖素增多
C. 人体在寒冷环境下的体温调节方式是神经—体液调节
D. 人在寒冷环境下甲状腺激素与肾上腺素分泌增多,两者具有协同作用,使产热量增加
4. 辽宁省盘锦市的蛤蜊岗以盛产文蛤而著称,科研人员利用样方法对蛤蜊岗的底栖动物的物种丰富度进行调查,结果表明该地底栖动物主要包括滤食性的双壳类、碎屑食性的多毛类和肉食性的虾蟹类等。下列有关叙述正确的是( )
A. 物种丰富度是指一个群落中的生物数目
B. 蛤蜊岗所有的底栖动物构成了一个生物群落
C. 蛤蜊岗的底栖动物中既有消费者,又有分解者
D. 本次调查的采样地点应选择底栖动物集中分布的区域
5. “零落成泥碾作尘,只有香如故”,体现了生态系统中的分解作用。下列叙述错误的是( )
A. 分解作用是通过微生物的代谢将有机物分解为无机物
B. 若没有细菌、真菌等分解者的分解作用,生态系统就会崩溃
C. 温带落叶林气温较高,其分解者的分解作用强于北方针叶林
D. 沼泽淤泥因缺氧导致分解作用弱,可用于开发有机肥料
6. 在鱼池中投放了一批某种鱼苗,一段时间内该鱼的种群数量、个体重量和种群总重量随时间的变化趋势如图所示。若在此期间鱼没有进行繁殖,则种群数量、个体重量、种群总重量所对应的曲线及相关描述错误的是( )
A. 鱼池中食物空间有限,种群数量增长模型为“S”形,所以曲线乙表示种群数量
B. 丙曲线代表种群数量,因自然选择、天敌、种内竞争等原因持续下降
C. 曲线甲表示种群总重量,c时刻种群的年龄结构为衰退型
D. 鱼尿液中有机物所包含的能量属于该营养级流向分解者的能量
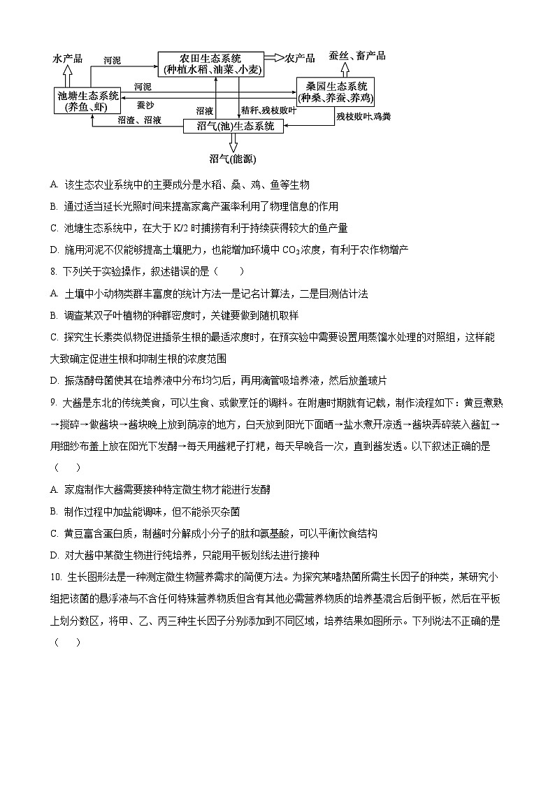
7. 如图表示粮桑渔畜生态农业系统的基本模式。根据图示判断,下列叙述错误的是( )
A. 该生态农业系统中的主要成分是水稻、桑、鸡、鱼等生物
B. 通过适当延长光照时间来提高家禽产蛋率利用了物理信息的作用
C. 池塘生态系统中,在大于K/2时捕捞有利于持续获得较大的鱼产量
D. 施用河泥不仅能够提高土壤肥力,也能增加环境中CO2浓度,有利于农作物增产
8. 下列关于实验操作,叙述错误的是( )
A. 土壤中小动物类群丰富度的统计方法一是记名计算法,二是目测估计法
B. 调查某双子叶植物的种群密度时,关键要做到随机取样
C. 探究生长素类似物促进插条生根的最适浓度时,在预实验中需要设置用蒸馏水处理的对照组,这样能大致确定促进生根和抑制生根的浓度范围
D. 振荡酵母菌使其在培养液中分布均匀后,再用滴管吸培养液,然后放盖玻片
9. 大酱是东北的传统美食,可以生食、或做烹饪的调料。在附唐时期就有记载,制作流程如下:黄豆煮熟→搅碎→做酱块→酱块晚上放到荫凉的地方,白天放到阳光下面晒→盐水煮开凉透→酱块弄碎装入酱缸→用细纱布盖上放在阳光下发酵→每天用酱粑子打粑,每天早晚各一次,直到酱发透。以下叙述正确的是( )
A. 家庭制作大酱需要接种特定微生物才能进行发酵
B. 制作过程中加盐能调味,但不能杀灭杂菌
C. 黄豆富含蛋白质,制酱时分解成小分子的肽和氨基酸,可以平衡饮食结构
D. 对大酱中某微生物进行纯培养,只能用平板划线法进行接种
10. 生长图形法是一种测定微生物营养需求的简便方法。为探究某嗜热菌所需生长因子的种类,某研究小组把该菌的悬浮液与不含任何特殊营养物质但含有其他必需营养物质的培养基混合后倒平板,然后在平板上划分数区,将甲、乙、丙三种生长因子分别添加到不同区域,培养结果如图所示。下列说法不正确的是( )
A. 倒平板后直接培养可判断有无污染
B. 将所有平板放置在适宜的37℃下倒置培养并观察
C. 图示结果表明该菌需要特殊营养物质乙和丙
D. 生长图形法还可用于某些菌种的筛选
11. 下列有关平板划线操作的叙述,不正确的是( )
A. 第一步灼烧接种环是为了避免接种环上可能存在的微生物污染培养物
B. 每次划线前,灼烧接种环是为了杀死上次划线结束后,接种环上残留的菌种
C. 在第二区域内划线时,接种环上的菌种直接来源于菌液
D. 划线结束后,灼烧接种环,能及时杀死接种环上的菌种,避免微生物污染环境和感染操作者
12. 植物体细胞杂交技术在中药材品质改良方面取得巨大进展。科研团队选用狭叶柴胡(2n=12)与胡萝卜(2n=22)进行体细胞杂交,旨在培养易于大面积栽培、柴胡皂苷含量较高的柴胡—胡萝卜杂交种。下列有关叙述正确的是( )
A. 柴胡皂苷属于次生代谢产物,是柴胡生长发育所必需的物质
B. 诱导柴胡和胡萝卜再分化形成愈伤组织时,需生长素和细胞分裂素配合使用
C. 柴胡—胡萝卜杂交种是四倍体,不可育,只能通过无性繁殖产生下一代
D. 要先用纤维素酶和果胶酶去除细胞壁获得原生质体,才能诱导融合
13. 细胞培养肉技术是一种新型食品合成生物技术,其合成过程是首先将肌肉干细胞从肌肉组织中分离出来,随后在体外大规模培养细胞获得肌肉、脂肪等组织,再经食品化加工得到肉类食品。下列叙述正确的是( )
A. 肌肉干细胞必须是从胚胎中分离提取的细胞
B. 培养过程中需要定期更换培养液,目的是防止杂菌污染
C. 肌肉干细胞具有组织特异性,只能培养获得肌肉、脂肪等组织
D. 肌肉干细胞在体外要经脱分化和再分化后,才能获得肌肉、脂肪等组织
14. 如图是科研人员利用白鼠和黑鼠的早期胚胎培育黑白嵌合体小鼠的流程,下列叙述错误的是( )
A. 过程①使用的早期胚胎是可以是桑葚胚
B. 早期胚胎培养过程中细胞进行了有丝分裂和分化
C. 代孕母鼠生产的嵌合鼠毛色黑白相间,是四倍体小鼠
D. 过程③通过同期发情处理代孕母鼠可提升受孕成功率
15. 天然蓝色花产生的主要原因是花瓣细胞液泡中花青素在碱性条件下显蓝色。我国科学家利用链霉菌的靛蓝合成酶基因(idgS)及其激活基因(sfp)构建基因表达载体(如下图),通过农杆菌转化法导入白玫瑰中,在细胞质基质中形成稳定显色的靛蓝。下列相关叙述错误的是( )
A. 将idgS基因插入Ti质粒时使用的限制酶是SpeI和SacI
B. sfp和idgS基因具有各自的启动子,前者调控后者的表达
C. sfp和idgS基因表达时以DNA的同一条链为模板进行转录
D. 农杆菌可将Ti质粒上的T-DNA整合到白玫瑰染色体DNA上
二、不定项选择题:本题共5小题,每小题3分,共15分。每小题给出的四个选项中,有一个或多个选项正确,全部选对的得3分,选对但不全的得1分,有选错的得0分。
16. 褪黑素白天分泌少,晚上分泌多,能使人迅速入睡。人体下丘脑视交叉上核(SCN)是人或哺乳动物脑内的昼夜节律起搏器,可调节身体内各种昼夜节律活动,对于调节激素水平、睡眠需求等具有重要作用,其中松果体细胞分泌的激素——褪黑素的调控机理如图所示。下列分析错误的是( )
A. 图示中褪黑素分泌和雄性激素分泌的调节过程均体现了分级调节和反馈调节的特点
B. SCN、下丘脑、垂体和睾丸的细胞均有褪黑素的受体
C. 晚上长时间的光刺激会促进褪黑素的分泌从而干扰睡眠
D. 光周期信号调节雄性动物生殖的方式属于神经-体液调节
17. 免疫应答的特异性与记忆包括三个事件:①对“非己”的分子标志进行特异识别;②淋巴细胞反复分裂产生数量大的淋巴细胞群;③淋巴细胞分化成特化的效应细胞群和记忆细胞群。下列叙述正确的是( )
A. 针对胞外毒素,事件①中一个未活化的B细胞只能被一种胞外毒素活化
B. 针对病毒侵染的细胞,事件①中辅助性T细胞和细胞毒性T细胞都需要接受抗原信息
C. 事件②中,辅助性T细胞在胸腺中大量增殖,分泌多种细胞因子
D. 事件③中,效应细胞群和记忆细胞群均能杀灭和清除入侵病原体
18. 发酵工程是指利用微生物的特定功能,通过现代工程技术,规模化生产对人类有用的产品.目前在许多领域得到了广泛的应用。下列说法错误的是( )
A. 发酵工程大多使用单一菌种,可以从自然界中筛选也可以通过诱变育种或基因工程育种获得
B. 发酵工程的中心环节是分离、提纯产物,如果产品是微生物细胞本身,可采用过滤、沉淀等方法分离
C. 在酸性和碱性条件下谷氨酸棒状杆菌积累的代谢产物不同,发酵过程需严格控制pH值
D. 发酵工程可用于生产微生物农药,主要是利用微生物或其代谢物来防治病虫害
19. 生殖专家称44岁以上的女性受孕率很低,若将适龄女性卵子冻存、卵巢组织冻存可以科学、合理保护女性的卵巢功能,给生命多一份希望,下列有关卵巢相关的说法错误的是( )
A. 卵巢位于腹腔内,内部有许多发育程度不同卵泡
B. 精子和卵子发生的场所分别是睾丸和卵巢,受精作用的场所是卵巢
C. 为了获得更多的卵母细胞,需用对女性注射雌性激素
D. 卵巢分泌促性腺激素能维持第二性征并促进雌性生殖器官的发育
20. 蜘蛛丝(丝蛋白)被称为“生物钢”,有着超强的抗张强度,如图为蛛丝蛋白基因对应的DNA片段结构示意图,其中1-4表示DNA上引物可能结合的位置,目前利用现代生物技术生产蜘蛛丝已取得成功。下列有关叙述正确的是( )
A. 若从该DNA片段中直接获取蛛丝蛋白基因,会破坏4个磷酸二酯键
B. 若受体细胞为大肠杆菌,则需先用Ca2+处理,更利于实现转化
C. 若用PCR技术获取目的基因,则图中的1、4分别是2种引物结合的位置
D. 在PCR仪中根据选定的引物至少需经过6次循环才可获得32个符合要求的目的基因
三、非选择题:本题共5小题,55分。
21. I、生长素、赤霉素、细胞分裂素、乙烯和脱落酸被称为植物激素“五兄弟”,一直是生命科学研究热点。请回答下列问题:
(1)人们在研究中发现,植物激素“五兄弟”中生长素和细胞分裂素协同促进细胞分裂的完成。在促进细胞分裂方面,生长素的主要作用是________________________,细胞分裂素的主要作用是________________________。
(2)某浓度的生长素对某种植物茎的生长有促进作用,对该植物根的生长反而有抑制作用,这种现象说明了________________________。兴趣小组探究了不同浓度的2,4-D溶液(生长素类调节剂)对植物甲插条生根影响的预实验,实验结果如下图所示:为节约时间快速完成,选用较高浓度的2,4-D溶液,可采用____________法。据图推测最适浓度的大致范围在______mg·L-1。
Ⅱ、为研究红光、远红光及赤霉素(GA)对莴苣种子萌发的影响,研究小组进行黑暗条件下莴苣种子萌发的实验。其中红光和远红光对莴苣种子赤霉素含量的影响如图甲所示,红光、远红光及外施赤霉素对莴苣种子萌发的影响如图乙所示。
(3)光敏色素能接受红光和远红光信号,其化学本质是______,其分布在植物的各个部位,其中在______的细胞内含量比较丰富。光调控植物生长发育的反应机制包括______、传导信号和发生反应三个过程。
(4)据图甲和图乙实验结果可知,红光处理莴苣种子,比外施赤霉素的种子萌发响应时间______(填“长”或者“短”),可能是红光促进种子细胞内______的表达,进而促进种子萌发。
(5)若红光处理结合外施脱落酸,则莴苣种子萌发率比单独红光处理会______(填“高”或者“低”),原因是________________________。
22. 多氯联苯(PCB)是一种人工合成、不易被降解的有机物,有强致畸性。辽宁某湿地公园前身是一个湖泊水体,被PCB污染后,通过下图传递途径使湖泊中的多种生物受到了不同程度的伤害。回答下列问题:
(1)流经该湖泊水体的主要能量中不包括PCB中所含的能量,原因是______。鱼类所同化的能量除了图中表示的去向外,还包括______的能量。
(2)为治理水体污染,当地环保部门引入以当地原有的睡莲、芦苇、草鱼、螺蛳等为主的动植物进行修复。睡莲能够吸收水体中的重金属,净化水质,但由于睡莲从水体吸收并积蓄重金属,使其______,称为生物富集;而且重金属可以通过水和生物迁移等途径扩散到世界各地,即生物富集具有______的特点,所以要及时收割并无害化处理。种植的芦苇属于大型挺水植物,能够抑制藻类疯长,试从生态系统的物质和能量利用角度,分析其原因是______。
(3)经过治理,如今的湿地在涵养水源、改善环境等方面具有重要作用,同时也成为市民休闲娱乐的好去处,这体现了生物多样性的______价值。每年春季,数量巨大的迁徙水鸟也在该湿地停歇、觅食,形成“鸟浪”奇观。此时,该地生物群落体现出明显的______变化,决定该地生物群落的性质最重要的因素是______。
23. 绿水青山就是金山银山,污水治理是生态文明建设的一项重要任务,利用微生物降解是治理水污染的有效手段之一。聚乙烯醇(PVA)是存在于化工污水中的一种难以降解的大分子有机物,PVA分解菌能产生PVA酶分解PVA,PVA与碘作用时能产生蓝绿色复合物,当PVA被分解时蓝绿色复合物消失,形成白色透明斑,请回答下列问题:
(1)表中是筛选出能高效分解PVA的细菌的培养基配方,表中X物质最可能为______________。
(2)若将100mL含有PVA分解菌的土壤样品溶液稀释104倍后,取0.1mL稀释液均匀涂布在选择培养基表面,测得菌落数的平均值为160个,空白对照组平板上未出现菌落,则100mL原菌液中有PVA分解菌________个,该接种方法是____________。通过该方法测量的菌落数值与实际值相比一般会________(填“偏大”“偏小”或“相等”)。
(3)要鉴定分离出的细菌是否为PVA分解菌,培养PVA分解菌的培养基中除了加入必需的营养物质外还需要加入________用于鉴别PVA分解菌。若用上述培养基比较不同菌株降解PVA能力的大小,请用简洁的语言写出设计思路:____________________________。
24. 近年来,随着技术更新速度加快,植物细胞育种也在快速发展。研究人员发现马铃薯脱毒苗的成苗率和脱毒率与外植体的大小有关,结果如图1;图2是获得马铃薯--番茄的流程图。回答下列问题:
(1)通过植物组织培养技术进行快速繁殖,属于_______生殖。图1表明,马铃薯脱毒苗培育过程中,适宜的茎尖大小为_______。
(2)图2诱导原生质体融合常用的化学诱导剂是____________________。 获得的X细胞中_____(填“含有”或“不含”)同源染色体,由X到出芽生根需要经历的过程是________,此过程常用的植物激素是___________________。
(3)若想获得抗盐植株,可选用融合原生质体形成的愈伤组织作为人工诱变的材料,原因是_______________,且需在___________________________的培养基中筛选。
25. 甜蛋白是一种高甜度的特殊蛋白质,某甜蛋白基因编码区共含1178个碱基对(如图1)。为改善黄瓜的品质,科学家将该甜蛋白基因成功导入黄瓜细胞,得到了转基因植株。科学家利用PBI121质粒(如图2),以及两种限制酶,运用农杆菌转化法,将该甜蛋白基因导入黄瓜试管苗叶片细胞,再经植物组织培养获得甜蛋白基因过量表达的转基因黄瓜植株。请回答下列问题:
(1)限制酶切割DNA分子的时候破坏的化学键是____________。上述实现转基因技术过程中,科学家利用了如图2所示PBI121质粒,为了保证目的基因能够正确插入质粒,切割目的基因及PBI121质粒可用的限制酶为____________,该过程属于基因工程的核心工作——_____________,若重组质粒利用SacI和HindⅢ切割后能得到_________bp左右的片段,则表明目的基因正确插入质粒。
(2)转入甜蛋白基因后的黄瓜细胞,转化后应在培养基中添加________(填“新霉素”或“卡那霉素”或“新霉素和卡那霉素”),筛选转化成功的愈伤组织。若要获得产甜蛋白能力更强的基因,可以对甜蛋白基因进行改造,最终得到更多的甜蛋白,该过程可以通过蛋白质工程完成,基本思路为_____________(用文字和箭头表示)
(3)下表是鉴定含甜蛋白基因黄瓜植株4种方法。请预测同一后代群体中,通过4种方法检出的含甜蛋白基因黄瓜植株的比例,
从小到大依次是___________________。成分
MgSO4
蛋白质
X物质
水
琼脂
用量
5g
10g
7g
1000mL
20g
方法
检测对象
检测目标
检出的含甜蛋白基因植株的比例
PCR扩增
基因组DNA
甜蛋白基因
P1
分子杂交
总mRNA
甜蛋白基因转录产物
P2
抗原——抗体杂交
总蛋白质
甜蛋白基因编码的蛋白质
P3
测甜度
黄瓜
含甜蛋白基因黄瓜
P4
2023—2024学年度(下)七校协作体高二联考
生物试题
考试时间:75分钟 满分:100分
一、选择题:本题共15小题,每小题2分,共30分。每小题给出的四个选项中,只有一个选项是最符合题目要求的。
1. 单细胞生物如草履虫,可以直接从水里获取生存所必需的物质,并把废物直接排入水中。人体细胞与外界环境进行物质交换则需要“媒介”,下列关于该“媒介”叙述正确的是( )
A. 该“媒介”由血液、组织液和淋巴液等组成
B. 该“媒介”中能发生葡萄糖氧化分解的过程
C. 正常情况下,激素、糖原、抗体可存在于该“媒介”中
D. 该“媒介”与外界环境进行物质交换需要体内各个系统参与
【答案】D
【解析】
【分析】人体的细胞外液血浆、淋巴和组织液构成了人体的内环境,凡是血浆、淋巴、组织液的成分,都是内环境的成分。内环境的成分有:机体从消化道吸收的营养物质;细胞产生的代谢废物如尿素;机体细胞分泌的物质如激素、分泌蛋白等;氧气、二氧化碳。
【详解】A、该媒介是细胞外液(内环境),细胞外液包括血浆而非血液,A错误;
B、该媒介是细胞外液,葡萄糖氧化分解的过程发生在细胞内而非发生在内环境中,B错误;
C、正常情况下,激素和抗体可存在于该“媒介”中,但糖原不能直接被细胞吸收利用,不存在于内环境中,C错误;
D、内环境与外界进行物质交换的过程需要体内各个系统的参与,如消化系统、呼吸系统、泌尿系统、循环系统等,D正确。
故选D。
2. 科研人员利用醋酸异戊酯的气体对多名愈后患者测定其嗅觉相关电位的波形,归纳为以下四类。下列有关叙述不正确的是( )
A. 受试者嗅觉相关电位波形均有N1、P2、N2
B. 电位波形振幅不完全相同,可能是个体差异所致
C. 醋酸异戊酯作为信号分子刺激嗅觉感受器K离子通道打开
D. 当神经冲动最终引起嗅觉产生,该过程没有效应器的参与
【答案】C
【解析】
【分析】一个典型的反射弧包括感受器、传入神经、神经中枢、传出神经和效应器五部分。其中,感受器为接受刺激的器官;传入神经为感觉神经元,是将感受器与中枢联系起来的通路;神经中枢,包括脑和脊髓;传出神经为运动神经元,是将中枢与效应器联系起来的通路:效应器是产生效应的器官,如肌肉或腺体。只有在反射弧完整的情况下,反射才能完成。任何部分发生病变都会使反射减弱或消失。
【详解】A、结合图示可知,受试者嗅觉相关电位波形均有N1、P2、N2,有的受试者没有P1和P3,A正确;
B、受试者嗅觉相关电位波形振幅存在差别,可能与所用气味剂的种类和浓度、受检者入选条件及其年龄、而不同人鼻腔解剖结构差异较大,嗅觉神经木梢的分布亦不尽相同等因素有关,B正确;
C、醋酸异戊酯作为信号分子刺激嗅觉感受器钠离子通道打开,产生动作电位,C错误;
D、当神经冲动传至大脑皮层的感觉中枢时可以引起嗅觉产生,该过程没有经过完整的反射弧,没有效应器的参与,不属于反射,D正确。
故选C。
3. 电视节目《荒野求生》,探险家在极为恶劣的环境下为脱离险境,设法寻找回到文明社会的路径,处于恶劣环境中有关人体变化的叙述错误的是( )
A. 人在恐惧紧张时,在交感神经的支配下,肾上腺素增多,属于体液调节
B. 人较长时间不吃饭、不喝水,其体内抗利尿激素增多,胰高血糖素增多
C. 人体在寒冷环境下的体温调节方式是神经—体液调节
D. 人在寒冷环境下甲状腺激素与肾上腺素分泌增多,两者具有协同作用,使产热量增加
【答案】A
【解析】
【分析】1.人体的水平衡调节过程:当人体失水过多、饮水不足或吃的食物过咸时→细胞外液渗透压升高→下丘脑渗透压感受器受到刺激→垂体释放抗利尿激素增多→肾小管、集合管对水分的重吸收增加→尿量减少。同时大脑皮层产生渴觉(主动饮水)。
2.与血糖调节相关的激素主要是胰岛素和胰高血糖素,其中胰岛素的作用是机体内唯一降低血糖的激素,胰岛素能促进全身组织细胞加速摄取、利用和储存葡萄糖,从而降低血糖浓度;胰高血糖素能促进糖原分解,并促进一些非糖物质转化为葡萄糖,从而使血糖水平升高。
【详解】A、人在恐惧紧张时,在交感神经的支配下,肾上腺素增多,属于神经调节,A错误;
B、人在缺水,没有食物摄入时,细胞外液浓度上升,血糖浓度下降,因而会表现为抗利尿激素增多增加水分的重吸收,胰高血糖素分泌增多,升高血糖,B正确;
C、人体在寒冷环境下,通过自身调节会引起毛细血管收缩,血流速度加快,减少散热,同时还会通过神经调节使骨骼肌不自主颤栗,增加产热;通过机体调节还会增加甲状腺激素的分泌,甲状腺激素能促进物质代谢,进而增加产热,低于寒冷,可见体温调节属于神经-体液调节,C正确;
D、甲状腺激素与肾上腺素均能促进物质代谢,增加产热,有利于抵御寒冷,二者在增加产热量上有协同作用,D正确。
故选A。
4. 辽宁省盘锦市的蛤蜊岗以盛产文蛤而著称,科研人员利用样方法对蛤蜊岗的底栖动物的物种丰富度进行调查,结果表明该地底栖动物主要包括滤食性的双壳类、碎屑食性的多毛类和肉食性的虾蟹类等。下列有关叙述正确的是( )
A. 物种丰富度是指一个群落中的生物数目
B. 蛤蜊岗所有的底栖动物构成了一个生物群落
C. 蛤蜊岗的底栖动物中既有消费者,又有分解者
D. 本次调查的采样地点应选择底栖动物集中分布的区域
【答案】C
【解析】
【分析】1、物种丰富度是指群落中物种数目的多少。2、群落:在一定的自然区域内,所有的种群组成一个群落。3、生态系统的组成成分包括非生物的物质和能量、生产者、消费者和分解者。4、生物多样性的价值包括直接价值、间接价值和潜在价值。
【详解】A、物种丰富度是指一个群落中生物种类的多少,不是指生物数目,A错误;
B、生物群落是该区域所有生物的集合,蛤括岗所有的底栖动物只是其中一部分生物,不能构成了一个生物群落,B错误;
C、底栖动物主要包括滤食性的双壳类、碎屑食性的多毛类和肉食性的虾蟹类等,则底栖动物中既有消费者,又有分解者,C正确;
D、采用样方法调查物种丰富度要做到随机取样,D错误。
故选C。
5. “零落成泥碾作尘,只有香如故”,体现了生态系统中的分解作用。下列叙述错误的是( )
A. 分解作用是通过微生物的代谢将有机物分解为无机物
B. 若没有细菌、真菌等分解者的分解作用,生态系统就会崩溃
C. 温带落叶林气温较高,其分解者的分解作用强于北方针叶林
D. 沼泽淤泥因缺氧导致分解作用弱,可用于开发有机肥料
【答案】A
【解析】
【分析】分解者能将动植物遗体和动物的排遗物分解成无机物。分解者是生态系统的组成成分之一,主要是细菌和真菌,还包括营腐生生活的动物,例如蚯蚓、蜣螂等。
【详解】A、分解作用是通过分解者的代谢将有机物分解为无机物(例如无机盐和CO2),分解者不一定是微生物,也可能是营腐生生活的动物(例如蚯蚓等),A错误;
B、若没有细菌、真菌等分解者的分解作用,动植物遗体和动物排遗物就会堆积如山,生态系统就会崩溃,B正确;
C、分解者的分解作用受温度、水分、O2浓度等多种因素影响,与北方针叶林相比,温带落叶林气温较高有利于其分解作用,因此分解作用较强,C正确;
D、受水浸泡的沼泽土壤中缺氧,抑制微生物的有氧呼吸,减少分解有机物,有机物质积累量很大,可用于开发有机肥料,D正确。
故选A。
6. 在鱼池中投放了一批某种鱼苗,一段时间内该鱼的种群数量、个体重量和种群总重量随时间的变化趋势如图所示。若在此期间鱼没有进行繁殖,则种群数量、个体重量、种群总重量所对应的曲线及相关描述错误的是( )
A. 鱼池中食物空间有限,种群数量增长模型为“S”形,所以曲线乙表示种群数量
B. 丙曲线代表种群数量,因自然选择、天敌、种内竞争等原因持续下降
C. 曲线甲表示种群总重量,c时刻种群的年龄结构为衰退型
D. 鱼尿液中有机物所包含的能量属于该营养级流向分解者的能量
【答案】A
【解析】
【分析】种群中所有个体的总重量即种群总重量,题中三个量的关系可以表示为:种群总重量=(平均)个体重量×种群数量;由于种群没有进行繁殖,故种群数量会不断减小,个体会逐渐生长最终死亡。
【详解】A、鱼池中食物空间有限,但是在此期间鱼没有进行繁殖,故鱼种群数量逐渐减少,所以种群数量曲线应为丙,A错误;
B、由于该鱼种群没有进行繁殖,种群数量在投放时最大,而后由于自然选择、天敌、种内竞争等原因,数量逐渐减小,直至趋近于0,对应丙曲线,B正确;
C、随着培养时间延长,鱼的个体重量逐渐增加,但是部分鱼在生存斗争中死亡,所以曲线甲表示种群总重量,在此期间鱼没有进行繁殖,鱼种群数量逐渐减少,故c时刻种群的年龄结构为衰退型,C正确;
D、鱼尿液是由血浆过滤而来,所以其中有机物的能量属于鱼同化量的一部分,属于鱼流向分解者的能量,D正确。
故选A。
7. 如图表示粮桑渔畜生态农业系统的基本模式。根据图示判断,下列叙述错误的是( )
A. 该生态农业系统中的主要成分是水稻、桑、鸡、鱼等生物
B. 通过适当延长光照时间来提高家禽产蛋率利用了物理信息的作用
C. 池塘生态系统中,在大于K/2时捕捞有利于持续获得较大的鱼产量
D. 施用河泥不仅能够提高土壤肥力,也能增加环境中CO2浓度,有利于农作物增产
【答案】A
【解析】
【分析】生态系统的结构包括生态系统的组成成分和营养结构,组成成分又包括非生物的物质和能量,生产者、消费者和分解者,营养结构就是指食物链和食物网。生产者主要指绿色植物和化能合成作用的生物,消费者主要指动物,分解者指营腐生生活的微生物和动物。
【详解】A、生态系统的成分除了生产者(水稻、桑、油菜、小麦等)、消费者(鸡、鱼等),还应包括分解者和非生物的物质和能量,A错误;
B、饲养家禽可以适当延长光照时间来提高产蛋率,光照属于物理信息,故这是利用了物理信息的作用,B正确;
C、种群数量在K/2左右种群增长最快,最容易恢复至K值,池塘生态系统中,在大于K/2时捕捞有利于持续获得较大的鱼产量,C正确;
D、施用河泥,河泥中含有无机盐可增加土壤中的矿质营养供应,即能够提高土壤肥力,微生物将河泥中的有机物分解,可增加环境中CO2浓度,有利于农作物增产,D正确。
故选A。
8. 下列关于实验操作,叙述错误的是( )
A. 土壤中小动物类群丰富度的统计方法一是记名计算法,二是目测估计法
B. 调查某双子叶植物的种群密度时,关键要做到随机取样
C. 探究生长素类似物促进插条生根的最适浓度时,在预实验中需要设置用蒸馏水处理的对照组,这样能大致确定促进生根和抑制生根的浓度范围
D. 振荡酵母菌使其在培养液中分布均匀后,再用滴管吸培养液,然后放盖玻片
【答案】D
【解析】
【分析】丰富度的统计方法通常有两种:一是记名计算法,二是目测估计法。记名计算法是指在一定面积的样地中,直接数出各种群的个体数目,一般用于个体较大,种群数量有限的群落。目测估计法是按预先确定的多度等级来估计单位面积上个体数量的多少;
调查种群密度的方法有样方法和标志重捕法。
做预实验的目的是探索实验条件,也可以检验实验设计的科学性和可行性,因此在正式实验前先做一个预实验,可避免实验的盲目性和资源的浪费,本实验的预实验目的是确定生长素类似物促进生长的最适浓度范围。
【详解】A、小动物类群丰富度的统计方法一是记名计算法(一定面积的样地中,直接数出各种群的个体数目),二是目测估计法(预先确定的多度等级来估计单位面积上个体数量的多少),A正确;
B、调查某双子叶植物的种群密度时采用样方法,关键是要做到随机取样,目的是减小实验误差,B正确;
C、探究生长素类似物促进插条生根的最适浓度时,在预实验中需要设置用蒸馏水处理的对照组,作为空白对照,能大致确定促进生根和抑制生根的浓度范围,C正确;
D、探究培养液中酵母菌种群数量的变化实验中,应先将盖玻片放计数室上,振荡使酵母菌在培养液中分布均匀,再用吸管吸取培养液,滴于盖玻片边缘,让培养液自行渗入,D错误。
故选D。
9. 大酱是东北的传统美食,可以生食、或做烹饪的调料。在附唐时期就有记载,制作流程如下:黄豆煮熟→搅碎→做酱块→酱块晚上放到荫凉的地方,白天放到阳光下面晒→盐水煮开凉透→酱块弄碎装入酱缸→用细纱布盖上放在阳光下发酵→每天用酱粑子打粑,每天早晚各一次,直到酱发透。以下叙述正确的是( )
A. 家庭制作大酱需要接种特定微生物才能进行发酵
B. 制作过程中加盐能调味,但不能杀灭杂菌
C. 黄豆富含蛋白质,制酱时分解成小分子的肽和氨基酸,可以平衡饮食结构
D. 对大酱中某微生物进行纯培养,只能用平板划线法进行接种
【答案】C
【解析】
【分析】发酵工程与传统发酵技术都需要利用微生物来进行发酵,发酵工程应用无菌技术获得纯净的微生物,利用单一菌种;传统发酵技术利用天然的混合菌种。
【详解】A、家庭制作大酱利用的主要是空气中的毛霉孢子形成的毛霉,没有接种特定微生物,A错误;
B、制作过程中加盐不仅能调味,还能使菌体失水从而起到杀灭杂菌的作用,B错误;
C、黄豆富含蛋白质,制酱时可被毛霉分泌的蛋白酶分解成小分子的肽和氨基酸,可以平衡饮食结构,C正确;
D、用平板划线法和稀释涂布平板法进行接种都能获得单一菌体形成的菌落,都可用于微生物的纯化,D错误。
故选C。
10. 生长图形法是一种测定微生物营养需求的简便方法。为探究某嗜热菌所需生长因子的种类,某研究小组把该菌的悬浮液与不含任何特殊营养物质但含有其他必需营养物质的培养基混合后倒平板,然后在平板上划分数区,将甲、乙、丙三种生长因子分别添加到不同区域,培养结果如图所示。下列说法不正确的是( )
A. 倒平板后直接培养可判断有无污染
B. 将所有平板放置在适宜的37℃下倒置培养并观察
C. 图示结果表明该菌需要特殊营养物质乙和丙
D. 生长图形法还可用于某些菌种的筛选
【答案】B
【解析】
【分析】培养基概念及营养构成 (1)概念:人们按照微生物对营养物质的不同需求,配制出的供其生长繁殖的营养基质。(2)营养构成:各种培养基一般都含有水、碳源、氮源、无机盐,此外还要满足微生物生长对pH、特殊营养物质以及氧气的要求.例如,培养乳酸杆菌时需要在培养基中添加维生素,培养霉菌时需将培养基的pH调至酸性,培养细菌时需将pH调至中性或微碱性,培养厌氧微生物时则需要提供无氧的条件。
【详解】A、倒平板后不接种任何菌种直接进行培养观察有无菌落的出现,可以判断培养基有无污染,A正确;
B、为探究某嗜热菌所需生长因子的种类,故本实验需要在较高的温度下进行而非37℃,B错误;
C、分析题图可知,嗜热菌在添加了乙、丙生长因子的区域生长,故该菌需要的生长因子是乙和丙,C正确;
D、不同的菌种所需的生长因子不同,利用生长图形法可用于某些菌种的筛选,某菌种只会在提供其需要的生长因子区域生长,D正确。
故选B。
11. 下列有关平板划线操作的叙述,不正确的是( )
A. 第一步灼烧接种环是为了避免接种环上可能存在的微生物污染培养物
B. 每次划线前,灼烧接种环是为了杀死上次划线结束后,接种环上残留的菌种
C. 在第二区域内划线时,接种环上菌种直接来源于菌液
D. 划线结束后,灼烧接种环,能及时杀死接种环上的菌种,避免微生物污染环境和感染操作者
【答案】C
【解析】
【分析】平板划线法是指通过接种环在琼脂固体培养基表面连续划线的操作,将聚集的菌种,逐步稀释分散到培养基的表面,最后得到由单个细菌繁殖而来的菌落。
【详解】A、接种前先要用火焰灼烧接种环,目的是避免接种环上可能存在的微生物污染培养物,A正确;
B、每次划线结束,灼烧接种环是为了杀死上次划线结束后接种环上残留的菌种,B正确;
C、在第二区域内划线时,接种环上的菌种直接来源于上一次划线的末端,C错误;
D、划线结束后,灼烧接种环是为了杀死上次划线结束后,接种环上残留的菌种,避免细菌污染环境和感染操作者,D正确。
故选C。
12. 植物体细胞杂交技术在中药材品质改良方面取得巨大进展。科研团队选用狭叶柴胡(2n=12)与胡萝卜(2n=22)进行体细胞杂交,旨在培养易于大面积栽培、柴胡皂苷含量较高的柴胡—胡萝卜杂交种。下列有关叙述正确的是( )
A. 柴胡皂苷属于次生代谢产物,是柴胡生长发育所必需的物质
B. 诱导柴胡和胡萝卜再分化形成愈伤组织时,需生长素和细胞分裂素配合使用
C. 柴胡—胡萝卜杂交种是四倍体,不可育,只能通过无性繁殖产生下一代
D. 要先用纤维素酶和果胶酶去除细胞壁获得原生质体,才能诱导融合
【答案】D
【解析】
【分析】植物体细胞杂交是将不同植物的细胞通过细胞融合技术形成杂种细胞,进而利用植物的组织培养将杂种细胞培育成多倍体的杂种植株。植物体细胞杂交依据的原理是细胞膜的流动性和植物细胞的全能性。
【详解】A、植物次生代谢产物是由次生代谢产生的一类细胞生命活动或植物生长发育正常运行的非必需的小分子有机化合物,柴胡皂苷属于次生代谢产物,不是柴胡生长发育所必需的物质,A错误;
B、影响植物细胞脱分化产生愈伤组织的一个重要因素是植物激素。植物激素中细胞分裂素和生长素是启动细胞分裂、脱分化和再分化的关键性激素。因此诱导柴胡和胡萝卜脱分化(注意不是再分化)形成愈伤组织时, 需生长素和细胞分裂素配合使用,B错误;
C、柴胡与胡萝卜都是二倍体,通过体细胞杂交形成的杂交种含有四个染色体组,是四倍体,由于该四倍体分别含有柴胡与胡萝卜的各两个染色体组,因此理论上减数分裂时能产生可育配子,并产生可育后代,C错误;
D、植物细胞细胞壁的存在使得植物细胞无法融合,要先用纤维素酶和果胶酶去除细胞壁获得原生质体,才能诱导融合,D正确。
故选D。
13. 细胞培养肉技术是一种新型食品合成生物技术,其合成过程是首先将肌肉干细胞从肌肉组织中分离出来,随后在体外大规模培养细胞获得肌肉、脂肪等组织,再经食品化加工得到肉类食品。下列叙述正确的是( )
A. 肌肉干细胞必须是从胚胎中分离提取的细胞
B. 培养过程中需要定期更换培养液,目的是防止杂菌污染
C. 肌肉干细胞具有组织特异性,只能培养获得肌肉、脂肪等组织
D. 肌肉干细胞在体外要经脱分化和再分化后,才能获得肌肉、脂肪等组织
【答案】C
【解析】
【分析】成肌干细胞是指存在于一种已经分化组织中的未分化细胞,这种细胞能够自我更新并且能够特化形成组成该类型组织的细胞。成体干细胞存在于机体的各种组织器官中。成年个体组织中的成体干细胞在正常情况下大多处于休眠状态,在病理状态或在外因诱导下可以表现出不同程度的再生和更新能力。
【详解】A、肌肉干细胞是指存在于一种已经分化组织中的未分化细胞,这种细胞能够自我更新并且能够特化形成组成该类型组织的细胞,成体干细胞存在于机体的各种组织器官中,不需要从胚胎中提取,A错误;
B、培养过程中需要定期更换培养液,目的是防止代谢产物对培养物的抑制作用以及补充新的营养物质,B错误;
C、肌肉干细胞具有组织特异性,可以分裂分化形成肌肉、脂肪等组织,C正确;
D、肌肉干细胞在体外要经再分化,才能获得肌肉、脂肪等组织,D错误。
故选C。
14. 如图是科研人员利用白鼠和黑鼠的早期胚胎培育黑白嵌合体小鼠的流程,下列叙述错误的是( )
A. 过程①使用的早期胚胎是可以是桑葚胚
B. 早期胚胎培养过程中细胞进行了有丝分裂和分化
C. 代孕母鼠生产的嵌合鼠毛色黑白相间,是四倍体小鼠
D. 过程③通过同期发情处理代孕母鼠可提升受孕成功率
【答案】C
【解析】
【分析】图中为科研人员利用白鼠和黑鼠的早期胚胎培育黑白嵌合鼠的简要过程,其中①是获取早期胚胎的过程,②是将白鼠和黑鼠的早期胚胎嵌合的过程,③是胚胎移植过程。
【详解】A、过程①中的两个卵裂球可以取自于桑葚胚,也可以取自卵裂期,A正确;
B、早期胚胎培养过程中细胞进行了有丝分裂,发育到囊胚时发生了分化,B正确;
C、②过程并没有发生细胞的融合,代孕母鼠生产的嵌合鼠毛色黑白相间,仍然是二倍体小鼠,C错误;
D、过程③是胚胎移植过程,在进行操作前,需要对代孕母鼠进行同期发情处理,以保证受体与供体的生理变化是相同的,进而提升受孕成功率,D正确。
故选C。
15. 天然蓝色花产生的主要原因是花瓣细胞液泡中花青素在碱性条件下显蓝色。我国科学家利用链霉菌的靛蓝合成酶基因(idgS)及其激活基因(sfp)构建基因表达载体(如下图),通过农杆菌转化法导入白玫瑰中,在细胞质基质中形成稳定显色的靛蓝。下列相关叙述错误的是( )
A. 将idgS基因插入Ti质粒时使用的限制酶是SpeI和SacI
B. sfp和idgS基因具有各自的启动子,前者调控后者的表达
C. sfp和idgS基因表达时以DNA的同一条链为模板进行转录
D. 农杆菌可将Ti质粒上的T-DNA整合到白玫瑰染色体DNA上
【答案】C
【解析】
【分析】选择合适的限制酶对目的基因和质粒进行切割的原则:①不能破坏目的基因②不能破坏所有的抗性基因(至少保留一个)③最好选择两种限制酶分别切割质粒和目的基因,防止目的基因和质粒反向连接,同时要防止目的基因自身环化和质粒的自身环化。
基因的表达是指遗传信息转录和翻译形成蛋白质的过程。转录是以DNA的一条链为模板合成RNA的过程,该过程需要核糖核苷酸作为原料;翻译是指在核糖体上,以mRNA为模板、以氨基酸为原料合成蛋白质的过程,该过程还需要tRNA来运转氨基酸。
农杆菌转化法:目的基因插入Ti质粒的T-DNA中进入农杆菌,农杆菌侵染植物细胞时T-DNA携带目的基因整合到植物染色体的DNA中,目的基因能够稳定维持表达。
【详解】A、分析题图可知,idgS基因插入到Ti质粒的位置在限制酶SpeI和SacI的识别序列之间,因此需要用限制酶SpeI和SacI对目的基因即idgS基因和Ti质粒进行酶切,A正确;
B、由图可知,sfp基因启动子是启动子1,idgS基因的启动子是启动子2,sfp基因是idgS基因的激活基因,因此前者调控后者的表达,B正确;
C、由图可知,sfp基因启动子在其右侧,终止子在其左侧,因此该基因转录是自右向左进行;idgS基因启动子在其左侧,终止子在其右侧,因此该基因转录是自左向右进行,由于转录时生成RNA的方向只能是从其5'→3',因此可推知这两种基因必定不是以DNA的同一条链为模板进行转录的,C错误;
D、由于农杆菌侵染植物细胞时,可将其Ti质粒上的T-DNA整合到宿主细胞的染色体DNA上,因此可以将目的基因插入到T-DNA中,然后即可转移到白玫瑰染色体DNA上,D正确。
故选C。
二、不定项选择题:本题共5小题,每小题3分,共15分。每小题给出的四个选项中,有一个或多个选项正确,全部选对的得3分,选对但不全的得1分,有选错的得0分。
16. 褪黑素白天分泌少,晚上分泌多,能使人迅速入睡。人体下丘脑视交叉上核(SCN)是人或哺乳动物脑内的昼夜节律起搏器,可调节身体内各种昼夜节律活动,对于调节激素水平、睡眠需求等具有重要作用,其中松果体细胞分泌的激素——褪黑素的调控机理如图所示。下列分析错误的是( )
A. 图示中褪黑素分泌和雄性激素分泌的调节过程均体现了分级调节和反馈调节的特点
B. SCN、下丘脑、垂体和睾丸的细胞均有褪黑素的受体
C. 晚上长时间的光刺激会促进褪黑素的分泌从而干扰睡眠
D. 光周期信号调节雄性动物生殖的方式属于神经-体液调节
【答案】AC
【解析】
【分析】分析题图可知,光周暗信号通过“视网膜→松果体”途径对生物钟的调控,该调控过程包括神经调节和体液调节,其中神经调节的反射弧为:视网膜为感受器、传入神经、下丘脑视交叉上核(或SCN)为神经中枢、传出神经、传出神经末梢及其支配的松果体为效应器。其中松果体分泌的褪黑素能够通过体液运输反作用于下丘脑。
【详解】A、图示中褪黑素分泌只体现了负反馈调节,没有体现分级调节,雄性激素分泌的调节过程体现了分级调节和负反馈调节,A错误;
B、由图可知,褪黑素能作用于下丘脑视交叉上核(SCN)细胞、下丘脑细胞、垂体细胞和睾丸细胞,因此SCN、下丘脑、垂体和睾丸的细胞均有褪黑素的受体,B正确;
C、由“褪黑素白天分泌少,晚上分泌多”可知,长时间光刺激会抑制褪黑素的分泌,因此晚上长时间的光刺激会抑制褪黑素的分泌从而干扰睡眠,C错误;
D、光周暗信号通过“视网膜→松果体”途径对生物钟的调控,该调控过程包括神经调节和体液调节,其中神经调节的反射弧为:视网膜为感受器、传入神经、下丘脑视交叉上核(或SCN)为神经中枢、传出神经、传出神经末梢及其支配的松果体为效应器,松果体分泌的褪黑素及下丘脑、垂体和睾丸分泌的激素进行调节属于体液调节,D正确。
故选AC。
17. 免疫应答的特异性与记忆包括三个事件:①对“非己”的分子标志进行特异识别;②淋巴细胞反复分裂产生数量大的淋巴细胞群;③淋巴细胞分化成特化的效应细胞群和记忆细胞群。下列叙述正确的是( )
A. 针对胞外毒素,事件①中一个未活化的B细胞只能被一种胞外毒素活化
B. 针对病毒侵染的细胞,事件①中辅助性T细胞和细胞毒性T细胞都需要接受抗原信息
C. 事件②中,辅助性T细胞在胸腺中大量增殖,分泌多种细胞因子
D. 事件③中,效应细胞群和记忆细胞群均能杀灭和清除入侵病原体
【答案】AB
【解析】
【分析】1、体液免疫过程为:大多数病原体经过吞噬细胞等的摄取和处理,暴露出这种病原体所特有的抗原,将抗原传递给辅助性T细胞,刺激辅助性T细胞产生细胞因子,少数抗原直接刺激B细胞,B细胞受到刺激后,在细胞因子的作用下,开始一系列的增殖分化, 大部分分化为浆细胞产生抗体,小部分形成记忆细胞。抗体可以与病原体结合,从而抑制病原体的繁殖和对人体细胞的黏附。
【详解】2、细胞免疫过程:抗原经吞噬细胞摄取、处理和呈递给细胞毒性T细胞,接受抗原刺激后细胞毒性T细胞增殖、分化产生记忆细胞和新的细胞毒性T细胞,新的细胞毒性T细胞与相应的靶细胞密切接触,进而导致靶细胞裂解死亡,抗原暴露出来,此时体液中抗体与抗原发生特异性结合形成细胞集团或沉淀,最后被吞噬细胞吞噬消化。
【点睛】A、胞外毒素是抗原,B细胞与抗原的识别具有特异性,一个未活化的B细胞只能被一种胞外毒素刺激后活化,A正确;
B、病毒侵染的细胞为靶细胞,需要通过细胞免疫将其清除,细胞免疫过程中细胞毒性T细胞需要接受抗原信息的刺激,同时在辅助性T细胞接受抗原信息后产生的细胞因子的作用下增殖分化为新的细胞毒性T细胞,B正确;
C、事件②中,辅助性T细胞在骨髓中大量增殖,在胸腺中成熟,而不是在胸腺中大量增殖,辅助性T细胞能分泌白细胞介素-2等多种细胞因子,这些细胞因子可以加速B细胞和细胞毒性T细胞的增殖分化,C错误;
D、记忆细胞群可以在二次免疫的时候增殖分化成效应细胞群,记忆细胞群不具有杀灭和清除入侵病原体的功能,D错误。
故选AB。
18. 发酵工程是指利用微生物的特定功能,通过现代工程技术,规模化生产对人类有用的产品.目前在许多领域得到了广泛的应用。下列说法错误的是( )
A. 发酵工程大多使用单一菌种,可以从自然界中筛选也可以通过诱变育种或基因工程育种获得
B. 发酵工程的中心环节是分离、提纯产物,如果产品是微生物细胞本身,可采用过滤、沉淀等方法分离
C. 在酸性和碱性条件下谷氨酸棒状杆菌积累的代谢产物不同,发酵过程需严格控制pH值
D. 发酵工程可用于生产微生物农药,主要是利用微生物或其代谢物来防治病虫害
【答案】B
【解析】
【分析】发酵工程一般包括菌种的选育,扩大培养,培养基的配制、灭菌,接种,发酵,产品的分离、提纯等方面。发酵工程以其生产条件温和、原料来源丰富且价格低廉、产物专一、废弃物对环境的污染小和容易处理等特点,在食品工业、医药工业和农牧业等许多领域得到了广泛的应用,形成了规模庞大的发酵工业。
【详解】A、发酵工程一般用到单一菌种,可从自然界筛选,也可通过基因工程育种或诱变育种获得,A正确。
B、发酵工程的中心环节是发酵,B错误;
C、谷氨酸棒状杆菌在中性和弱碱性条件下会积累谷氨酸,在酸性条件下则容易形成谷氨酰胺和N-乙酰谷氨酰胺,C正确;
D、发酵工程可用于生产微生物农药,与传统的化学农药不同,微生物农药是利用微生物或其代谢物来防治病虫害的。例如,苏云金杆菌可以用来防治80多种农林虫害,一种放线菌产生的井冈霉素可以用于防治水稻纹枯病,D正确。
故选B。
19. 生殖专家称44岁以上的女性受孕率很低,若将适龄女性卵子冻存、卵巢组织冻存可以科学、合理保护女性的卵巢功能,给生命多一份希望,下列有关卵巢相关的说法错误的是( )
A. 卵巢位于腹腔内,内部有许多发育程度不同的卵泡
B. 精子和卵子发生的场所分别是睾丸和卵巢,受精作用的场所是卵巢
C. 为了获得更多的卵母细胞,需用对女性注射雌性激素
D. 卵巢分泌的促性腺激素能维持第二性征并促进雌性生殖器官的发育
【答案】BCD
【解析】
【分析】雌激素的分级反馈调节:下丘脑分泌促性腺激素释放激素作用于垂体,垂体分泌促性腺激素作用于卵巢,促使卵巢分泌雌激素和孕激素,当血液中的雌激素和孕激素达到一定水平时,雌激素和孕激素通过反馈作用于下丘脑和垂体,抑制下丘脑和垂体的分泌活动。
【详解】A、人和其他哺乳动物的卵细胞是在卵巢中经过减数分裂形成的。卵巢位于腹腔内,内部有许多发育程度不同的卵泡,在卵泡中央的一个细胞将会发育为卵细胞,A正确;
B、受精作用的场所是输卵管,B错误;
C、为了获得更多的卵母细胞,需用对女性注射促性腺激素,C错误;
D、促性腺激素是由垂体分泌的,D错误。
故选BCD。
20. 蜘蛛丝(丝蛋白)被称为“生物钢”,有着超强的抗张强度,如图为蛛丝蛋白基因对应的DNA片段结构示意图,其中1-4表示DNA上引物可能结合的位置,目前利用现代生物技术生产蜘蛛丝已取得成功。下列有关叙述正确的是( )
A. 若从该DNA片段中直接获取蛛丝蛋白基因,会破坏4个磷酸二酯键
B. 若受体细胞为大肠杆菌,则需先用Ca2+处理,更利于实现转化
C. 若用PCR技术获取目的基因,则图中的1、4分别是2种引物结合的位置
D. 在PCR仪中根据选定的引物至少需经过6次循环才可获得32个符合要求的目的基因
【答案】ABD
【解析】
【分析】由图可知,由于DNA聚合酶只能从5′→3′延伸子链,图中的磷酸基团为5'端,羟基为3′端,由于引物要延伸子链,子链和模板链反向平行,因此根据引物的延伸方向可知图中与引物结合的部位是2、3。
【详解】A、若从该DNA片段中直接获取蛛丝蛋白基因,DNA每条链上会破坏2个磷酸二酯键,共会破坏4个磷酸二酯键,A正确;
B、自然条件下,细菌的转化效率很低,通过化学和物理方法的处理可以增强细菌捕获外源 DNA 的能力,成为感受态细胞。因钙离子能促进细菌摄取外源的 DNA,科学家常使用 CaCl2溶液制备所需细胞,进而转入外源DNA。若受体细胞为大肠杆菌,大肠杆菌常用的转化方法是:先用 Ca2+ 处理细胞,再将载体DNA分子溶于缓冲液中与此种细胞混合,在一定的温度下促进感受态细胞吸收DNA分子,B正确;
C、由于DNA聚合酶只能从5′→3′延伸子链,图中的磷酸基团为5'端,羟基为3′端,由引物3′端延伸子链,子链和模板链反向平行,因此根据引物的延伸方向可知图中与引物结合的部位是2、3,C错误;
D、 如图所示,设X基因为目的基因。经过第一轮复制以亲代DNA的两条链做模板,可以得到①和②两种DNA;经过第二轮复制可以得到①和③、②和④;经过第三轮复制可以得到①和③、③和⑤、②和④、④和⑤;第四轮复制得到16个DNA分子,即①和③、2个③和2个⑤、②和④、2个④和2个⑤、第三轮的2个⑤得到4个⑤(统计为①、②、3个③、3个④、8个⑤);第五轮复制得到32个DNA分子,即①和③、②和④、3个③和3个⑤、3个④和3个⑤、第四轮的8个⑤得16个⑤(统计为①、②、4个③、4个④、22个⑤;⑤为目的基因即还未获得32个目的基因),第六轮复制得64个DNA分子,即①和③、②和④、4个③和4个⑤、4个④和4个⑤、第五轮的22个⑤得44个⑤(统计为①、②、5个③、5个④、52个⑤;⑤为目的基因,即此时获得32以上符合条件的目的基因),综上所述,需要至少6次循环可获得32个符合要求的目的基因,D正确。
故选ABD。
三、非选择题:本题共5小题,55分。
21. I、生长素、赤霉素、细胞分裂素、乙烯和脱落酸被称为植物激素“五兄弟”,一直是生命科学研究的热点。请回答下列问题:
(1)人们在研究中发现,植物激素“五兄弟”中生长素和细胞分裂素协同促进细胞分裂的完成。在促进细胞分裂方面,生长素的主要作用是________________________,细胞分裂素的主要作用是________________________。
(2)某浓度的生长素对某种植物茎的生长有促进作用,对该植物根的生长反而有抑制作用,这种现象说明了________________________。兴趣小组探究了不同浓度的2,4-D溶液(生长素类调节剂)对植物甲插条生根影响的预实验,实验结果如下图所示:为节约时间快速完成,选用较高浓度的2,4-D溶液,可采用____________法。据图推测最适浓度的大致范围在______mg·L-1。
Ⅱ、为研究红光、远红光及赤霉素(GA)对莴苣种子萌发的影响,研究小组进行黑暗条件下莴苣种子萌发的实验。其中红光和远红光对莴苣种子赤霉素含量的影响如图甲所示,红光、远红光及外施赤霉素对莴苣种子萌发的影响如图乙所示。
(3)光敏色素能接受红光和远红光信号,其化学本质是______,其分布在植物的各个部位,其中在______的细胞内含量比较丰富。光调控植物生长发育的反应机制包括______、传导信号和发生反应三个过程。
(4)据图甲和图乙实验结果可知,红光处理莴苣种子,比外施赤霉素的种子萌发响应时间______(填“长”或者“短”),可能是红光促进种子细胞内______的表达,进而促进种子萌发。
(5)若红光处理结合外施脱落酸,则莴苣种子萌发率比单独红光处理会______(填“高”或者“低”),原因是________________________。
【答案】(1) ①. 促进细胞核的分裂 ②. 促进细胞质的分裂
(2) ①. 植物的根、茎(不同的器官)对相同浓度的生长素溶液敏感程度不同 ②. 沾蘸 ③. 200~600
(3) ①. 色素-蛋白复合体(蛋白质) ②. 分生组织 ③. 感受信号
(4) ①. 短 ②. 合成赤霉素相关基因
(5) ①. 低 ②. 脱落酸会抑制种子萌发
【解析】
【分析】①浸泡法:把插条的基部浸泡在配制好的溶液中,深约3cm,处理几小时至一天。这种处理方法要求溶液的浓度较低。②沾蘸法:把插条基部在浓度较高的药液中蘸以下(约5s) 深约1.5cm。这种处理方法要求溶液的浓度较高。结合图甲与图乙,远红光使种子赤霉素含量下降,进而抑制种子萌发;红光使种子赤霉素含量升高,促进种子萌发
【小问1详解】
由于植物的根、茎(不同的器官)对相同浓度的生长素溶液敏感程度不同,根的敏感性大于茎,故某浓度的生长素能促进某种植物茎的生长,却会抑制该植物根的生长。选用较高浓度的2,4-D溶液可采用沾蘸法,选用较低浓度的2,4-D溶液可采用浸泡法。
【小问2详解】
分析实验结果可知,用不同浓度的2,4-D溶液对植物甲插条处理后,2,4-D溶液浓度为200mg·L-1、400mg·L-1、600mg·L-1、800mg·L-1时插条的平均生根数均大于用蒸馏水处理的对照组,说明这四种浓度的NAA都具有促进生根的作用;2,4-D溶液浓度为1000mg·L-1时,插条的平均生根数小于用蒸馏水处理的对照组,说明该浓度抑制插条生根。并且在浓度为400mg·L-1时,插条生根数量最多,低于该浓度或高于该浓度时,插条生根数量均减少,据此推测最适浓度的大致范围在200~600mg·L-1之间。
【小问3详解】
光敏色素能接受红光和远红光信号,其化学本质是色素-蛋白复合体,其分布在植物的各个部位,其中在分生组织的细胞内含量比较丰富;在不同波长的光照下,莴苣种子细胞内的光敏色素可感知不同的信号刺激,其机理为红光将光敏色素激活,进而调节相关基因表达,进而促进种子萌发,所以光调控植物生长发育的反应机制包括感受信号、传导信号和发生反应三个过程。
【小问4详解】
据图可知,红光照射后赤霉素含量升高,而赤霉素能促进种子萌发,使莴苣种子萌发率逐渐增加,红光处理莴苣种子,比外施赤霉素的种子萌发响应时间短,可能是红光促进种子细胞内合成赤霉素相关基因的表达,降低脱落酸的含量,进而促进种子萌发。
【小问5详解】
红光处理促进种子萌发,脱落酸会抑制种子萌发,二者作用相反,所以红光处理结合外施脱落酸,莴苣种子萌发率比单独红光处理低。
22. 多氯联苯(PCB)是一种人工合成、不易被降解的有机物,有强致畸性。辽宁某湿地公园前身是一个湖泊水体,被PCB污染后,通过下图传递途径使湖泊中的多种生物受到了不同程度的伤害。回答下列问题:
(1)流经该湖泊水体的主要能量中不包括PCB中所含的能量,原因是______。鱼类所同化的能量除了图中表示的去向外,还包括______的能量。
(2)为治理水体污染,当地环保部门引入以当地原有的睡莲、芦苇、草鱼、螺蛳等为主的动植物进行修复。睡莲能够吸收水体中的重金属,净化水质,但由于睡莲从水体吸收并积蓄重金属,使其______,称为生物富集;而且重金属可以通过水和生物迁移等途径扩散到世界各地,即生物富集具有______的特点,所以要及时收割并无害化处理。种植的芦苇属于大型挺水植物,能够抑制藻类疯长,试从生态系统的物质和能量利用角度,分析其原因是______。
(3)经过治理,如今的湿地在涵养水源、改善环境等方面具有重要作用,同时也成为市民休闲娱乐的好去处,这体现了生物多样性的______价值。每年春季,数量巨大的迁徙水鸟也在该湿地停歇、觅食,形成“鸟浪”奇观。此时,该地生物群落体现出明显的______变化,决定该地生物群落的性质最重要的因素是______。
【答案】(1) ①. PCB为难降解的化合物,几乎无法为生物体提供能量 ②. 呼吸作用以热能形式散失(及未利用)
(2) ①. 在机体内浓度超过环境浓度 ②. 全球性 ③. 从物质角度看挺水植物可以吸收氮、磷等无机盐;从能量角度看挺水植物有效阻挡阳光
(3) ①. 直接价值和间接 ②. 季节性 ③. 物种的组成
【解析】
【分析】1、群落的空间结构包括:(1) 垂直结构:植物群落的垂直结构表现垂直方向上的分层性。垂直结构显著提高了群落利用阳光等环境资源的能力。(2) 水平结构:水平方向上由于光线明暗、地形起伏、湿度的高低等因素的影响,不同地段上分布着不同的生物种群。
2、生物多样性的价值:(1) 直接价值:对人类有食用、药用和工业原料等使用意义,以及有旅游观赏、科学研究和文学艺术创作等非实用意义的。(2) 间接价值:对生态系统起重要调节作用的价值(生态功能)。(3) 潜在价值:目前人类不清楚的价值。
【小问1详解】
流经该湖泊水体的主要能量中不包括PCB中所含的能量,原因是PCB为难降解的化合物,几乎无法为生物体提供能量。鱼类所同化的能量除了图中表示的流向下一营养级及流向分解者外,还包括呼吸作用以热能形式散失(及未利用)的能量。
【小问2详解】
睡莲能够吸收水体中的重金属,净化水质,但由于睡莲从水体吸收并积蓄重金属,使其在机体内浓度超过环境浓度称为生物富集。重金属可以通过水循环和生物迁移等途径扩散到世界各地,和其他物质循环一样,生物富集也具有全球性的特点。从物质角度看,挺水植物可以吸收氮、磷等无机盐,从而能净化水质;从能量角度看,挺水植物有效阻挡阳光,使藻类获得的光能不足,从而能够抑制藻类疯长。
【小问3详解】
修复后的前关湿地在涵养水源、改善环境等方面具有重要作用,体现了生物多样性的间接价值,又叫生态功能;同时也成为市民休闲娱乐的好去处,这体现了生物多样性的直接价值。每年春季,数量巨大的迁徙水鸟也在该湿地停歇、觅食,形成“鸟浪”奇观。此时,该地生物群落体现出明显的季节性变化,决定该地生物群落的性质最重要的因素是物种的组成。
23. 绿水青山就是金山银山,污水治理是生态文明建设的一项重要任务,利用微生物降解是治理水污染的有效手段之一。聚乙烯醇(PVA)是存在于化工污水中的一种难以降解的大分子有机物,PVA分解菌能产生PVA酶分解PVA,PVA与碘作用时能产生蓝绿色复合物,当PVA被分解时蓝绿色复合物消失,形成白色透明斑,请回答下列问题:
(1)表中是筛选出能高效分解PVA的细菌的培养基配方,表中X物质最可能为______________。
(2)若将100mL含有PVA分解菌的土壤样品溶液稀释104倍后,取0.1mL稀释液均匀涂布在选择培养基表面,测得菌落数的平均值为160个,空白对照组平板上未出现菌落,则100mL原菌液中有PVA分解菌________个,该接种方法是____________。通过该方法测量的菌落数值与实际值相比一般会________(填“偏大”“偏小”或“相等”)。
(3)要鉴定分离出的细菌是否为PVA分解菌,培养PVA分解菌的培养基中除了加入必需的营养物质外还需要加入________用于鉴别PVA分解菌。若用上述培养基比较不同菌株降解PVA能力的大小,请用简洁的语言写出设计思路:____________________________。
【答案】(1)聚乙烯醇(或PVA)
(2) ①. 1.6×109 ②. 稀释涂布平板法 ③. 偏小
(3) ①. 碘 ②. 用含相同PVA浓度的上述培养基来培养不同菌株,一定时间后,通过测定白色透明斑的大小(或直径)来确定不同菌株降解PVA能力的大小
【解析】
【分析】1、选择培养基是根据某种微生物的特殊营养要求或其对某化学、物理因素的抗性而设计的培养基使混合菌样中的劣势菌变成优势菌,从而提高该菌的筛选率。
2、微生物常见的接种的方法:①平板划线法:将已经熔化的培养基倒入培养皿制成平板,接种,划线,在恒温箱里培养。在线的开始部分,微生物往往连在一起生长,随着线的延伸,菌数逐渐减少,最后可能形成单个菌落。②稀释涂布平板法:将待分离的菌液经过大量稀释后,均匀涂布在培养皿表面,经培养后可形成单个菌落。
【小问1详解】
表格是筛选出能高效分解PVA的细菌的培养基配方,即该培养基属于选择培养基,该培养基的配制过程中应该以PVA为唯一碳源,因此表中X物质最可能为聚乙烯醇(PVA)。
【小问2详解】
若将100mL含有PVA分解菌的土壤样品溶液稀释104倍后,取0.1mL稀释液均匀涂布在选择培养基表面,测得菌落数的平均值为160个,空白对照组平板上未出现菌落(说明制备的平板合格,且实验操作可靠),则100mL原菌液中有PVA分解菌=160÷0.1×104×100=1.6×109个;这种接种方法为稀释涂布平板法,由于在涂布过程中会出现两个或多个细菌聚集在一起只能产生一个菌落的情况,则会导致该方法的测量值与实际值相比一般会偏小的情况。
【小问3详解】
根据题意可知,“PVA与碘作用时能产生蓝绿色复合物,当PVA被分解时蓝绿色复合物消失,形成白色透明斑”,因此要鉴定分离出的细菌是否为PVA分解菌,培养PVA分解菌的培养基中还需要加入碘与PVA作用形成蓝绿色复合物,若菌落周围出现白色透明斑,则该菌为PVA分解菌。若用上述培养基比较不同菌株降解PVA能力的大小,设计思路如下:用含相同PVA浓度的上述培养基来培养不同菌株,一定时间后,通过测定白色透明斑的大小(或直径)来确定不同菌株降解PVA能力的大小。
24. 近年来,随着技术更新速度的加快,植物细胞育种也在快速发展。研究人员发现马铃薯脱毒苗的成苗率和脱毒率与外植体的大小有关,结果如图1;图2是获得马铃薯--番茄的流程图。回答下列问题:
(1)通过植物组织培养技术进行快速繁殖,属于_______生殖。图1表明,马铃薯脱毒苗培育过程中,适宜的茎尖大小为_______。
(2)图2诱导原生质体融合常用的化学诱导剂是____________________。 获得的X细胞中_____(填“含有”或“不含”)同源染色体,由X到出芽生根需要经历的过程是________,此过程常用的植物激素是___________________。
(3)若想获得抗盐植株,可选用融合原生质体形成的愈伤组织作为人工诱变的材料,原因是_______________,且需在___________________________的培养基中筛选。
【答案】(1) ①. 无性 ②. 0.27mm
(2) ①. PEG(聚乙二醇或高Ca2+—高pH) ②. 含有 ③. 脱分化和再分化 ④. 生长素和细胞分裂素
(3) ①. 具有分裂分化能力,突变频率高,杂种细胞包含两个物种的全部遗传信息且具有全能性 ②. 含有较高浓度的NaCl
【解析】
【分析】植物体细胞杂交技术:就是将不同种的植物体细胞原生质体在一定条件下融合成杂种细胞,并把杂种细胞培育成完整植物体的技术。
(1)诱导融合的方法:物理法包括离心、振动、电刺激等,化学法包括聚乙二醇(PEG)融合法、高Ca2+—高pH融合法等。
(2)细胞融合完成的标志是新的细胞壁的生成。
(3)植物体细胞杂交的终点是培育成杂种植株,而不是形成杂种细胞就结束。
(4)杂种植株的特征:具备两种植物的遗传特征,原因是杂种植株中含有两种植物的遗传物质。
【小问1详解】
通过植物组织培养技术进行快速繁殖,属于无性生殖;由图1可知:茎尖越小,脱毒率越高,但成苗率越低;在茎尖外植体大小为0.27mm时,脱毒率和成苗率均较高,因此马铃薯脱毒培养中茎尖外植体的适宜大小为0.27mm。
小问2详解】
诱导原生质体融合常用的化学诱导剂PEG(聚乙二醇或高Ca2+—高pH);X细胞是杂交体细胞,融合的每个体细胞都有本物种的同源染色体;由X到出芽生根需要经历的过程是脱分化和再分化,此过程常用的植物激素是生长素和细胞分裂素,一般情况下愈伤组织先分化出芽再分化出根,生根培养基中的激素的种类与比例与形成愈伤组织的培养基是不同的,生根培养基中的生长素比细胞分裂素的比例要大,而愈伤组织培养基中生长素与细胞分裂素的比例基本相同。
小问3详解】
由于融合原生质体包含了两个物种的全部遗传信息,且具有全能性,同时原生质体具有分裂分化的能力,突变率高,所以可选用融合原生质体作为人工诱变的材料,并需在含较高浓度的NaCl培养基中筛选。
25. 甜蛋白是一种高甜度的特殊蛋白质,某甜蛋白基因编码区共含1178个碱基对(如图1)。为改善黄瓜的品质,科学家将该甜蛋白基因成功导入黄瓜细胞,得到了转基因植株。科学家利用PBI121质粒(如图2),以及两种限制酶,运用农杆菌转化法,将该甜蛋白基因导入黄瓜试管苗叶片细胞,再经植物组织培养获得甜蛋白基因过量表达的转基因黄瓜植株。请回答下列问题:
(1)限制酶切割DNA分子的时候破坏的化学键是____________。上述实现转基因技术过程中,科学家利用了如图2所示PBI121质粒,为了保证目的基因能够正确插入质粒,切割目的基因及PBI121质粒可用的限制酶为____________,该过程属于基因工程的核心工作——_____________,若重组质粒利用SacI和HindⅢ切割后能得到_________bp左右的片段,则表明目的基因正确插入质粒。
(2)转入甜蛋白基因后的黄瓜细胞,转化后应在培养基中添加________(填“新霉素”或“卡那霉素”或“新霉素和卡那霉素”),筛选转化成功的愈伤组织。若要获得产甜蛋白能力更强的基因,可以对甜蛋白基因进行改造,最终得到更多的甜蛋白,该过程可以通过蛋白质工程完成,基本思路为_____________(用文字和箭头表示)
(3)下表是鉴定含甜蛋白基因黄瓜植株的4种方法。请预测同一后代群体中,通过4种方法检出的含甜蛋白基因黄瓜植株的比例,
从小到大依次是___________________。
【答案】(1) ①. 磷酸二酯键 ②. Sac I、Xba I ③. 基因表达载体的构建 ④. 2000
(2) ①. 新霉素
②. 预期的甜蛋白功能→设计预期的甜蛋白结构→推测应有的氨基酸序列→找到并改变相对应的脱氧核苷酸序列(基因)或合成新的基因→获得所需要的蛋白质
(3)P4、P3、P2、P1
【解析】
【分析】基因工程的四步程序是:目的基因的获取→构建基因表达载体→将目的基因导入受体细胞→目的基因的检测与鉴定。基因表达载体的构建是核心步骤,需要使用限制酶和DNA连接酶,需要注意为了防止目的基因和载体自身环化,防止目的基因反向接入载体中。
【小问1详解】
限制酶能够识别双链DNA分子的某种特定核苷酸序列,并且使每一条链中特定部位的两个核苷酸之间的磷酸二酯键断裂。故限制酶切割DNA分子的时候破坏的化学键是磷酸二酯键;对比分析目的基因两侧以及PBI 121质粒中的酶切位点,可选择限制酶Sac I、Xba I切割目的基因及PBI121质粒,以保证目的基因能够正确插入质粒,不发生质粒、目的基因自连,不发生目的基因与质粒反向连接;基因工程的主要步骤有4步,其中核心步骤是目的基因表达载体的构建;构建基因表达载体时,用限制酶Sac I、Xba I切割目的基因及PBI121质粒,若目的基因正确插入质粒,则目的基因(1178bp)替换了质粒中1900bp的片段,若重组质粒利用SacI和HindⅢ切割,则能得到1178+822=2000bp左右的片段。
【小问2详解】
利用农杆菌转化法将目的基因导入受体细胞的过程依赖于T-DNA序列,故含目的基因的受体细胞中含有新霉素抗性基因,但不含卡那霉素抗性基因,故转化后应在培养基中添加新霉素以筛选转化成功的愈伤组织;可以通过蛋白质工程改造甜蛋白基因,获得更多的甜蛋白,蛋白质工程又称为“第二代基因工程”,基本思路为:预期的甜蛋白功能→设计预期的甜蛋白结构→推测应有的氨基酸序列→找到并改变相对应的脱氧核苷酸序列(基因)或合成新的基因→获得所需要的蛋白质。
【小问3详解】
根据表格中信息可知,PCR扩增技术可以在体外大量增殖目的基因,故P1含量最多;但已导入到受体细胞中的目的基因不一定完成转录,因此P2
相关试卷
这是一份2024鄂州部分高中教科研协作体高二下学期期中联考生物试卷含解析,文件包含湖北省鄂州市部分高中教科研协作体2023-2024学年高二下学期期中联考生物学试卷含解析docx、湖北省鄂州市部分高中教科研协作体2023-2024学年高二下学期期中联考生物学试卷无答案docx等2份试卷配套教学资源,其中试卷共28页, 欢迎下载使用。
这是一份2024辽宁省七校协作体高二下学期开学考试生物PDF版含答案,共12页。
这是一份2022-2023学年辽宁省六校协作体高二3月联考生物试题(解析版),共26页。

