


2023-2024学年教科版五年级科学下学期期末全真模拟试卷(含答案解析)
展开
这是一份2023-2024学年教科版五年级科学下学期期末全真模拟试卷(含答案解析),共9页。试卷主要包含了试卷分数,竹筏与独木舟相比,它的等内容,欢迎下载使用。
注意事项:
1.试卷分数:100分,考试时间:60分钟。答题前,填写好自己的姓名、班级、考号等信息,请写在答题卡规定的位置上。
2.选择题、判断题必须使用2B铅笔填涂答案,非选择、判断题必须使用黑色墨迹签字笔或钢笔答题,请将答案填写在答题卡规定的位置上。
3.所有题目必须在答题卡上作答,在试卷上作答无效。考试结束后将试卷和答题卡一并交回。
注意事项:
1.答题前,填写好自己的姓名、班级、考号等信息,请写在答题卡规定的位置上。
2.选择题、判断题必须使用2B铅笔填涂答案,非选择、判断题必须使用黑色墨迹签字笔或钢笔答题,请将答案填写在答题卡规定的位置上。
3.所有题目必须在答题卡上作答,在试卷上作答无效。
4.考试结束后将试卷和答题卡一并交回。
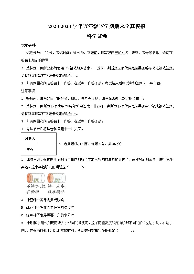
1. 阳春三月,在右图所示的两个相同的瓶子里放入相同数量的绿豆种子,在其指定的条件下进行发芽实验。这个实验研究的问题是( )。
A.绿豆种子发芽需要光照吗
B.绿豆种子发芽需要适宜的温度吗
C.绿豆种子发芽需要一定的水分吗
2. 小明和小刚分别用两块大小相同的橡皮泥,捏了两艘高度和底面积都不同的船(左边小明,右边小刚),并在两艘船上均匀地摆放螺母,承载螺母数量较多的船是( )。
A.两艘船B.小明的船 C.小刚的船
3.2022北京冬季奥运会向世人展示了中国人的绿色发展,如国家速滑馆(冰丝带)选择采用最先进最环保、最高效的二氧化碳跨临界直冷制冰技术;冬奥会火炬采用氢气为燃料。下列行为不符合本次绿色理念的是( )。
A.冬奥运颁奖花束用永不凋零的绒线花取代鲜花
B.30辆氢能大巴为北京延庆提供冬奥会绿色交通
C.天气冷烧煤炭取暖
4.煮饺子的过程中小蕾发现厨房窗户玻璃变得模糊了,用手摸上去湿湿的,这是因为()。
A.煮饺子的水变成了水蒸气
B.煮饺子产生的水蒸气碰到玻璃遇冷凝结成了小水珠
C.煮饺子时水溅上去了
5.水是一种重要的自然资源,节约用水、防治水污染应成为我们的自觉行为。下列做法错误的是( )。
A.随手关闭水龙头
B.往河流里倾倒垃圾
C.农业上采用滴灌技术
6.竹筏与独木舟相比,它的( )。
A.稳定性不好,但载重量更好
B.稳定性更好,但载重量不好
C.稳定性和载重量都更好
7.制作一艘小船时,一般会经历的过程是( )。
A.设计--制作--测试--问题--完善
B.问题--设计--制作--完善--测试
C.问题--设计--制作--测试--完善
8.减少垃圾也是保护水资源的措施,下列垃圾中,全部属于可回收物品一类的是( )。
A.饮料瓶、啤酒瓶、废纸巾
B.废旧报纸、塑料瓶、旧衣服
C.干电池、剩菜剩饭、玻璃
9.观察水蒸气的凝结现象时,在装有冰块的玻璃杯内加入食盐的目的是( )。
A.为了获得更低的温度
B.让碎冰块结成冰
C.减慢冰块的融化速度
10.房间里暖气片的热量传递,主要靠( )传热。
A.热传导B.热对流C.热辐射
11. 不同人群在破坏湖区环境方面的相似点是( )。
A.投放饲料 B.排放生活污水 C.围湖造房
12. 人类在深潜的过程中,在海沟底部发现了塑料垃圾。由于其很难降解,会造成长期的、深层次的生态环境问题。下列有关塑料垃圾的描述错误的是( )。
A.混在土壤中,影响农作物吸收养分和水分,导致农作物减产
B.混入城市垃圾一同焚烧会产生有害气体,污染空气,损害人体健康
C.塑料使用方便、价格便宜,我们应大力提倡使用
13. 生物的形态特征总是与其生活环境相适应,下列叙述不正确的是( )。
A.仙人掌有很多刺,主要是为了保护自己
B.天鹅的脚有蹼,适宜在水中游泳
C.企鹅身体脂肪很厚,适宜寒冷的环境
14.保温杯做成双层、真空的原因是( )。
A.双层防护,类似穿两层衣服
B.真空无法产生热对流和热传导
C.不锈钢内胆比较保温
15.下列现象中,哪些是由于热传递使物体温度升高的( )。
A.将铁丝反复弯折几次,弯折处会发热
B.子弹打进墙里,子弹温度升高
C.把手伸到热水里手会感到热
16.热量可以在同一物体内传递,也可以在不同物体间传递。( )
17.不同时期的船具有不同的特点,科学技术推动着船的发展。( )
18.放入水中沉的材料不能用来造船。( )
19.钢铁船坚固,载重量大。( )
20.动物的生存需要一定的环境,离开了这个环境,动物就不能生存了。( )
21.做种子发芽实验时,为了节约材料,只用一粒种子进行实验。( )
22.各种船能浮在水面上的原理是利用水的浮力。( )
23.把一根细针放入水中会下沉,因为针太细,没有受到浮力。( )
24.我们在观察水蒸气的凝结现象时,不需要用干布将烧杯外壁擦拭干净。( )
25.煮粥时,用勺子不断地搅动,是为了加快粥内的热对流。( )
26. 袁隆平院士一直有两个梦,一个是禾下乘凉梦,一个是杂交水稻覆盖全球梦。他梦见水稻长得有高粱那么高,穗子像扫把那么长,颗粒像花生那么大,而他则和助手坐在稻穗下面乘凉。这个梦想的实质,就是水稻高产梦,让人们吃上更多的米饭,永远都不用再饿肚子。
(1)种子里孕育着新生命,我们在种植物的时候,进行选种,应该选择怎样的种子( )。
A.剥完皮的B.漂亮的C.完整,饱满的D.干瘪的
(2)水稻种子发芽必需的条件是( )。
A.一定的水分、土壤
B.土壤、适宜的温度、充足的空气
C.一定的水分,适宜的温度
D.一定的水分、适宜的温度、充足的空气
(3)仓禀实,天下安,守好粮仓,保管好粮食。下列保存粮食种子方法不正确的是( )。
A.放在通风的地方B.晾晒C.烘干D.煮熟
(4)为了使水稻更好地生长,水稻需要的条件是( )。
A.一定的水分、土壤
B.一定的水分,适宜的温度
C.土壤、适宜的温度、充足的空气
D.一定的水分、适宜的温度、充足的空气、土壤、阳光
27. 很久以来,人们使用在地上挖坑填埋的办法处理垃圾。科科做填埋垃圾模拟实验。他在广口瓶中放入淘洗干净的细石子,然后加入清水,使水刚好位于石子的一半。用镊子往瓶中靠瓶壁处放入几团纸巾(浸过墨水的纸巾),用细石子埋住,再慢慢地往上面喷水。观察细石子和瓶子底部水的颜色和清澈度的变化。
(1)浸过墨水的纸巾模拟的是( )。
A.填埋的垃圾B.地下水C.污水D.雨水
(2)科科发现喷水后瓶底的清水变黑了。实验可以得出的结论是______________________________。
(3)垃圾场填埋的垃圾产生废气,通过排气管直接排放,会产生( )。
A.大气污染B.白色污染C.水污染
(4)关于填埋法和焚烧法这两种垃圾处理方式,描述合理的是( )。
A.在垃圾填埋场上种蔬菜,可以减少施肥料,值得提倡
B.焚烧垃圾可以发电,值得倡导
C.填埋场在填满垃圾后,可在上面建筑房屋
D.填埋会占用大量土地,焚烧会产生大气污染,它们都有缺点
阅卷人
一、选择题(共15题,每题3分,共45分)
得分
阅卷人
二、判断题(共10题,每题3分,共30分)
得分
阅卷人
三、综合题(共2题;第26题12分,第27题13分)
得分
参考答案
1.【答案】C
【知识点】种子发芽实验
【解析】在该实验中,对照组和实验组的不同条件是是否有水,所以是研究绿豆种子发芽是否需要一定的水分。
2.【答案】C
【知识点】测量小船载重量
【解析】用相同材料造船,体积越大,船的载重量越大。
3.【答案】C
【知识点】绿色理念
【解析】烧煤炭取暖会产生大量二氧化碳,不符合绿色理念。
4.【答案】B
【知识点】水的蒸发和凝结
【解析】热的水蒸气遇到冷的玻璃会凝结成小水珠。
5.【答案】B
【知识点】节约水资源
【解析】往河流里倾倒垃圾会污染河流。
6.【答案】B
【知识点】竹筏和独木舟的特点
【解析】竹筏底面积更大所以稳定性更好,但是竹筏高度较低,体积较小,载重量会比独木舟更小。
7.【答案】A
【知识点】制作一艘小船
【解析】制作一艘小船时,一般会经历的过程是设计--制作--测试--问题--完善。
8.【答案】B
【知识点】可回收资源
【解析】废旧报纸、塑料瓶、旧衣服都属于可回收物。
9.【答案】A
【知识点】水蒸气的凝结实验
【解析】在装有冰块的玻璃杯内加入食盐可以降低温度,让实验现象更明显。
10.【答案】B
【知识点】热传递的三种方式
【解析】房间里暖气片的传热主要通过对流传热将热量传递给空气。
11.【答案】B
【知识点】人对环境的影响
【解析】不同人群的日常生活都会产生生活污水。
12.【答案】B
【知识点】环境与我们
【解析】人类生活不可避免的污染是排放生活污水。
13.【答案】A
【知识点】生物与环境
【解析】仙人掌的刺实际上是叶子,刺状的叶子是为了减少水分的蒸腾,适宜干旱的环境。
14.【答案】B
【知识点】热传递的应用
【解析】热对流和热传导需要介质,因此真空可以减少热对流和热传导导致的热量散失。
15.【答案】C
【知识点】热传递
【解析】把手伸到热水里手会感到热是因为热水的热量传递到手上,属于热传递。
16.【答案】√
【知识点】热传递
【解析】略
17.【答案】√
【知识点】船的发展
【解析】略
18.【答案】×
【知识点】用沉的材料造船
【解析】可以通过改变材料的体积制造船只。
19.【答案】√
【知识点】不同类型的船
【解析】略
20.【答案】×
【知识点】动物与环境
【解析】动物会通过改变自身条件去适应环境。
21.【答案】×
【知识点】种子发芽实验
【解析】为了保证实验的准确性,需要至少三粒种子。
22.【答案】√
【知识点】浮力的应用
【解析】略
23.【答案】×
【知识点】浮力
【解析】任何物体在水中都会受到浮力作用。
24.【答案】×
【知识点】观察水蒸气的凝结现象
【解析】我们在观察水蒸气的凝结现象时,需要用干布将烧杯外壁擦拭干净,这样可以避免外壁水珠的干扰。
25.【答案】√
【知识点】热对流
【解析】通过不断地搅动,粥中的温热液体会被带到表面,而较凉的粥则会下沉,形成对流循环。这样,整锅粥的温度就会更加均匀,不同部位的粥都能得到充分的加热,确保熟透并且口感均匀。因此,搅动粥确实有助于加快粥内的热对流,使得烹饪更加均匀和高效。
26.
(1)【答案】C
(2)【答案】C
(3)【答案】D
(4)【答案】D
【知识点】种子发芽和植物生长
【解析】种子发芽需要一定的水分、适宜的温度、充足的空气,植物生长除了以上几个条件以外还需要土壤中的营养和阳光。
27.
(1)【答案】A
(2)【答案】填埋垃圾会污染地下水。
(3)【答案】A
(4)【答案】D
【知识点】垃圾的处理
【解析】填埋垃圾是一种常见的垃圾处理方式,但它也带来了一系列环境和健康方面的危害。为了减少这些危害,应采用更环保的垃圾处理方式,如垃圾分类回收、堆肥、焚烧发电等,并提高资源利用率,减少垃圾产生量。同时,填埋场应配备完善的环保设施,如渗滤液收集处理系统、气体收集系统等,以尽量降低对环境的负面影响。
相关试卷
这是一份2024年教科版小升初科学全真模拟提高卷02(含答案解析),共8页。
这是一份2024年教科版小升初科学全真模拟提高卷01(含答案解析),共8页。
这是一份2024年教科版小升初科学全真模拟基础卷02(含答案解析),共7页。