还剩4页未读,
继续阅读
[语文]湖南省娄底市2024年中考语文三模试卷
展开相关试卷
2024年湖南省娄底市新化县中考三模语文试题:
这是一份2024年湖南省娄底市新化县中考三模语文试题,共11页。试卷主要包含了06),C 【解析】 络绎不绝,A 【解析】植等内容,欢迎下载使用。
2024年湖南省娄底市中考三模语文试题:
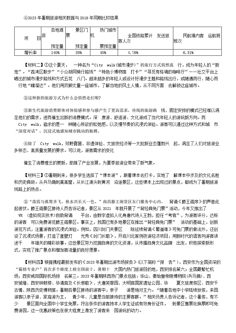
这是一份2024年湖南省娄底市中考三模语文试题,共8页。试卷主要包含了请将姓名、准考证号填在答题卡上,下列语句的排序,恰当的一项是,古诗文默写填空,完成下面的综合性学习题,39 亿人次,旅游收入达1等内容,欢迎下载使用。
2024年湖南省娄底市中考三模语文试题:
这是一份2024年湖南省娄底市中考三模语文试题,共8页。

