2024年高考真题——地理试卷(湖北卷) 解析版
展开本试卷共6页,18题。全卷满分100分。考试用时75分钟。
★祝考试顺利★
注意事项:
1.答题前,先将自己的姓名、准考证号、考场号、座位号填写在试卷和答题卡上,并认真核准准考证号条形码上的以上信息,将条形码粘贴在答题卡上的指定位置。
2.请按题号顺序在答题卡上各题目的答题区域内作答,写在试卷、草稿纸和答题卡上的非答题区域均无效。
3.选择题用2B铅笔在答题卡上把所选答案的标号涂黑;非选择题用黑色签字笔在答题卡上作答;字体工整,笔迹清楚。
4.考试结束后,请将试卷和答题卡一并上交。
一、选择题:本题共15小题,每小题3分,共45分。在每小题给出的四个选项中,只有一项是符合题目要求的。
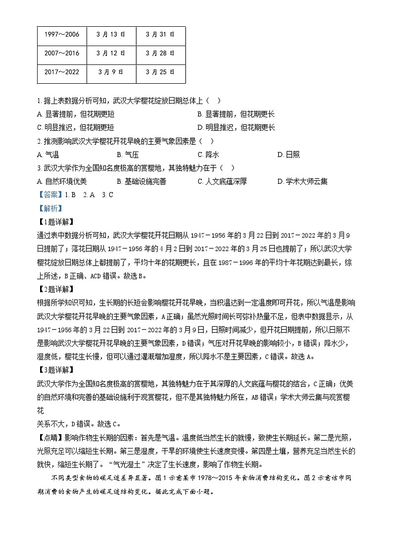
“看樱花,到武大”。每年三月,成千上万游客的浪漫约定,就是到樱顶赏珞樱。#武大樱花开了吗#这一关于武汉大学樱花花期的话题频频登上热搜。樱花盛开时节,樱花大道洁白如雪,灿若云霞,珞樱缤纷,美不胜收。根据物候学理论,气候条件对植物开花早晚有重要影响。下表反映1947~2022年武汉大学樱花花期的变化情况。如图示意武汉大学樱花景观。据此完成下面小题。
年份
平均十年开花日期
平均十年落花日期
1947~1956
3月22日
4月2日
1957~1966
3月21日
4月2日
1967~1976
3月23日
4月5日
1. 据上表数据分析可知,武汉大学樱花绽放日期总体上( )
A. 显著提前,但花期更短B. 显著提前,但花期更长
C. 明显推迟,但花期更短D. 明显推迟,但花期更长
2. 推测影响武汉大学樱花开花早晚的主要气象因素是( )
A. 气温B. 气压C. 降水D. 日照
3. 武汉大学作为全国知名度极高的赏樱地,其独特魅力在于( )
A. 自然环境优美B. 基础设施完善C. 人文底蕴深厚D. 学术大师云集
【答案】1. B 2. A 3. C
【解析】
【1题详解】
通过表中数据分析可知,武汉大学樱花开花日期从1947-1956年的3月22日到2017-2022年的3月9日提前了;落花日期从1947-1956年的4月2日到2017-2022年的3月25日也提前了;所以武汉大学樱花绽放日期总体上都提前了,平均十年的花期更长,且在1987-1996年的平均十年花期达到最长,综上所述,B正确、ACD错误。故选B。
【2题详解】
根据所学知识可知,生长期的长短会影响樱花开花早晚,当积温达到一定温度即可开花,所以气温是影响武汉大学樱花开花早晚的主要气象因素,A正确;虽然光照时间长可弥补热量不足,但表中数据显示,从1947-1956年的3月22日到2017-2022年的3月9日,日照时间减少,但开花日期提前,所以日照不是影响武汉大学樱花开花早晚的主要气象因素,D错误;气压对开花早晚的影响较小,B错误;降水少,湿度低,樱花生长慢,但可以通过灌溉增加湿度,所以降水不是主要因素,C错误。故选A。
【3题详解】
武汉大学作为全国知名度极高的赏樱地,其独特魅力在于其深厚的人文底蕴与樱花的结合,C正确;优美的自然环境和完善的基础设施利于观赏樱花,但不是其独特魅力所在,AB错误;学术大师云集与观赏樱花
1977~1986
3月18日
4月1日
1987~1996
3月13日
4月1日
1997~2006
3月13日
3月31日
2007~2016
3月12日
3月28日
2017~2022
3月9日
3月25日
关系不大,D错误。故选C。
【点睛】影响作物生长期的因素:首先是气温。温度低当然生长的就慢,致使生长期延长。第二是光照,光照充足可以缩短生长期。第三是湿度,干旱的环境使生长速度变慢。第四是土壤,营养充足当然生长的就快,缩短生长期了。“气光湿土”决定了生长速度,影响了作物生长期。
不同类型食物的碳足迹差异显著。图1示意某市1978~2015年食物消费结构变化。图2示意该市同期消费的食物产生的碳足迹结构变化。据此完成下面小题。
图1 图2
4. 该市1978~2015年食物消费结构变化特点主要表现为( )
A. 植物源食物占比逐渐下降,动物源食物占比逐渐上升
B. 植物源食物占比逐渐下降,动物源食物占比同步下降
C. 植物源食物占比逐渐上升,动物源食物占比同步上升
D. 植物源食物占比逐渐上升,动物源食物占比逐渐下降
5. 碳足迹系数为某类食物产生的碳足迹与该类食物的消费量之比。下列食物中碳足迹系数最大的是( )
A. 粮食B. 蔬菜C. 禽肉D. 畜肉
6. 倡导绿色低碳生活,可行的饮食方式有( )
①保证营养需求的同时,将动物源食物消费保持在合理范围
②保持动物源食物占比,由水产品消费大幅度转向畜肉消费
②减少水果、蔬菜和禽肉的消费,增加畜肉消费
④增加水果、蔬菜和禽肉的消费,减少畜肉消费
A. ①③B. ①④C. ②③D. ②④
【答案】4. A 5. D 6. B
【解析】
【分析】
4题详解】
读图1可知,该市1978~2015年植物源食物(水果、蔬菜、粮食)占比由92%下降到约74%,动物源食物(奶类、蛋类、水产品、禽肉、畜肉)占比由8%上升到约26%,植物源食物占比逐渐下降,动物源食物占比逐渐上升,A正确,BCD错误。故选A。
【5题详解】
图2示意该市同期消费的食物产生的碳足迹结构变化。由题干“碳足迹系数为某类食物产生的碳足迹与该类食物的消费量之比”可知,某类食物碳足迹结构占比越大,其碳足迹系数越大。读图2可知,该市1978~2015年碳足迹结构占比最大的是畜肉,说明畜肉碳足迹系数最大,D正确,ABC错误。故选D。
【6题详解】
读图2并结合上题分析可知,该市1978~2015年碳足迹结构占比最大的是畜肉,即畜肉产生的碳足迹最多,从倡导绿色低碳生活角度,可行的饮食方式是减少畜肉消费,排除②③选项;从总体上看,该市1978~2015年动物源食物(奶类、蛋类、水产品、禽肉、畜肉)总体占比大于植物源食物(水果、蔬菜、粮食)总体占比,水果、蔬菜和禽肉碳足迹结构占比较小,综上,从倡导绿色低碳生活角度,可行的饮食方式是保证营养需求的同时,将动物源食物消费保持在合理范围,增加水果、蔬菜和禽肉的消费,减少畜肉消费,①④正确。故选B。
【点睛】碳足迹表示人类在生产和消费活动过程中排放的温室气体总排放量。它包括两部分:一是燃烧化石燃料(如家庭能源消费与交通)排出二氧化碳的直接(初级)碳足迹;二是人们所用产品从其制造到最终分解的整个生命周期排放出二氧化碳的间接(次级)碳足迹。
如图为四个大城市的街道方向玫瑰图。不同方向的长度,代表该方向街道出现的相对频率。据此完成下面小题。
7. 推测图中最容易迷路的城市是( )
A. 上海B. 夏洛特C. 温哥华D. 迪拜
8. 由图可知,以下描述合理的是( )
A. 上海街道密度和平均宽度最大B. 夏洛特街道面积最大
C. 温哥华街道网络大致呈“棋盘状”D. 迪拜街道总长度最长
9. 影响上海街道主要方向形成的关键自然因素是( )
A. 地形B. 气候C. 河流D. 植被
【答案】7. B 8. C 9. C
【解析】
【7题详解】
温哥华的街道绝大多数为南北走向和东西走向,非常容易找到方向,最不容易迷路,C错误;上海和迪拜的街道多为西北-东南走向和东北-西南走向,也不太容易迷路,AD错误;夏洛特的街道各个方向上均有分布,是最容易迷路的城市,B正确。综上所述,ACD错误,故选B。
【8题详解】
街道方向玫瑰图中不同方向的长度,代表该方向街道出现的相对频率,所以图中的信息无法得知街道密度和平均宽度,A错误;街道面积和街道总长度与城市面积和街道的数量有关,仅由图中信息无法得知,BD错误;温哥华的街道多为南北走向和东西走向,故街道网络大致呈“棋盘状”,C正确。综上所述,ABD错误,故选C。
【9题详解】
上海街道的走向受黄浦江影响较大,C正确;上海市地形平坦,受地形影响较小,A错误;上海是亚热带季风气候,街道走向与季风方向有一定偏差,B错误;街道走向受植被影响较小,D错误。综上所述,ABD错误,故选C。
【点睛】街道网络呈“棋盘状”,不容易迷路,如北京、西安;街道网络呈“放射状”,较容易迷路,如罗马、夏洛特。
四川盆地西南缘严重缺水区地下水多咸水。该区砂岩与泥岩(含盐多)交替分布,具有“丘坡补给、谷地排泄”的特点。研究发现,地下水排泄条件好,盐分不易积累,发育淡水;反之则发育咸水。如图示意不同丘坡地下水排泄条件。据此完成下面小题。
10. 据图分析,下列情况中,地下水排泄条件最好的是( )
A. 顺向坡,岩层倾角小于坡度角,有地下水出露地表
B. 顺向坡,岩层倾角大于坡度角,无地下水出露地表
C. 逆向坡,岩层倾角小于坡度角,有地下水出露地表
D. 逆向坡,岩层倾角大于坡度角,无地下水出露地表
11. 图中所示的四个钻孔中可打出淡水的是( )
A. 甲B. 乙C. 丙D. 丁
12. 为保证水质优良、水量充足,该区地下水开采的最优策略是( )
A. 在断裂带附近开采B. 在不同岩性区域均匀开采
C. 在含泥岩地层开采D. 在井深较浅处分散式开采
【答案】10. A 11. A 12. D
【解析】
【10题详解】
根据图示信息可知,顺向坡岩层倾向和坡向一致,利于地下水排泄,逆向坡不利于地下水排泄,CD错误;岩层倾角小于坡度角,有地下水出露地表,有利于地下水排泄,岩层倾角大于坡度角,无地下水出露地表,不利于地下水排泄,A正确,B错误所以选A。
11题详解】
根据图示信息可知,丙丁位于咸淡水界线以下,为咸水,CD错误;甲钻孔位于砂岩,为淡水,A正确;乙钻孔位于泥岩,泥岩含盐较多,为咸水,B错误。所以选A。
【12题详解】
根据图示信息可知,断裂带位于逆向坡,地下水排泄较差,为咸水,A错误;泥岩含盐较多,为咸水,不能在不同岩性区域均匀开采,B、C错误;根据图示信息可知,地下水有咸淡水交界,井深较浅处为淡水,分散式开采能够提供充足水量,D正确。所以选D。
【点睛】倾斜岩层指岩层层面与水平面有一定交角(0—90°)的岩层。有些是原始倾斜岩层,例如在沉积盆地的边缘形成的岩层,某些在山坡山口形成的残积、洪积层,某些风成、冰川形成的岩层,堆积在火山口周围的熔岩及火山碎屑层等,常常是原始堆积时就是倾斜的。但是,在大多数情况下,岩层受到构造运动发生变形变位,使之形成倾斜的产状。在一定范围内岩层的产状大体一致,称为单斜岩层。单斜岩层往往是褶皱构造的一部分。
某科研小组利用多套测风系统,观测记录了敦煌绿洲边缘某年沙漠风和绿洲风的风速、风向与频次,并对表层沙粒采样分析。结果发现,当地冬季白天以沙漠风为主,晚上沙漠风和绿洲风频次相当;自沙漠向绿洲方向风速呈减小趋势,绿洲风风速衰减幅度比沙漠风小。如图示意采样点及其沙粒分选系数。据此完成下面小题。
13. 沿采样点1至9方向,沙粒( )
A. 分选性由好变差B. 平均粒径由细到粗
C. 分选性由差变好D. 平均粒径由粗到细
14. 关于当地冬季昼夜主要风向成因的说法,合理的是( )
A. 冬季白天,绿洲“冷岛效应”显著B. 冬季白天,绿洲“热岛效应”显著
C. 冬季夜晚,绿洲“冷岛效应”显著D. 冬季夜晚,绿洲“热岛效应”显著
15. 绿洲风对当地绿洲生态环境改善明显,是因为绿洲风有利于( )
A. 降低绿洲居住区噪音污染B. 给绿洲地区带来丰富的降水
C. 沙物质从绿洲运移回沙漠D. 增加绿洲地区阳光照射强度
【答案】13. D 14. B 15. C
【解析】
【13题详解】
由材料可知,分选系数数值越小,表示分选性越好,图中可知沿采样点1至9方向,沙粒分选系数先变大后变小,说明分选性先变差再变好,即分选性由好变差再变好,AC错误;由材料可知,自沙漠向绿洲方向风速呈减小趋势,可推测自沙漠向绿洲方向风力搬运作用减弱,沙粒平均粒径减小,即沿采样点1至9方向,沙粒平均粒径由粗到细,D正确,C错误。故选D。
【14题详解】
由材料可知,当地冬季白天以沙漠风为主,说明沙漠气压高于绿洲,说明沙漠温度低于绿洲,可推测白天绿洲“热岛效应”显著,气压低,B正确;若白天绿洲“冷岛效应”显著,则白天绿洲气压高,应以绿洲风为主,A错误;由材料可知,冬季晚上绿洲风和沙漠风频次相当,说明冬季夜晚有时吹绿洲风,有时吹沙漠风,若绿洲“冷岛效应”显著,则以绿洲风为主,若绿洲“热岛效应”显著,则以沙漠风为主,CD错误。故选B。
【15题详解】
绿洲风从绿洲吹向沙漠,由材料可知,绿洲风风速衰减幅度比沙漠风小,故可推测,绿洲风搬运沙物质向
绿洲外输送,将部分沙物质运移回沙漠,从而改善绿洲的生态环境,C正确;绿洲风对噪音和光照影响不大,且噪音和光照也不是绿洲地区的生态环境问题,AD错误;绿洲风会将绿洲的水汽向外输送,不能给绿洲地区带来降水,B错误。故选C。
【点睛】冷岛效应指指某一区域温度低于其周围区域及该区域所在地的平均温度的现象,主要指地球上干旱地区的绿洲、湖泊,在夏季其昼夜气温比附近沙漠、戈壁低,温差最高可达30℃左右的现象,因此也称“绿洲冷岛效应”。
二、非选择题:本题共3小题,共55分。
16. 阅读图文材料,完成下列要求。
云南省昭通市平均海拔1950米,有汉、彝、回、苗等25个民族630万人,是一个集“山区、革命老区、民族散杂区”为一体的农业大市,辖9县1市1区。当地充分利用得天独厚的原生态自然条件,创新发展模式,精心打造县域特色产业基地,大力发展苹果、竹、马铃薯、天麻、花椒、特色养殖等六大高原特色农业。近年来,昭通市积极发展乡村新业态,着力打造“云中苗寨”“坝上花海”等致富示范工程。如图示意昭通市不同县域特色产业分布。
(1)说明昭通市发展高原特色农业的有利自然条件。
(2)归纳昭通市特色产业发展模式,并简述采用该模式发展高原特色农业的好处。
(3)请你为昭通市基于资源和区位优势发展乡村新业态提出合理化建议。
【答案】(1)该地纬度低,水热资源充足;山高谷深,水热垂直差异大,农产品品种丰富;生态环境优良,无污染,农产品品质好。
(2)以每县的某一农产品为特色,发展一县一品的产业模式。
好处:因地制宜地利用本地自然环境优势,发展特色农业,提高农产品品质;促进农业规模化、专业化、标准化生产,提升产业竞争力;有利于保护该地的生态环境;利用各自禀赋资源,区域分工明确,有利于
区域协调发展,增强农业低于市场风险的能力,增加农民收入。
(3)因地制宜地组织农业生产,将经济发展与环境保护有效结合起来;利用该地的生态气候资源和独特的人文环境,可大力发展乡村旅游业,促进农旅融合一体化发展,带动相互产业发展和增加劳动力就业;该地农产品品质好,种类丰富,可对农产品进行深加工,提高附加值,促进经济发展;利用该地文化和地域特色特色加大宣传,打造品牌,提高知名度,提高产品竞争力。
【解析】
【分析】本题以云南省昭通市为材料创设情境,涉及农业区位因素、农业发展对区域影响以及区域发展措施的相关知识,考查学生获取和解读地理信息、调动和运用地理知识、论证和探讨地理问题的能力,体现了区域认知、综合思维以及地理实践力的地理学科核心素养。
【小问1详解】
农业区位因素中的自然因素包括气候(光照、热量、昼夜温差、降水)、地形、水源、土壤等。根据图中昭通的纬度位置和地形,判断该地纬度低,水热资源充足;山高谷深,水热垂直差异大,农产品品种丰富;根据文字材“当地充分利用得天独厚的原生态自然条件”,判断生态环境优良,无污染,农产品品质好。
【小问2详解】
根据材料“大力发展苹果、竹、马铃薯、天麻、花椒、特色养殖等六大高原特色农业”和图中信息判断一县一品产业模式,该模式对高原特色农业的好处可从农业结构,品质、市场等方面思考。因地制宜地利用本地自然环境优势,发展特色农业,提高农产品品质;促进农业结构调整,向规模化、专业化产业化方向发展;利于打造农产品品牌,提高市场竞争力。
【小问3详解】
根据设问限制词“资源和区位优势 、乡村新业态”思考,该地人口,气候、地形、环境等资源禀赋,所以因地制宜地组织农业生产,将经济发展与环境保护有效结合起来;利用该地的生态气候资源和独特的人文环境,可大力发展乡村旅游业,促进农旅融合一体化发展,带动相互产业发展和增加劳动力就业;该地农产品品质好,种类丰富,可加大科技投入,进行农产品深加工,增加就业,提高附加值,促进经济发展;根据文字材料“是一个集“山区、革命老区、民族散杂区”为一体的农业大市”,可利用该地文化和地域特色特色加大宣传,打造品牌,提高知名度,提高产品竞争力。
17. 阅读图文材料,完成下列要求
宁夏古灌溉工程遗产拥有庞大完整的灌溉渠系,为黄河灌区内的农业发展提供了完善的水利保障。宁夏古渠在两千多年的发展历程中,兴废靡繁,延用至今,展示了古人治水修渠的高超智慧,衍生出独特的灌溉文化,成就了“天下黄河富宁夏”的引黄灌溉传奇。如图示意宁夏古渠时空格局演变。
(1)简述宁夏古渠时空演变特征。
(2)说明宁夏古渠演变对灌区城镇分布与发展的影响。
(3)从宁夏古渠引黄灌溉视角,谈谈你对“天下黄河富宁夏”这句话的理解。
【答案】(1)
时间演变特征:秦汉时期数量少,直渠为主。唐时期,数量增多,渠道略显弯曲。明时期渠网交错,含盖范围有所扩大。清时期渠网体系更加完善,影响范围更大,更全面;空间演变特征:范围逐步扩大,数量逐步增多,功能逐步完善,影响范围更加广泛。
(2)随宁夏古渠演变,城镇分布范围扩大,数量增多,服务范围扩大,用地面积逐步拓展,城镇等级也随之提升。
(3)宁夏古渠引黄灌溉使当地土质有所改善,提高土壤墒情;防止风沙;灌溉农田,使粮食增产,发展特色农业;有利于形成沉积平原、扩大土地利用面积,有助于区域发展;改善生态,有利于增加生物多样性,有利于改善人居环境;提高环境承载力,利于农耕区向游牧区枢纽地位的提升。
【解析】
【分析】该题以宁夏平原古渠演变为背景材料,设置三个小题,涉及人地关系演变、城镇化、区域发展等相关知识,考查学生知识迁移能力及树立学生和谐的人地关系的意识素养。
【小问1详解】
解该题的关键在于“古渠时空演变特征”,即从“时”与“空”两部分结合四幅图回答。时间演变特征方面结合秦汉时期数量少,直渠为主,经过唐明时期的发展,到清时期渠网体系更加完善。空间演变特征方面可根据图片信息获得:水渠含盖范围扩大、数量增多、功能不断完善、影响范围也随之扩大。
【小问2详解】
宁夏古渠的演变是人们根据当地农业的需要和黄河河道的演变逐步完善的,农业的发展增加了人口数量,促进了城镇化的进一步发展,城镇分布范围随水渠修建而拓展、数量增多、服务范围扩大、用地面积也扩大、城镇等级提升,最后,区域影响力也随之增强。
【小问3详解】
宁夏古渠引黄灌溉,重在发展农业,改善生态,提高当地环境承载力。而题目中提到的“天下黄河富宁夏”中的“富”应该涉及多方面的,即经济发展、社会和谐、生态改善等方面。回答时注意语句表达。土质改善,可以提高土壤墒情,防止风沙。灌溉农田可以使粮食增产。扩大土地利用面积,有助于城镇用地矛盾改善。改善生态增加了生物多样性,改善了人居环境。提高环境承载力,区域接待能力提高,农耕区向游牧区交通枢纽地位也随之提升。
18. 阅读图文材料,完成下列要求。
在全球变暖的今天,北极正上演着“放大器”的戏法,其变化往往是全球平均水平的数倍。升温促使北极地区水汽含量增加,并带来降水增多,水循环过程深受影响。育空河是北极地区的主要河流之一,该河流域96%被冻土覆盖,冬季降水常以积雪形式存在。观测数据表明,育空河流域多年冻土退化深度与降雨量显著相关,降雨量每增加1厘米,多年冻土退化深度增加约0.7厘米。这些变化,使流域径流过程变化显著。1980~2019年,育空河年均径流量呈增加趋势,且冬季增幅最大,达16%。如图示意育空河流域径流过程变化的主要途径。
(1)说明全球变暖背景下育空河流域不同冻土层的变化特点。
(2)简述全球变暖背景下育空河径流量增加的途径。
(3)分析1980~2019年育空河径流量冬季增幅最大原因。
【答案】(1)夏季,冻土融化更多,季节性冻土层变厚,多年冻土活动层变厚;多年冻土层部分转化为多年冻土活动层,多年冻土层变薄。
(2)积雪融化,补给河流;全球变暖,雨水增加,补给河流;冻土融化,热融湖水外泄,补给河流;冻土
融化,地表水下渗增加,地下水补给河流。
(3)冬季河流补给较少;1980~2019年气候变暖,冬季部分积雪融化和雨水补给河流;夏季地表水下渗增加,地下水增加,冬季地下水补给河流增多;导致育空河径流量冬季增幅最大。
【解析】
【分析】 本题以北极育空河流域为材料设置试题,涉及气候变暖、水循环、冻土变化等相关知识和内容,主要考查学生获取和解读信息的能力以及综合思维、区域认知等学科素养。
【详解】
【小问1】由材料可知,全球气候变暖对北极影响很大,可推测夏季气温更高,冻土融化更多,季节性冻土层变厚;多年冻土层部分转化为多年冻土活动层,可推测多年冻土活动层变厚,多年冻土层变薄。
【小问2】由图可知,地表有积雪,积雪融化,补给河流;在全球变暖背景下,冬季的降雪可能部分转化为降雨,雨水增加,补给河流;随着气候变暖,冻土融化,形成多个热融湖,热融湖水外泄,补给河流;冻土融化,雨水、积雪融水等地表水下渗增加,增加了地下水,地下水再补给河流。
【小问3】冬季气温低,河流的补给较少,若补给增加,则增幅明显;由材料可知,1980~2019年气候变暖,可推测冬季部分积雪融化补给河流以及雨水补给增加;夏季冻土融化,有利于地表水下渗,地下水增加,冬季地下水水位相对较高,补给河流增多,最终导致育空河径流量冬季增幅最大。
2024年高考真题:湖北省高考地理试卷(原卷版): 这是一份2024年高考真题:湖北省高考地理试卷(原卷版),共7页。
2024年高考真题湖北卷地理试卷及答案解析(考后更新): 这是一份2024年高考真题湖北卷地理试卷及答案解析(考后更新),共1页。
2023湖北高考地理真题(原卷版): 这是一份2023湖北高考地理真题(原卷版),共7页。试卷主要包含了选择题,非选择题等内容,欢迎下载使用。

