



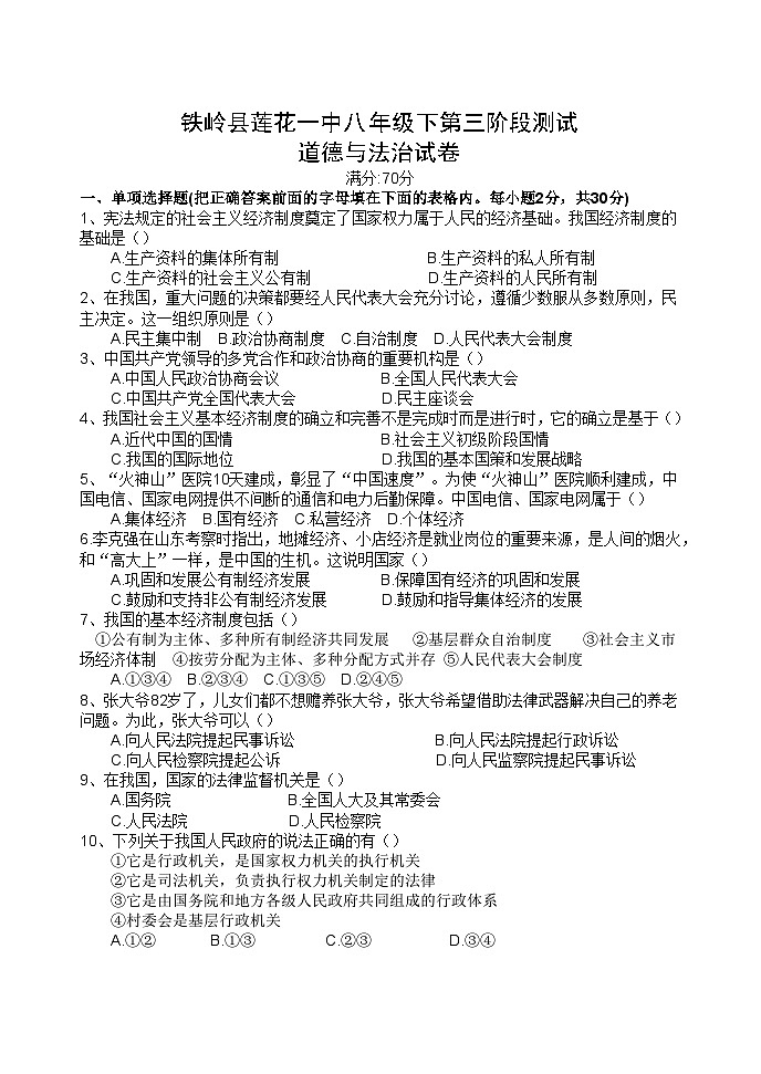
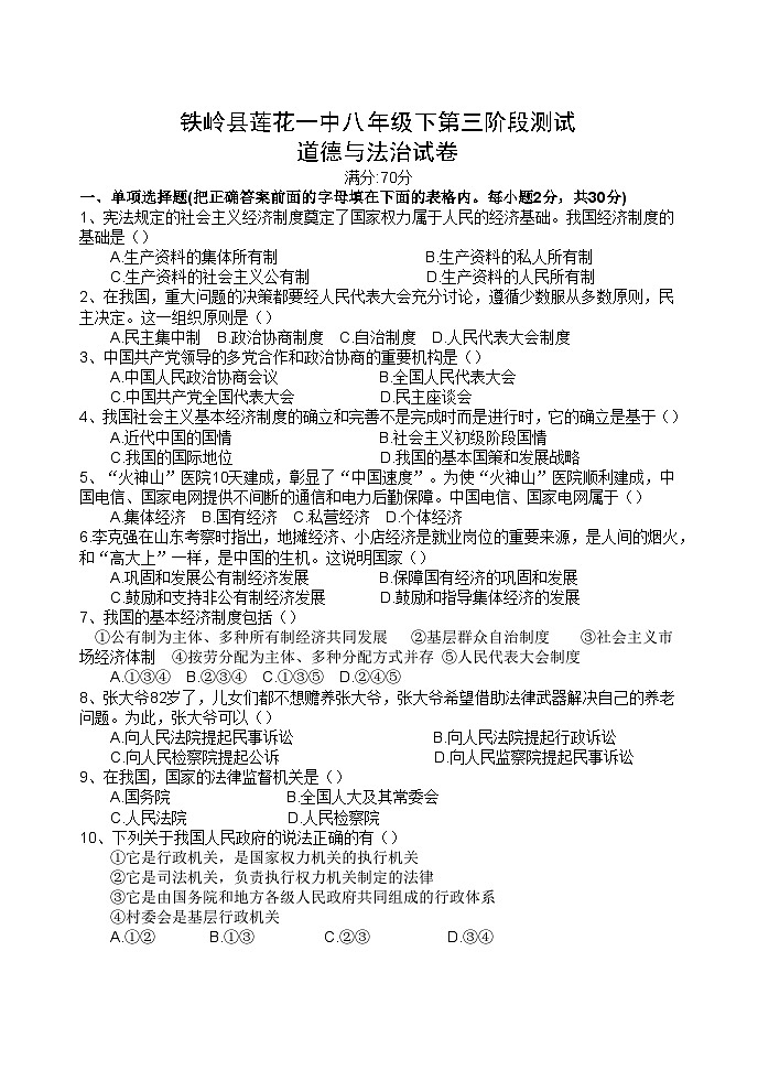
辽宁省铁岭市铁岭县莲花第一初级中学2023-2024学年八年级下学期6月月考道德与法治试题
展开
这是一份辽宁省铁岭市铁岭县莲花第一初级中学2023-2024学年八年级下学期6月月考道德与法治试题,文件包含八下道法第三次月考docx、八下第三次月考答案docx、八年级下政治答题卡1docx等3份试卷配套教学资源,其中试卷共7页, 欢迎下载使用。
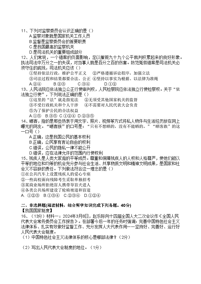
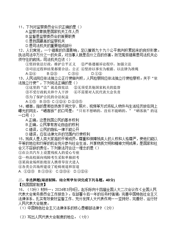
16、13分
(1)宪法。(2分)
(2)人民代表大会制度是我国的根本政治制度(1分)
(3)审议各项议案和报告、表决各项决定、提出议案和质询案(4分)
(4)自治州、自治县(2分)
(5)平等团结互助和谐(4分)
17、14分
(1)①全国人民代表大会 ②国务院 ③国家监察委员会(每空2分,共6分)
国家的行政机关、检察机关、审判机关、监察机关都由人民代表大会产生,对它负责,受它监督(3分)
人民法院、人民检察院(2分)
监督职责、调查职责、处分职责(3分)
18、13分
(1)不正确 (1分)自由不是为所欲为,它是有限制的、相对的。必要的限制是对自由的保护。(2分,理由充分即可给分)
(2)①法治与自由相互联系,不可分割。②一方面,法治标定了自由的界限,自由的实现不能触碰法律的红线,违反法律可能付出失去自由的代价;③另一方面法治是自由的保障,人们合法的自由和权利不受非法干涉和侵害。④法治既规范自由又保障自由。社会生活中,有边界才有秩序,守底线才享自由。(4分)
(3)拥有自由,不仅能增强个人的幸福感,而且能激发每个人的活力,从而推动社会的进步与繁荣。(2分)
(4)①珍视自由,就要珍惜宪法和法律赋予我们的权利。
②珍视自由,必须依法行使权利。(4分)
相关试卷
这是一份01,辽宁省铁岭市铁岭县莲花第一初级中学2023-2024学年八年级下学期4月月考道德与法治试题,共4页。试卷主要包含了单项选择题等内容,欢迎下载使用。
这是一份辽宁省铁岭市铁岭县2023-2024学年七年级下学期5月期中道德与法治试题,共8页。
这是一份辽宁省铁岭市铁岭县2023-2024学年八年级上学期期末道德与法治试题,共12页。试卷主要包含了现代文阅读,古代诗文阅读,语言文字运用,写作等内容,欢迎下载使用。
