期末(试题)-2023-2024学年四年级下册数学人教版
展开注意事项:
1.答题前填写好自己的姓名、班级、考号等信息
2.请将答案正确填写在答题卡上
一、选择题
1.10.996保留两位小数是( )。
A.10.00B.10.90C.11.00D.11.90
2.下面图形中,对称轴最多的是( )。
A.B.C.D.
3.下列算式中,积相等的两个算式是( )
A.2.3×3.4×4.5 B.23×0.34×0.45
C.0.23×3.4×0.45 D.0.23×3.4×45
4.以下说法错误的是( )。
A.小数是我国最早提出和使用的B.平行四边形是轴对称图形
C.比3.5大比3.6小的小数有无数个D.比1大而比2小的一位小数只有9个
5.4.8989…保留两位小数是( )
A.4.89B.4.90C.5.00
6.如下图,O是线段BC的中点,点A在直线l上移动,所形成的三角形可能是( )。
A.锐角三角形B.直角三角形C.钝角三角形D.都有可能
7.观察一个长方体或正方体的物体,最多能看到( )个面。
A.2B.3C.4D.5
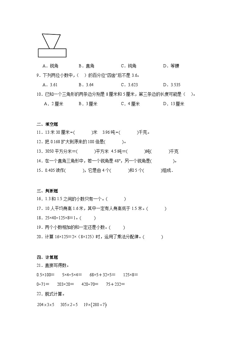
8.如图三角形中的一个角被挡住了,这一定是一个( )三角形。
A.锐角B.直角C.钝角D.等腰
9.下列两位小数中,( )的百分位“四舍”后不是3.6。
A.3.61B.3.64C.3.623D.3.535
10.已知一个三角形的两条边分别是8厘米和5厘米,第三条边的长度可能是( )。
A.2厘米B.3厘米C.4厘米D.13厘米
二、填空题
11.13米30厘米( )米 3.96吨( )千克。
12.把0.168扩大到原来的100倍是( )。
13.3050平方分米=( )平方米 4.5吨=( )吨( )千克
14.在一个直角三角形中,若一个锐角是48°,另一个锐角是( )。
15.0.405读作( ),它是由4个( )和5个( )组成.
三、判断题
16.1.3和1.5之间的小数只有一个。( )
17.10人平均身高1.6米,其中一定有人身高低于1.5米。( )
18.25×40÷125×8=1。( )
19.两个小数相加的和一定还是小数。( )
20.计算16×125=2×(8×125)时,运用了乘法分配律。( )
四、计算题
21.直接写得数。
0.5×100= 5×4÷5×4= 68×5+32×5= 125×8=
0÷71= 203×20= 420÷70= 75+232=
22.脱式计算。
五、解答题
23.一本故事书共有388页,明明昨天看了86页,今天看了114页,明明还有多少页没有看?
24.大桥小学去年四个季度用水情况统计如下表:
这个小学去年平均每个月用水多少吨?平均每个季度呢?
25.某广场是一个正方形,沿着边缘走一圈是600米,这个广场的面积是多少公顷?
26.李叔叔家的水果店第一天卖出水果85.3千克,比第二天卖出的多17.8千克。这两天一共卖出多少千克水果?
27.苹果和梨共重1680千克,苹果每50千克装一筐,共装12筐。梨每40千克装一筐,梨要装多少筐?
参考答案:
1.C
2.D
3.AD
4.B
5.B
6.D
7.B
8.A
9.D
10.C
11. 13.3 3960
12.16.8
13. 30.5 4 500
14.42°
15.零点四零五,0.1,0.001
16.×
17.×
18.×
19.×
20.×
21.50;16;500;1000
0;4060;6;307
22.3060;122;760
23.188页
24.189+204+351+156=900(吨)900÷12=75(吨) 900÷4=225(吨)
答:这个小学去年平均每个月用水75吨,平均每个季度225吨.
25.2.25公顷
26.152.8千克
27.27框
期末试题-2023-2024学年四年级下册数学人教版: 这是一份期末试题-2023-2024学年四年级下册数学人教版,共4页。试卷主要包含了 从左面看到的图形是,有一个角是90.7°的三角形是等内容,欢迎下载使用。
期末试题-2023-2024学年四年级下册数学人教版: 这是一份期末试题-2023-2024学年四年级下册数学人教版,共5页。试卷主要包含了直角三角形的高有,十分位上的7比百分位上的7多,从镜子中看到的左边图形的样子是等内容,欢迎下载使用。
期末试题-2023-2024学年四年级下册数学人教版: 这是一份期末试题-2023-2024学年四年级下册数学人教版,共4页。试卷主要包含了填空,明辨是非,精挑细选,计算乐园,空间与图形,解决问题等内容,欢迎下载使用。

