宜宾市2024年初中学业水平考试暨高中阶段学校招生考试生物试卷
展开
这是一份宜宾市2024年初中学业水平考试暨高中阶段学校招生考试生物试卷,共7页。
(考试时间:60分钟;全卷满分:100分)
注意事项:
1.答题前,务必将自己的姓名、座位号、准考证号填写在答题卡指定的位置并将答题卡背面座位号对应标号涂黑。
2.答选择题时,务必使用2B铅笔将答题卡上对应题目的答案标号涂黑,如需改动,用橡皮擦擦干净后,再选涂其它答案标号。
3.答非选择题时,务必使用0.5毫米黑色签字笔,将答案书写在答题卡规定的位置上。
4.所有题目必须在答题卡规定的位置上作答,在试卷上答题无效。
选择题:包括20个小题,每小题3分,共60分,每小题只有一个选项符合题意。
某同学对校园生物进行调查,他将芦荟、榕树、蜈蚣归为一类;将锦鲤、荷花、蝌蚪归为另一类。他的归类方法是
A.按生物生活环境 B.按生物用途
C.按生物个体大小 D.按生物形态结构
下图为“稻虾共作”农田生态系统的部分食物网示意图。
小龙虾
水稻 害虫 青蛙 蛇
鸟类
A.图中共有4条食物链,鸟类与害虫有捕食和竞争的关系
B.能量储存在有机物中,会沿着食物链的传递而逐渐增多
C.若该食物网中小龙虾过度繁殖,害虫和青蛙数量会减少
D.该农田生态系统中有机物来源主要是作为生产者的水稻
3. 同学们制作并观察洋葱鳞片叶内表皮细胞临时装片,观察效果不理想,对其原因分析有错的是
A.物像模糊可能是粗准焦螺旋和细准焦螺旋未调到位
B.视野中出现污点可能是实验过程中反光镜未擦干净
C.视野中出现了明亮的气泡可能是盖盖玻片操作不当
D.视野中内表皮的细胞核不明显可能是未用碘液染色
生物试卷 第1页(共6页)
4.人们经常吃腌制食品、烧烤食品、高脂肪食物或长期接触大量紫外线辐射等可能患癌症。下列关于癌细胞的叙述,正确的是
A.正常细胞发生癌变的实质是细胞生活环境发生了改变
B.癌细胞分裂过程中,细胞膜先向内凹陷,细胞核再分裂
C.癌细胞分裂后,新细胞的染色体数目是原细胞的一半
D.癌细胞的分裂速度非常快,还可侵入邻近的正常组织生物试卷
5. 塞罕坝地区曾经是植被稀少,黄沙漫天的地方,经过人工治理后,现在是郁郁葱葱的林场。下列关于塞罕坝的叙述错误的是
A.塞罕坝地区的变化体现人类活动对环境的影响
B.塞罕坝林场有利于维持生物圈中的碳一氧平衡
C.林场植被的蒸腾作用增加了塞罕坝地区降水量
D.为了科学化管理林场,禁止开发利用林木资源
6.处于青春期的男生和女生,身体和心理都发生着变化,在生活中常出现较多的心理矛盾。
下列行为不利于缓解心理矛盾的是
A.经常找父母倾诉烦恼
B.把握与异性交往尺度
C.拒绝他人意见和建议
D.集中精力专注于学习
7. 宜宾不仅有美景、美酒还有美食。某外地游客来宜宾品尝特色美食,午餐选择了宜宾燃面、李庄白肉、沙河豆腐。从合理膳食角度分析,该游客还应添加的食物是
A.红糖凉糕 B.酥肉 C.菠菜汤 D.椒麻鸡
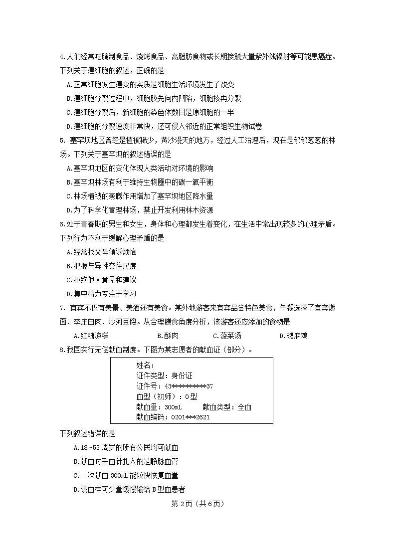
8.我国实行无偿献血制度。下图为某志愿者的献血证(部分)。
姓名:
证件类型:身份证
证件号:43**********37
血型(初师):0型
献血量:300mL 献血类型:全血
献血编码:0201***2621
下列叙述错误的是
A.18~55周岁的所有公民均可献血
B.献血时采血针扎入的是静脉血管
C.一次献血300mL能较快恢复血量
D.该血样可少量缓慢输给B型血患者
第2页(共6页)
科研团队为了探究娃褪黑色素的来源和作用,将若干只生长状况一致的健康娃分成三组,编号为甲组、乙组、丙组,做了如下三个实验:
甲组蛙先放到明亮处,蛙体色变亮,再放到暗处,蛙体色变暗。
乙组蛙放在明亮处,注射褪黑色素,蛙体色逐渐变暗。
丙组蛙的垂体切除后,无论放在明处还是暗处,蛙体色都保持亮色。
根据上述实验,下列分析错误的是
A.甲组实验中存在对照实验,变量是光照
B.由甲、乙组可知,褪黑色素可以影响蛙的体色
C.由实验可知,褪黑色素的分泌可能与垂体有关
D.若向切除垂体的丙组蛙注射褪黑色素,体色将不变
地球上生存的动物是经过长期进化而来的。各种动物都有与其生活环境相适应的结构,不同结构可能实现相同的功能。下列叙述正确的是
A.河蚌的鳃和鸟的气囊,都能进行气体交换
B.蛔虫身体分节和蜥蜴的颈,都能让运动更灵活
C.虾的外骨骼和蛇的角质鳞,都能减少水分蒸发
D.涡虫的咽和蝗虫的触角,都能进行捕食
11.2024年5月19日,宜宾市南溪区举行了全国“村跑”比赛。某选手跑完全程后出现了膝关节(如右图所示)疼痛的症状。下列关于运动的叙述正确的是
关节腔分泌的滑液使得关节的运动更灵活
B.仅需骨、关节、肌肉的配合即可完成跑步
C.图中标号①所示的结构是膝关节的关节窝
D.图中标号②所示结构磨损会导致关节疼痛
为探究幽门螺旋杆菌、乳酸菌与胃黏膜炎症的关系,生物兴趣小组将若干只实验小鼠平均分为三组,并进行相应处理。一段时间后,检测三组小鼠胃黏膜炎症因子水平的相对值并计算出平均值(炎症因子相对值越高,炎症越严重)。处理方式及实验结果如下图。
下列叙述错误的是
A. 幽门螺旋杆菌和乳酸菌都具有细胞壁、细胞膜、细胞质等结构
B. 除幽门螺旋杆菌外,其它因素也会引起胃黏膜炎症因子的产生
C. 由1、2组实验可知幽门螺旋杆菌能提高胃黏膜炎症因子水平
D. 由该实验结果推测出向胃内灌入乳酸菌无法减轻胃黏膜炎症
生物试卷 第3页(共6页)
13某同学将番茄切一半放置于培养皿中,几天后发现番茄表面长出了白色的“细丝”。他想知道这些“细丝”是哪类生物,做了进一步的探究。下列说法不成立的是
A. 用显微镜观察“细丝”装片,发现有成形的细胞核,推测“细丝”为真核生物
B. 肉眼观察到长了“细丝”的番茄腐烂,推测“细丝”可能从番茄中获得有机物
C. 用放大镜观察“细丝”,发现其顶端有类似孢子的结构,推测其可能为真菌
D. 挑取少量“细丝”培养,菌落为白色绒毛状,有灰色孢子,推测其为青霉菌
14.埃博拉病毒是一种致命的病毒,严重危害人体健康,结构如右图所示。下列叙述正确的是
A.图中结构①是埃博拉病毒的遗传物质
B.图中结构②的主要成分是纤维素和糖类
C.按其寄生生物划分,该病毒属于噬菌体是
D.该病毒为单细胞生物,通过分裂繁殖后代
15.同学们参加果树栽培实践活动时,认为苹果和梨是不同的物种,但亲缘关系较近。下列证据对这一观点支持力度最弱的是 A.苹果和梨都在日照充足、气候暖和的地方生长
B.检索植物分类表,发现苹果和梨同属于蔷薇科
C.苹果和梨的种子都有两片子叶,叶脉均为网状脉 D.苹果花和梨花都是两性花,萼片和花瓣都是5片
16.2024年4月22日是第55个世界地球日,今年的主题为“珍爱地球,人与自然和谐共生”。爱护环境,保护生物多样性是人与自然和谐发展的必然选择。下列叙述正确的是
地球是最大的生态系统,包括水圈、大气圈和岩石圈
“自然”是指直接影响人类的生物因素和非生物因素
人与自然和谐共生需减少人类活动对生物圈的负面影响
保护生物多样性最有效的措施是人工繁育濒危物种
白化病是一种遗传病,下图是小明(9号)家族白化病(基因用A、a表示)的系谱图。
据图分析,下列叙述错误的是
A.图中既体现了生物遗传又体现了生物变异的特性
图中每代都有患者,说明白化病是显性遗传病
C.第一代3、4号和第二代5、6号基因组成均为Aa
D.第二代8号携带致病基因的基因组成概率为2/3
生物试卷 第4页(共6页)
18. 叶海龙全身覆盖的叶状附肢并非用来游泳,而是使自身隐藏于周围的大型海藻中,以避免被天敌发现。下列关于叶状附肢形成的原因最合理的解释是
A.地质变化的结果 B.自然选择的结果
C.经常使用的结果 D.主动变异的结果
19.学校为了防止流感病毒的传播采取了多项措施。下列措施和作用对应关系最恰当的是
20.人体健康是生活质量的重要保障,良好的行为习惯对健康至关重要。下列行为符合健康理念的是
A.坚持作息规律,保持充足睡眠 B.尽量不喝水,减少上厕所次数
C.经常不吃早餐,增加学习时间 D.病情稍有好转,自行停止用药
二、非选择题(包括三个题,共40分)
21.(14分)
果农以某种橘树为实验对象,研究不同种植密度对亩产量的影响(栽种条件相同且适宜)。下列图表为株距和行距示意图及实结果记录表。
回答下列问题:
(1)橘树通过光合作用制造的有机物可储存到橘子(果实)中,光合作用的场所是__________。橘子的营养成分有水和_________________________(至少写出2类营养物质)。从生物体结构层次上看,橘子属于_________________
(2)据表可知,相同时间内,每亩橘树通过呼吸作用消耗有机物最多的是__________组,亩产量最高的是__________组。橘树种植过稀和过密,亩产量均较低,原因分别是____________________________________________________________。
采摘的橘子堆放起来,时间久了内部会发热,很容易腐烂,需低温贮藏的生物学原理是___________________________________。
生物试卷 第5页(共6页)
(12分)
《世说新语·假》记载:“魏武行役,失汲道,三军皆渴,乃令曰‘前有大梅林,子,甘酸,可以解渴。’士卒闻之,口皆出水。乘此得及前源。”根据记载回答下列问题:
(1)在听到关于“大梅林”的描述过程中,声波会引起士卒_____________的振动,通过听小骨传到内耳,刺激了内耳的_____________内对声波信息敏感的感觉细胞。
(2)从反射类型的角度来分析,“士卒闻之,口皆出水”的反射类型属于_____________,这一过程反射弧的结构模式为_____________________________________(用文字和箭头表示)。
“士卒闻之,口皆出水”的反射建立后,如果士卒经常“闻之”,而未吃到“梅”,他们分泌唾液会不断减少,甚至不再分泌唾液,这说明_______________________________
(4)人体通过感觉器官感知周围环境,从而调节生命活动,以维持自身的生存。我们要爱惜自己的感官,如不要长时间戴耳机听音乐,不要躺着看书。请你提出其他保护感官的具体措施____________________________________(至少写出2种)。
23.(4分)
果蝇的有眼和无眼性状由常染色体上一对基因A、a控制,有眼为显性,无眼为隐性。下图是雄果蝇体细胞染色体组成图,Ⅱ、Ⅲ、Ⅳ代表常染色体,X、Y代表性染色体。
请据图回答下列问题:
(1)果蝇的A、a基因是具有______________的DNA片段。
(2)雄果蝇的体细胞中有8条染色体,产生的精子中有______________条染色体,染色体组成分别是______________,这些染色体是由______________和蛋白质组成。
(3)动物中缺失1条染色体的个体通常不能存活,但果蝇缺失1条IV号染色体(点状染色体)可以存活,且能繁殖后代。某兴趣小组想探究控制果蝇有眼与无眼的A、a基因是否位于IV号染色体上,设计了如下实验。请补充完整:
实验思路:选取缺失1条IV号染色体的纯种有眼雄果蝇与染色体正常的纯种______________(填“有眼”或“无眼”)雌果蝇杂交。
请预测并写出实验结果和结论;
_____________________________________________________________________________
生物试卷 第5页(共6页)选项
措施
作用
A
接种流感疫苗
提高非特异性免疫能力
B
对学生进行检查,发现病例后及时进行隔离治疗控
制传染源
C
教育学生养成良好的卫生习惯,饭前便后勤洗手
保护易感人群
D
组织学生积极参加体育锻炼,提高自身的抵抗力
切断传播途径
组别
栽种间距(株距×行距)
亩产量(kg)
甲
1m×2m
1213
乙
2m×4m
1843
丙
4m×6m
583
丁
6m×8n
383
相关试卷
这是一份2024年四川省达州市高中阶段学校招生统一考试暨初中学业水平考试生物模拟试卷(二),共4页。试卷主要包含了选择题,非选择题等内容,欢迎下载使用。
这是一份2024年四川省达州市高中阶段学校招生统一考试暨初中学业水平考试生物模拟试卷(一),共4页。试卷主要包含了选择题,非选择题等内容,欢迎下载使用。
这是一份江苏省2023年学业水平合格性考试模拟试卷二——2023年高中学业水平考试生物复习必刷题(江苏专用),文件包含江苏省2023年学业水平合格性考试模拟试卷二解析版docx、江苏省2023年学业水平合格性考试模拟试卷二原卷版docx等2份试卷配套教学资源,其中试卷共16页, 欢迎下载使用。

