贵阳一中2024年高一下学期6月月考化学试题+答案
展开贵阳一中2024年高二下学期第四次月考化学试卷(含答案): 这是一份贵阳一中2024年高二下学期第四次月考化学试卷(含答案),共15页。
贵阳一中2024年高二下学期第四次月考化学试卷+答案: 这是一份贵阳一中2024年高二下学期第四次月考化学试卷+答案,文件包含贵阳一中2024年高二下学期第四次月考化学试卷pdf、贵阳一中2024年高二下学期第四次月考化学答案pdf等2份试卷配套教学资源,其中试卷共15页, 欢迎下载使用。
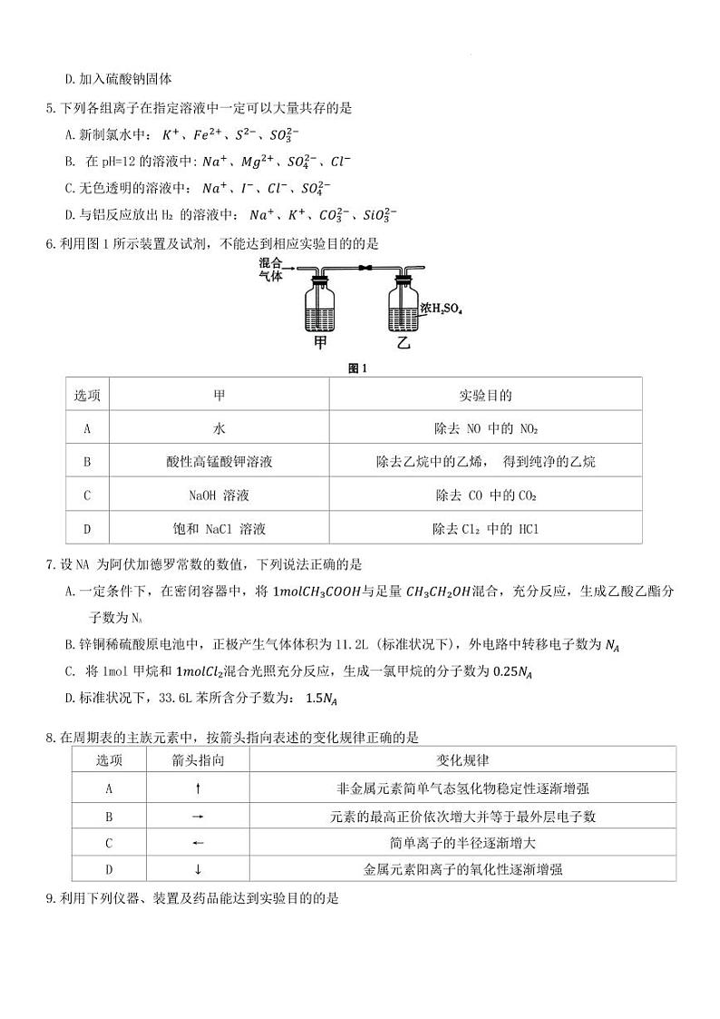
贵州省贵阳第一中学2023-2024学年高三上学期12月高考适应性月考卷(三)化学试题含答案: 这是一份贵州省贵阳第一中学2023-2024学年高三上学期12月高考适应性月考卷(三)化学试题含答案,共19页。试卷主要包含了1 NA和0,图1所示装置能达到实验目的的是,下列实验设计和结论合理的是等内容,欢迎下载使用。

