所属成套资源:2023-2024学年三,四,五年级科学下册期末备考真题分类汇编(福建专版)
第一单元++小小工程师-2023-2024学年六年级科学下册期末备考真题分类汇编(福建专版)
展开
这是一份第一单元++小小工程师-2023-2024学年六年级科学下册期末备考真题分类汇编(福建专版),共8页。试卷主要包含了判断题,单选题,连线题,综合题,实验探究题等内容,欢迎下载使用。
一、判断题
1.(2023·福州期末)成本预算包括材料和人工费用。 ( )
2.(2023·大田期末)复杂的工程建设前需要制作模型进行测试,简单的工程不需要测试( )
3.(2023·永春期末)我们可以用手拿着塔台顶部晃一晃来检测塔台的抗震能力。( )
4.(2023·平潭期末)项目竞标的要点是项目安全性和项目成本的和谐一。( )
5.(2023·云霄期末)房屋在整个建造过程中需要经历选址、设计、建造、评估验收等,每个过程都非常重要,但是选址是核心。( )
6.(2023·南安期末)“神舟”飞船工程实施过程中面临的各种困难,会对科学技术提出更高的要求,会推动科学技术的不断进步。( )
7.(2023·南安期末)我们可以用手拿着塔台模型的项部晃一晃来检测塔台模型的抗震能力。( )
8.(2023·晋江期末)采光、厨卫、水暖都属于住户的基本结构。 ( )
9.(2023·福清期末)多使用四边形结构可以使塔台更稳固。( )
10.(2023·石狮期末)利用滚珠、弹簧、钩码可以提高塔台模型的抗风,抗震能力。( )
二、单选题
11.(2023·宁化期末)塔台模型制作评价表的作用是( )
A.帮助我们理解设计要求
B.明确模型设计的限制条件
C.以上作用都具有
12.(2023·宁化期末)工程建设中有很多相似的步骤,下列对这些步骤的排序正确的是( )。
①测试这个模型,评估并改进 ②制作一个模型 ③在限制条件下进行设计 ④实施建设 ⑤明确一个要解决的问题
A.⑤②①③④B.⑤③②①④C.③②⑤①④
13.(2023·光泽期末)长江上水电大坝的建设是项利国利民的工程。而在建设大坝的时候专门为洄游鱼类(鱼类洄游,指鱼类因生理要求、遗传和外界环境因素等影响,引起周期性的定向往返移动)设计了“鱼道”。这是建筑设计中对( )的考虑。
A.生态环境B.建造成本C.实用性
14.(2023·武夷山期末)有一个小组制作的塔台达到了规定高度,但在承重测试中塔台被三本书压塌了.出现这种情况的原因不可能是( )。
A.塔台底座高度不一,导致受力不均匀
B.底座太重
C.连接点黏合不牢固
15.(2023·晋江期末)住房都有一定的基本结构,以下描述不属于房屋结构的是( )。
A.房间之间的承重墙B.每个房间的窗户C.客厅里的电视
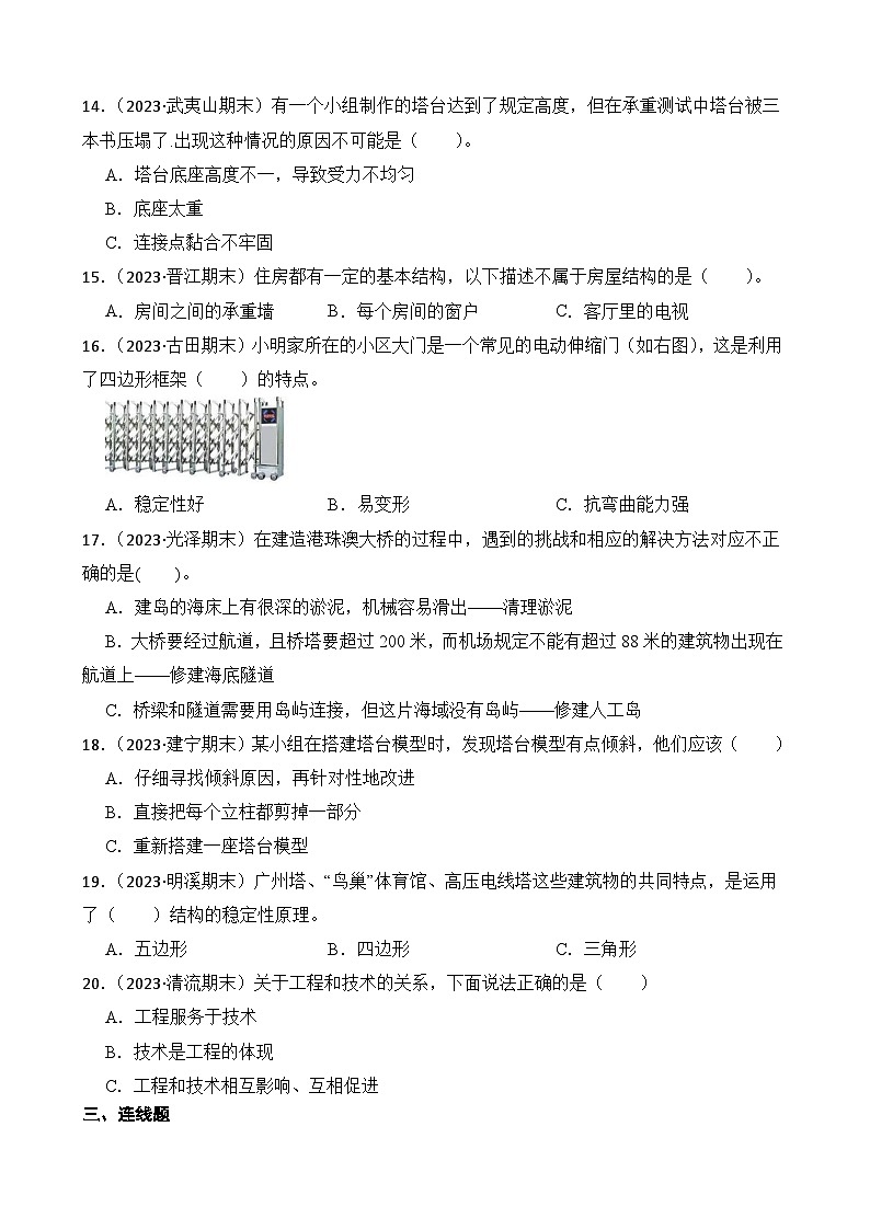
16.(2023·古田期末)小明家所在的小区大门是一个常见的电动伸缩门(如右图),这是利用了四边形框架( )的特点。
A.稳定性好B.易变形C.抗弯曲能力强
17.(2023·光泽期末)在建造港珠澳大桥的过程中,遇到的挑战和相应的解决方法对应不正确的是( )。
A.建岛的海床上有很深的淤泥,机械容易滑出——清理淤泥
B.大桥要经过航道,且桥塔要超过200米,而机场规定不能有超过88米的建筑物出现在航道上——修建海底隧道
C.桥梁和隧道需要用岛屿连接,但这片海域没有岛屿——修建人工岛
18.(2023·建宁期末)某小组在搭建塔台模型时,发现塔台模型有点倾斜,他们应该( )
A.仔细寻找倾斜原因,再针对性地改进
B.直接把每个立柱都剪掉一部分
C.重新搭建一座塔台模型
19.(2023·明溪期末)广州塔、“鸟巢”体育馆、高压电线塔这些建筑物的共同特点,是运用了( )结构的稳定性原理。
A.五边形B.四边形C.三角形
20.(2023·清流期末)关于工程和技术的关系,下面说法正确的是( )
A.工程服务于技术
B.技术是工程的体现
C.工程和技术相互影响、互相促进
三、连线题
21.(2023·惠安期末)将下列建造过程与其内容对应地连起来。
建造前 投入使用
交流评估
建造中 整体测试
人员分配
建造后 分工搭建
确定选址
四、综合题
22.(2023·福安期末)工程招标会
为进一步落实“双减”政策,大力推进“阳光体育运动”,增强学生身体素质,学校开展了阳光大课间活动。学校要在操场建一个塔台,以供老师在塔台上指导各班有序进行体育锻炼。学校面向全校同学公开招标,最终以竞标的形式确定建塔资格。小明和同学计划参加招标活动。要求:塔台高度为2米,塔台面积不小于1平方米,能同时容纳2人,且安全、美观、价廉。
(1)我们制订标书时,首先要考虑的是项目成本和 。
(2)工程师常通过 来测试他们的设计。
(3)下面是三个小组的塔台模型测试等级评价记录表。请你仔细阅读并分析:
根据测试记录表,可知第 组顶端承重最弱,他们想提高塔台模型的顶端承重能力,可以在塔台侧面加入 结构,让它更不容易变形;第 组抗震能力最弱,他们想让这个模型抗震能力更好,可以怎么改进?
(4)小明小组在测试塔台模型顶端的承重能力时,操作合理的是( )。
A.用各种不同重量的物体来当重物
B.把科学书一本一本轻轻放在塔顶检测顶端承重能力
C.如果放上第5本书时塔台就垮了,承重能力应该记录为5本
(5)在塔台工程的建设中,我们对工程有了很多新的认识。下列关于工程建设和科学技术之间关系的描述,错误的是( )。
A.科学技术对工程建设有重大的影响
B.工程建设能促进科学技术的发展
C.科学技术与工程建设之间没有必然关系
五、实验探究题
23.(2023·华安期末)全屋智能工程设计。
小科同学在学习完本单元后,想给自己设计一套全屋智能的房子。配备智能灯光控制系统、智能门锁、智能摄像头、人体红外传感器等先进设备,让生活更加舒适、方便。
(1)建造住房的主要过程,正确的排序是( )
①选址②建造③设计④验收、评估
A.①②③④B.①③②④C.③①②④
(2)小科在制作房屋模型的时候,发现原先的设计有问题,他应该( )
A.放弃制作
B.仍按原设计制作
C.对原设计进行修改,再按新的设计制作
(3)小科设计了一个小阁楼当自己的卧室,他将梯子设置为斜面的目的是为了 。
(4)下列说法正确的是()
A.住房内部错综复杂,系统各部分相互作用、相互影响
B.住房的建造过程中每个工作阶段都非常重要,核心是选址
C.一般住房只需要利用多组电灯就可以组成良好的采光系统
(5)在设计时,港珠澳大桥遇到了许多限制条件,如: 、环境等限制条件。“嫦娥”等航天工程的建设,我国的航天技术发展已经到达了
(6)随着“神舟"个新的高度,下列关于工程建设和科学技术之间的描述,错误的( )
A.工程建设依赖于科学技术的发展
B.工程建设能促进科学技术的发展
C.科学技术与工程建设之间没有必然联系
答案解析部分
1.【答案】正确
2.【答案】错误
【解析】工程建设的一般步骤包括:明确一个要解决的问题;在限制条件下进行设计;制作一个模型方案;测试模型,评估改进;实施建设。在一项工程中,测试是最重要的环节,复杂和简单的工程建设前都需要制作模型进行测试,所以题干中的说法是错误的。
3.【答案】错误
【解析】测试抗震能力,需要使用专业仪器进行地震模拟。我们不可以用手拿着塔台顶部晃一晃来测试塔台的抗震能力,所以题干中的说法是错误的。
4.【答案】正确
【解析】我们在制作塔台的时候,要制订塔台竞标书。制订塔台竞标书时,竞标的要点是项目成本和项目安全性。
5.【答案】错误
【解析】住房建造过程是一项复杂、整体、协调的有机体,每个阶段的工作都有其重要作用与价值,住房建造的过程:选址→设计→建造→验收评估。在住房建造过程中,每个阶段都很重要,都必不可少,但核心是设计。
6.【答案】正确
【解析】工程与技术是相互促进、相辅相成的关系。工程建设需要运用相关科学知识以及技术的支撑来完成,建设工程的过程中遇到的难题也推动了技术的发展。所以“神舟”飞船工程实施过程中面临的各种困难,会对科学技术提出更高的要求,会推动科学技术的不断进步。
7.【答案】错误
【解析】测试抗震能力,需要使用专业仪器进行地震模拟。我们不可以用手拿着塔台顶部晃一晃来测试塔台的抗震能力,所以题干中的说法是错误的。
8.【答案】正确
【解析】建筑都有一定的结构,根据需求不同,结构也会存在差异。建筑的基本结构主要包括房屋的框架、承重、户型、采光等。所以采光、厨卫、水暖都属于住户的基本结构。
9.【答案】错误
【解析】上小下大、上轻下重的三角形框架结构会使塔台更稳定,题目说法错误。
10.【答案】正确
【解析】制作塔台要求进行图形和文字的设计,使用所给的材料,塔台必须保证站立且能承受一定的重量和风力,并具有一定的抗震能力,还要尽量节省材料。我们可以利用滚珠、弹簧、钩码可以提高塔台模型的抗风、抗震能力。
11.【答案】C
12.【答案】B
【解析】完成一项工程要经历重要的工作阶段,包括明确一个要解决的问题;在限制条件下进行设计;制作一个模型;测试这个模型,评估并改进;再重新设计建立模型,再测试,再改进完善。循环往复,直到设计达到各种限制条件的要求,才开始实施建设。
13.【答案】A
【解析】修建长江水电大坝,会对周围的生态环境造成很大的影响,设计“鱼道”是为了方便鱼类洄游,体现了建筑设计中的生态环境考虑。
14.【答案】B
【解析】塔高、承重、抗风能力和抗震能力为塔台模型制作的必要条件,我们需要测试塔台模型的这几项能力。影响塔台承重能力的因素有:塔台底座高度不一,导致受力不均匀;连接点黏合不牢固等,塔台的底座太重不会导致塔台倒塌。
15.【答案】C
【解析】结构系统包括房屋的梁、柱、墙等主要承重构件。房屋结构设计的目的是要保证所建造的建筑安全适用。房间之间的承重墙属于房屋结构;每个房间的窗户属于采光系统;客厅里的电视属于家电,不属于房屋结构。
16.【答案】B
【解析】三角形具有稳定性,有着稳固、坚定、耐压的特点。正方形和长方形都是四边形,不稳定,容易变形。四边形容易变形,而电动伸缩门正是利用了四边形框架易变形的特点。
17.【答案】A
【解析】在建造港珠澳大桥的过程中,工程师提出了圆钢筒围岛的办法来清理淤泥。
18.【答案】A
【解析】制作塔台模型时,要按照设计图纸制作模型。生产过程中如有新的想法和发现,应先在设计图纸中进行标注和修改,经小组交流论证后再实施。所以某小组在搭建塔台模型时,发现塔台模型有点倾斜,他们应该仔细寻找倾斜原因,再针对性地改进。
19.【答案】C
【解析】三角形框架具有稳固、不容易变形的特点;四边形、五边形框架具有不稳固、容易变形的特点。广州塔、“鸟巢""体育馆、高压电线塔这些建筑物的共同特点,是运用了三角形结构的稳定性原理。
20.【答案】C
【解析】工程与技术是相互促进、相辅相成的关系。工程建设需要运用相关科学知识以及技术的支撑来完成,建设工程的过程中遇到的难题也推动了技术的发展。每一项工程都包含了大量的科学原理,应用了大量的科学技术,没有科学技术的支撑,就不可能完成如此浩大的工程。
21.【答案】
【解析】工程是为了满足我们的需要,设计和使用技术,解决实际问题和制造产品的活动。一项工程的建造过程包括经历明确任务、选址、设计、建造、验收等几个重要阶段。在建造前我们需要确定工程选址、人员分配等准备工作。在建造中就可以根据之前分配的人员进行分工搭建。建建造完成后,我们需要对工程进行整体测试、交流评估、改进、投入使用等工作。
22.【答案】(1)安全性
(2)建立模型
(3)二;三角形;一;增加底部重量(底部增加滚珠等)
(4)B
(5)C
【解析】建立模型是工程设计中的重要环节,工程师常通过建立模型来测试他们的设计。模型建设过程:设计、制作、测试、评估、改进模型,建造实物。用框架结构可以建起很高的建筑而花费的材料却很少,框架结构以三角形为基本构造。
(1)我们制订标书时,首先要考虑的是项目成本和安全性。
(2)工程师常通过建立工程模型,来测试他们的设计,然后根据测试数据进行完善设计。
(3)根据测试记录表,可知第二组顶端承重最弱,他们想提高塔台模型的顶端承重能力,可以在塔台侧面加入三角形结构,让它更不容易变形;第一组抗震能力最弱,他们想让这个模型抗震能力更好,可以通过增加底部重量来改进。
(4)测试塔台模型顶端承重能力时,我们要把书本一本一本的轻轻放在塔台顶端。
(5)科学技术与工程建设之间有相互关系,科学技术能够促进工程建设的改进。工程建设能够验证科学技术。
23.【答案】(1)B
(2)C
(3)省力
(4)A
(5)抵抗自然界的破坏能力
(6)C
【解析】(1)住房建造过程是一项复杂、整体、协调的有机体,每个阶段的工作都有其重要作用与价值,住房建造的过程:选址→设计→建造→验收评估。
(2)在住房建造过程中,每个阶段都很重要,都必不可少,但核心是设计。在制作房屋模型的时候,发现原先的设计有问题,他应该对原设计进行修改,再按新的设计制作。
(3)斜面能省力,斜面的坡度越小越省力,坡度越大越不省力。小科设计了一个小阁楼当自己的卧室,他将梯子设置为斜面的目的是为了省力。
(4) A:住房内部错综复杂,系统各部分相互作用、相互影响,正确;
B:住房的建造过程中每个工作阶段都非常重要,核心是选址,错误;核心是设计;
C:一般住房只需要利用多组电灯就可以组成良好的采光系统,错误;住房的采光系统要采用自然光和人造光结合的,并不是只要利用多组电灯就可以组成良好的采光系统。
(5)在设计环节中,港珠澳大桥遇到了许多限制条件,其中包括时间、费用、可用材料、环境、抵抗自然界的破坏能力等。
(6)A:工程建设依赖于科学技术的发展,正确;
B:工程建设能促进科学技术的发展,正确;
C:科学技术与工程建设之间没有必然联系,错误;工程与技术是相互促进、相辅相成的关系。工程建设需要运用相关科学知识以及技术的支撑来完成,建设工程的过程中遇到的难题也推动了技术的发展。
项目
小组
设计图及文字说明
塔高
顶端
承重
抗风
能力
抗震
能力
材料成
本统计
分工
合作
美观
第一组
1
2
3
2
1
3
3
1
第二组
2
3
1
2
2
2
2
3
第三组
3
3
2
3
3
3
2
2
相关试卷
这是一份第一单元+光-2023-2024学年五年级科学上册期末备考真题分类汇编(北京地区专版),共13页。试卷主要包含了现象等内容,欢迎下载使用。
这是一份第一单元++声音-2023-2024学年四年级科学上册期末备考真题分类汇编(北京地区专版),共15页。试卷主要包含了振动产生的,,物体发出的声音就越高等内容,欢迎下载使用。
这是一份第一单元++水-2023-2024学年三年级科学上册期末备考真题分类汇编(安徽省专版),共12页。试卷主要包含了温度计内液柱顶端, 方法可以分离出盐水中的食盐等内容,欢迎下载使用。

