4.6人体生命活动的调节——2023-2024学年七年级下册生物人教版期末分层训练(含解析)
展开这是一份4.6人体生命活动的调节——2023-2024学年七年级下册生物人教版期末分层训练(含解析),文件包含第四单元第六章人体生命活动的调节非选择题七年级下册生物人教版期末分层训练docx、第四单元第六章人体生命活动的调节选择题七年级下册生物人教版期末分层训练docx等2份试卷配套教学资源,其中试卷共23页, 欢迎下载使用。
A.巩膜、前庭B.视网膜、耳蜗
C.视网膜、鼓膜D.脉络膜、耳蜗
2.当你从电影院里刚出来的时候,瞳孔的变化是( )
A.由大变小B.由小变大
C.大小没有明显变化D.无法判断
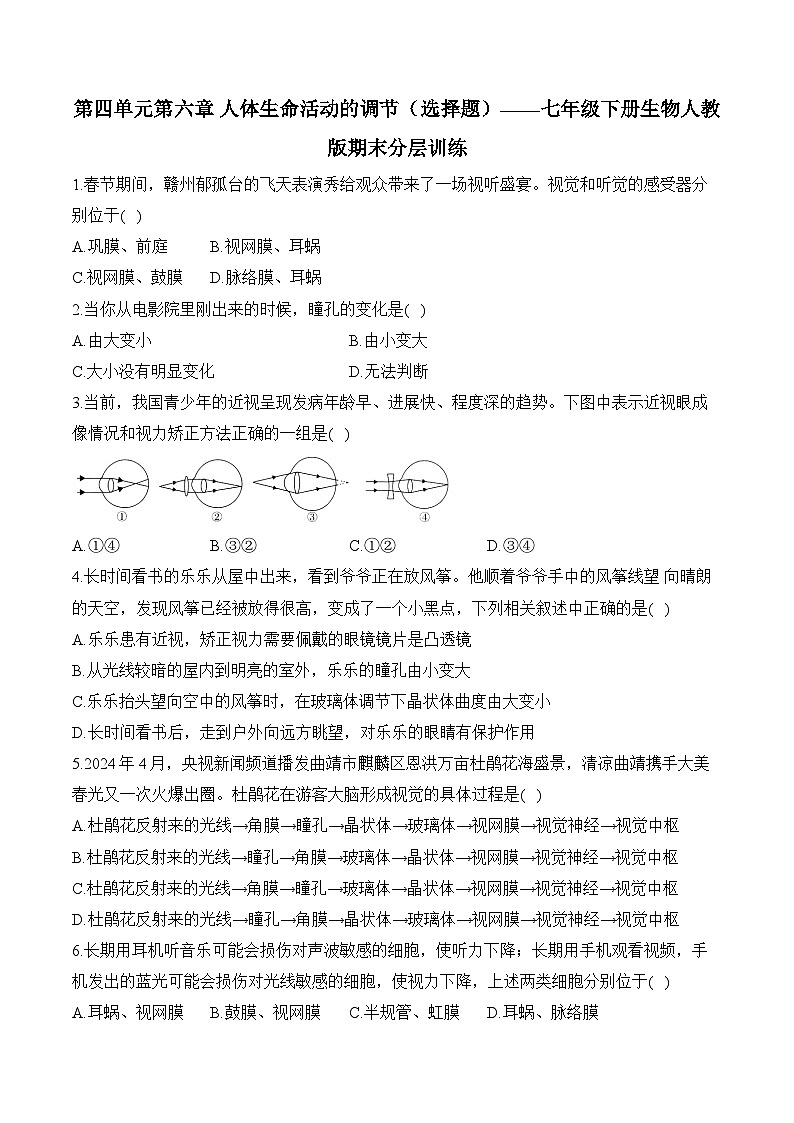
3.当前,我国青少年的近视呈现发病年龄早、进展快、程度深的趋势。下图中表示近视眼成像情况和视力矫正方法正确的一组是( )
A.①④B.③②C.①②D.③④
4.长时间看书的乐乐从屋中出来,看到爷爷正在放风筝。他顺着爷爷手中的风筝线望 向晴朗的天空,发现风筝已经被放得很高,变成了一个小黑点,下列相关叙述中正确的是( )
A.乐乐患有近视,矫正视力需要佩戴的眼镜镜片是凸透镜
B.从光线较暗的屋内到明亮的室外,乐乐的瞳孔由小变大
C.乐乐抬头望向空中的风筝时,在玻璃体调节下晶状体曲度由大变小
D.长时间看书后,走到户外向远方眺望,对乐乐的眼睛有保护作用
5.2024年4月,央视新闻频道播发曲靖市麒麟区恩洪万亩杜鹃花海盛景,清凉曲靖携手大美春光又一次火爆出圈。杜鹃花在游客大脑形成视觉的具体过程是( )
A.杜鹃花反射来的光线→角膜→瞳孔→晶状体→玻璃体→视网膜→视觉神经→视觉中枢
B.杜鹃花反射来的光线→瞳孔→角膜→玻璃体→晶状体→视网膜→视觉神经→视觉中枢
C.杜鹃花反射来的光线→角膜→瞳孔→玻璃体→晶状体→视网膜→视觉神经→视觉中枢
D.杜鹃花反射来的光线→瞳孔→角膜→晶状体→玻璃体→视网膜→视觉神经→视觉中枢
6.长期用耳机听音乐可能会损伤对声波敏感的细胞,使听力下降;长期用手机观看视频,手机发出的蓝光可能会损伤对光线敏感的细胞,使视力下降,上述两类细胞分别位于( )
A.耳蜗、视网膜B.鼓膜、视网膜C.半规管、虹膜D.耳蜗、脉络膜
7.人工耳蜗是一种能将语言信息转换成电信号的电子装置;医学上;通过植入人工耳蜗来治疗耳聋。下列描述错误的是( )
A.该方法能治疗因⑤功能受损的患者
B.人工耳蜗相当于反射弧中的感受器
C.手术后,在⑤结构中能形成听觉
D.人工耳蜗产生的神经冲动经④传递
8.下列与耳有关的说法,错误的是( )
A.遇到巨大声响时张嘴或堵耳,以保持鼓膜两侧的气压平衡
B.有的人容易晕车,是由于内耳的前庭和半规管过于敏感造成的
C.听觉形成的部位在耳蜗
D.生病时要做到安全用药,避免用药不当造成耳聋
9.眼和耳是人体重要的感觉器官。下列叙述与它们的结构和功能不相符的是( )
A.通过调节眼球中③的曲度,人可以看清远近不同的物体
B.遇到强光时,眼球中的①会变小以减少对④过强的刺激
C.⑤是形成听觉的部位。
D.遇到巨大声响时,迅速张开口,可使鼓膜两侧气压平衡
10.2023年央视春晚的创意节目《满庭芳·国色》,让观众享受了一场视听盛宴。视觉和听觉的感受器分别位于( )
A.大脑皮层、大脑皮层B.视网膜、耳蜗
C.视网膜、半规管D.脉络膜、耳蜗
11.如图是神经元的结构模式图,下列相关描述不正确的是( )
A.神经元是神经系统结构和功能的基本单位
B.神经元的基本结构包括细胞体和突起两部分
C.图中①是细胞体,②是突起,③是神经纤维
D.神经元的功能是接受刺激,产生并传导神经冲动
12.少林武术起源于金末元初,是中国最具代表性的武功流派。在练习少林武术的过程中,维持身体平衡的结构是( )
A.大脑B.小脑C.脊髓D.脑干
13.醉酒驾车是非常危险的,醉酒的人一般会出现视觉模糊,口齿不清、动作不协调,身体平衡能力减弱,这是因为酒精分别麻醉了( )
A.脊髓 小脑B.脑干 小脑
C.大脑 脑干D.大脑 小脑
14.如图是人体完成反射活动的神经结构模式图,下列叙述正确的是( )
A.1是效应器,能将神经冲动传到神经中枢
B.同学们完成“听到上课铃声走进教室”的反射活动受3的控制
C.在缩手反射中神经冲动传导的方向是5→4→3→2→1
D.若4处受到损伤,能产生感觉,但不能完成反射活动
15.富源酸菜以其独特的水源、气候和腌制方法而别具风味,让人一见就会不由自主地分泌唾液。下列相关叙述不正确的是( )
A.这种反应属于复杂反射
B.该反射与谈虎色变属于同一反射类型
C.该反射结构基础是反射弧
D.该反射不需要大脑皮层的参与
16.ChatGPT是人工智能技术驱动的自然语言处理工具,通过“任务接收——模型计算——结果反馈”模式,根据用户向它提出的问题,给出有用的答案。虽然ChatGPT收集和处理信息的效率远超人类,但它目前还不能完全做到按人类的方式对数据进行利用。下列说法错误的是( )
A.人类通过神经系统对刺激做出反应
B.神经系统由大脑、脊髓和它们发出的神经组成
C.ChatGPT目前在处理复杂、不确定任务上不如人的大脑灵活
D.ChatGPT的运行模式中,“模型计算”相当于反射弧中的神经中枢
17.人在幼年生长激素分泌过少和甲状腺激素分泌过少将分别导致( )
A.坏血症和甲亢B.贫血和急性炎症
C.侏儒症和呆小症D.呆小症和侏儒症
18.激素在人体血液中的含量极少,但对人体的生命活动具有重要的调节作用。下列关于激素的说法,正确的是:( )
A.激素由内分泌腺分泌后,通过导管排放到血液中
B.幼儿时期,生长激素分泌不足会患呆小症
C.幼年时期,甲状腺激素分泌不足会患侏儒症
D.人体内胰岛素分泌不足时,可能会引发糖尿病
19.人的生命活动离不开神经调节和体液调节,下列有关生命活动调节的叙述错误的是( )
A.“谈虎色变”是人类特有的复杂(条件)反射
B.呆小症是患者幼年时期甲状腺激素分泌不足引起的
C.参与反射的反射弧不必要是完整的
D.胰岛素主要作用是调节体内的糖代谢,分泌不足会引起糖尿病
20.下列有关神经调节和激素调节的叙述,正确的是( )
A.男同学到青春期喉结突出属于激素调节
B.某同学抓起一个烫手馒头迅速松手,这个过程没有神经系统的参与
C.幼年时期缺乏生长激素会患佝偻病
D.神经系统是由脑和脊髓组成的
答案以及解析
1.答案:B
解析:在视觉形成过程中,产生神经冲动的细胞是视网膜上的感光细胞,视觉感受器位于视网膜;耳蜗内有听觉感受器,感受振动刺激,产生神经冲动,人的听觉感受器位于耳蜗。可见,视觉和听觉的感受器分别位于视网膜、耳蜗。眼睛中被称为“白眼球”的部分是巩膜,白色坚韧的巩膜具有保护作用。脉络膜含有丰富的毛细血管和色素,给视网膜提供营养,并使眼球形成一个“暗室”。前庭对机体运动的调节和平衡的维持具有重要的作用,鼓膜把声波振动转为机械振动,故B正确,ACD错误。
故选B。
2.答案:A
解析:当你从电影院里刚出来的时候,眼球接受的光线由少变多,所以瞳孔会由大变小。故A符合题意,BCD不符合题意。
故选A。
3.答案:A
解析:由于眼球的前后径过长,或者晶状体的凸度过大,远处物体反射来的光线通过晶状体折射后,形成的物像就会落在视网膜前方,因而看不清远处的物体,这样的眼就是近视眼;近视眼可以通过佩戴适度的凹透镜矫正。A正确。
故选A。
4.答案:D
解析:矫正视力需要佩戴的眼镜镜片是凹透镜,A错误;
从光线较暗的屋内到明亮的室外,瞳孔会由大变小,B错误;
眼睛通过睫状体来调节晶状体的曲度,来看清远近不同的物体,C错误;
长时间看书后,走到户外向远方眺望,对乐乐的眼睛有保护作用,D正确。
5.答案:A
解析:角膜为外膜,无色透明,起保护作用;瞳孔调节进入眼睛的光线多少;晶状体折射光线,可以看清远近不同的物体;视网膜是视觉感受器,感光细胞接收到刺激产生神经冲动,经视觉神经,上传到大脑皮层视觉中枢形成视觉。所以光线进入眼球,从前到后依次经过:角膜→瞳孔→晶状体→玻璃体→视网膜→视觉神经→视觉中枢。A正确。
故选A。
6.答案:A
解析:A.感觉声波刺激的细胞位于内耳的耳蜗内,长期使用耳机听音乐可能会损伤对声波敏感的细胞,使听力下降,这些细胞位于耳蜗,所以视网膜含有许多光线敏感的细胞,能感受光的刺激,长期用手机观看视频,手机发出的蓝光可能会损伤对光线敏感的细胞,使视力下降,这些细胞位于视网膜,A符合题意。
B.鼓膜可以将声波转为震动,没有对声音敏感的细胞,视网膜含有许多光线敏感的细胞,能感受光的刺激,B不符合题意。
C.半规管可以感受头部位置的变化,虹膜有色素,中央的小孔叫瞳孔,C不符合题意。
D.耳蜗有听觉感受器,能接受声波信息并产生神经冲动,脉络膜含有丰富的血管和色素,给视网膜提供营养,并使眼内形成一个“暗室”,D不符合题意。
故选A。
7.答案:C
解析:A.耳蜗内有听觉感受器,能感受声波的刺激产生神经冲动。人工耳蜗是一种能将语言信息转换成电信号的电子装置,相当于人的耳蜗,因此该方法能治疗因⑤耳蜗功能受损的患者,故A正确。
B.反射弧包括感受器、传入神经、神经中枢、传出神经和效应器,其中感受器的功能是接受刺激产生神经冲动,而耳蜗内有听觉感受器,因此人工耳蜗相当于反射弧中的感受器,故B正确。
C.外界的声波经过外耳道传到鼓膜,引起鼓膜的振动。振动通过听小骨传到内耳,刺激耳蜗内的听觉感受器,产生神经冲动,神经冲动通过与听觉有关的神经传递到大脑皮层的听觉中枢,就形成了听觉。因此手术后,在大脑皮层的听觉中枢能形成听觉,故C错误。
D.耳蜗里面有听觉感受器,接受震动刺激产生神经冲动,沿听神经传到大脑皮层的听觉中枢,形成听觉,因此人工耳蜗产生的神经冲动经④听神经传递,故D正确。
故选C。
8.答案:C
解析:A.当听到巨大声响时,空气震动剧烈导致耳膜受到的压力突然增大,容易击穿鼓膜。这时张大嘴巴,可以使咽鼓管张开,因咽鼓管连通咽部和鼓室,这样可保持鼓膜内外大气压的平衡,以免震破鼓膜。如果闭嘴同时用双手堵耳也是同样道理,这样就避免了压强的突然改变对鼓膜的影响,A正确。
B.内耳包括前庭、半规管和耳蜗三部分,前庭和半规管是味觉感受器的所在处,与身体的平衡有关。前庭可以感受头部位置的变化和直线运动时速度的变化,半规管可以感受头部的旋转变速运动,这些感受到的刺激反映到中枢以后,就引起一系列反射来维持身体的平衡。因此当人体的半规管和前庭过度敏感,就易出现晕车、晕船,B正确。
C.外界的声波经过外耳道传到鼓膜,鼓膜的振动通过听小骨传到内耳。刺激了耳蜗内对声波敏感的感觉细胞,这些细胞就将声音信息通过听觉神经传给大脑皮层的听觉中枢,人就产生了听觉。可见听觉的形成部位在大脑皮层的听觉中枢,C错误。
D.生病时要做到安全用药,慎用耳毒性药物,避免用药不当造成耳聋,D正确。
故选C。
9.答案:C
解析:A.③晶状体无色透明,似双凸透镜,具有折光作用,通过调节③晶状体的曲度,可以看清远近不同的物体,A正确。
B.瞳孔能调节进入眼内的光量,看强光时瞳孔缩小,看弱光时瞳孔扩大。强光下①瞳孔缩小,减少进入眼内的光量,以保护④视网膜不受过强的刺激,B正确。
C.外界的声波经过外耳道传到鼓膜,引起鼓膜的振动;振动通过听小骨传到内耳,刺激耳蜗内的听觉感受器,产生神经冲动;神经冲动通过与听觉有关的神经传递到大脑皮层的听觉中枢,就形成了听觉,C错误。
D.当听到巨大声响时,空气震动剧烈导致鼓膜受到的压力突然增大,容易击穿鼓膜。这时张大嘴巴,可以使咽鼓管张开,因咽鼓管连通咽部和鼓室,这样口腔内的气压即鼓室内的气压与鼓膜外即外耳道的气压保持平衡,保持鼓膜内外大气压的平衡,以免振破鼓膜。如果闭嘴同时用双手堵耳也是同样道理,这样就避免了压强的突然改变对鼓膜的影响。所以遇到巨大声响时,可迅速张嘴,使咽鼓管张开;或闭嘴同时双手堵耳,保持鼓膜两侧大气压力平衡,以免损伤鼓膜,D正确。
故选C。
10.答案:B
解析:在视觉形成过程中,产生神经冲动的细胞是视网膜上的感光细胞,视觉感受器位于视网膜;耳蜗内有听觉感受器,感受振动刺激,产生神经冲动,所以人的听觉感受器位于耳蜗。故B正确,ACD错误。
故选B。
11.答案:C
解析:A.神经元是神经系统结构和功能的基本单位,基本结构包括细胞体和突起两部分,A正确。
B.神经元包括细胞体和突起两部分,神经元的突起一般包括一条长而分支少的轴突和数条短而呈树状分支的树突,B正确。
C.由图可知,①是细胞体、②是树突、③是轴突、④是神经末梢,C错误。
D.神经元具有接受刺激,产生并传导兴奋的功能,D正确。
故选C。
12.答案:B
解析:A.大脑由两个大脑半球组成,大脑半球的表层是灰质,叫大脑皮层,大脑皮层是调节人体生理活动的最高级中枢,约有140亿个神经细胞,具有感觉、运动、语言、听觉、视觉等多种生命活动的中枢,A不符合题意。B.小脑的主要功能是使运动协调、准确,维持身体的平衡,B符合题意。C.脊髓位于脊柱的椎管内,上端与脑相连,是脑与躯干、内脏之间联系的通道,有反射和传导的功能,C不符合题意。D.脑干中有些部位专门调节心跳、呼吸、血压等人体基本的生命活动,D不符合题意。故选B。
13.答案:D
解析:视觉、语言中枢在大脑皮层,因此醉酒的人一般会出现视觉模糊口齿不清,是因为酒精麻醉了大脑的视觉中枢、语言中枢;小脑的主要功能是使运动协调、准确,维持身体的平衡,因此醉酒的人一般会出现动作不协调身体平衡能力减弱,是因为酒精麻醉了小脑。所以醉酒的人一般会出现视觉模糊口齿不清、动作不协调,身体平衡能力减弱,这是因为酒精分别麻醉了大脑、小脑。故ABC错误,D正确。
故选D。
14.答案:D
解析:A.1为感受器,能感受刺激并传导兴奋,A错误。
B.“听到上课铃声走进教室”属于条件反射,神经中枢在大脑皮层,受大脑皮层控制,图中3为脊髓,是低级神经中枢所在部位,B错误。
C.在缩手反射中神经冲动传导的方向是:1感受器→2传入神经→3神经中枢→4传出神经→5效应器,C错误。
D.反射弧的的任一结构受损,反射都无法完成,所以4传出神经受损,不能完成反射活动,但是信号可以通过脊髓传到大脑产生感觉,所以4受损,能产生感觉,但不能完成反射活动,D正确。
故选D。
15.答案:D
解析:A.复杂反射是在生活过程中逐渐形成的后天性反射,看到富源酸菜就分泌唾液属于复杂反射,A正确。
B.谈虎色变属于复杂反射,B正确。
C.简单反射和复杂反射的结构基础都是反射弧,C正确。
D.复杂反射的神经中枢在大脑皮层,复杂反射需要大脑皮层的参与,D不正确。
故选D。
16.答案:B
解析:AB.人类通过神经系统对刺激做出反应,神经系统由脑、脊髓和它们所发出的神经组成。脑和脊髓是神经系统的中枢部分叫中枢神经系统;由脑发出的脑神经和由脊髓发出的脊神经是神经系统的周围部分叫周围神经系统,A正确、B错误。
C.由题干的表述“虽然ChatGPT收集和处理信息的效率远超人类,但它目前还不能完全做到按人类的方式对数据进行利用”可知,ChatGPT目前在处理复杂、不确定任务上不如人的大脑灵活,C正确。
D.反射弧由感受器、传入神经、神经中枢、传出神经、效应器组成。ChatGPT的运行模式中,“模型计算”相当于反射弧中的神经中枢,D正确。
故选B。
17.答案:C
解析:幼年时生长激素分泌不足会患侏儒症;幼年时甲状腺功能不足会患呆小症。
故选C。
18.答案:D
解析:A.激素是由内分泌腺分泌的,没有导管,分泌物直接进入腺体内的毛细血管,A错误。
B.幼儿时期,生长激素分泌不足患侏儒症,不是呆小症,B错误。
C.幼年时期,甲状腺激素分泌不足患呆小症,不是侏儒症,C错误。
D.胰岛素的主要功能是通过调节糖在体内的吸收、利用和转化,降低血糖的浓度,因此人体内胰岛素分泌不足时,会引发糖尿病,D正确。
故选D。
19.答案:C
解析:A.谈虎色变的神经中枢是语言中枢,属于人类特有的反射,A正确。
B.幼年时期甲状腺激素分泌不足引起呆小症,B正确。
C.反射必须通过完整的反射弧来完成,反射弧缺少任何一个环节反射活动都不能完成,C错误。
D.胰岛散布于胰腺中,能够分泌胰岛素。胰岛素的功能是调节糖在体内的吸收、利用和转化等,如促进血糖(血液中的葡萄 糖)合成糖原,加速血糖的分解,从而降低血糖的浓度,使血糖维持在正常水平。当人体胰岛素分泌不足时,血糖浓度升高并超过正常值,高浓度的葡萄糖超出了肾小管的重吸收能力,就会在尿中出现葡萄糖,即发生糖尿病,D正确。
故选C。
20.答案:A
解析:A、进入青春期,由于性激素的分泌,男孩出现了一些正常的生理现象,如男生出现喉结突出、遗精,属于激素调节,A正确;
B、某同学抓起一个烫手馒头迅速松手,这是有脊髓里的低级神经中枢控制的,属于非条件反射,B错误;
C、佝偻病是体内缺乏维生素D影响人体对钙、磷的吸收而引起的,人在幼年时缺乏生长激素会患侏儒症,C错误;
D、神经系统由脑、脊髓和它们所发出的神经组成,D错误;
故选A
相关试卷
这是一份4.3 人体的呼吸——2023-2024学年七年级下册生物人教版期末分层训练(含解析),文件包含第四单元第三章人体的呼吸非选择题七年级下册生物人教版期末分层训练docx、第四单元第三章人体的呼吸选择题七年级下册生物人教版期末分层训练docx等2份试卷配套教学资源,其中试卷共25页, 欢迎下载使用。
这是一份4.2人体的营养——2023-2024学年七年级下册生物人教版期末分层训练(含解析),文件包含第四单元第二章人体的营养非选择题七年级下册生物人教版期末分层训练docx、第四单元第二章人体的营养选择题七年级下册生物人教版期末分层训练docx等2份试卷配套教学资源,其中试卷共23页, 欢迎下载使用。
这是一份4.1人的由来——2023-2024学年七年级下册生物人教版期末分层训练(含解析),文件包含第四单元第一章人的由来非选择题七年级下册生物人教版期末分层训练docx、第四单元第一章人的由来选择题七年级下册生物人教版期末分层训练docx等2份试卷配套教学资源,其中试卷共22页, 欢迎下载使用。

