8.1传染病和免疫——2023-2024学年八年级下册生物人教版期末分层训练(含解析)
展开(1)图1中H1N1流感病毒是引起该传染病的____。
(2)学校为防止甲流大面积流行,采取了定期消毒、开窗通风等措施,这在传染病的预防措施上属于____。
(3)图1中甲注射①H1N1疫苗后,①HIN1_疫苗刺激人体内淋巴细胞产生了抗体,该免疫类型属于____免疫。
(4)图2中,为提高人体对该病毒的免疫能力,应采取的措施是向人体分次注射____。(填字母)
A.灭活的病毒B.抗体C.抗生素D.抗病毒药物
2.流行性疾病及健康
请分析以上资料,结合相关知识回答:
(1)传染病的种类较多,若按传播途径分,资料1中的流感和资料2中的肺结核属于_________传染病,资料3中的非细菌性急性肠胃炎属于_______传染病。
(2)上述传染病的传播必须具备_______、_______和________三个基本环节。从传染病的角度看,资料中的流感病毒、结核杆菌和诺如病毒都属于________。
(3)流感病毒、结核杆菌和诺如病毒等侵袭人体时,______和______等作为天然屏障,构成了人体的一道免疫防线。
(4)资料2中,为了预防结核病,我国对儿童接种卡介苗,这属于传染病预防措施中的_______;资料3中,为了预防诺如病毒传播,学校提醒同学们近期不要吃外卖,这属于传染病预防措施中的________。
(5)从免疫的角度来看,接种的疫苗属于_______,能刺激人体产生相对应的________,从而提高对特定传染病的抵抗力,这属于_______免疫。
(6)在预防流感时,可以采取哪些科学有效的措施?______________。(写1条即可)
3.阅读资料,回答问题。
资料一:根据《中华人民共和国传染病防治法》,传染病分为甲类、乙类和丙类。甲类传染病为烈性传染病,死亡率高,易引起疫情,包括:鼠疫、霍乱。
资料二:鼠疫是由鼠疫耶尔森菌(简称鼠疫杆菌)引起的烈性传染病。鼠疫一般起始于携带鼠疫杆菌的野生啮齿类动物,通过跳蚤叮咬传播给人,病情进展至肺鼠疫后,经空气和飞沫传播可引起很发流行。临床上表现为发热、严重毒血症症状、淋巴结肿大、肺炎、出血倾向等。
资料三:霍乱是急性肠道传染病,主要由霍乱弧菌引起。19世纪初至今已引起7次世界性大流行。霍乱弧菌存在于水中,最常见的感染原因是食用被患者粪便污染过的水。近些年未,霍乱在全球流行趋势更趋严峻。
(1)从传染病的角度分析,鼠疫杆菌和霍乱弧菌均属于引起传染病的_____。与动植物细胞相比,它们的细胞中没有________,因此属于原核生物。
(2)从免疫的角度分析,鼠疫杆菌侵入人体后,能刺激人体产生一种特殊的蛋白质,由此获得的免疫属于______(填“特异性”或“非特异性”)免疫。
(3)根据资料三所给的信息,请你提出一条预防霍乱的措施_____。
4.下面是有关艾滋病的资料。请认真阅读,分析并作答:
艾滋病是英文AIDS的译音,是一种免疫缺陷病,又称获得性免疫缺陷综合征,是由人类免疫缺陷病毒(HIV,简称艾滋病病毒)引起的一种严重威胁人类健康的传染病。自1981年美国发现首例艾滋病病例至今,在短短30多年间,艾滋病已肆虐全球,夺去了数千万人的生命,摧毁了千万个家庭,造成了严重的经济和社会负担。近年来,我国感染艾滋病的人数呈上升趋势,尤以年轻人居多。
艾滋病病毒(HIV)主要存在于艾滋病患者或HIV携带者的血液、精液、唾液、泪液、乳汁和尿液中,主要通过不安全性行为、静脉注射毒品等传播,也可通过输入含HIV的血液和血液制品或使用未消毒的、艾滋病病人用过的注射器等传播。HIV侵入人体后,会破坏人体免疫系统,降低人体抵御疾病的能力。最终,患者易发生多种感染导致死亡。
目前针对艾滋病尚无特别有效的药物和治疗方法。几乎所有健康人都不具有对该病的免疫力。其实艾滋病是可以预防的,只要预防措施得当,基本就不会感染上艾滋病。预防的方法主要是洁身自爱,严肃行为道德,根除不良行为,不接受被污染的血液和血液制品的输入,不接受不洁针头的注射和皮下穿刺。当然,也不必谈艾色变,日常生活和工作接触不会感染艾滋病。
对于艾滋病感染者,我们不应歧视他们,而应鼓励他们勇敢面对,并给予他们温暖和关爱!为此,世界卫生组织将每年的12月1日定为“世界艾滋病日”,标志是红丝带。
(1)从传染病角度分析,HIV是引发艾滋病的______。与人体口腔上皮细胞相比,HIV的结构特点是______。
(2)目前,没有可临床使用的艾滋病疫苗。因而从传染病流行的基本环节分析,所有可能直接或间接接触到艾滋病患者或HIV携带者的人都属于______。从传染病预防措施分析“对献血者要进行艾滋病病毒的检测”,这属于______。
(3)科学家正在努力研制艾滋病疫苗,如果研制成功,将是人类的一大福音。从免疫的角度分析,该疫苗将能刺激人体产生抵抗HIV的抗体,这种免疫应属于______。
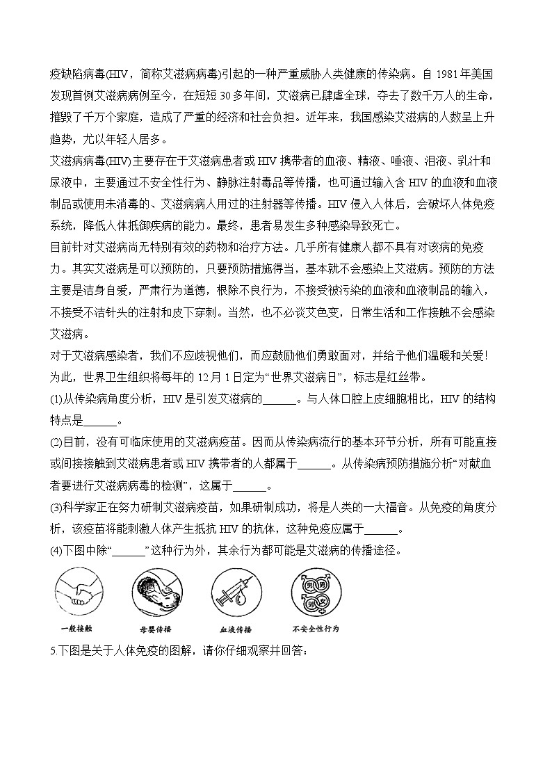
(4)下图中除“______”这种行为外,其余行为都可能是艾滋病的传播途径。
5.下图是关于人体免疫的图解,请你仔细观察并回答:
(1)保卫人体的第一道防线主要是皮肤和黏膜,能够阻挡和杀死病原体,如图________所示。另外,呼吸道黏膜上的纤毛有清扫异物的作用,如图________所示,(用图中字母A、B、C、D填写)
(2)体液中的________和________是保卫人体的第二道防线,可以用图A和图C表示。
(3)以上四幅图形,属于非特异性免疫的是________(用图中字母A、B、C、D填写)。
(4)得过水痘的同学不再患病是因为水痘病毒侵入人体后,刺激了_______,从而使人体产生一种特殊的白质,这种蛋白质能与______进行特异性结合,最终被图[____]________细胞所清除。
6.2023年4月15日,一种非细菌性急性胃肠炎疾病在某市的中小学校园内出现。引起该类疾病的罪魁祸首是一种叫作诺如病毒的微生物。该病毒属于肠道类病毒,成人与儿童都可能感染。典型症状为高热、呕吐与拉肚子。发病初期的症状与流行性感冒类似。学校向卫生部门及时报告情况的同时,将出现上述症状的学生及时送医检查和治疗,避免了该疾病在校园中的蔓延。
诺如病毒主要通过污染的水源、食物等途径传播。本病免疫期短暂,可反复感染,但是诺如病毒感染性腹泻通常在1—3天内好转,大多数人可在一周内完全康复,而且不留后遗症。所以如果不幸感染诺如病毒,也不必过于担心。
(1)从传染病的发病原因分析,导致人患病的诺如病毒称为______。
(2)根据寄生细胞的不同,将病毒分为三大类,诺如病毒属于_______。
(3)为了预防诺如病毒传播,学校提醒同学们近期不吃外卖,这属于传染病预防措施中的____。
(4)从免疫学角度分析,当诺如病毒侵入人体以后,能够刺激淋巴细胞产生一种抵抗该病毒的特殊蛋白质,叫作_______。
(5)请你写出一条日常生活中预防该类传染病的措施_______。
7.每年春秋季节,由于冷空气活跃、气温变化幅度大,人体的新陈代谢无法快速适应气温骤降带来的变化,导致免疫力降低,更易感染流行性感冒,简称流感。
(1)下图为电子显微镜下观察到的流感病毒,该病毒没有细胞结构,只由______和蛋白质构成。从传染病的角度来看,流感病毒属于该病的______。
(2)流感主要以打喷嚏和咳嗽等飞沫传播为主,在流感季节,老师经常让打开教室的窗户通风,从传染病的预防措施分析,打开窗户通风属于______。
(3)将流感疫苗接种到健康人的体内,疫苗会刺激淋巴细胞产生______从而提高人体对该传染病的抵抗力。这种免疫属于______(填“非特异性”或“特异性”)免疫。注射疫苗后一天内针孔处尽量不沾水,这是因为局部注射的针孔不能马上愈合,由皮肤和黏膜组成的人体第______道防线被破坏,容易造成感染。
(4)接种流感疫苗后,医生建议休息半个小时再离开,以便观察机体是否有过敏反应等不适症状。过敏反应是机体免疫功能______(填“过强”或“缺陷”)引起的,发生过敏反应的人,应及时咨询医生。
8.分析资料,回答下列问题。
资料一:猴痘(mnkeypx)是由猴天花病毒所引起的疾病,2022年猴症疫情最先被英国在当地时间2022年5月7日发现。人类感染猴症,主要通过被已感染的动物咬伤,或直接接触被感染动物的血液、体液、猴痘病损而受染;通常由动物传给人,偶也可以发生人到人的猴痘传播。一般认为,是在直接的、长时间面对面的接触中,通过含毒的大量呼吸飞沫而传播。另外,猴痘还可以通过直接接触感染者的体液或病毒污染的物品,如衣服和被褥传播。不过,猴症的传染性远远小于天花。
资料二:目前,由新型冠状病毒引起的新冠肺炎疫情仍在肆虐全球。我国人民众志成城、共克时艰,全国疫情防控取得了阶段性成效,但目前疫情仍未彻底结束,不可掉以轻心。核酸检测和接种疫苗是防控疫情的两种重要手段,但是任何疫苗的保护效率都很难达到100%,接种疫苗后仍需做好“戴口罩、勤洗手、常消毒”等个人防护措施。
(1)在传染病学中,猴痘病毒和新型冠状病毒都属于__________。
(2)如图为人体初次及再次免疫过程中,抗体产生的一般规律,请据图回答:在第一次受到抗原刺激时,__________细胞会产生相应的抗体。当同样的抗原再次刺激时,机体会快速产生___________(填“大量”或“少量”)的相应抗体,将抗原清除。
(3)新冠病毒疫苗接种温馨提示:回家后注射部位保持清洁,24小时内不洗澡。这是因为注射的针孔部位有损伤,皮肤和黏膜组成的人体第___________道防线被破坏,容易造成感染。
(4)接种了新冠肺炎疫苗不可以预防猴痘,是因为___________。
答案以及解析
1.答案:(1)病原体
(2)切断传播途径
(3)特异性
(4)A
解析:(1)传染病是由病原体引起的,能在生物之间传播的疾病,H1N1流感病毒是引起该传染病的病原体。
(2)预防传染病的措施有控制传染源、切断传播途径、保护易感人群以及清除病原体。学校为防止甲流大面积流行,采取了定期消毒、开窗通风等措施,这在传染病的预防措施上属于切断传播途径。
(3)图1中①过程最有效的办法是接种疫苗,使易感者体内产生该传染病的抗体。疫苗进入人体后,在不引发疾病的前提下刺激淋巴细胞,产生了抵抗该病毒的特殊蛋白质抗体。从免疫学的角度看,注射的注射了①H1N1疫苗属于抗原,这种免疫属于特异性免疫。
(4)A.根据病毒入侵机体后引起血液中抗体浓度变化的规律,为提高人体对病毒的免疫能力,应采取的措施是向人体注射抗原,灭活的病毒属于抗原,A符合题意。
B.抗体是指抗原物质侵入人体后,刺激淋巴细胞产生的一种抵抗该抗原物质,B不符合题意。
C.抗生素是由某些真菌或放线菌产生的,用于治疗各种细菌感染或抑制致病微生物感染的药物,对细菌引起的疾病有很好的治疗效果,提高了人类对抗疾病的能力,C不符合题意。
D.抗病毒药物对病毒引起的传染性疾病具有防治作用,但不属于免疫的范围,D不符合题意。
故选A。
2.答案:(1)呼吸道;消化道
(2)传染源;传播途径;易感人群;病原体
(3)皮肤;黏膜
(4)保护易感人群;切断传播途径
(5)抗原;抗体;特异性
(6)佩戴口罩
解析:(1)人类的传染病根据传播途径的不同可以分为:呼吸道传染病、消化道传染病、血液传染病、体表传染病。资料1中的流感和资料2中的肺结核通过飞沫、空气传播,属于呼吸道传染病。资料3中的非细菌性急性肠胃炎是诺如病毒通过消化道侵入而引起的传染病,属于消化道传染病。
(2)传染病若能流行起来必须具备传染源、传播途径、易感人群三个环节。病原体是引起传染病的细菌、病毒、寄生虫等生物。资料中的流感病毒、结核杆菌和诺如病毒都属于病原体。
(3)人体的第一道防线是皮肤、黏膜、和纤毛,功能是阻挡、杀菌和清扫异物;第二道防线是体液中的杀菌物质如溶菌酶和吞噬细胞,功能是溶解、吞噬病原体;第三道防线是免疫器官和淋巴细胞功能是能产生抗体抵抗抗原(侵入人体内的病原体)。
(4)疫苗通常是用失活的或减毒的病原体制成的生物制品。人体接种疫苗后,会刺激淋巴细胞产生相应的抗体。从预防传染病的角度分析,接种卡介苗的目的是保护易感人群;诺如病毒可能通过外卖传播,近期不要吃外卖属于传染病预防措施中的切断传播途径。
(5)抗原是能引起淋巴细胞产生抗体的物质。人体接种疫苗后,会刺激淋巴细胞产生相应的抗体,故从人体免疫角度分析,注射的疫苗属于抗原。特异性免疫是人出生后才产生的,只针对某一特定的病原体或异物起作用的免疫类型。因接种疫苗所产生的抗体只对特定的病原体起作用,对其他病原体没有作用,故接种疫苗产生的免疫能力属于特异性免疫。
(6)流感病毒通过空气、飞沫传播,可以采取戴口罩的方式预防流感。
3.答案:(1)病原体;成形细胞核
(2)特异性
(3)管理好粪便;不喝不清洁的生水;蔬菜、水果要洗干净
解析:(1)传染病是由病原体引起的,能在生物之间传播的疾病。鼠疫杆菌和霍乱弧菌都属于能引起传染病的病原体。它们都属于细菌,与动植物细胞相比,细菌细胞只有DNA集中的区域,没有成形的细胞核,属于原核生物。
(2)鼠疫杆菌属于抗原,能刺激人体的淋巴细胞产生特殊蛋白质——抗体,抗体和抗原的结合是特异性的,这种免疫属于特异性免疫。
(3)根据资料三的信息,霍乱是急性肠道传染病,主要霍乱弧菌引起,霍乱弧菌存在于水中,最常见的感染原因是食用被患者粪便污染过的水。因此,预防霍乱的措施是:管理好粪便;不喝不清洁的生水;蔬菜、水果要洗干净等。
4.答案:(1)病原体;无细胞结构
(2)易感人群;控制传染源
(3)特异性免疫
(4)一般接触
解析:(1)病原体是引起传染病的细菌、病毒、寄生虫等生物。从传染病角度分析,HIV是引发艾滋病的病原体,HIV,简称艾滋病病毒,其结构特点是没有细胞结构,主要由内部的遗传物质和蛋白质外壳组成,不能独立生存,只有寄生在活细胞里才能进行生命活动,一旦离开就会变成结晶体,失去生命活动。
(2)易感人群是对某些传染病缺乏免疫力而容易感染该病的人群。传染源是能够散播病原体的人或动物。传染病若能流行起来必须具备传染源、传播途径、易感人群三个环节。因而从传染病流行的基本环节分析,所有可能直接或间接接触到艾滋病患者或HIV携带者的人都属于易感人群。从传染病预防措施分析“对献血者要进行艾滋病病毒的检测”,这属于控制传染源。
(3)特异性免疫是人出生后才产生的,只针对某一特定的病原体或异物起作用的免疫类型。因接种疫苗所产生的抗体只对特定的病原体起作用,对其他病原体没有作用,从而提高对特定传染病的抵抗力,属于特异性免疫。 故接种艾滋病疫苗产生的免疫能力属于特异性免疫。
(4)艾滋病的传播途径主要有:不安全性行为、静脉注射吸毒、母婴传播、血液及血制品传播(即血液传播)等;但是,交谈、握手拥抱、礼节性亲吻、同吃同饮、共用厕所和浴室、共用办公室、公共交通工具、娱乐设施等日常生活接触、叮咬过艾滋病患者的蚊子叮咬正常人都不会传播艾滋病,故一般接触符合题意。
5.答案:(1)D;B
(2)杀菌物质;吞噬细胞
(3)A;B;C;D
(4)淋巴细胞;水痘病毒;d/C吞噬
解析:(1)人体的皮肤和黏膜,能够阻挡和杀死病原体,如图D所示,属于第一道防线;另外,呼吸道黏膜上的纤毛有清扫异物的作用,如图B所示,也属于第一道防线。因此图中B、D都属于保卫人体的第一道防线,具有阻挡、杀死病原体的作用。
(2)体液中的杀菌物质和吞噬细胞是保卫人体的第二道防线。图A表示体液中溶菌酶能溶解病菌;图C表示体液中吞噬细胞的吞噬作用。因此属于第二道防线的是图A、C。
(3)非特异性免疫是生来就有的,人人都有,能对多种病原体有免疫作用。包括第一道防线(B和D)、第二道防线(A和C)。因此,A、B、C、D都属于非特异性免疫。
(4)水痘病毒侵入人体后,刺激了身体内的淋巴细胞,产生抵抗该病原体的特殊蛋白质—抗体。抗体与抗原的特异性结合可以促进吞噬细胞的吞噬作用,从而将抗原清除或使其失去致病性。
6.答案:(1)病原体
(2)动物病毒
(3)切断传播途径
(4)抗体
(5)勤洗手、注意个人卫生、生吃瓜果要洗净等
解析:(1)病原体能引起疾病的微生物和寄生虫的统称。从传染病的发病原因分析,导致人患病的诺如病毒和流感病毒称为病原体。
(2)根据病毒寄生的细胞种类不同,可以将病毒分为三类:专门寄生在植物细胞内的病毒叫做植物病毒,如A烟草花叶病毒;专门寄生在动物和人体细胞内的病毒叫做动物病毒,如诺如病毒;专门寄生在细菌细胞内的病毒叫细菌病毒(也叫噬菌体),如大肠杆菌噬菌体。
(3)传染病的预防措施有:控制传染源、切断传播途径、保护易感人群。学校提醒同学们近期不吃外卖等措施是切断了病原体到达健康人的途径,故属于切断传播途径。
(4)当诺如病毒侵入人体以后,受到刺激的淋巴细胞产生抵抗这种抗原的特殊蛋白质——抗体,所以从免疫学角度,诺如病毒属于抗原。
(5)从传播途径分析,由诺如病毒引起的非细菌性胃肠炎属于消化道传染病。日常生活中为了预防该类传染病,可以采取的措施有:不喝生水、注意个人卫生、生吃瓜果要洗净等。
7.答案:(1)内部的遗传物质;病原体
(2)切断传播途径
(3)抗体;特异性;一
(4)过强
解析:(1)流感病毒没有细胞结构,主要由内部的遗传物质和外部的蛋白质外壳组成。病原体指能引起传染病的细菌、真菌、病毒和寄生虫等,流感病毒是流行性感冒的病原体。
(2)预防传染病的措施有控制传染源、切断传播途径、保护易感人群。流行性感冒流行的季节,老师经常让打开教室的窗户通风,保持空气新鲜,属于切断传播途径。
(3)流感疫苗相当于抗原,接种到人体后,不会使人发病,但会刺激人体内的淋巴细胞产生抵抗流感病毒的抗体,从而获得对流感的免疫力,流感疫苗对预防其他病毒没有效果,这说明流感疫苗不能使人产生抵抗其他病毒的抗体,只能针对某一特定的病原体起作用的疫苗,抗体具有专一性,对其他的病原体不起作用,这种免疫属特异性免疫。 第一道防线:由皮肤和黏膜组成,能阻挡、杀死病原体,清扫异物。因此,注射疫苗后一天内针孔处尽量不沾水,这是因为局部注射的针孔不能马上愈合,由皮肤和黏膜组成的人体第一道防线被破坏,容易造成感染。
(4) 免疫对人体有保护功能,但人体免疫功能异常时,对人体健康不利。当人体抵抗抗原侵入的功能过强时,在过敏原(引起过敏反应的物质,如某些食物、药物)的刺激下,人体就会发生过敏反应。因此,接种流感疫苗后,医生建议休息半个小时再离开,以便观察机体是否有过敏反应等不适症状。过敏反应是机体免疫功能过强引起的,发生过敏反应的人,应及时咨询医生。
8.答案:(1)病原体
(2)淋巴;大量
(3)一
(4)一种抗体只能与特定的抗原结合,只能抵抗一种抗原,属于特异性免疫
解析:(1)病原体是指引起传染病的细菌、病毒和寄生虫等生物,从传染病的角度看,猴痘病毒和新型冠状病毒分别是引起猴痘和新冠肺炎的病原体。
(2)接种的疫苗是由病原体制成的,只不过经过处理之后,其毒性减少或失去了活性,但依然是病原体。疫苗进入人体后能刺激淋巴细胞产生相应的抗体,增强抵抗力,从而避免传染病的感染。故在第一次受到抗原刺激时,淋巴细胞会产生相应的抗体。该抗体在人体内会存留一段时间(有长有短)。
根据题图,当同样的抗原再次刺激时,机体的淋巴细胞会快速产生大量的相应抗体,将抗原清除。
(3)人体的有三道防线。第一道防线由皮肤和黏膜构成。第二道防线由体液中的杀菌物质和吞噬细胞构成。第三道防线由免疫细胞和免疫器官构成。因此注射后,第一道防线的皮肤被破坏,容易感染。
(4)抗体与抗原的结合是特异性的,好似一把钥匙开一把锁。因此,接种了新冠肺炎疫苗产生的抗体,具有特异性,故只针对新冠病毒,对猴痘不起作用。
资料1:2023年10月12日,山西省疾病预防控制中心专家发出温馨提醒,为做好秋冬季流感预防,需要提前做好准备工作,增强防病意识,加强健康防护,最大限度预防流感等传染病侵害。
资料2:2023年3月24日是第28个世界防治结核病日,活动主题是“你我共同努力终结结核流行”。结核病是由结核杆菌感染引起的,以肺结核最为常见,主要通过飞沫和尘埃传播,是严重危害人体健康的慢性传染病。
资料3:2023年4月15日,一种非细菌性急性胃肠炎疾病在某大学校园内出现。引起该类疾病的罪魁祸首是一种叫作诺如病毒的微生物。该学校向卫生部门及时报告情况的同时,将出现上述症状的学生及时送医检查和治疗,避免了该疾病在校园中的蔓延。
7.3 生命起源和生物进化 ——2023-2024学年八年级下册生物人教版期末分层训练(含解析): 这是一份7.3 生命起源和生物进化 ——2023-2024学年八年级下册生物人教版期末分层训练(含解析),文件包含第七单元第三章生命起源和生物进化非选择题八年级下册生物人教版期末分层训练docx、第七单元第三章生命起源和生物进化选择题八年级下册生物人教版期末分层训练docx等2份试卷配套教学资源,其中试卷共27页, 欢迎下载使用。
7.1 生物的生殖和发育 ——2023-2024学年八年级下册生物人教版期末分层训练(含解析): 这是一份7.1 生物的生殖和发育 ——2023-2024学年八年级下册生物人教版期末分层训练(含解析),文件包含第七单元第一章生物的生殖和发育选择题八年级下册生物人教版期末分层训练docx、第七单元第一章生物的生殖和发育非选择题八年级下册生物人教版期末分层训练docx等2份试卷配套教学资源,其中试卷共28页, 欢迎下载使用。
4.3 人体的呼吸——2023-2024学年七年级下册生物人教版期末分层训练(含解析): 这是一份4.3 人体的呼吸——2023-2024学年七年级下册生物人教版期末分层训练(含解析),文件包含第四单元第三章人体的呼吸非选择题七年级下册生物人教版期末分层训练docx、第四单元第三章人体的呼吸选择题七年级下册生物人教版期末分层训练docx等2份试卷配套教学资源,其中试卷共25页, 欢迎下载使用。

