









道德与法治(福建卷)- 【中考模拟】2024年中考第二次模拟考试
展开
这是一份道德与法治(福建卷)- 【中考模拟】2024年中考第二次模拟考试,文件包含道德与法治福建卷全解全析docx、道德与法治福建卷考试版A4docx、道德与法治福建卷考试版A3docx、道德与法治福建卷参考答案docx、道德与法治福建卷答题卡pdf等5份试卷配套教学资源,其中试卷共33页, 欢迎下载使用。
2、二模考试大致在五月份,难度相对较大。这次考试主要检测学校以及学生在第一轮复习的成果,让老师和孩子找到问题的关键,是否存在基础不扎实,计算能力是否需要加强等等。然后找到解决方法,做到复习方法的改进,以及重难点的分布,复习的目标。
3、三模考试大概在中考前两周左右,三模是中考前的最后一次考前检验。三模学校会有意降低难度,目的是增强考生信心,难度只能是中上水平,主要也是对初中三年的知识做一个系统的检测,让学生知道中考的一个大致体系和结构。
2024年中考道法第二次模拟考试(福建卷)
道德与法治·参考答案
第Ⅰ卷(选择题,共50分)
第Ⅱ卷(非选择题,共50分)
26.判断说理(8分)
(1)
( × )(1分)
理由:小静没有正确对待老师的批评与表扬。老师的表扬意味着肯定、鼓励和期待,激励着我们更好地学习和发展;老师的批评意味着关心、提醒和劝诫,可以帮助我们反省自己,改进不足;我们要把注意力放在老师批评的内容和用意上,理解老师的良苦用心。(3分)
(2)
( × )(1分)
理由:①小刚因为与队长发生矛盾就离开赛场,是缺乏集体荣誉感的表现。②在集体生活中,我们要学会处理与他人的关系,心中有集体,识大体,顾大局,不能因个人之间的矛盾做出有损集体利益的事情。(3分)
27.(6分)
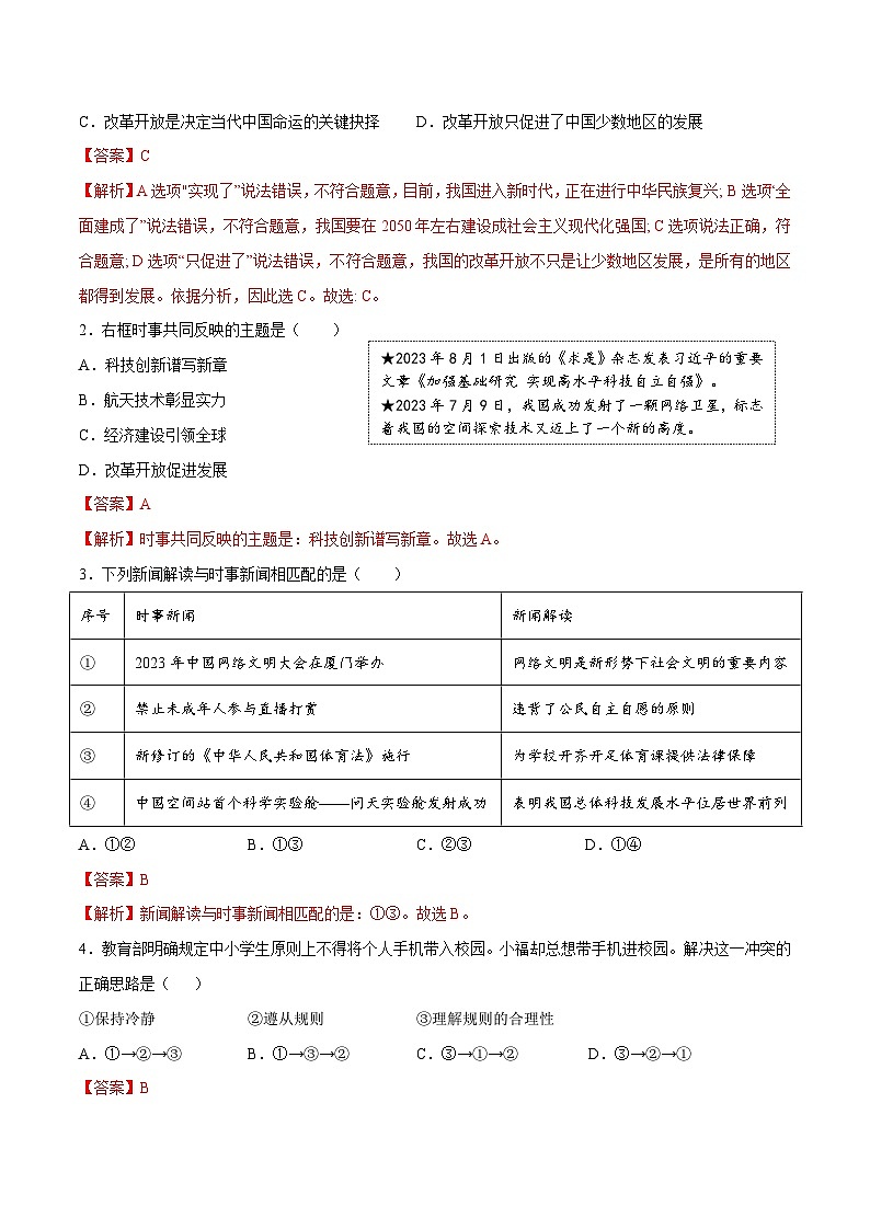
①新质生产力以科技创新为主导,形成新质生产力的核心是创新。②国家加快形成新质生产力是顺应科技创新能力已经成为综合国力竞争的决定性因素的大势。在激烈的国际竞争中,唯创新者进,唯创新者强,唯创新者胜。③有利于落实创新驱动发展战略,走中国特色自主创新道路;有利于转变发展方式,把创新作为发展的第一动力,推动高质量发展;有利于大力提升企业自主创新能力,发展新兴产业,激发市场主体活力,发扬改革创新精神。(6分)
28.(10分)
(1)①爱国、②诚信、③敬业、④友善(4分)
(2)①能够活出自己的人生,自食其力,实现自我价值。②当别人需要帮助时,付出自己的爱心,无论大小,自愿承担责任。③能够将个人理想与国家发展、民族复兴和人类命运结合起来。等等。(6分)
29.(12分)
(1)党和政府全心全意为人民服务,坚持以人民为中心的发展思想;我国政府尊重和保障人权,重视人民的生命;党和国家关注民生、情系民生,努力解决民生问题。(2分)
(2)①以爱国主义为核心的团结统一、爱好和平、勤劳勇敢、自强不息的伟大民族精神。②伟大民族精神始终是中华民族生生不息、发展壮大的强大精神支柱,是维系我国各族人民世世代代团结奋斗的牢固精神纽带,是激励中华儿女为实现中国梦而奋斗的不竭精神动力。(6分)
(3)在国家危难、民族危亡的紧要关头:能够挺身而出、舍生忘死、前仆后继;在他人生命、财产遇到危险的关键时刻:能够见义勇为、扶危济困、无私奉献;在日常学习工作中:勤勤恳恳、任劳任怨、敬业创优。(4分)
30.(14分)
(1)未成年人身心发育尚不成熟,自我保护能力较弱,辨别是非能力和自我控制能力不强,容易受到不良因素的影响和不法侵害。未成年人的生存和发展事关人类的未来,给予未成年人特殊关爱和保护,已经成为人类的共识。青年兴则国家兴,青年强则国家强。实现中华民族伟大复兴的中国梦,需要一代又一代有志青年接续奋斗。(4分)
(2)国家:完善相应的法律、法规;严格执法,坚决打击侵犯未成年人合法权益的各种违法犯罪行为。
社会:加强宣传,引导全社会形成关爱未成年人的良好氛围。
学校:创造良好的学习环境,加强安全教育,提高未成年人的自我保护意识和能力。
家庭:加强对未成年人的教育和监护,引导未成年人参与健康的活动,预防未成年人误入歧途。
未成年人:增强法律意识,遵纪守法,做知法守法好公民。
(6分)
(3)珍惜美好生活,认清犯罪危害,远离犯罪;预防犯罪,需要我们杜绝不良行为;增强法治观念,依法自律,做一个自觉守法的人;要从小事做起,避免沾染不良习气,自觉遵纪守法,防患于未然。(4分)
题号
1
2
3
4
5
6
7
8
9
10
11
12
13
答案
C
A
B
B
D
D
B
C
B
C
C
D
D
题号
14
15
16
17
18
19
20
21
22
23
24
25
答案
B
B
A
C
A
B
A
C
B
A
D
D
相关试卷
这是一份中考道德与法治(广东卷)-【中考模拟】2024年中考第二次模拟考试,文件包含道德与法治广东卷全解全析docx、道德与法治广东卷考试版A4docx、道德与法治广东卷考试版A3docx、道德与法治广东卷参考答案及评分标准docx、道德与法治广东卷答题卡pdf等5份试卷配套教学资源,其中试卷共37页, 欢迎下载使用。
这是一份中考道德与法治(山西卷)-【中考模拟】2024年中考第二次模拟考试,文件包含道德与法治山西卷全解全析docx、道德与法治山西卷考试版A4docx、道德与法治山西卷参考答案及评分标准docx、道德与法治山西卷考试版A3docx、道德与法治山西卷答题卡pdf等5份试卷配套教学资源,其中试卷共38页, 欢迎下载使用。
这是一份中考道德与法治(南京卷)-【中考模拟】2024年中考第二次模拟考试,文件包含道德与法治南京卷全解全析docx、道德与法治南京卷考试版A4docx、道德与法治南京卷考试版A3docx、道德与法治南京卷参考答案及评分标准docx、道德与法治南京卷答题卡pdf等5份试卷配套教学资源,其中试卷共29页, 欢迎下载使用。
