


所属成套资源:2024河南省名校联盟高二下学期5月联考试题及答案(九科)
2024河南省名校联盟高二下学期5月联考试题生物含解析
展开
这是一份2024河南省名校联盟高二下学期5月联考试题生物含解析,共10页。试卷主要包含了单项选择题,多项选择题,非选择题等内容,欢迎下载使用。
本卷主要考查内容:人教版选择性必修3,必修1第1章~第5章第3节。
一、单项选择题:本题共15小题,每小题2分,共30分。在每小题给出的四个选项中,只有一项是符合题目要求的。
1.腐乳是我国民间传统美食,其基本制作流程为:让豆腐上长出毛霉→加盐腌制→加卤汤装瓶→密封腌制。其中卤汤是由酒及各种香辛料配制而成的,直接关系到腐乳的色、香、味。下列叙述错误的是
A.毛霉分泌的脂肪酶能将豆腐中的蛋白质分解为氨基酸和小分子肽
B.加盐腌制不仅利于析出豆腐中多余的水分,还能抑制微生物的生长
C.卤汤中的酒不但能够调节腐乳的风味,可能还具有防腐杀菌的作用
D.各地腐乳的色泽风味有所区别可能与卤汤中添加的香辛料不同有关
2.为从泡菜汁中筛选出耐高盐的乳酸菌,某兴趣小组进行了如下操作:取少量泡菜汁样品,采用平板划线法将其接种于一定NaCl浓度梯度的培养基,经培养得到单菌落。下列叙述错误的是
A.所用培养基为选择培养基,且其中需添加维生素
B.泡菜汁样品需要经过多次稀释后才能进行划线接种
C.应在无氧条件下培养,分离得到的不一定均为乳酸菌
D.若选择稀释涂布平板法接种,还可对菌落进行计数
3.下列关于植物细胞工程与动物细胞工程相关内容的分析,不合理的是
A.植物细胞培养和动物细胞培养都利用了细胞增殖的原理
B.植物组织培养和克隆动物技术都涉及了基因的选择性表达
C.为使细胞分散开,进行植物细胞培养时可用纤维素酶处理
D.植物原生质体融合和动物细胞融合都体现了细胞膜的流动性
4.单克隆抗体是由一种杂交瘤细胞经无性繁殖而来的细胞群所产生的,具有高度特异性。下列有关单克隆抗体及其制备过程的叙述,正确的是
A.对已免疫小鼠脾脏中的浆细胞进行传代培养,是为了扩大细胞数量
B.在选择培养基上,未融合的细胞会死亡,融合的细胞都能正常生长
C.抗体检测呈阳性的杂交瘤细胞只有注射到小鼠腹腔内才能大量增殖
D.单克隆抗体能准确识别不同抗原之间的细微差异,可用于抗原检测
5.人源神经生长因子(hNGF)可用于人类神经性疾病的治疗。科研人员欲制备能在腮腺中特
异性表达hNGF的转基因猪,以期采集该转基因猪分泌的唾液并从中分离、纯化hNGF。下
列有关该转基因猪的制备,叙述错误的是
A.利用PCR技术能够特异性地快速扩增hNGF基因
B.可将hiVGF基因与腮腺中特异性表达的基因的启动子连接
C.用Ca2+处理猪的卵细胞,使其处于能吸收环境中DNA分子的状态
D.早期胚胎应置于含有95%空气和5%CO2的气体环境下培养
6.纤维素的酶解产物有着非常广泛的应用,但目前存在纤维素酶催化活性低、持续催化能力弱等问题,利用蛋白质工程对纤维素酶进行改造可能避免上述问题。下列叙述错误的是
A.需要通过蛋白质修饰直接对现有的纤维素酶进行改造
B.通过蛋白质工程能生产出自然界中不存在的纤维素酶
C.设计预期纤维素酶的结构是对其进行改造的重要步骤
D.酶解法实现对纤维素的利用对环境污染小甚至无污染
7.转基因作物因其抗旱、抗寒、抗虫等能力而备受关注。下列关于转基因作物的叙述,错误的是
A.转基因作物的安全性涉及其是否会产生毒性或过敏蛋白
B.可对转基因作物进行标识管理,让消费者有选择权
C.种植的转基因作物可以与传统的农业种植区相隔离
D.转基因作物被食用后,其基因就整合到人的基因组中
8.华西医院宗志勇教授研究团队发现了一种新的细菌,命名为“中国华西菌”。下列叙述错
误的是
A.中国华西菌无染色体,其与酵母菌的遗传物质均为DNA
B.中国华西菌具有以磷脂双分子层为基本支架的细胞膜
C.中国华西菌的细胞壁是系统的边界,能控制物质进出细胞
D.中国华西菌合成酶所需的能量可能全部来自细胞质
9.水是组成细胞的重要化合物。下列叙述正确的是
A.氨基酸脱水缩合时,氨基的-H和羧基的-OH结合生成水
B.真核细胞有氧呼吸时,[H]在线粒体外膜与O2结合生成H2O
C.氢键使水具有较高的比热容,水温易变化利于维持细胞的稳定
D.冬小麦在冬天来临前,呈游离状态的水的比例逐渐上升
10.《Nature》发布全球胆固醇水平变化研究:发现西方高收入国家人口的血液总胆固醇含量已经大幅下降,而中国和东南亚国家人口的血液胆固醇含量则大幅上升。下列关于胆固醇的
叙述,正确的是
A.胆固醇和磷脂是动物细胞膜的组成成分,两者的元素组成相同
B.胆固醇、磷脂和维生素D都属于脂质中的固醇类物质
C.胆固醇和细胞质中的核酸都是以碳链为骨架的生物大分子
D.合理饮食可降低因胆固醇含量升高引起的心血管疾病的患病风险
11.易位子蛋白作为内质网膜上信号序列的受体蛋白,能选择性地识别多肽链的信号序列,并将新生多肽链靶向转移至内质网腔中。下列相关叙述错误的是
A.多肽链首先在游离的核糖体中以氨基酸为原料开始合成
B.新生多肽链被易位子识别后转移到粗面内质网腔中加工
C.高尔基体对来自内质网的蛋白质做进一步的修饰加工
D.易位子蛋白功能异常会影响分泌蛋白,如性激素的合成
12.核孔复合体控制物质通过核孔进出细胞核。下列叙述正确的是
A.人成熟红细胞核孔复合体的数量较少,因此红细胞代谢较弱
B.参与组成染色质的蛋白质合成后通过核孔复合体进入细胞核
C.物质通过核孔复合体在细胞核和细胞质之间的运输是单向的
D.核孔、核仁、核膜和染色质等参与构成的细胞核是细胞代谢的中心
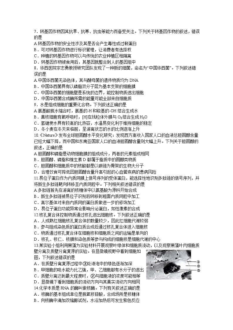
13.某实验小组利用黑藻为实验材料开展观察叶绿体和细胞质流动,以及观察黑藻叶肉细胞质壁分离及质壁分离复原的实验。在显微镜视野中看到细胞如图,下列叙述错误的是
A.在质壁分离复原过程中③处液泡中的绿色逐渐加深
B.甲细胞的吸水能力比乙强,甲、乙细胞都有水分子的进出
C.质壁分离达到最大程度时,②与细胞液的浓度可能相等
D.显微镜下看到细胞质的流动方向与其真实流动方向相同
14.化学本质是RNA的酶叫做核酶。下列有关叙述正确的是
A.核酶的基本组成单位是脱氧核苷酸,合成场所是核糖体
B.向核酶中滴加双缩脲试剂,水浴加热后可发生紫色反应
C.核酶在温度过高或过低条件下的催化效率可能不相同
D.与无机催化剂相比,只有核酶能降低化学反应的活化能
15.研究发现,菜粉蝶幼虫细胞中NADH脱氢酶(一种催化NADH与氧反应的酶)对广泛存在于植物根部中的鱼藤酮十分敏感,生产上常利用鱼藤酮来防治菜粉蝶幼虫。下列叙述错
误的是
A.可用蛋白酶鉴定NADH脱氢酶的化学本质
B.该酶主要分布在线粒体内膜上,作用于有氧呼吸的第三阶段
C.鱼藤酮会降低菜粉蝶幼虫体细胞内的ATP水平,进而使其死亡
D.鱼藤酮会抑制农作物的有氧呼吸并对其产生毒害作用
二、多项选择题:本题共5小题,每小题3分,共15分。在每小题给出的四个选项中,有两个或两个以上选项符合题目要求,全部选对得3分,选对但不全的得1分,有选错的得O分。
16.青霉素是临床上广泛应用的一种抗生素。利用发酵工程生产青霉素的流程如图所示,图中①~⑤代表相应过程。下列叙述正确的是
A.接种前的过程①②都属于扩大培养环节
B.发酵罐中的发酵是该发酵工程的中心环节
C.过程③可选择干热灭菌法对培养基进行灭菌
D.过程④可用过滤、沉淀的方法将菌体分离干燥
17.研究人员将杨树中的重金属转运蛋白HMA3基因与外源高效启动子连接后,导入杨树基因组中,如下图所示,图中①~④代表引物。下列叙述正确的是
A.可利用DNA连接酶将HMA3基因与外源高效启动子进行连接
B.为检测转基因杨树是否含导人的HMA3基因,可选择②③进行PCR扩增
C.成功制备的转基因杨树,其某个细胞的核内可能存在多个HMA3基因
D.成功制备的转基因杨树植株中,HMA3基因的表达量明显上调
18.人的胰岛素由A、B两条肽链组成,其中A链有21个氨基酸,B链有30个氨基酸,两条链之间通过3个二硫键连接在一起,如图所示,字母代表氨基酸。下列叙述错误的是
A.胰岛素含50个肽键,至少含2个游离的氨基
B.形成二硫键后,胰岛素的相对分子质量略有升高
C,高温处理的胰岛素在碱性条件下仍可与一定浓度的CuSO4发生颜色反应
D.氨基酸的种类、数量、排列顺序和A、B链盘曲、折叠的方式等决定了胰岛素的调节功能
19.研究表明,内质网膜与线粒体膜、高尔基体膜等之间存在紧密连接的结构,称为膜接触位点(MCS),如图所示。MCS能够接收信息并为脂质、Ca2+等物质提供运输位点,以此调控细胞的代谢。下列叙述正确的是
A.内质网还可与核膜直接相连
B.MCS中既有受体,又有运输物质的转运蛋白
C.内质网和高尔基体之间进行信息交流不一定依赖囊泡
D.生物膜的组成成分和结构完全不同,但在结构和功能上紧密联系
20.如图为细胞内腺苷合成及转运示意图,ATP运到胞外后,可被核酸磷酸酶分解。下列叙述正确的是
A.腺苷与ADP的组成元素中都有C、H、O、N
B.核酸磷酸酶可使ATP脱去2个磷酸产生腺苷
C,储存在囊泡中的ATP通过自由扩散转运至细胞外
D.转运腺苷的核苷转运体具有特异性
三、非选择题:本题共5小题,共55分。
21.(11分)白头叶猴是我国特有的珍稀灵长类动物。下图是某兴趣小组关于扩大白头叶猴种
群数量的技术路线构想。回答下列问题:
(1)体外培养白头叶猴的体细胞时,培养基中应含有细胞所需要的____(答2点)等营养物质,此外,还需要加入____等一些天然成分。
(2)采集到的白头叶猴卵母细胞,需在体外培养到 期。去除动物卵母细胞的细胞核,目前普遍采用 法。
(3)获得的重构胚一般可用____(答1点)等物理或化学方法激活,从而使其能够完成 进程。通过图中技术路线获得的白头叶猴后代与核供体的性状体外培养体
并不完全相同,其原因可能是 。
(4)除上述技术路线外,还可以使用____(答1点)等现代生物技术来人工繁育白头叶猴。
22.(12分)真核生物基因转录的起始与启动子有关。启动子大多位于RNA转录起始点上游,长度约为100bp,典型的启动子包括一个CAT盒和一个TATA盒。下图是某基因的启动
子,回答下列问题:
(1)启动子是 酶识别和结合的部位,该酶能催化 (填化学键名称)的形成。
(2)提取该基因转录得到的mRNA,经 过程可得到cDNA,该cDNA序列中 (填“含有”或“不含有”)CAT盒序列。
(3)AOX1为甲醇氧化酶基因的启动子,只能在以甲醇为唯一碳源的环境下正常发挥作用。人绒毛膜促性腺激素(hCGβ)与结肠癌等多种恶性肿瘤的发生、发展及转移有关。某研发团队关于制备抗hCGβ疫苗的方案如下图所示。
注:甲序列指导合成的信号肽能引导后续合成的肽链进入内质网腔。
①为防止目的基因与质粒的自身环化并保证连接的方向性,可在如图所示hCGβ基因左右两端分别添加 限制酶的识别序列。
②hCGβ基因需要与甲序列一起构建形成融合基因,这有利于 。选用AOX1作为hCGβ基因启动子的优势是____。
③阶段Ⅱ是为了 ,阶段Ⅳ培养基中 (填“需要”或“不需要”)添加组氨酸。阶段V进行检测所依据的原理是 。
23.(10分)细胞中的糖类和脂质是可以相互转化的。回答下列问题:
(1)葡萄糖是细胞生命活动所需要的主要 ,其元素组成是 ,血液中多余的葡萄糖可以合成 储存起来,如果还有富余,就可以转变成 。
(2)糖类和脂肪之间的转化程度是有明显差异的,脂肪一般只在糖类代谢发生障碍,才会分解供能,而且 (填“能”或“不能”)大量转化为糖类。
(3)用含糖类较多的饲料喂养北京鸭,在短时间内就能达到育肥的目的。北京鸭体内的脂肪是由 发生反应而形成的酯,室温时呈 。分布在北京鸭内脏器官周围的脂肪具有 的作用,可以保护内脏器官。
24.(12分)盐地碱蓬能生活在近海滩或海水与淡水汇合的河口地区,它能在盐胁迫逆境中正常生长,与其根细胞的物质转运机制有关。下图是盐地碱蓬根细胞参与抵抗盐胁迫时部分相
关物质的转运示意图(HKT1、SOS1和NHX均为转运蛋白)。回答下列问题:
(1)盐地碱蓬根细胞的选择透过性主要与细胞膜上 的种类和数量有关。Na+通过HKT1转运蛋白顺浓度梯度大量进入根部细胞的方式是 。
(2)图示各处H+的分布存在差异,该差异主要通过位于 膜上的H+-ATP泵转运H+来维持。H+ - ATP泵通过 方式将H+转运到 。H+分布特点为图中的两种转运蛋白,即 运输Na+提供了动力。
(3)盐地碱蓬根部细胞中的液泡可以通过图中所示方式增加液泡内Na十的浓度,这对其生长的意义是____(答出1点)。
25.(10分)某兴趣小组为探究酵母菌在有氧或无氧条件下产生等量CO2时,哪种条件下消耗葡萄糖较少,将无菌葡萄糖溶液与少许酵母菌混匀后密封(瓶中无氧气),按下图装置进行实
验。当测定甲、乙装置中CaCO3沉淀相等时,撤去装置,将甲、乙两锥形瓶中的溶液分别用
滤菌膜过滤,除去酵母菌,得到滤液1和滤液2。回答下列问题:
(1)除CO2外,酵母菌无氧呼吸的产物还有 。该实验的自变量是 。
(2)该实验中,甲、乙装置中CaCO3沉淀相等时,表明 相等。实验中需控制的无关变量有 (答1点)。
(3)兴趣小组利用U形管(已知滤液中的葡萄糖不能通过U形管底部的半透膜,其余物质能通过)、滤液1和滤液2等,继续完成探究实验。将等量的滤液1和滤液2分别倒入U形管的A、B两侧并标记,一段时间后,观察两侧液面高度的变化。预期实验结果和结论是 。
相关试卷
这是一份2024黄冈云学名校联盟高二下学期5月联考生物试卷含解析,共14页。试卷主要包含了单选题,非选择题等内容,欢迎下载使用。
这是一份2024河北省强基名校联盟高二下学期开学联考试题生物含解析,文件包含河北省强基名校联盟2023-2024学年高二下学期开学联考生物试题docx、河北省强基名校联盟2023-2024学年高二下学期开学联考生物答案docx等2份试卷配套教学资源,其中试卷共29页, 欢迎下载使用。
这是一份2024湖北省云学名校联盟高二下学期3月联考生物试题含解析,文件包含湖北省云学名校联盟2023-2024学年高二下学期3月联考生物试题原卷版docx、湖北省云学名校联盟2023-2024学年高二下学期3月联考生物试题含解析docx等2份试卷配套教学资源,其中试卷共35页, 欢迎下载使用。