还剩19页未读,
继续阅读
所属成套资源:2024吕梁高二下学期5月质量检测试题及答案(九科)
成套系列资料,整套一键下载
2024吕梁高二下学期5月质量检测试题历史含解析
展开相关试卷
山西省吕梁市2023-2024学年高二下学期5月质量检测历史试卷(Word版附解析):
这是一份山西省吕梁市2023-2024学年高二下学期5月质量检测历史试卷(Word版附解析),共22页。试卷主要包含了本试卷分选择题和非选择题两部分,答题前,考生务必用直径0,本卷命题范围, 明洪武四年等内容,欢迎下载使用。
山西省吕梁市2023-2024学年高二下学期5月质量检测历史试卷(学生版+教师版):
这是一份山西省吕梁市2023-2024学年高二下学期5月质量检测历史试卷(学生版+教师版),文件包含山西省吕梁市2023-2024学年高二下学期5月质量检测历史试卷教师版docx、山西省吕梁市2023-2024学年高二下学期5月质量检测历史试卷学生版docx等2份试卷配套教学资源,其中试卷共22页, 欢迎下载使用。
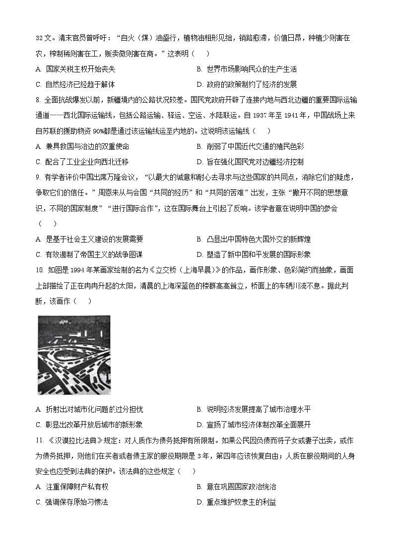
2024省大庆外国语学校高二下学期开学质量检测试题历史含解析:
这是一份2024省大庆外国语学校高二下学期开学质量检测试题历史含解析,共25页。试卷主要包含了考试时间75分钟,满分100分等内容,欢迎下载使用。

