




所属成套资源:2024湖北省华中师大一附中高三下学期高考考前测试全科及答案(九科)
2024湖北省华中师大一附中高三下学期高考考前测试地理试题含解析
展开
这是一份2024湖北省华中师大一附中高三下学期高考考前测试地理试题含解析,文件包含2024届湖北省华中师范大学第一附属中学高考考前测试地理试题含解析docx、2024届湖北省华中师范大学第一附属中学高考考前测试地理试题无答案docx等2份试卷配套教学资源,其中试卷共16页, 欢迎下载使用。
北京时间2024年5月7日11时21分,长征六号两运载火箭在中国山西太原卫星发射中心成功发射。太原卫星发射中心,位于山西省西北部的高原地区,地处温带;海拔1500米左右,发射场三面环山,距离太原市约284千米。此次发射是通过商业运作模式竞拍而成。据此完成下面小题。
1. 太原发射中心相对于我国其它卫星发射中心的优势是( )
A. 人烟稀少,发射安全性好,且符合国防安全需要
B. 海拔高,且有群山阻隔海风,云量较少,晴天多
C. 靠近北京,便于与北京航空航天控制中心联系
D. 地球自转线速度大,有利于发射极地轨道卫星
2. 长征六号丙运载火箭成功发射当天,下列现象可能出现的是( )
A. 非洲热带草原斑马正在成群往南迁徙B. 巴西利亚(约16°S)日出方位东北
C. 开罗(约30°N)昼长可达15小时D. 悉尼建筑物正午影长为一年中最长
3. 商业航天属国家战略性新兴产业,其特点是( )
①高技术 ②高投入 ③低风险 ④高回报 ⑤短周期
A. ①②③B. ①②④C. ①③⑤D. ②④⑤
【答案】1 C 2. B 3. B
【解析】
【1题详解】
由已学知知,与其它卫星发射中心相比,太原发射中心更靠近北京,便于与北京航空航天控制中心联系,C正确;西昌、酒泉也符合国防安全需要,A错误;酒泉也晴天多,B错误;太原位于温带,自转线速度比位于低纬度的文昌发射基地小,D错误。故选C。
【2题详解】
由材料可知,北京时间2024年5月7日11时21分成功发射。该日太阳直射点位于北半球且正在向北移动,北半球热带草原正在迎来湿季,非洲热带草原斑马正在成群往北迁徙,A错误:该日太阳直射点位于北半球,巴西利亚日出方位东北,B正确;北纬40°地区在6月22日昼长最长时为14时51分,30°N的开罗在5月7日昼长不可能达到15小时,C错误;悉尼建筑物正午影长在6月22日为一年中最长,D错误。故选B。
【3题详解】
由已学可知,商业航天属国家战略性新兴产业,其特点是高技术、高投入、高风险、高回报、长周期,①②④对,③⑤错。综上所述,B正确,排除ACD。故选B。
【点睛】海拔相同,纬度越高自转线速度越小;纬度相同,海拔越高,自转线速度越大。
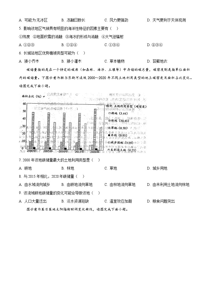
中国南极科考站长城站(62°S,59°W)坐落于南极乔治王岛。这里几乎见不到植物性或杂食性鸟类,而全为肉食性种类。图示意为长城站地区主要气象要素特征图。据此完成下面小题。
4. 与南极大陆相比,长城站周边地区( )
A. 可能为无冰区B. 冻融日数长C. 风力更强劲D. 天气更利于天体观测
5. 影响该地区气候具有明显的海洋性特征的因素主要有( )
①纬度 ②地面积雪的消融 ③海冰的形成与消融 ④大气逆辐射
A. ①②③B. ①②④C. ①③④D. ②③④
6. 长城站地区优势植被类型可能为( )
A 矮小乔木B. 矮小灌木C. 草本植物D. 苔藓地衣
【答案】4. A 5. D 6. D
【解析】
【4题详解】
由南极长城站纬度位置和位于乔治王岛可知,长城站纬度较南极大陆更低,由气象要素图—气温图可知,与极地气候的南极大陆相比,长城站附近各月均温较高,有近三个月月均温在0℃以上,热量条件相对较好,故冻融日数较短,其周边可能是无冰区。长城站地区全年空气相对湿度较大,成云致雨的概率较南极大陆大,故天气现象不利于天体观测。故选A。
【5题详解】
长城站地区气候海洋性明显,说明其全年热量与水分条件变化均较小。该地区地处62°S,由温度分布图可知,该地依据热量条件应为亚寒带气候而非温带(海洋性)气候,气温季节变化受纬度影响较小,①错误。该地区月均温在2℃—7℃之间,地表积雪的消融,会消耗地表及近地面大气热量,气温上升速度较慢,幅度较小,②正确。海冰的形成散热,海冰的消融会消耗热量,会降低气温变化幅度,③正确。该地区全年相对湿度较大,空气中水汽量较充足,故大气逆辐射作用强,大气的保温作用较强,④正确。故选D。
【6题详解】
长城站地区纬度较高,全年气温相对较低,光照热量条件不足,不足以满足乔木和灌木生长;该地几乎见不到植物性或杂食性鸟类,而全为肉食性种类,说明地表缺少草本植物,故答案为D。
【点睛】不同气候条件下分布有不同的植被类型,根据气候可判定该地区的植被类型。植被具有调节气候的作用:降低气温日较差和气温年较差;增加降水量。
碳储量指的是在一个特定的碳库(如森林、海洋、土壤等)中存储的碳总量,碳密度则是指单位面积内的碳储量。下图示意为额尔齐斯河流域2000~2020年不同土地利用类型的地上碳密度及面积占比变化。读图完成下面小题。
7. 2000年该地碳储量最大的土地利用类型是( )
A. 耕地B. 林地C. 草地D. 城乡用地
8. 与2015年相比,2020年碳储量( )
A. 由水域流向城乡B. 由耕地流向草地C. 由林地流向草地D. 由未利用土地流向林地
9. 该流域耕地碳储量的变化可能会导致该地( )
A. 人口大量迁出B. 淡水资源短缺C. 温室效应加剧D. 粮食问题突出
【答案】7. B 8. C 9. B
【解析】
【7题详解】
读图可知,虽然林地面积占比较小,但林地碳密度最大为50.43,故2000年林地碳储量最大。B正确,ACD错误。故选B。
【8题详解】
与2015年相比,2020年耕地、草地面积增加,碳储量增加,林地、未利用土地面积减少,碳储量下降。故碳储量由林地流向草地,C正确,BD错误。水域面积变化不大,碳储量变化不明显,A错误。故选C。
【9题详解】
碳储量增加是由于耕地面积增加导致的,故种植业需水量增加,额尔齐斯河流域气候干旱,易出现淡水资源短缺,B正确;人口迁出与耕地碳储量变化关系不大,A 错误;耕地碳储量增加对温室效应的缓解有一定作用,C 错误;耕地碳储量变化不一定会导致粮食问题突出,D错误。故选B。
【点睛】碳储量是指生态系统中碳素的存留量,与生态系统中生物的现存量关系密切。 主要包括树木、草本植物、掉落物和土壤(100cm深)生物量中的碳。 碳储量作为衡量生态系统的初级生产力规模和数量的重要指标,以及其对生态系统对全球变暖的调节能力的衡量能力在国际上具有较高的认可度。
图示意为某日某地太阳辐射时间变化曲线,读图完成下面小题。
10. 据图推测,该地所在省区为( )
A. 北京B. 吉林C. 西藏D. 湖北
11. 当日当地,下列说法正确的是( )
A. 出现明显降水过程B. 河流处于丰水期
C. 家庭供暖需求量大D. 农民正忙于收割
12. 该地若想充分利用太阳辐射,与同纬度其他地区相比,其设备和管道需要( )
A. 防腐B. 防冻C. 防虫D. 防火
【答案】10. C 11. C 12. B
【解析】
【10题详解】
注意图中太阳辐射量的最大值出现在北京时间约15时左右,而一天中太阳辐射最为充足的时刻应为地方时12时左右,北京时间是120°E的地方时,所以当地应在120°E以西45°附近的经线上(15°对应一小时,且东加西减),推断当地的经度约为75°E附近,四个选项中只有西藏符合其经度位置特征,C正确,ABD错误。故选C。
【11题详解】
据上题解析可知当地为西藏,从太阳辐射起止时间看,当地昼长时间约为10小时,说明当日昼短夜长为冬半年,气温低,家庭供暖需求量大,C正确;从太阳辐射变化过程看,当日应为晴朗天气,A错误;冬半年,我国气温低、降水少,河水处于枯水期,B错误;冬半年该地处于农闲时期,D错误。故选C。
【12题详解】
据第一题分析得知当地为西藏地区,西藏海拔高气温低,设备应注意防冻,B正确;西藏地区气温低,不易发生火灾,降水较少,不易腐烂,且蚁虫较少,ACD错误。故选B。
【点睛】 西藏北纬26°50′至36°53′,东经78°25′至99°06′之间。在中国各省区中,面积仅次于新疆维吾尔自治区,位居第二。
“资源诅咒”是指资源富集地区过度依赖自然资源,由此而引发的一种不利于经济可持续发展的效应。新疆的克拉玛依国油而生、圆油而兴,但目前:GDP排位下滑,“资源诅咒”现象初显。据此完成下面小题。
13. “资源诅咒”常带来反工业化,在克拉玛依的表现为( )
A. 劳动力性别比下降B. 制造业比重下降
C. 种植业比重上升D. 交通建设速度放缓
14. “资源诅咒”带来的反工业化使克拉玛依( )
A. 城市用地面积缩小B. 出现逆城市化现象
C. 生活用品价格下降D. 人力资本大量流失
15 针对“资源诅咒”现象,克拉玛依应该( )
A. 大幅度扩大农牧业生产规模B. 提高石油资源的市场价格
C. 建设保税区和国际物流中心D. 政府干预抑制石油产业发展
【答案】13. B 14. D 15. C
【解析】
【13题详解】
克拉玛依石油资源丰富,当地过度依赖石油资源发展经济,大量劳动力从事石油相关产业,其他制造产业劳动力吸引能力弱(能给付的工资相对较低),难以发展,B正确;与劳动力性别比、种植业比重、交通建设速度无关,排除ACD。故选B。
【14题详解】
由于制造业比重下降,(与石油无关的产业)就业岗位减少,故部分不适合从事石油相关产业的劳动力会迁出寻找新的就业机会,造成人力资本大量流失,D正确;城市用地面积不会缩小,A错误;当地经济发展水平相对有限,不太可能出现逆城市化,B错误;由于当地制造业比重下降,生活用品价格可能不断上升,C错误。故选D。
【15题详解】
为遏制产业结构单一带来的经济衰退,克拉玛依应该调整产业结构,变单一产业向多元化方向发展,根据克拉玛依的自身情况,适合发展物流和外贸产业(建设保税区),C正确;大幅度扩大农牧业生产规模会加剧生态破坏,不利于当地可持续发展,A错误;提高石油资源的市场价格会是其工业产品市场竞争力下降,不利于经济发展,B错误;政府不应干预抑制石油产业发展,应逐步引导产业高质量发展,D错误。故选C。
【点睛】克拉玛依市,人均GDP超过24万元, 是新疆维吾尔自治区辖地级市,是国家重要的石油石化基地和新疆重点建设的新型工业化城市及世界石油石化产业的聚集区。
二、非选择题:本题共3小题,共55分。
16. 阅读图文材料,完成下列要求。
2024年4月,我国两辆以氢为燃料的汽车,实现了北京到上海,1500公里长距离运输测试。氢燃料汽车是以氢为主要能源的汽车,一般的内燃机,通常注入柴油或汽油,氢燃料汽车则改为使用气体氢,加氢时间通常在3到5分钟,并且在-30℃~-60℃环境下车辆续航里程几乎不受影响,相较于电动汽车:我国氨燃料汽车的保有量并不高。目前,日本的氢燃料汽车全产业链已经初具雏形,形成了从燃料电池研发到氢燃料汽车生产的完整产业链,日本汽车行业上下游企业拥有全球83%的氢燃料电池技术专利,主导了世界氢燃料电池汽车的技术路线和技术标准,为我国推广氢能汽车产业化发展提供了一定的经验启示。但是由于成本居高不下,近些年日本的氨燃料汽车销量却出现了下滑(左图),右图为日本加氢站的分布。
(1)说明氢燃料汽车相较于电动汽车的优点。
(2)分析近些年日本氢燃料汽车销量下滑的原因。
(3)结合日本氢燃料汽车产业的发展经验,为我国的氢燃料汽车产业发展提些建议。
【答案】(1)续航里程长、环境适应性好(受自然环境影响小)、氢气加注时间短。
(2)加氢站空间分布不均,配套基础设施不够完善;技术壁垒难以规模化生产,成本居高不下(性价比较低)。
(3)制定并完善氢能汽车商业应用技术标准;加快布局加氢站网络;鼓励氢能汽车产业链上下游协同合作;实施积极的财税补贴政策;加快推动关键材料国产化,以降低成本;扩大市场规模,以降低成本。
【解析】
【分析】本题以氢燃料汽车为材料,考查工业区位因素、工业发展方向和措施等相关知识,考查学生获取和解读地理信息、调动和运用地理知识、基本技能、描述和阐释地理事物的能力,以及人地协调观、综合思维、区域认知、地理实践力的学科核心素养。
小问1详解】
材料中明确提到在低温环境下车辆续航里程几乎不受影响,相对电动汽车在续航方面有优势。能在较宽的温度范围内正常运行,不像电动汽车可能在低温下续航受较大影响。根据材料“加氢时间通常在3到5分钟”可知,与电动汽车较长的充电时间相比,加氢时间较短,能提高使用效率。
【小问2详解】
从右图可以看出,加氢站分布不均衡,一些地区可能加氢不便,限制了消费者的使用意愿。 加氢站数量等基础设施不足,影响了车辆的便捷使用。 根据材料“由于成本居高不下,近些年日本的氨燃料汽车销量却出现了下滑”可知,日本虽然在氢燃料汽车技术方面有优势,但高额的成本导致车辆价格高,消费者觉得性价比不高,从而影响购买,导致销量下滑。此外,可能还存在市场竞争、消费者认知度等其他因素的综合影响。
【小问3详解】
制定并完善氢能汽车商业应用技术标准,可以规范产业发展,确保产品质量和性能的一致性。 加快布局加氢站网络,解决基础设施不足的问题,让消费者使用更方便,提高车辆的实用性。鼓励氢能汽车产业链上下游协同合作,促进整个产业链的协调发展,提高效率和竞争力。实施积极的财税补贴政策,降低消费者购车成本和使用成本,刺激消费。加快推动关键材料国产化,减少对进口的依赖,降低成本,提高产业的自主性。通过增加销量来实现规模经济,进一步降低成本,形成良性循环。
17. 阅读图文材料,完成下列要求。
古尔班通古特沙漠地处新疆维吾尔自治区准噶尔盆地中心,年降水量为80—160mm,降水主要发生于冬季(降雪)和春季(降雨)。植物自疏现象是指同一植物种群植株密度出现降低的现象。下表示意古尔班通古特沙漠不同发育阶段多枝柽柳灌丛沙堆划分依据。
(1)春季,雏形阶段沙堆上多枝棒柳主要利用0~40及360~500cm层土壤水,试分析原因。
(2)分析灌丛沙堆从雏形阶段到稳定阶段沙丘体积逐渐增大的原因。
(3)请从整体性角度,分析自疏现象对当地环境的可能影响。
【答案】(1)该季节植物处于生长旺盛期,(多枝棒柳)对水分的需求量大;春季有(季节性)融雪水和降水补给浅层土壤水,多枝棒柳增加了对浅层土壤水的利用;干旱地区地下水埋藏较深,干旱地区植被根系发达;为满足对水分的需求,其(多枝棒柳)根系吸收大量的深层土壤水;
(2)植被数量增加,植被覆盖率加大,固沙作用增强;风力减弱,风力侵蚀搬运作用减弱,堆积作用增强;沙堆表层结皮面积逐渐增大,固沙保土保水作用增强;
(3)该阶段沙堆体积较大高度较高,(多枝榉柳)根系可能无法获取地下水(土壤水),灌丛逐渐退化、死亡,该地区生物多样性降低;(自疏现象)使植被覆盖率降低,沙堆地表裸露面积扩大,土壤保水能力下降,土壤水水位降低水量减少(多枝杯柳灌丛出现枯萎、矮化现象);如此循环往复,沙堆植被衰退,土地荒漠化(沙漠化)加剧,形成新的沙源。
【解析】
【分析】本题以古尔班通古特沙漠不同发育阶段多枝柽柳灌丛沙堆划分为材料,考查自然地理环境的整体性等相关知识,考查学生获取和解读地理信息、调动和运用地理知识、基本技能、描述和阐释地理事物的能力,以及人地协调观、综合思维、区域认知、地理实践力的学科核心素养。
【小问1详解】
首先,春季植物生长对水分需求大,多枝柽柳要维持生长就需要足够的水分供应。其次,春季有融雪水和降雨,这些水分会补给浅层土壤(0~40cm),所以多枝柽柳会利用这部分浅层土壤水。由于古尔班通古特沙漠地处干旱地区,地下水埋藏较深,而多枝柽柳根系发达,为了获取更多水分,其根系能深入到深层(360~500cm)去吸收那里的土壤水。
【小问2详解】
随着灌丛的发育,植被数量增多,覆盖率增大,对风沙的固定作用变强,更多的沙子堆积在沙堆上。 植被增多后,对风力的阻挡作用增强,风力侵蚀搬运作用减弱,沙子更容易堆积下来而不是被吹走。沙堆表面结皮的形成和发育,使得沙堆的稳定性增加,也有利于沙子的堆积和沙丘体积的增大。
【小问3详解】
自疏导致多枝柽柳灌丛的退化和死亡,使该地区的生物多样性降低,生态系统的稳定性和复杂性受到影响。 植被覆盖率降低后,沙堆表面的裸露面积增大,土壤失去了植被的保护,保水能力下降,进一步导致土壤水分减少,影响其他植被的生长,形成恶性循环。这种情况下,沙堆更容易遭受侵蚀和破坏,土地荒漠化可能加剧,同时也为风沙活动提供了新的沙源,对周边环境产生不利影响。
18. 阅读图文材料,完成下列要求:
2022年6月20日,从被称为“八山半水分半田”的恩施州始发的第一列高铁列车发车,标志着恩施州正式迈入高铁时代。2024年的中国旅游日,湖北主会场定在如梦如幻的利川腾龙洞景区。腾龙洞位于清江上游利川市(恩施土家族苗族自治州辖县级市)近郊,距城6.8公里。属中国已探明的最大溶洞,在世界已探明的最长洞穴中排名第七,世界特级洞穴之一。下面左图为恩施州地貌图,右图为腾龙洞景区图。
(1)分析恩施高铁建设难度大的原因。
(2)说明高铁通车对当地社会经济发展的意义。
(3)为让今年中国旅游日活动更精彩,人气更旺盛,请你给出一些具体建议。(如旅游宣传、活动策划、体验项目设计等)
【答案】(1)地形起伏大;石灰岩(喀斯特地貌)广布,地质条件复杂;桥隧比高;技术难度大;需要资金多。
(2)促进当地旅游业发展;带动相关产业发展;增加就业岗位;完善基础设施,带动当地经济发展;促进少数民族地区经济发展,加强民族团结;加强当地与其他地区的经济文化交流。
(3)线上线下多渠道宣传,如请当地旅游局长和湖北明星直播等;开发土家风情特色节目及体验项目;打造“湖北礼物”,体现湖北文化,征集各种非遗产品和创意设计;推出惠民措施和优惠活动,吸引更多游客参与。
【解析】
【分析】本题以恩施州地貌图和腾龙洞景区图为材料设置题目,涉及交通线修建的区位因素、交通对区域发展的影响、服务业区位因素等知识,考查学生对相关内容的掌握程度,对学生的综合分析能力有一定要求。
【小问1详解】
交通线建设需要考虑自然因素,如图示当地地势起伏极大,修建桥隧比占比高,难度大;恩施地处喀斯特地貌区,可溶性石灰岩广布,多地下溶洞和暗河,地基不稳,地质条件复杂;由于地形地质条件复杂,修建技术难度大,且需要大量资金,故此恩施高铁建设难度大。
【小问2详解】
喀斯特地貌风景秀丽,高铁通车可使外地游客更方便进入,促进当地旅游业发展,增加就业岗位,能提高社会效益,带动相关产业发展,促进当地经济发展,提高经济效益;施恩当地少数民族人口众多,高铁通车能促进少数民族地区经济发展,加强民族团结;加强当地与其他地区的经济文化交流。
【小问3详解】
旅游宣传方面:请当地旅游局长和湖北明星直播,提高当地人气值,线上线下多渠道宣传,提高当地旅游品牌影响力;体验项目设计:结合当地少数民族风情,可开发土家风情特色节目及体验项目,打造“湖北礼物”,体现湖北文化,征集各种非遗产品和创意设计;活动策划:推出惠民措施和优惠活动,吸引更多游客参与。发育阶段
沙堆形态特征
土壤、结皮特征
植被特征
雏形阶段
体积较小,形态不规则
沙堆迎风坡和背风坡基本为流沙,表面无结皮
多以单个灌丛形式生长,迎风坡植被少,长势较好
增长阶段
体积增大,形态接近锥体
迎风坡为流沙,背风坡有少量结皮
多个灌丛形式坐长,长势较好,迎风坡出现植被
稳定阶段
体积大,形态接近半椭球体
迎风坡和背风坡均有结皮,结皮发育较完整,结皮面积>70%
多个灌丛形式生长,迎风坡植被覆盖率略大于背风坡
表退阶段
体积较大,形态接近半椭球体,两侧风蚀崩塌
沙堆表面结皮破坏严重,风蚀较明显,结皮面积
相关试卷
这是一份2024长沙师大附中高三下学期三模地理试题含解析,文件包含2024届湖南省湖南师范大学附属中学高三下学期模拟三地理试题docx、2024届湖南省湖南师范大学附属中学高三下学期模拟三地理试题解析pdf等2份试卷配套教学资源,其中试卷共11页, 欢迎下载使用。
这是一份2024湖北省华中师范大学第一附中高三下学期5月适应性考试地理试题含解析,文件包含湖北省华中师范大学第一附属中学2024届高三下学期5月适应性考试地理试题无答案docx、湖北省华中师范大学第一附属中学2024届高三下学期5月适应性考试地理试题解析pdf等2份试卷配套教学资源,其中试卷共6页, 欢迎下载使用。
这是一份2024湖北省华中师范大学第一附中高三下学期5月适应性考试地理试题含解析,文件包含湖北省华中师范大学第一附属中学2024届高三下学期5月适应性考试地理试题无答案docx、湖北省华中师范大学第一附属中学2024届高三下学期5月适应性考试地理试题解析pdf等2份试卷配套教学资源,其中试卷共6页, 欢迎下载使用。