吉林省部分名校2023-2024学年高一下学期6月联合考试语文试题(含答案)
展开
这是一份吉林省部分名校2023-2024学年高一下学期6月联合考试语文试题(含答案),共11页。试卷主要包含了请将各题答案填写在答题卡上,本试卷主要考试内容等内容,欢迎下载使用。
1.本试卷共150分,考试时间150分钟。
2.请将各题答案填写在答题卡上。
3.本试卷主要考试内容:部编版必修下册第一至六单元。
一、现代文阅读(35分)
(一)现代文阅读Ⅰ(本题共5小题,18分)
阅读下面的文字,完成1~5题。
材料一:在世界民族之林,中华节日更具喜庆元素、团圆色彩、尚古精神和祈福愿景,因而具备融入域外文化的天然基因,成为中外文化交流、文明互鉴的金色名片。
河南广播电视台以《唐宫夜宴》为标志,近年来推出“中国节日”系列电视节目,逐步呈现从春节、元宵、清明、端午,到七夕、中秋、重阳系列化创作态势,以贴近现实的方式讲述中国故事,对中国节日文化作现代表达。“中国节日”系列电视节目在AI、AR、VR等技术的加持下,让受众沉浸于浪漫的古典神话场景,享用中华节日饕餮盛宴,节目广受欢迎,传播屡屡“破圈”出海。
节日文化传播受到国人青睐不足为奇,要想享誉海外则要我们在国际传播方面付出更大努力。而今,世界进入百年未有之大变局的动荡岁月,传统安全与非传统安全风险并起,黑天鹅与不确定事件频仍,和平发展常态格局被搅乱。这时,人们普遍向往回归文化襁褓,寻找人文归属,汲取母体养分,再续成长动能。蕴含亲情人伦、天人合一、和谐万邦价值理念的“中国节日元宇宙”呼之而出,生正逢时,恰切广大国人、华人华侨和五湖四海喜爱中华文化的外国人的心理期待,契合传媒市场需求,成为拉动民间的亲诚纽带。
中国节日传播具有战略传播属性和文化认同功能,蕴含较高文化附加值,其共时性威力有目共睹。正因如此,媒体在中国节日相关节目和产品设计制作中,要向河南广播电视台学习,深入挖掘中国传统文化的共情价值,制定战略传播规划要遵循跨文化传播规律,侧重构建中国特色话语体系和叙事体系,持之以恒,久久为功,让中国节日成为不同国度、不同族群之间共情的纽带,成为地球村“乐见”“易传”“同享”的文化名片。
(摘编自张君昌《节日为点,文化为媒:推动中华节日文化走向世界》)
材料二:
春节至元宵节期间,大街小巷一片喜庆祥和,数字空间里也洋溢着浓浓节日气氛。在网络游戏中,“城市”张灯结彩,民俗活动锣鼓喧天,人们不仅放飞“霄灯”,借助锦鲤、龙凤、彩蝶图案互送祝福,还可以一起观看虚拟角色的舞狮表演。
近年来,传统节日元素越来越多地出现在直播、短视频、社交平台和网络游戏中,经由数字技术创新演绎,在互联网上广泛传播,迸发出显著的文化势能。春节、端午、七夕、中秋,数字空间里的节日活动吸引众多海内外网友关注,一些国外网友还为此踊跃制作相关短视频。可以说,借助新兴媒介技术,广阔的数字空间拥抱着也创新着传统节日文化。
从传播角度来看,媒介技术一直是节日文化传承的关键因素。40多年前,通过电视直播这一当时的先进媒介形式,央视春节联欢晚会轰动一时,除夕夜自此有了“看春晚”的新年俗;10年前,手机即时通信软件里的“电子红包”激发人们参与年俗活动的热情,大家拼手速,晒祝福,忙得不亦乐乎。新兴媒介技术不断生成的数字空间,使本就具有丰富内涵和多样形式的节日文化,呈现出更为时尚新颖的当代形态。
虚拟的数字空间怎样营造真实的节日味道?媒介技术给出了答案。借助数字文化产业,打造虚拟节日景观和节日活动,让数字空间里的节日氛围越来越具有沉浸感。不少网络游戏将剪纸、花灯、服饰等非遗元素融入其中,人们可以“身着”节日服装,放爆竹、打年兽,甚至在逼真复原的北宋汴京城畅游,在数字空间的各个角落邂逅传统美食。这些充满国风意蕴的场景、人物、活动,用互动性十足的视听体验让参与者沉浸其中,汇聚起节日特有的喜悦之情。
更重要的是,数字空间悄然将传统节日的“形式感”不断升维,使其文化意涵触达更广大人群。起初,通过微博话题和微信表情包,节日民俗实现从文字到图像的立体升级,动静图像的表意效果令人耳目一新,使无法见面的人们有了别致的交流方式,因此受到大众青睐。近几年,直播和短视频平台的节日特效和在线活动,呈现出更为浓厚的节日味道。拍一段视频,配上或喜庆大气或动感酷炫的节日“插件”,主人公身后龙腾虎跃,鞭炮齐鸣,拜年视频也可以媲美特效大片。借助数字空间里的节日活动,不同地区人们之间的地理距离被大幅压缩,传统节日文化实现了更为广泛的传播。
如今,单纯“把节日搬上网络”的阶段已经过去,数字空间与现实世界正在互融互促,共同创新传统节日文化,为文旅融合提供新动能。
(摘编自孙佳山《数字空间升维传统节日文化》)
1.下列对材料相关内容的理解和分析,不正确的一项是( )(3分)
A.“中国节日”系列电视节目采用讲故事的方式,将中国节日文化呈现出来,贴近现实生活,赢得了国内外众多观众的青睐。
B.“中国节日元宇宙”的诞生与当今世界的局势有着密不可分的关系,体现了人们对文化回归的渴求,对人文归属的寻觅。
C.当今,人们可以通过网络游戏放飞“霄灯”,借助富有寓意的图案精彩互动,数字空间里的节日气氛比现实生活更浓郁。
D.在数字空间中,传统节日的“形式感”得以提升,文化内涵和形式也发生了独特的变化,呈现出时尚新颖的当代形态。
2.根据材料内容,下列说法正确的一项是( )(3分)
A.正是有了AI、AR、VR等技术的加持,中国节日文化才得以享誉海外,开启了国际传播的道路。
B.打造中国节日“乐见”“易传”“同享”的文化名片需要媒体的深入挖掘,同时发挥中国传统文化的共时性威力。
C.当今我国的节日文化传承过程越来越离不开媒介技术,因此广阔的数字空间拥抱着也创新着传统节日文化。
D.目前,离开了数字文化产业,人们就无法营造出平台上的浓浓的节日氛围,人们也无法沉浸于热情互动之中。
3.下列对两则材料论证方面的分析,正确的一项是( )(3分)
A.“春节被越来越多的国家定为公共节日,已成为具有国际影响力的节日之一”,不可以作为材料一的论据。
B.“某游戏上线了‘九九登高采菊香’重阳主题活动,玩家可以登高赏菊等,仪式感强”,可以论证材料二的观点。
C.材料一以《唐宫夜宴》系列节目的发展为论证主线,指出推动中华节日文化走向世界要以节日为点,文化为媒。
D.两则材料都以丰富的例证和引证构造全篇论证框架,结尾都对中华节日文化的发展前景做出了美好展望。
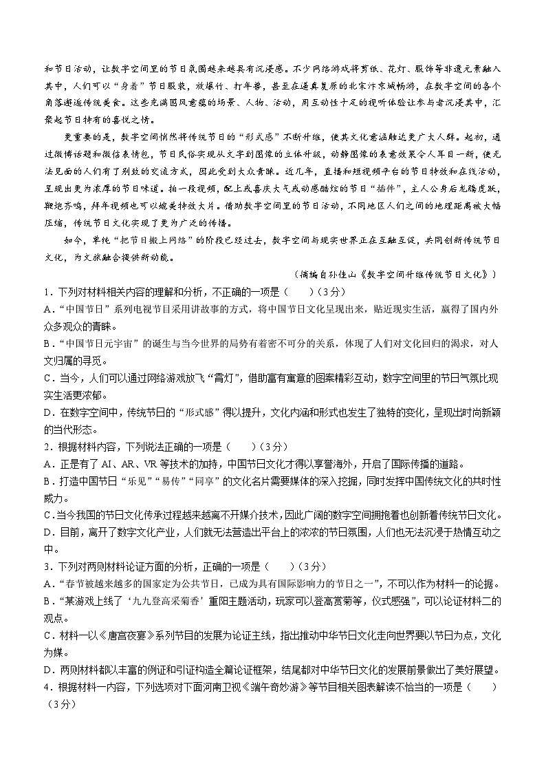
4.根据材料一内容,下列选项对下面河南卫视《端午奇妙游》等节目相关图表解读不恰当的一项是( )(3分)
A.河南卫视抓住了中国传统节日端午的契机,打造中华节日饕餮盛宴,节目备受欢迎。
B.这一节目契合了传媒市场需求,不同层次的媒体在传播过程中都发挥了应有的作用。
C.图二显示,河南春晚、《端午奇妙游》的舆论声量和网络传播热度都居于较高位。
D.节目的成功启示我们数字时代下只要有了传播流量,传统文化就能够实现“出圈”目标。
5.2024年春节期间,南京秦淮灯会成功举办了由非遗传承人打造的某主题灯彩活动。这一活动借助数字空间,实现了民族元素和中华非物质文化遗产的有机融合,人们可以现场感受,也可以在家线上互动,深受中外游客欢迎。请结合材料分析这一活动对推动中华节日文化进一步走向世界有何启发。(6分)
(二)现代文阅读Ⅱ(本题共4小题,17分)
阅读下面的文字,完成6~9题。
桃花铺 喻永军
洋浜是莲城的一个湖,在城西。
大洋浜的水顺着山与山之间的谷地,延伸进山中去了,延伸了多远?没有人知道。老侯也不知道,但老侯听专家说过,大洋浜的水容量相当于六个西湖。老侯很惊讶,六个西湖呀!老侯年轻时到西湖去过一次,觉着西湖的水无边无沿,①他心里更看重大洋浜了。
老侯每年都要进山几次——六叔住在山里。六叔种地,老侯常常托人从城里给六叔带去一些种子、化肥,附带一些水果,有时买几斤肉。老侯进山得从水上走。二十年前,渡口泊的是木船。摆渡人锅代六十多岁,嘱咐一声“坐稳当”,船便开了。船桨“吱呀——吱呀”,船慢慢划向山中。
上午,船向西行,太阳就从背后升起。眼前一片金光灿灿,锅代脸上很快挂上了汗珠子。四十分钟后,船停靠在一处水边石沿儿旁。六叔下来接东西,他瘸着一条腿,走不快。他喊锅代到岸上喝茶。锅代已掉转船头,向东顺水而行。
这地方叫桃岔、桃沟。春天,满山山桃花静静地开,静静地落,因此,不知啥时这里又被叫成了桃花铺。六叔住在桃花铺,是属于不想搬迁的那类。六叔说,后山是林子,脚下是湖水,饿不死。为这,老侯劝过六叔。末了,老侯坐在六叔对面,紧锁着眉毛,铁青着脸,不吭声。两人都把话说尽了。为此,老侯生气,很长时间没去看六叔,后来忍不住了,把话说给锅代,锅代就载着他来到桃花铺。
再后来,桃花上初中时,六叔让老侯在城里给娃安顿住处,捎话让老侯来一趟。桃花是六叔的小女儿。船在水上行着,锅代把啥话都说了:“六叔买了个‘铁壳子’,学会了撑船。需要种庄稼了就撑着它出门,收了庄稼也要撑着它回家。”老侯想,六叔的路就在水上。那年湖里涨水,六叔翻了船,一船的麦捆子浮在水上,他也差点儿搭上性命。
六叔年轻时是桃岔的人尖子,会唱戏,扮啥像啥。他能唱秦腔、眉户、碗碗腔,本地花鼓唱得更是出色。每到过年,桃岔的戏班子就是方圆几十里的明星班子。看戏看桃岔的戏,观众人山人海,六叔风光无限。几个俊丫头为争六叔,都闹出了笑话。村主任的女儿把六叔的唱腔灌制了一张光碟,每天在村里的大喇叭上放。另一个女子哭哭啼啼,她妈便告村主任,说喇叭音量太高,正对着她家牛圈,母牛被吵得小产了。六叔住在桃岔最高处的山上,离天近,一身正气。
②桃岔的变化是从大坝修建那年开始的。拦河建坝,水要淹了桃岔。水位线一定,桃岔人心里慌慌地唱了最后一年大戏。该搬走的都按政策搬走了,能搬动的东西都人拉马驮地带走了——碾磙子、磨扇子、猪牛羊狗……最刺眼的是一些老人的棺木,漆了黑漆,画着龙凤,顶头雕着睡莲,一队一队地出了桃岔。冷清下来的桃岔,只剩了六叔和高处住着的几户人家。年夜,众人围定,六叔自拉自唱,唱了《刘海砍樵》,又唱《智斗》。
大坝修了四年,老侯是指挥部的采购员。当时的紧缺物资是水泥和钢材,老侯一人跑着采购了多少东西?后来老侯在心里默默算了一下,大致有一百个车皮。采购的东西要从秦岭古道用车拉回来,那才难住了老侯。那时是砂石路,进山谷后车重路险,老侯就学着画图——啥地方坡陡、路窄、弯急,老侯得用图纸给人说清。半年下来,老侯眼眶深陷,人成了一把干骨头,双膝半月板磨损厉害,脚也成了一双病足,走路疼,歇着也疼。他时常忙得顾不上吃饭。有一次在大兴旅馆谈物资合同,事毕,已是晚上九点,国营食堂的小碗面,他一气吃了十四碗,③吃饭的人都放了筷子看稀奇。
六叔就是这个时候来给老侯做帮手的。六叔带着个装卸工队,随时待命。那天夜里,老侯总算睡了个安稳觉。六叔看了老侯的图纸,骑着自行车从省城翻越秦岭,将图纸上的路况标记一处一处核对了一遍,才说自己心里有了底。那时候,老侯是国家公职人员,按月领工资,年终领奖状。六叔是按工计酬。尽管如此,六叔仍很知足。歇下来的时候,他一个人沿着护城河闲逛,唱秦腔,唱花鼓戏,滋润得眉开眼笑。六叔给老侯说,他现在成半个省城人了。
老侯就看着六叔笑。
六叔出事的那天是公历新年,天气预报说是阴天,但六叔押着车进了秦岭峪就起了西北风,飘起雪花。车在路上缓缓行驶了一个多小时,路上的雪已经积了厚厚一层。司机是个老手,阴沉着脸跟六叔说:“你怕不怕?”六叔说:“这话要问你!”司机就看着六叔笑了。两人摸出烟,点燃,深吸了一口。
六叔的这辆重车,是被迎面的一辆大吊车顶翻的,吊车跑下坡路,路滑,没刹住车。
六叔就此瘸了一条腿。
大洋浜大坝是老侯的骄傲。几十年了,老侯坐在大坝上的时候,心里踏实得就像自己成了大坝。巨大的坝体桃着两边的山头,坝身结出黑锈,风带来的草籽就落地生根——鸡爪草血色的茎干水灵灵的。老侯弯着腰拔草,顺台阶一直拔到山根。
拔着草,老侯想起六叔,想六叔这会儿正干啥呢。隔着一湖水,却不知道。④想起六叔说的“半个省城人”的话,他心里难受。
他记得那年秋天,桃花考上大学的时候,他在六叔家吃饭。清炒河虾、一盆豆腐鲇鱼,都是水边的东西。吃饭时,六叔说:“野猪已来村中搭窝了,撵都撵不走。”吃罢饭,六叔拾掇虾笼。二百多个虾笼摆了满满一屋子。虾笼呈腰鼓形状,以桃花铺的荆条子编成,一根一根的木条子颜色乌黑,细细的,硬如铁。
这些都是六叔的手艺。
(有删改)
6.下列对文本相关内容的理解和赏析,不正确的一项是( )(3分)
A.“修大坝”是小说的主要情节,相关内容的介绍也颇为细致,人物的性格在这一情节中也得到了充分彰显。
B.小说以“老侯”作为叙事者,六叔的故事在“老侯”的眼中和回忆中娓娓道来,不疾不徐。
C.“老侯”和“六叔”因修坝结缘,在此过程中,他们有默契也产生过矛盾,但不失和谐。
D.结尾描写六叔编的虾笼以桃花铺的荆条子编成,既有点题之效,又暗含了六叔坚守的决心。
7.下列对文中画横线句子的分析和鉴赏,不正确的一项是( )(3分)
A.①句中“看重”一词,显示老侯对大洋浜感到骄傲,也为后文“修坝”埋下伏笔。
B.②句在文中是引领下文的句子,后文写到了人们生活的变化及为“修坝”做出的贡献。
C.③句写人们放下筷子看老侯吃饭的细节,侧面表现了老侯为“修坝”付出的艰辛。
D.④句老侯“心里难受”是老侯为六叔没有搬迁、没有过上更好的生活而难受。
8.请从人物刻画的角度分析文中画波浪线的段落。(5分)
9.“在时代的大潮中,有的人选择改变,有的人选择坚守”,小说中的六叔选择了坚守,结合文章内容分析,六叔坚守的是什么?(6分)
二、古代诗文阅读(35分)
(一)文言文阅读(本题共5小题,20分)
阅读下面的文言文,完成10~14题。
材料一:
夫齐桓公有天下之大节焉,夫孰能亡之?倓然①见管仲之能足以托国也,是天下之大知也。安忘其怒,出忘其仇,遂立以为仲父,是天下之大决也。立以为仲父,而贵戚莫之敢妒也,而本朝之臣莫之敢恶也;贵贱长少,秩秩焉,莫不从桓公而贵敬之,是天下之大节也。诸侯有一节如是则莫之能亡也桓公兼此数节者而尽有之夫又何可忘也?
然而仲尼之门人,五尺之竖子,言羞称乎五伯,是何也?曰:然,彼非本政教也,非致隆高也,非蔡文理也,非服人之心也。彼以让饰争,依乎仁而蹈利者也,小人之杰也。彼固曷足称乎大君子之门哉?
(选自《荀子·仲尼篇》,有删改)
材料二:
公孙丑问曰:“夫子当路于齐,管仲、晏子之功,可复许乎?”
孟子曰:“或问乎曾西曰:‘吾子与管仲孰贤?’曾西艴然②不悦,曰:‘管仲得君,其专也,行乎国政,其久也,功烈,其卑也;尔何曾比予于是?’”曰:“管仲,曾西之所不为也,而子为我愿之乎?”
公孙丑问曰:“管仲以其君霸,晏子以其君显。管仲、晏子犹不足为与?”
孟子曰:“以齐王,由反手也。”
曰:“且以文王之德,百年而后崩,犹未洽于天下;武王、周公继之,然后大行。今言王若易然,则文王不足法与?”
曰:“由汤至于武丁,贤圣之君六七作,天下归殷久矣,久则难变也。纣之去武丁未久也,其故家遗俗,流风善政,犹有存者。尺地,莫非其有也,一民,莫非其臣也,然而文王犹方百里起,是以难也。齐人有言曰:‘虽有智慧,不如乘势;虽有镃基③,不如待时。’今时则易然也:地不改辟矣,民不改聚矣,行仁政而王,莫之能御也。且王者之不作,未有疏于此时者也;民之憔悴于虐政,未有甚于此时者也。饥者易为食,渴者易为饮。当今之时,万乘之国行仁政,民之悦之,犹解倒悬也。”
(选自《孟子·公孙丑》,有删改)
[注]①倓然:坚定的样子。②艴然:生气的样子。③镃:农具。
10.材料一中画波浪线的部分有三处需要断句,请用铅笔将答题卡上相应位置的答案标号涂黑,每涂对一处给1分,涂黑超过三处不给分。(3分)
诸侯有一节A如是B则莫之C能亡也D桓公兼此E数节者而尽F有之G夫又何H可亡也
11.下列对材料中加点的词语及相关内容的解说,不正确的一项是( )(3分)
A.“夫齐桓公有天下之大节焉”与“则应节而舞”(《促织》)两句中的“节”意思不同。
B.“莫不从桓公而贵敬之”与“散六国之从”(《谏逐客书》)两句中的“从”意思不同。
C.竖子,即小子,鄙称。与《鸿门宴》“竖子不足与谋”中的“竖子”意思相同。
D.“莫非其有也”与“汝其勿悲”(《与妻书》)两句中的“其”意思不同。
12.下列对材料有关内容的概述,不正确的一项是( )(3分)
A.齐桓公把管仲称为仲父,朝廷内外、举国上下都跟随桓公一起尊重管仲,这可以说是治理天下最重要的决定。
B.公孙丑询问孟子,孟子管理齐国的功业与管仲和晏子的功业谁的大,孟子以曾西的回答表明了自己的态度。
C.孟子认为因为殷纣有武丁时期世家贵族、美好习俗、淳厚民风、仁惠政教的遗存,所以文王的兴起才会那么艰难。
D.孟子善用譬喻,将齐国此时推行仁政会得到百姓的拥护比作倒挂着的人获得解救,强调了当下推行仁政的适宜性。
13.把材料中画横线的句子翻译成现代汉语。(8分)
(1)彼以让饰争,依乎仁而蹈利者也,小人之杰也。(4分)
(2)地不改辟矣,民不改聚矣,行仁政而王,莫之能御也。(4分)
14.孔子的门人在对待春秋五霸的态度上和孟子对待管仲、晏子的态度有何共同之处?请结合材料简要分析。(3分)
(二)古代诗歌阅读(本题共2小题,9分)
阅读下面这首明诗,完成15~16题。
白燕 袁凯①
故国飘零事已非,旧时王谢见应稀。
月明汉水初无影,雪满梁园②尚未归。
柳絮池塘香入梦,梨花庭院冷侵衣。
赵家姊妹③多相忌,莫向昭阳殿里飞。
[注]①袁凯,字景文,号海叟,明初诗人。②梁园,即兔园,是汉代梁孝王会集天下文士的大型园林。③赵家姊妹,指赵飞燕和其妹赵合德,汉成帝时,两人受宠十余年。
15.下列对这首诗的理解和赏析,不正确的一项是( )(3分)
A.首联借王谢旧事点明所咏对象为燕,又用“见应稀”进一步点出“白燕”这个标题。
B.中间两联连用“月”“雪”“柳絮”“梨花”等白色意象渲染“白”字,衬托白燕。
C.尾联转过笔势,忽作拟人化的奇想,希望白燕能够洁身自重,由此可见诗人殷殷之情。
D.全诗借助意象化虚为实,开拓想象空间,写形传神,形神兼具,语言流畅,构思巧妙。
16.清初诗论家吴乔认为“袁凯《白燕》诗,脍炙人口,但其中无人”,但有人并不认同此诗中“无人”的看法,请结合全诗简要说说不认同这种看法的理由。(6分)
(三)名篇名句默写(本题共1小题,6分)
17.补写出下列句子中的空缺部分。(6分)
(1)杜甫《登岳阳楼》中“____________,____________”两句,描写洞庭湖浩瀚无边的磅礴气势,意境阔大,景色宏伟奇丽。
(2)王安石《桂枝香·金陵怀古》中,词人感叹六朝的历史像流水一样流逝掉,未曾给当朝的人留下什么教训和反思的两句是“____________,____________”。
(3)张孝祥《念奴娇·过洞庭》开篇在直说地点与时间后,“____________,____________”两句写秋月下一叶扁舟在浩浩汤汤、一碧万顷的湖水上漂荡。
三、语言文字运用(20分)
(一)语言文字运用Ⅰ(本题共4小题,16分)
阅读下面的文字,完成18~21题。
走进山西大同武周山下的云冈石窟,在具有标志性的第二十窟露天大佛下,不少人正驻足凝望。“属于北魏早期作品的带有明显的犍陀罗风格的这尊佛像高鼻深目,双肩齐挺,展现了鲜卑族粗犷豪放、剽悍强大的气质。”云冈研究院资深讲解员 ① 。
为什么云冈石窟的造像如此吸引人?(1)在讲解员的介绍下,让人们对云冈石窟的认识更加立体了。(2)始建于1500多年前的云冈石窟,(3)是融中外文化、中国少数民族文化和中原文化、佛教艺术与石刻艺术相融合的一座文化艺术宝库。(4)看!洞窟墙壁上方的伎乐飞天,(5)手持各种乐器,(6)宛如一支交响乐团。(7)被誉为“音乐窟”的第十二窟,(8)生动美丽的造型,显现出汉式建筑与服饰等方面的艺术风格的独到之处。从第六窟中最早出现的佛像尚未脱离“胡貌梵相”,到第十一、十二、十三窟外壁众多龛洞的造像完全“改梵为夏”——艺术风格的变化,折射出各民族文化“你中有我、我中有你”的深入交流交融。
置身石窟像前,就仿佛进入了一条历史文化隧道,令人得以 ② ,汲取精神滋养。无论是深入了解胡汉杂糅、民族交融的历史内涵,还是现场感受雄浑壮阔、精巧柔美的艺术气息,人们在游览云冈石窟的过程中,体味着文化意蕴,坚定了文化自信。
18.请在文中横线处填入恰当的成语。(2分)
19.请将文中画横线的句子修改成几个连贯的短句,使其更适于讲解员的现场解说。可以适当增删词语,但不得改变原意。(4分)
20.文中第二段标序号的句子有三处表述不当,请指出并做修改,使语言表达准确流畅,逻辑严密,不得改变原意。(6分)
21.文中画波浪线的句子使用了什么修辞手法?请结合材料简要分析其表达效果。(4分)
(二)语言文字运用Ⅱ(本题共1小题,4分)
阅读下面的文字,完成22题。
落叶飘舞,给大自然增添了多彩而灵动的美。除了美感, ① ?让我们一探究竟。
自然情况下,树叶落地后会经历一个生化分解的过程。这个过程主要由细菌和真菌等微生物以及蚯蚓等小型无脊椎动物参与。它们分解落叶中的有机物质,将其转化为氮、磷、钾等营养元素,释放出二氧化碳和水。这个过程和自然生态系统物质循环和能量流动的基本规律相仿,体现了生态环境的自我修复和更新机制,对维护生态系统平衡具有重要意义。
落叶不仅在大自然中有重要的作用,也在不少城市中 ② 。近几年,顺应公众愿望,北京、上海、杭州等城市在落叶季纷纷倡导“落叶不扫”或“落叶缓扫”。或是划定景观道,或是在环卫工作中有选择地清扫,让落叶“多停留一会儿”,既彰显自然之美,又凸显人文关怀,也是将生态文明理念融入城市管理和人居环境建设的体现。
22.请在文中横线处补写恰当的语句,使整段文字语意完整连贯,内容贴切,逻辑严密,每处不超过10个字。(4分)
四、写作(60分)
23.阅读下面的材料,根据要求写作。(60分)
金陵折扇从选料开始,经过煮青、晒青等大小五十四道工序,全手工做成一把扇子,在阳光、雨露都理想的情况下,最快也要两个月时间。在这个一日千里的时代,用两个月时间做一把扇子,这是何等的用心啊。相比于做扇骨,制扇面更考验工艺。比如“收褶”环节,每个褶都要正对扇面的圆心,假如一个褶相差十分之一毫米,十个褶就差一毫米,扇子就打不开了。望着老师傅们用粗糙、皲裂又灵巧的手劈料、磨料、刀边、收棱、拿火、烫钉、裁纸……突然觉得,这岂是一把简单的扇子,这是千年流转的时光,是文脉昌隆的历史,是诗画风流的余韵,是匠人匠心的凝结啊!
以上材料引发了你怎样的联想和思考?请联系生活实际和自身发展,写一篇不少于800字的文章。
要求:选准角度,确定立意,明确文体,自拟标题;不要套作,不得抄袭;不得泄露个人信息。
高一语文试卷参考答案
1.C(“数字空间里的节日气氛比现实生活更浓郁”于文无据,材料并没有将两者进行比较)
2.B(A项,材料中虽然说这些技术支持让中国节日文化传播屡屡“破圈”出海,但并未明确这是中国节日文化开启国际传播的具体时间。C项,因果倒置,表述中前面是结果,后面是原因。D项,“离开了数字文化产业,人们就……,人们也……”表述绝对化)
3.B(A项,是中国节日传播海外的成功范例,可以论证材料一的观点。C项,“论证主线”错误,虽然材料一提到了《唐宫夜宴》系列节目,但只是作为例证来出现的,并不是论证主线。D项,“都以丰富的例证和引证”错误,材料中并没有出现引证)
4.D(从材料一最后一段看,流量只是原因之一,故“只要……就”过于绝对)
5.①要充分认识和利用中华节日具备的融入域外文化的天然基因。②要深入研究分析华人华侨和五湖四海喜爱中华文化的外国人的心理。③抓住中国节日传播的属性和功能,发挥中国节日的纽带作用。④借助新兴媒介技术生成的数字空间,打造更加时尚新颖的当代形态,营造出真实浓厚的节日味道。(每点2分,答出三点即可;若有其他答案,言之有理亦可酌情给分)
6.C(“在此过程中,他们有默契也产生过矛盾”错,由原文第五段内容可知,在是否离开桃花铺的问题上,两个人有过矛盾,在“修坝”这件事上,两个人互相帮衬,只有默契,没产生过矛盾)
7.D(“老侯为六叔没有搬迁、没有过上更好的生活而难受”理解错误。由原文内容可知,六叔是因为帮老侯运输物资去过省城,因为经常去,六叔戏称自己成了“半个省城人”,所以,老侯是因为想到了六叔因为修坝运输物资而瘸了一条腿而感到难受)
8.①用雪天这一环境描写,侧面烘托人物形象勇敢无畏的性格特点。②用语言、动作等描写,正面表现人物镇定、勇敢无畏的性格特点。(每点2分,两点都对得满分;如有其他答案,只要言之成理,可酌情给分)
9.①六叔坚守的是乡愁。大坝建成后不愿离开故土,扎根深山。②六叔坚守的是传统文化。会唱多种戏,扮啥像啥;还会编虾笼等。③六叔坚守的是高尚的品德。勤劳善良,乐观豁达。(每点2分,意思答对即可;如有其他答案,只要言之成理,可酌情给分)
10.BDG[(原文标点)诸侯有一节如是,则莫之能亡也;桓公兼此数节者而尽有之,夫又何可亡也]
11.C(“竖子”在文中是童子的意思,《鸿门宴》“竖子不足与谋”中的“竖子”是鄙称,是小子的意思,两者意思不同)
12.B(“孟子管理齐国的功业与管仲和晏子的功业谁的大”错,是问如果孟子管理齐国能否再现管仲和晏子的功业)
13.(1)他们是用谦让来掩盖争夺、假借仁爱的名义追逐实利的人,是小人中的杰出人物。(“饰”“蹈”以及判断句式各1分,句意1分)
(2)疆土不必再扩张,百姓不必再聚集增加,只需推行仁政就能统一天下,没有人能够阻挡啊。(“改”“王”“御”各1分,句意1分)
14.①都因他们未能推行仁政而持批判态度。②孔子的门人以赞扬五霸为耻,因为五霸没有把政治教化当作立国的根本,不注重礼义,也不能使礼仪制度健全,反而用谦让和仁爱实施争夺实利的行为。③孟子认为五霸因为争夺天下而使百姓被暴政残害,不能趁当下时机施行仁政,而管仲和晏子也没有引导国君推行仁政。(每点1分,意思对即可,其他答案,言之有理即可)
【参考译文】
材料一:
齐桓公他懂得了治理天下的策略呀,谁还能灭了他呢?他坚定不移地相信管仲的才能,把国家大事全部托付给他,这是天下最大的明智。(他当上了齐国君主后,)能忘却自己危急时对管仲的愤怒,逃离险境后就不再计较对管仲的怨仇,最终把管仲尊称为仲父,这是天下最重要的决定。把管仲尊称为仲父,国君的内外亲族没人敢妒忌,朝廷大臣没人敢埋怨;举国上下,从高贵到卑下,老老少少,都秩序井然地跟随桓公尊敬管仲,这些都是统治天下的关键问题。诸侯国君只要懂得了一两个这样的策略,就没人能把他灭亡。桓公懂得了所有这些重要的策略,又怎么可能被灭了呢?
然而孔子的学生和他周围的人,尽管是身高五尺的童子,议论起来都以赞扬五霸为耻,这是什么原因呢?回答说:是这样的,因为他们没有把政治教化当作立国的根本,没有达到注重礼义的最崇高的精神境界,没有使礼义制度健全而且条理清楚,没有使人完全归服。他们是用谦让来掩盖争夺、假借仁爱的名义追逐实利的人,是小人中的杰出人物。他们怎么可以在伟大的孔圣人门下受到赞扬呢?
材料二:
公孙丑问道:“先生如果做了齐国的相,管仲、晏子的功业,有希望再度出现吗?”
孟子说:“曾有人问曾西说:‘您和管仲相比,谁更贤能些?’曾西变了脸色,很不高兴地说:‘管仲得到他的君王的信任是那样专一,行使国家的政权是那样长久,功业却是那样卑微;你怎么能拿我和他相比?’”孟子又接着说:“管仲,是曾西所不屑的,你以为我愿意学他吗?”
公孙丑问道:“管仲辅佐其君而称霸,晏子辅佐其君而扬名。管仲、晏子还不值得学吗?”
孟子说:“以齐国的实力推行王道来统一天下,易如反掌。”
公孙丑说:“以文王的贤德,活了将近一百岁才逝世,还没能统一天下;直到武王、周公继承他的事业,然后大大地推行王道,才统一天下。现在您把统一天下说得这么容易,那么,连周文王都不值得学习了吗?”
孟子说:“从汤到武丁,贤圣的君王有六七个,天下归附于殷商久了,久了就难以改变。纣离武丁不久,先王时的世家贵族、美好习俗、淳厚民风、仁惠政教,还有所留存。当时没有一尺土地不属于纣王所有,没有一个百姓不归纣王统治,在那种情况下,文王还只能从方圆百里的小地方兴起,所以是很困难的。齐国人有句话说:‘虽然有智慧,不如趁形势;虽然有农具,不如等农时。’现在的时势就很利于用王道统一天下:疆土不必再扩张,百姓不必再聚集增加,只需推行仁政就能统一天下,没有人能够阻挡啊。况且仁义的君王没有出现,这是从来不曾像现在这样稀缺的;老百姓被暴政残害,从来不曾像现在这样严重的。饥饿的人,可以很容易让他吃饱,口渴的人,可以很容易让他喝足。现在这个时候,拥有万辆兵车的国家推行起仁政来,老百姓必然爱戴它,就像被倒挂吊着的人得到解救一样。”
15.D(“借助意象化虚为实”表述有问题。诗人应该是借助意象化实为虚,这里的“白燕”象征一种精神)
16.①诗中的白燕不是普通的燕子,它是一种稀有物种。诗人以白燕自喻,白燕是诗人的自我写照,是一种理想人格的象征。②诗人极力描写白燕之“白”,实则表达自己不愿同流合污的志向。无论外在的环境如何变化,自己始终会坚守高洁的品质。③诗人借白燕否定了飞回后妃们居住的昭阳殿去这一想法,表达了诗人对最高统治阶层的绝望以及不会屈膝投靠的决心。所以这首诗是“有人在其中”的。(每点2分,意思答对即可。若有其他答案,言之成理的也可得分)
17.(1)吴楚东南坼 乾坤日夜浮
(2)六朝旧事随流水 但寒烟衰草凝绿
(3)玉鉴琼田三万顷 着我扁舟一叶(每空1分,多字、错字、漏字等均不得分)
18.示例:①娓娓道来(或“娓娓而谈”“侃侃而谈”)②抚今追昔(或“抚今思昔”“抚今悼昔”)(每处填入的成语恰当且书写无误得1分,不恰当或书写有误该空不得分;如有其他成语,符合语境亦可得分)
19.示例:这尊佛像是北魏早期作品,高鼻深目、双肩齐挺,带有明显的犍陀罗风格,展现了鲜卑族粗犷豪放、剽悍强大的气质。(每句1分,句子的语序可以适当调整,只要前后连贯即可)
20.(1)“在……下”“让”删掉任意一个。
(3)可以删掉“融”,或将“相融合”改为“于一体”。
(7)在“被誉为”前面添加介词“在”。(每指出并修改正确一处得2分,只正确指出但修改不正确的不得分)
21.①比喻。将置身石窟像前的内心感受比喻为进入了历史文化隧道,(2分)更能让读者体会作者游览云冈石窟的所思所想。(2分)
22.示例:①落叶作用知多少②成为一道亮丽的景观(每处2分,意思答对即可,字数不符酌情扣分)
23.【写作提示】
(一)材料解读
本次作文题目由材料、写作任务、写作要求三部分组成。材料是关于制作“金陵折扇”的内容。写作任务有二:一是“以上材料引发了你怎样的联想和思考”;二是要“联系生活实际和自身发展”。写作要求:主要从标题、立意、字数等方面做了常规要求。
(二)写作任务分解
任务一:以上材料引发了你怎样的联想和思考。
注意:必须明确回答有怎样的联想和思考。要有明确的观点。否则,内容不得被评为一类或二类文。
任务二:结合自身发展写一篇文章,体现自己的感受与思考。
对于材料中“金陵折扇”的制作内容必须在行文中有具体的阐释或分析。考生可以结合材料,扣住“怎样的联想和思考”和“生活实际和自身发展”来写作。
(三)立意参考
①从材料中“最快也要两个月时间”的角度分析,可立意为“慢工出细活”“快与慢带来的思考”“欲速则不达”等。②从材料中“何等的用心啊”的角度分析,可立意为“做事要用心专一”“用心一者技必良”等。③从工匠制作扇子的全过程角度分析,可立意为“弘扬工匠精神”“以匠心筑就经典”“尽精微方可致广大”“打磨工匠精神,成就人生精彩”等。当然,不管怎样立意,在写作时都要能够契合材料中的核心内涵。
相关试卷
这是一份吉林省名校联盟2023-2024学年高一下学期期中联合质量检测语文试题(含答案),共14页。试卷主要包含了请将各题答案填写在答题卡上,本试卷主要考试内容等内容,欢迎下载使用。
这是一份2023-2024学年吉林省部分名校高二上学期期末联合考试语文试题含解析,共24页。试卷主要包含了请将各题答案填写在答题卡上,3%等内容,欢迎下载使用。
这是一份2023-2024学年内蒙古部分名校高一上学期期中联合考试语文试题含答案,共10页。试卷主要包含了请将各题答案填写在答题卡上,本试卷主要考试内容等内容,欢迎下载使用。

