

所属成套资源:适用于新教材2025版高中历史部编版选择性必修1史料探究练习(18份)
- 适用于新教材2025版高中历史第4单元民族关系与国家关系第13课当代中国的民族政策史料探究练习部编版选择性必修1 试卷 0 次下载
- 适用于新教材2025版高中历史第4单元民族关系与国家关系第14课当代中国的外交史料探究练习部编版选择性必修1 试卷 0 次下载
- 适用于新教材2025版高中历史第5单元货币与赋税制度第16课中国赋税制度的演变史料探究练习部编版选择性必修1 试卷 0 次下载
- 适用于新教材2025版高中历史第6单元第17课中国古代的户籍制度与社会治理史料探究练习部编版选择性必修1 试卷 0 次下载
- 适用于新教材2025版高中历史第6单元第18课世界主要国家的基层治理与社会保障史料探究练习部编版选择性必修1 试卷 0 次下载
选择性必修1 国家制度与社会治理第15课 货币的使用与世界货币体系的形成当堂达标检测题
展开
这是一份选择性必修1 国家制度与社会治理第15课 货币的使用与世界货币体系的形成当堂达标检测题,共4页。
探究主题:货币的使用与世界货币体系的形成(史料实证、时空观念、历史解释)
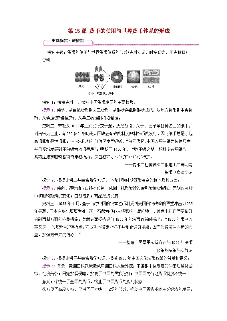
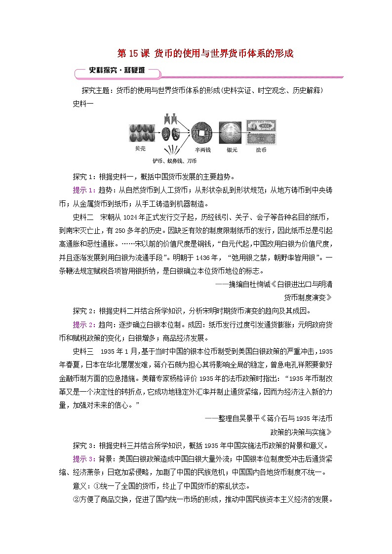
史料一
探究1:根据史料一,概括中国货币发展的主要趋势。
提示1:趋势:从自然货币到人工货币;从形状杂乱到形状规范;从地方铸币到中央铸币;从金属货币到纸币;从手工铸造到机器制造。
史料二 宋朝从1024年正式发行交子起,历经钱引、关子、会子等各种名目的纸币,到南宋灭亡止,有250多年的历史。因缺乏有效的制度限制纸币的发行,因此纸币总是引起高通胀和恶性通胀。……宋以前的价值尺度是铜钱,“自元代起,中国改用白银为价值尺度,并且逐渐发展到用白银为流通手段”。明朝于1436年,“弛用银之禁,朝野率皆用银”。一条鞭法规定赋税各项皆用银折纳,是白银确立本位货币地位的标志。
——摘编自杜恂诚《白银进出口与明清
货币制度演变》
探究2:根据史料二并结合所学知识,分析宋明时期货币演变的趋向及其成因。
提示2:趋向:逐步确立白银本位制。成因:纸币发行过度引发通货膨胀;元明政府货币和赋税政策的变化;白银增多;商品经济发展。
史料三 1935年1月,基于当时中国的银本位币制受到美国白银政策的严重冲击,1935年春夏,日本在华北屡屡发难,蒋介石颇为担心其将影响全局的稳定,曾急电孔祥熙要做好金融币制方面的应急措施。美籍专家杨格评价1935年的法币政策时指出:“1935年币制改革又是一个决定性的转折点,它成功地稳定外汇率并制止通货紧缩,因而为经济注入新的力量,加强对未来的信心。”
——整理自吴景平《蒋介石与1935年法币
政策的决策与实施》
探究3:根据史料三并结合所学知识,概括1935年中国实施法币政策的背景和意义。
提示3:背景:美国白银政策造成中国白银大量外流;中国银本位制度受冲击后通货紧缩、经济萧条;日寇加紧侵略,加剧了中国的民族危机;中国国内各地货币制度不统一。
意义:①统一了全国的货币,终止了中国货币的紊乱状态。
②方便了商品交换,促进了国内统一市场的形成,推动中国民族资本主义经济的发展。
③防止白银外流,摆脱了世界银价涨落的影响,稳定了中国金融市场。
④打击了日本的经济侵略计划,成功集中了国内资金,为对日作战作了金融方面的准备。
拓展:中国货币发展的四个阶段
1.秦统一六国后,在圜钱的基础上将货币统一为圆形方孔钱。一直延续到民国初期。
2.从唐代开始中国进入一个鼎盛的发展时期。唐高祖武德年间(621年)铸行“开元通宝”钱,结束了秦汉以来以重量铢两定名的钱币体系,开创了唐宋以后以“文”为单位的年号,宝文体系的铜铸币。这一通宝钱币一直沿用到晚清时期民国初年。
3.到了晚清开始进入中国钱币变革的第三阶段。纸币、机制币的大量流通,开始全面与西方接轨,融入西方文化科技。机制币的出现改变了中国几千年的造币历史,同时也预示着中国五千年的封建制度文化走向没落和灭亡。
4.第四阶段的钱币改革是从民国后期开始,到中华人民共和国成立结束。废除通宝制,以纸币为主流货币,配合小面额的铜币及其他材质的硬币流通至今。
史料四 19世纪初,随着资本主义世界市场初步形成,国际间货币结算日益频繁和复杂。1816年英国制定法案,实行金本位制。此后,其他资本主义国家也都先后采用,形成了以英镑为中心、以金币或黄金在国际间流通为主的国际金本位货币制度。在这一制度下,各国的金币具有法定的含金量,金币可以自由流通,而且不易贬值。
探究4:根据史料四并结合所学知识,简析国际金本位制产生的原因和影响。
提示4:原因:世界市场初步形成;国际贸易的发展;英国经济实力强大。影响:促进资本主义经济和国际贸易发展;有利于英国的世界经济中心地位的确立。
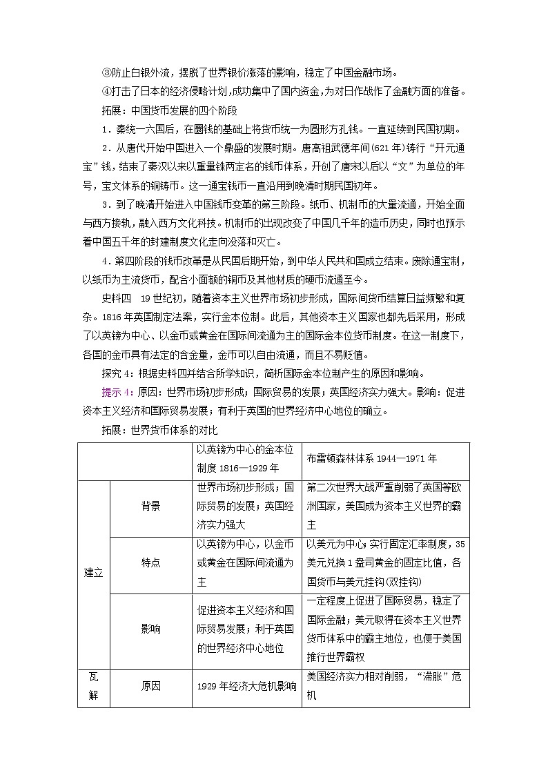
拓展:世界货币体系的对比
史料五 进入70年代以后,美国经济实力地位进一步下降,美元购买力也日益下降。一些西方国家要求美元贬值并向美国兑换黄金,美国不予理睬,于是德、意、比、荷等国先后实行浮动汇率制。在此情况下,美国政府于1971年宣布停止美元兑换黄金,布雷顿森林体系瓦解。此后,固定汇率制被浮动汇率制取代。
——以上史料均整理自姜春明、佟家栋
《世界经济概论》
探究5:根据史料五并结合所学知识,概括布雷顿森林体系瓦解的原因,并分析影响世界货币制度变化的主要因素。
提示5:原因:美国经济地位下降;美国大量输出资本,加快了美元流向国外的速度;美元购买力下降;日本和欧洲的崛起;布雷顿森林体系本身的缺陷。主要因素:经济力量对比变化;经济全球化。
1.宋到明以来货币实验的中断
(1)宋明社会经济低于欧美纸币诞生时的发展水平。西欧和北美开始发行纸币是在17、18世纪,那时这些国家资本主义经济已经有了相当高的发展水平。而中国纸币诞生在宋代,生产力、社会分工和商业水平相比之下要落后得多,就是到了后来的明清,也是刚刚出现资本主义萌芽。
(2)宋代以来货币尚未与生产相结合转化为生产的要素,而只是作为一般社会财富的象征,贮藏货币成为普遍的行为。而在商品生产发达的条件下,货币被看作可以带来利润的资本而投入生产。
(3)金属货币的发展过程远未结束。货币形态的发展一般要经过实物货币、金属货币、纸币、信用货币这样几个阶段。但是中国的货币发展道路却完全不同。纸币产生的北宋初年,金属货币的发展没有走完它的路程。
(4)发行纸币的动机、目的比较复杂。西方国家早期货币的发行目的主要是为了解决贵金属在流通使用中的磨损以及大量运输的困难,本身符合经济发展的客观规律。中国宋朝发行纸币的目的就不完全如此,北宋后期以来发行纸币的一个重要目的就是弥补赤字,解决军政费用的开支,剥削人民。
2.固定汇率制和浮动汇率制
(1)固定汇率制:指国家间货币采用固定兑换比率进行交换的制度。固定汇率制度可以分为1880—1914年金本位体系下的固定汇率制和1944—1971年布雷顿森林体系下的固定汇率制(也称为以美元为中心的固定汇率制)两个阶段。固定汇率制为国际贸易与投资提供了较为稳定的环境,降低了汇率风险,便于进出口成本核算,以及国际投资项目的利润评估,从而有利于对外贸易的发展,对某些西方国家的对外经济扩张与资本输出有一定的促进作用。但是,在外汇市场动荡时期,固定汇率制度也易于招致国际游资的冲击,引起国际外汇制度的动荡与混乱。
(2)浮动汇率制:指对两国货币之间汇率的变动幅度不再加以限制,随市场供求变化而上下浮动,各国央行不再承担干预外汇市场的义务。浮动汇率制的正式采用和普遍实行,是20世纪70年代后期美元危机进一步激化后开始的。浮动汇率制的主要长处是防止国际游资冲击,避免爆发货币危机;有利于促进国际贸易的增长和生产的发展;有利于促进资本流动等。缺点是会导致外汇市场波动,不利于长期国际贸易和国际投资的进行。以英镑为中心的金本位制度1816—1929年
布雷顿森林体系1944—1971年
建立
背景
世界市场初步形成;国际贸易的发展;英国经济实力强大
第二次世界大战严重削弱了英国等欧洲国家,美国成为资本主义世界的霸主
特点
以英镑为中心,以金币或黄金在国际间流通为主
以美元为中心;实行固定汇率制度,35美元兑换1盎司黄金的固定比值,各国货币与美元挂钩(双挂钩)
影响
促进资本主义经济和国际贸易发展;利于英国的世界经济中心地位
一定程度上促进了国际贸易,稳定了国际金融;美元取得在资本主义世界货币体系中的霸主地位,也便于美国推行世界霸权
瓦
解
原因
1929年经济大危机影响
美国经济实力相对削弱,“滞胀”危机
影响
世界失去统一标准和基础,英、法、美分别构建了以各自货币为中心的货币集团,各自为政
固定汇率制被浮动汇率制取代
相关试卷
这是一份人教统编版选择性必修1 国家制度与社会治理第15课 货币的使用与世界货币体系的形成课时练习,共7页。试卷主要包含了素养达标,能力提升等内容,欢迎下载使用。
这是一份人教统编版选择性必修1 国家制度与社会治理第15课 货币的使用与世界货币体系的形成课时练习,共6页。试卷主要包含了下面是明代财政收入的统计数据表等内容,欢迎下载使用。
这是一份高中历史人教统编版选择性必修1 国家制度与社会治理第15课 货币的使用与世界货币体系的形成课时训练,共8页。试卷主要包含了基础巩固,能力提升等内容,欢迎下载使用。
