


还剩5页未读,
继续阅读
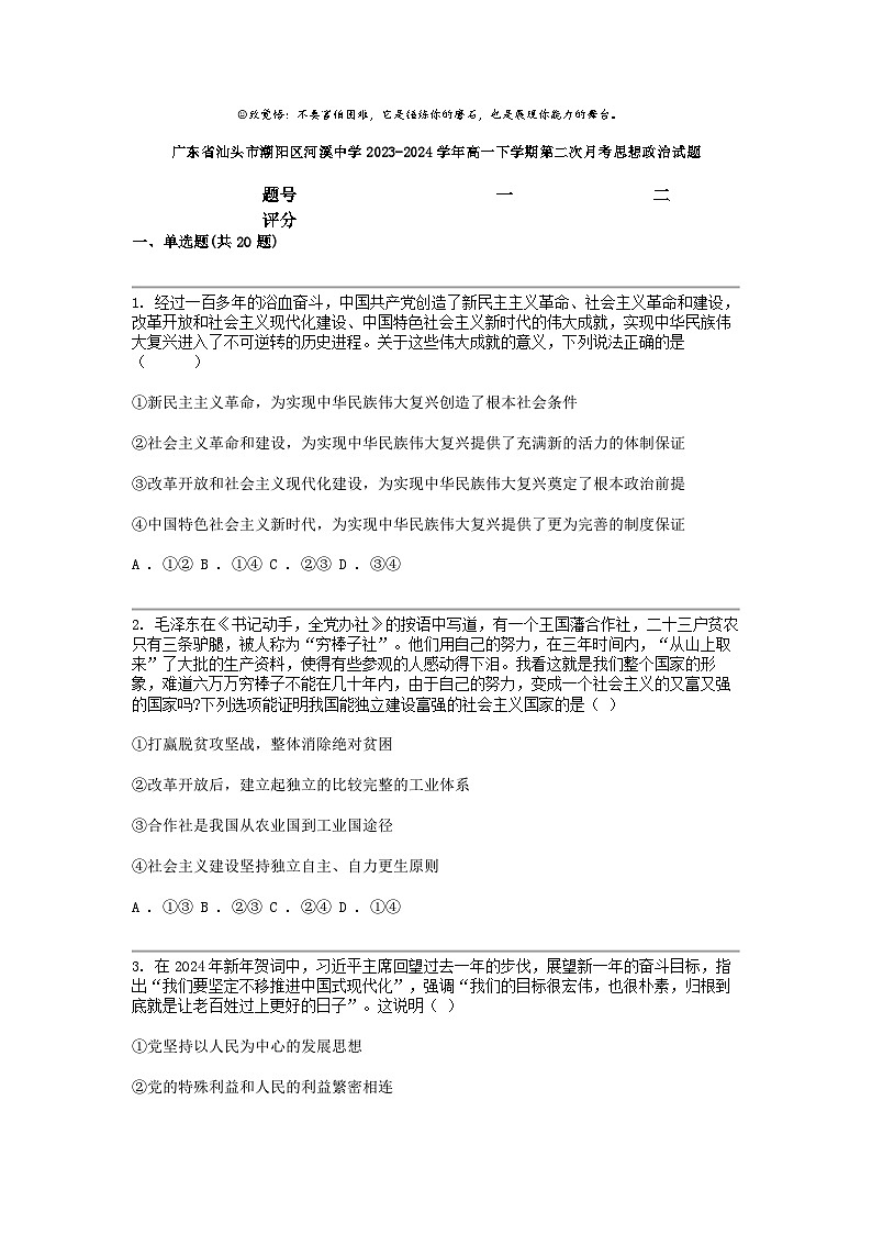
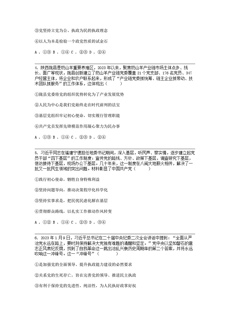
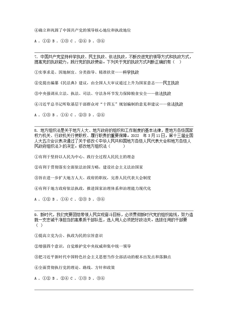
广东省汕头市潮阳区河溪中学2023-2024学年高一下学期第二次月考思想政治试题
展开
这是一份广东省汕头市潮阳区河溪中学2023-2024学年高一下学期第二次月考思想政治试题,共8页。试卷主要包含了填写答题卡的内容用2B铅笔填写,提前 xx 分钟收取答题卡等内容,欢迎下载使用。
相关试卷
广东省区汕头市潮阳区河溪中学2023-2024学年高二下学期期中考试政治试题(无答案):
这是一份广东省区汕头市潮阳区河溪中学2023-2024学年高二下学期期中考试政治试题(无答案),文件包含广东省区汕头市潮阳区河溪中学2023-2024学年高二下学期期中考试政治试题docx、河溪中学2023-2024学年度第二学期期中考试高二级政治科试卷答题卷pdf等2份试卷配套教学资源,其中试卷共9页, 欢迎下载使用。
广东省汕头市潮阳区棉城中学2023-2024学年高一下学期5月期中考试政治试题:
这是一份广东省汕头市潮阳区棉城中学2023-2024学年高一下学期5月期中考试政治试题,共6页。
广东省汕头市潮阳区棉城中学2023-2024学年高一下学期5月期中考试政治试题:
这是一份广东省汕头市潮阳区棉城中学2023-2024学年高一下学期5月期中考试政治试题,共6页。
