



山西大学附属中学校2023-2024学年八年级上学期10月月考历史试题
展开山西大学附属中学校2023-2024学年八年级下学期5月月考历史试题(含答案): 这是一份山西大学附属中学校2023-2024学年八年级下学期5月月考历史试题(含答案),共7页。试卷主要包含了单项选择题,简答题,材料分析题,探究题等内容,欢迎下载使用。
福建省泉州师范学院附属中学等校2023-2024学年八年级下学期6月期末历史试题: 这是一份福建省泉州师范学院附属中学等校2023-2024学年八年级下学期6月期末历史试题,共8页。
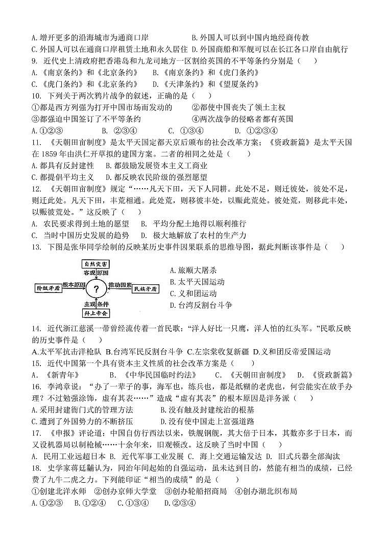
01,山西大学附属中学校2023-2024学年七年级下学期5月月考历史试题: 这是一份01,山西大学附属中学校2023-2024学年七年级下学期5月月考历史试题,共2页。