卷02-备战2024年中考生物全真模拟押题卷(苏州卷)(试卷版+解析版)
展开(考试时间:50分钟 试卷满分:100分)
注意事项:
1.答卷前,考生务必将自己的姓名、准考证号填写在答题卡上。
2.回答第Ⅰ、Ⅱ、Ⅲ卷时,选出每小题答案后,用2B铅笔把答题卡上对应题目的答案标号涂黑。如需改动,用橡皮擦干净后,再选涂其他答案标号。写在本试卷上无效。
3.考试结束后,将本试卷和答题卡一并交回。
第Ⅰ卷(单项选择题 共70分)
一、本题共35小题,每小题给出的四个选项中,仅有一个选项最符合题意。每小题选对者得2分,共70分。
1.海苔是人们喜爱的食品,主要原料是紫菜,下列相关叙述错误的是( )
A.紫菜的营养方式是自养
B.紫菜属于真核生物
C.人们食用的是紫菜的叶
D.紫菜具有维持生物圈中碳﹣氧平衡的作用
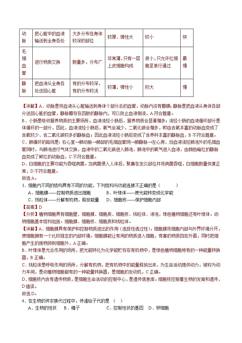
2.人体内有一个把营养物质和氧气运往身体各处,同时将细胞产生的废物及时运走的运输系统。下列有关说法错误的是( )
A.动脉和静脉中都有防止血液倒流的瓣膜
B.血液流经小肠后变成了营养物质丰富的静脉血
C.血液流经肺后变成了含氧丰富颜色鲜红的动脉血
D.身体有炎症时血常规检查会发现白细胞数目明显偏高
3.细胞内不同的结构具有不同的功能,下列结构与功能连接不正确的是( )
A.细胞膜——控制物质进出细胞
B.叶绿体——使光能转变成化学能
C.线粒体——分解有机物,释放能量
D.细胞核——保护细胞内部
4.在生物的传宗接代过程中,传递给子代的是 ( )
A.生物的性状B.精子C.控制性状的基因D.卵细胞
5.图是四种微生物的结构示意图。下列相关说法错误的是( )
A.③没有细胞结构,一般由蛋白质外壳和内部的遗传物质组成
B.①②③④在生态系统中都扮演了分解者的角色
C.①通过分裂进行生殖,②④通过孢子进行生殖,③通过复制进行增殖
D.从细胞结构来看,①没有成形的细胞核,②④有成形的细胞核
6.下列实验中,实验试剂及用具与使用目的不相符的是( )
A.AB.BC.CD.D
7.如图曲线代表血液中某成分含量变化趋势,该曲线不能表示( )
A.饭后血液流经小肠时氨基酸含量的变化
B.血液流经肾小球时大分子蛋白质浓度的变化
C.血液流经肝脏时有毒物质含量的变化
D.血液流经肺部时氧气含量的变化
8.动物的形态结构与其生活环境相适应。下列叙述错误的是( )
A.蚯蚓通过湿润的体壁进行呼吸,适于生活在潮湿的土壤环境
B.蝗虫的后足发达,有两对翅,适于在陆地上跳跃和空中飞行
C.蜥蜴的受精卵较大,卵内养料较多,卵外有坚韧卵壳,能在陆地上发育
D.家鸽的肺和气囊都能进行气体交换,适于空中飞行时获得更多的氧气
9.紫杉又名红豆杉,从红豆杉树皮中提取分离的紫杉醇是一种天然的抗癌药物,由于市场对紫杉醇的需求不断增大,而紫杉资源有限,故有些科学家开始研究能否有其他植物来替代紫杉。你觉得可能性最大的研究方向是( )
A.和紫杉同科的植物 B.和紫杉同目的植物
C.和紫杉同纲的植物 D.和紫杉同属的植物
10.健康是人生的宝贵财富。下列生活方式不健康的是( )
A.合理膳食B.适量运动C.滥用药物D.作息规律
11.图为女性的生殖系统示意图,下列说法错误的是( )
A.产生卵细胞并分泌雌性激素的是①B.受精过程发生的场所是②
C.受精卵在植入③的内膜后才开始分裂D.胚胎发育的场所是③
12.小青用显微镜观察自制的临时装片时,看到视野中有一个大气泡(如图),她移动装片,将气泡从视野的右上方移出。你判断她移动装片的方向是( )
A.右上方B.右下方C.左上方D.左下方
13.坏血病主要是由于长期缺乏维生素C导致的,会表现牙龈肿胀、发红、出血等现象,你建议病人应该多吃一些( )
A.白米饭、大馒头 B.鱼、肉、奶、蛋
C.新鲜蔬菜、水果 D.汉堡包、巧克力
14.乐山安谷镇盛产一种4月才成熟的柑橘,酸甜可口,俗称“青剑”其酸甜的物质主要储存在( )
A.细胞核B.细胞壁C.液泡D.细胞膜
15.下列有关眼或耳的说法,正确的是( )
A.视觉感受器位于角膜B.近视眼可配戴凸透镜加以矫正
C.听觉形成于耳蜗D.遇到巨大声响时,应张口或闭嘴堵耳,避免损伤鼓膜
16.在观察鲫鱼适应水中生活的特征时,吸取适量稀释的红墨水,滴在鲫鱼口的前方。会看到红墨水从鳃盖后缘流出,说明鲫鱼的呼吸器官是( )
A.口B.鳃C.鳞片D.侧线
17.“桔生淮南为橘,生于淮北为枳”的现象说明( )
A.生物能适应环境B.生物能影响环境
C.生态系统有一定的自动调节能力D.环境对生物有一定的影响
18.探究“绿叶在光下制造有机物”的实验现象如下图,该实验说明( )
①光合作用需要水②光合作用需要光③光合作用需要叶绿体④光合作用产生淀粉
A.②③B.②④C.③④D.①②
19.下列农业操作采取的措施与其依据或目的不一致的是( )
A.给农作物松土一一有利于根部的呼吸
B.白天为大棚作物补充二氧化碳一一增强光合作用
C.幼苗移栽时根部留土坨一一降低蒸腾作用
D.把农作物种子播种在湿润的土壤中 一利于种子萌发
20.美国学者米勒的模拟实验表明,原始地球上能形成( )
A.氧气B.多种氨基酸C.原始生命D.二氧化碳
21.下列特征属于鸟特有的是( )
A.身体有脊柱B.身体呈流线型C.体温恒定D.体表覆羽
22.下列不属于相对性状的是( )
A.单眼皮和双眼皮B.有耳垂和无耳坠
C.有酒窝和无酒窝D.直发和黄发
23.中药处方中经常会出现的¨“山栀子”、“栀子”、“枝子”、“水栀子”等药材名称,经研究,他们实际是同一种植物,这种现象属于( )
A.同物异名B.同名异物C.笔误D.读音误解
24.火龙果清甜多汁,甘甜的汁液主要储存在细胞的( )
A.细胞膜B.液泡C.线粒体D.细胞核
25.在探究“绿叶在光下制造有机物”时,张彬对实验过程和结果的分析,不正确的是( )
A.甲是为了消耗掉叶片中原有的淀粉B.丙中b烧杯中的酒精可溶解叶绿素
C.丁中叶片滴加碘液后遮光部分变蓝D.实验结论是绿叶在光下能制造淀粉
26.“稻花香里说丰年,听取蛙声一片”,这里的蛙声雄蛙在( )
A.求偶B.呼吸C.报警D.戏水
27.下图是用显微镜观察“人体口腔上皮细胞”临时装片的过程中观察到甲、乙两个视野(如图所示)。下列描述正确的是( )
A.图中显微镜的最小放大倍数为20倍
B.从甲到乙的过程中,应首先将临时装片右移动。
C.对光时使用40X物镜
D.若使用相同的光圈和反光镜,则乙视野比甲视野暗
28.下列生物之间,属于竞争关系的是( )
A.狐狸与野兔B.工蜂与蜂王
C.水稻与稗草D.跳蚤与牛
29.根瘤菌与豆科植物生活在一起,相互依赖,彼此有利。它们之间的这种关系是( )
A.互生B.寄生C.共生D.腐生
30.哺乳动物在生殖和发育方面的主要特征为( )
A.体腔内有膈B.卵生、哺乳C.体温恒定D.胎生、哺乳
31.下列不属于乳酸菌和酵母菌共同特征的是( )
A.由一个细胞构成B.细胞内无叶绿体
C.属于原核生物D.无性生殖
32.中国某古生物研究团队发现了距今2.44亿年前的一种鱼类化石“盘州暴鱼”。下列叙述错误的是( )
A.该化石是研究鱼类进化的重要证据
B.化石是经过若干万年的复杂变化形成的
C.通过比较化石的相似处判断生物的进化关系
D.推测“盘州暴鱼”和现代鱼类遗传信息相同
33.呼吸道不仅能保证气体顺畅通过,还能对吸入的气体进行处理。下列对呼吸道结构和功能的叙述,错误的是( )
A.呼吸道有骨和软骨做支架,保证了气流通畅
B.在患重感冒时,往往用嘴呼吸,这对吸入的空气起到充分的预热和清洁作用
C.吞咽食物时,会厌软骨会遮住喉口,以免食物进入气管
D.痰是在呼吸道内形成的
34.海关在入境集装箱中截获多只活体蟑螂(美洲大蠊),美洲大蠊体表易携带痢疾杆菌、霍乱弧状细菌等,是多种传染病的重要病媒生物。美洲大蠊在传染病流行的环节中属于( )
A.传播途径B.传染源C.病原体D.易感人群
35.观察和实验是科学探究最基本的方法。下列与之有关的叙述,正确的是( )
A.对光时,显微镜视野太暗,可以把凹面镜换成平面镜
B.显微镜目镜10×与物镜40×的镜头组合放大倍数是50
C.显微镜下观察到物像在视野左下方,应将装片移向右上方
D.制作“人口腔上皮细胞的临时装片”时在载玻片中央滴生理盐水
第 = 2 \* ROMAN II卷(双项选择题 共15分)
二、每小题给出的四个选项中,有两个选项最符合题意。每小题全选对者得3分,选对但不全的得1分,
36.一粒种子能长成一颗参天大树的奥秘是( )
A.细胞的生长使体积增大B.细胞分裂使细胞的数量增多
C.细胞的分化使细胞数目增多D.种子中细胞吸水膨胀所致
37.如图是人的性别决定图解,下列叙述错误的是( )
A.人的性别是由受精卵中性染色体的组成决定的
B.人的精子或卵细胞中只含有性染色体
C.受精卵a发育为女性、受精卵b发育为男性
D.所有生物的性别决定方式都与人类一样
38.呼吸运动是人重要的生命活动,下列有关说法错误的是( )
A.呼吸时,呼出的气体成分中二氧化碳多于氧气
B.氧气从外界进入人体内血液的路线是:鼻→咽→喉→气管→支气管→肺泡→肺泡周围的毛细血管网
C.吸气时,膈肌收缩,膈顶部下降,胸腔容积扩大
D.排便是排泄的途径之一
39.下列疾病和原因匹配正确的是( )
A.呆小症——缺乏甲状腺激素B.贫血——缺钙
C.糖尿病——缺乏胰岛素D.佝偻病——缺铁
40.如下图为关节结构示意图,下列相关叙述正确的是( )
A.关节是由①和④两部分组成的B.②可以使关节更加牢固
C.③是关节腔,内有滑液D.⑤关节头,可以减少骨与骨之间的摩擦
第Ⅲ卷(组合选择题 共15分)
三、每小题给出的四个选项中,仅有一个选项最符合题意。每小题选对者得1分,共15分。
小麦赤霉病是一种由禾谷镰刀菌引起的小麦真菌传染病,受侵染的小麦粒柱中含真菌毒素,影响食品安全。我国科学家从长穗偃麦草中筛选出抗赤霉病基因,将其转移至小麦作物中,使其有稳定的赤霉病抗性。请依据材料完成下列小题。
41.面粉主要来自小麦种子中的( )
A.胚乳B.子叶C.胚芽D.胚根
42.小良购买了一些面粉、糯米和酵母菌粉,他无法制作( )
A.馒头B.面包C.酸奶D.米酒
43.下列有关禾谷镰刀菌的叙述,正确的是( )
A.能进行光合作用B.分裂生殖C.无细胞壁D.有成形细胞核
44.培育抗赤霉病小麦所用的生物技术是( )
A.杂交育种技术B.转基因技术C.无土栽培技术D.组织培养技术
45.下列有关抗赤霉病小麦的叙述,不正确的是( )
A.遗传物质发生了改变
B.抗赤霉病基因位于小麦的染色体上
C.可以减少农药的使用
D.可抵抗由叶锈病菌引起的小麦叶锈病
阅读材料,回答下列小题
《湿地公约》第十四届缔约方大会于2022年11月21日~29日在湖北武汉举办。大会标志(如图)内嵌江豚、麋鹿、扬子鳄、朱鹮四种生活在中国湿地的珍稀濒危动物形态和人脸轮廓,意在表达湿地环境、人与动植物和谐共生的关系:
46.下列描述的特征是大会标志图中四种动物的共同特点的是( )
A.体表被毛B.体温恒定C.肺呼吸D.卵生
47.麋鹿奔跑过程所需的动力来自( )
A.骨骼B.关节C.肌肉D.韧带
48.2020年以来,长江十年禁渔初见成效,武汉段出现大群“长江微笑”——江豚。这体现了动物能( )
A.促进物质循环B.维持生态平衡C.帮助植物传粉D.帮助植物传播种子
49.大会标志图中亲缘关系最近的是( )
A.扬子鳄和朱鹮B.江豚和麋鹿C.江豚和朱鹮D.扬子鳄和麋鹿
50.“微笑的天使”——江豚是长江流域生物多样性保护的旗舰物种。下列保护江豚的措施中,最有效的是( )
A.建立江豚自然保护区B.将江豚移入动物园保护
C.采用克隆技术繁殖江豚D.禁止捕杀江豚
请阅读以下资料,回答问题。
全球范围内,新冠肺炎疫情仍在流行。对于新冠病毒,科学家也有了更多的认识。新冠病毒的传播方式很多,目前已知有空气传播、气溶胶传播和接触传播,还可能存在其他的传播方式。新冠病毒的结构极不稳定,在传播过程中不停发生变异,这些变异毒株或许毒性相对减弱,但传染能力却更强。
想要尽快控制住新冠疫情,需要通过核酸检测尽早发现新冠患者和无症状感染者,早隔离、早治疗。核酸检测有扩增病毒基因片段的过程,这样即便检测样本中病毒较少,核酸仍可通过扩增检测出来。但该过程获得结果所需时间较长。抗原检测(检测步骤如下图)利用特异性抗体检测病毒的抗原,即病毒蛋白质,从而检测样本中是否含有新冠病毒。相比核酸检测,抗原检测的速度可以更快,操作也更便捷,但准确度相对较低,不能替代核酸检测。
另外,接种疫苗也是应对新冠疫情的重要措施。疫情期间,做好少出门、不聚集、勤洗手、出门戴口罩等基本防疫措施,合理膳食,积极运动,我们终将战胜新冠!
51.下列不属于新冠肺炎主要传播途径的是( )
A.空气传播B.气溶胶传播C.接触传播D.饮用水传播
52.从阿尔法到奥密克戎,新冠病毒从未停止过变异,体现了生物多样性中的( )
A.物种多样性B.生态系统多样性C.遗传多样性D.寄生环境多样性
53.如图为新冠病毒结构模式图,有关叙述正确的是( )
A.细胞小,结构简单B.能寄生在活的细胞内
C.可自己制造有机物D.核酸检测的是结构①
54.有关核酸检测和抗原检测,下列叙述错误的是( )
A.核酸检测时应尽量保持一米距离
B.抗原检测不能完全替代核酸检测
C.抗原检测利用了非特异性免疫作用原理
D.两种检测的目的都是为尽快找出传染源
55.下列有关新冠肺炎疫苗的叙述中正确的是( )
A.新冠肺炎灭活疫苗在免疫学上属于一种抗体
B.接种疫苗属于预防传染病措施中的保护易感人群
C.注射新冠肺炎疫苗加强针能使人体产生更多抗原
D.接种新冠肺炎疫苗后人体将对多种肺炎具有免疫力
实验名称
实验试剂及用具
使用目的
A
绿叶在光下制造有机物
酒精
溶解叶中叶绿素
B
观察小鱼尾鳍内的血液流动
湿棉絮
保持小鱼正常体温
C
观察种子的结构
放大镜
观察种子的内部结构
D
探究馒头在口腔中的变化
碘液
验证淀粉是否存在
卷02-备战2024年中考生物全真模拟押题卷(徐州卷)(试卷版+解析版): 这是一份卷02-备战2024年中考生物全真模拟押题卷(徐州卷)(试卷版+解析版),文件包含卷02-备战2024年中考生物全真模拟押题卷徐州卷试卷版docx、卷02-备战2024年中考生物全真模拟押题卷徐州卷解析版docx等2份试卷配套教学资源,其中试卷共13页, 欢迎下载使用。
生物:卷02-备战2024年中考生物全真模拟押题卷(山西卷)(解析版): 这是一份生物:卷02-备战2024年中考生物全真模拟押题卷(山西卷)(解析版),共15页。
卷02-备战2024年中考生物全真模拟押题卷(苏州卷)生物试卷(解析版): 这是一份卷02-备战2024年中考生物全真模拟押题卷(苏州卷)生物试卷(解析版),共29页。试卷主要包含了图是四种微生物的结构示意图,健康是人生的宝贵财富等内容,欢迎下载使用。

