所属成套资源:八年级数学下册专题特训(原卷版+解析)
八年级数学下册专题10一次函数几何压轴(十九种题型)(原卷版+解析)
展开
这是一份八年级数学下册专题10一次函数几何压轴(十九种题型)(原卷版+解析),共119页。
模型2:一次函数已知面积求动点坐标
模型3:一次函数已知面积相等求动点坐标
模型4:一次函数存在等腰三角形求动点坐标
模型5:一次函数存在直角三角形求动点坐标
模型6:一次函数存在全等三角形求动点坐标
模型7:一次函数存在45°求动点坐标
模型8:一次函数存在等角求动点坐标
模型9:一次函数存在2倍角求动点坐标
模型10:一次函数存在等腰直角三角形求动点坐标
模型11:一次函数过定点问题
模型12:一次函数与线段结合求动点问题
模型13:一次函数与动点线段比例问题
模型14:一次函数存在线段和最小值求动点坐标
模型15:一次函数求点到直线距离最小值问题
模型16:一次函数存在平行四边形求动点坐标
模型17:一次函数存在矩形求动点坐标
模型18:一次函数存在菱形求动点坐标
模型19:一次函数存在正方形求动点坐标
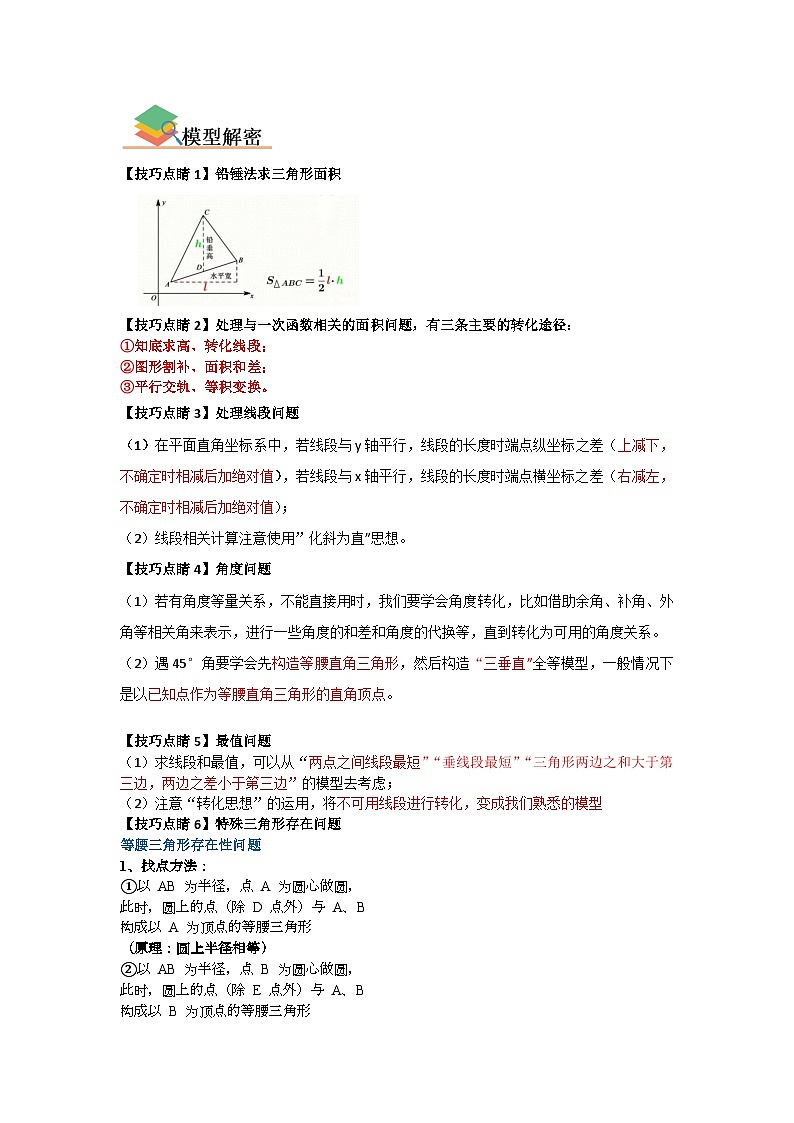
【技巧点睛1】铅锤法求三角形面积
【技巧点睛2】处理与一次函数相关的面积问题,有三条主要的转化途径:
①知底求高、转化线段;
②图形割补、面积和差;
③平行交轨、等积变换。
【技巧点睛3】处理线段问题
(1)在平面直角坐标系中,若线段与y轴平行,线段的长度时端点纵坐标之差(上减下,不确定时相减后加绝对值),若线段与x轴平行,线段的长度时端点横坐标之差(右减左,不确定时相减后加绝对值);
(2)线段相关计算注意使用”化斜为直”思想。
【技巧点睛4】角度问题
(1)若有角度等量关系,不能直接用时,我们要学会角度转化,比如借助余角、补角、外角等相关角来表示,进行一些角度的和差和角度的代换等,直到转化为可用的角度关系。
(2)遇45°角要学会先构造等腰直角三角形,然后构造“三垂直”全等模型,一般情况下是以已知点作为等腰直角三角形的直角顶点。
【技巧点睛5】最值问题
(1)求线段和最值,可以从“两点之间线段最短”“垂线段最短”“三角形两边之和大于第三边,两边之差小于第三边”的模型去考虑;
(2)注意“转化思想”的运用,将不可用线段进行转化,变成我们熟悉的模型
【技巧点睛6】特殊三角形存在问题
等腰三角形存在性问题
1、找点方法:
①以 AB 为半径,点 A 为圆心做圆,
此时,圆上的点(除 D 点外)与 A、B
构成以 A 为顶点的等腰三角形
(原理:圆上半径相等)
②以 AB 为半径,点 B 为圆心做圆,
此时,圆上的点(除 E 点外)与 A、B
构成以 B 为顶点的等腰三角形
(原理:圆上半径相等)
③做 AB 的垂直平分线,此时,直线上的点(除 F 点外)与 A、B 构成以 C 为顶点的等腰三
角形(原理:垂直平分线上的点到线段两端的距离相等)
2、求点方法:
直角三角形存在性问题
若▲ABC是直角三角形,则分三种情况分类讨论:∠A=90°,∠B=90°,∠C=90°,然后利用勾股定理解题。
【技巧点睛6】四边形存在问题
1.坐标系中的平行四边形:
(1)对边平行且相等:
(2)对角线互相平分: 即 A、C 中点与 B、D 中点重合.
以上两条可统一为:
总结:平面直角坐标系中,平行四边形两组相对顶点的横坐标之和相等,纵坐标之和相等
方法归纳: 1、列出四个点坐标 2、分三组对角线讨论列方程组,解方程组 3、验证点是否符合题意
模型1:一次函数求三角形面积问题(铅锤法)
【典例1】在平面直角坐标系中,将一块等腰直角三角板ABC放在第一象限,斜靠在两条坐标轴上,∠ACB=90°,且A(0,4),点C(2,0),BE⊥x轴于点E,一次函数y=x+b经过点B,交y轴于点D.
(1)求证:△AOC≌△CEB;
(2)求△ABD的面积.
【变式1】(2023秋•开江县期末)如图,在平面直角坐标系中,直线l1:y=kx+1交y轴于点A,交x轴于点B(4,0),过点E(2,0)的直线l2平行于y轴,交直线l1于点D,点P是直线l2上一动点(异于点D),连接PA、PB.
(1)求直线l1的解析式;
(2)设P(2,m),求△ABP的面积S的表达式(用含m的代数式表示);
模型2:一次函数已知面积求动点坐标
【典例2】如图1,在平面直角坐标系xOy中,直线y=kx+b分别与x轴,y轴交于点A(﹣1,0),B(0,2),过点C(2,0)作x轴的垂线,与直线AB交于点D.
(1)求点D的坐标;
(2)点E是线段CD上一动点,直线BE与x轴交于点F.若△BDF的面积为8,求点F的坐标;
【变式1】如图①,直线y=kx+b与x轴交于点A(4,0),与y轴交于点B,与直线y=﹣2x交于点C(a,﹣4).
(1)求点C的坐标及直线AB的表达式;
(2)点P在y轴上,若△PBC的面积为6,求点P的坐标;
模型3:一次函数已知面积相等求动点坐标
【典例3】如图,在平面直角坐标系中,直线l与x轴交于点A(﹣4,0),与y轴交于点B(0,2),已知点C(﹣2,0).
(1)求直线l的表达式;
(2)点P是直线l上一动点,且△BOP和△COP的面积相等,求点P坐标;
【变式1】如图,直线l1的解析式为y=﹣3x+3,且l1与x轴交于点D,直线l2经过点A(4,0)、B(3,),直线l1、l2交于点C.
(1)求直线l2的解析式;
(2)求△ADC的面积;
(3)试问:在直线l2上是否存在异于点C的另一点P,使得△ADP与△ADC的面积相等?若存在,请直接写出点P的坐标;若不存在,请说明理由.
【变式2】(2023秋•东港市期中)如图1,在平面直角坐标系中,已知一次函数y=kx+b的图象交y轴于点A(0,3),交x轴于点B(﹣4,0).(1)求直线AB的函数表达式;
(2)直线a垂直平分OB交AB于点D,交x轴于点E,点P是直线a上一动点,且在点D的上方,设点P的纵坐标为m.
①利用图1位置,用含m的代数式表示△ABP的面积S;
②当△ABP的面积为7时,求点P的坐标;
③在②的条件下,在y轴上找到点Q,使得△ABQ与△ABP面积相等,求出点Q的坐标;
④连接OP,与AB交于点H,当△AOH与△PBH的面积相等时,请直接写出点P坐标.
【变式3】如图,直线l与x轴、y轴分别交于点A(3,0)、点B(0,2),以线段AB为直角边在第一象限内作等腰直角三角形ABC,∠BAC=90°,点P(0,a)为y轴上一个动点.
(1)求直线l的表达式;
(2)求出△ABC的面积;
(3)当△ABC与△ABP面积相等时,求实数a的值.
模型4:一次函数存在等腰三角形求动点坐标
【典例4】如图,直线y=kx+3经过点B(﹣1,4)和点A(5,m),与x轴交于点C.
(1)求k,m的值;
(2)求△AOB的面积;
(3)若点P在x轴上,当△PBC为等腰三角形时,直接写出此时点P的坐标.
【变式1】如图,在平面直角坐标系xOy中,一次函数y=kx+4的图象分别与x轴、y轴交于A(2,0),B两点,且经过点C(1,m).
(1)求m的值;
(2)若点A关于y轴的对称点A',求△A′BC的面积;
(3)在x轴上,是否存在点P,使△PAB为等腰三角形?若存在,请直接写出点P的坐标;若不存在,请说明理由.
【变式2】如图,直线的图象与x轴和y轴分别交于点A和点B,AB的垂直平分线l与x轴交于点C,与AB交于点D,连接BC.
(1)求OC的长;
(2)若点E在x轴上,且△BED的面积为10,求点E的坐标;
(3)已知y轴上有一点P,若以点B、C、P为顶点的三角形是等腰三角形,直接写出所有满足条件的点P的坐标.
模型5:一次函数存在直角三角形求动点坐标
【典例5】如图,在平面直角坐标系中,一次函数的图象与x轴交于点A,与y轴交于点B,线段OB上有一点C,点B关于直线AC的对称点B'在x轴上.
(1)求△AOB的面积;
(2)求直线AC的解析式;
(3)点P是直线AC上一点,当△ABP为直角三角形时,求点P的坐标.
【变式1】如图,在平面直角坐标系中,一次函数y=kx+b(k≠0)的图象经过A(﹣1,0),B(0,2),D三点,点D在x轴上方,点C在x轴正半轴上,且OC=5OA,连接BC,CD,已知S△ADC=2S△ABC.
(1)求直线AB的表达式;
(2)求△ADC的面积;
(3)在x轴上是否存在一点M,使得△BCM是直角三角形?若存在,请求出点M的坐标;若不存在,请说明理由.
模型6:一次函数存在全等三角形求动点坐标
【典例6】如图,一次函数y=﹣x+4的图象与y轴交于点A,与x轴交于点B,过AB中点D的直线CD交x轴于点C,且经过第一象限的点E(6,4).
(1)求A,B两点的坐标及直线CD的函数表达式;
(2)连接BE,求△DBE的面积;
(3)连接DO,在坐标平面内找一点F,使得以点C,O,F为顶点的三角形与△COD全等,请直接写出点F的坐标.
【变式1】(2023秋•碑林区校级期末)如图,直线与x轴,y轴分别交于A,B两点,点C的坐标为(﹣3,0),连结BC,过点O作OD⊥AB于点D,点Q为线段BC上一个动点.
(1)BC的长为 5 ,OD的长为 ;
(2)在线段BO上是否存在一点P,使得△BPQ与△OAD全等?若存在,请求出点Q的坐标;若不存在,请说明理由.
模型7:一次函数存在45°求动点坐标
【典例7】如图,在平面直角坐标系中,直线与y轴交于点A,与直线交于点B(3,m).
(1)求m和b的值;
(2)求证:△OAB是直角三角形;
(3)直线l1上是否存在点D,使得∠ODB=45°,若存在,请求出点D的坐标;若不存在,请说明理由.
【变式1】已知,在平面直角坐标系中,直线AB分别交x轴、y轴于A(m,0),B(0,n),m、n满足m2+n2+2m﹣4n+5=0,点P是坐标平面内任意一点.
(1)求m、n的值;
(2)如图1,若点P在y轴上,当∠BPA=45°时,求点P的坐标;
【变式2】如图1,在平面直角坐标系中,直线与x轴交于点A,与直线交于点B(3,m).
(1)求m的值;
(2)点D是直线l1上一动点.
①如图2,当点D恰好在∠AOB的角平分线上时,求直线OD的函数表达式;
②是否存在点D,使得∠DOB=45°,若存在,请求出点D的坐标;若不存在,请说明理由.
声明:试题解析著作权属所有,未经书面同意,不得复制发布日期:2024/4/26 10:52:06;用户:gaga;邮箱:18376708956;学号:18907713
模型8:一次函数存在等角求动点坐标
【典例8】如图,已知函数与x轴交于点C,与y轴交于点B,点C与点A关于y轴对称.
(1)直接写出A、B、C的坐标:A( ﹣4,0 )、B( 0,2 )、C( 4,0 );
(2)求直线AB的函数解析式;
(3)设点M是x轴上的负半轴一个动点,过点M作y轴的平行线,交直线AB于点P,交直线BC于点Q.
①若△PQB的面积为2,求点Q的坐标;
②点M在线段AO上运动的过程中,连接BM,若∠BMP=∠BAC,求点P的坐标.
【变式1】如图1,已知函数y=x+3与x轴交于点A,与y轴交于点B,点C与点A关于y轴对称.
(1)求直线BC的函数解析式;
(2)设点M是x轴上的一个动点,过点M作y轴的平行线,交直线AB于点P,交直线BC于点Q.
①若△PQB的面积为,求点Q的坐标;
②点M在线段AC上,连接BM,如图2,若∠BMP=∠BAC,直接写出P的坐标.
【变式2】如图①,已知函数y=x+3与x轴交于点A,与y轴交于点B,点C点A关于y轴对称.
(1)求BC的长.
(2)设点M是x轴上一动点,过点M作y轴的平行线,交直线AB于P,交直线BC于点Q.
①若△PQB的面积为,求点M的坐标.
②连接BM,如图②,若∠BMP=∠BAC.直接写出点P的坐标.
模型9:一次函数存在2倍角求动点坐标
【典例9】(2023秋•槐荫区期末)如图,直线和直线l2与x轴分别相交于A,B两点,且两直线相交于点C,直线l2与y轴相交于点D(0,﹣4),OA=2OB.
(1)求出直线l2的函数表达式;
(2)E是x轴上一点,若S△ABC=2S△BCE,求点E的坐标;
(3)若F是直线l1上方且位于y轴上一点,∠ACF=2∠CAO,判断△BCF的形状并说明理由.
模型10:一次函数存在等腰直角三角形求动点坐标
【典例10】(2023秋•新都区期末)如图,在平面直角坐标系中,直线l与x轴交于点A(﹣4,0),与y轴交于点B(0,2),已知点C(﹣2,0).
(1)求直线l的表达式;
(2)点P是直线l上一动点,且△BOP和△COP的面积相等,求点P坐标;
(3)在平面内是否存在点Q,使得△ABQ是以AB为底的等腰直角三角形?若存在,请求出所有符合条件的点Q的坐标;若不存在,请说明理由.
【变式1】(2023秋•成华区期末)如图,在平面直角坐标系中,直线l1与x轴交于点A(﹣4,0),与y轴交于点B,且与直线l2:交于点C,点C的横坐标为2.
(1)求直线l1的解析式;
(2)在x轴上取点M,过点M作x轴的垂线交直线l1于点D,交直线l2于点E.若 DE=2,求点M的坐标;
(2)在第二象限内,是否存在点Q,使得△QAB为等腰直角三角形?若存在,请直接写出点Q坐标;若不存在,请说明理由.
【变式2】(2023秋•温江区期末)如图1,直线AB的解析式为y=kx+3,D点坐标为(4,0),点O关于直线AB的对称点C在直线AD上.
(1)求直线AB的解析式;
(2)如图2,在x轴上是否存在点F,使S△ABF=2S△ABC,若存在求出F点坐标,若不存在,请说明理由;
(3)点P是直线AB上方第一象限内的动点.如图3,当△ABP为等腰直角三角形时,求点P的坐标.
【变式3】(2023秋•榆次区期中)如图,在平面直角坐标系中,一次函数的图象分别交x轴,y轴于A,B两点,一次函数y=﹣x+b的图象经过点B,并与x轴交于点C.
(1)求A,B两点的坐标;
(2)求△ABC的面积;
(3)在平面内是否存在点P,使得△PAB是以点B为直角顶点的等腰直角三角形?若存在,直接写出点P的坐标;若不存在,说明理由.
模型11:一次函数过定点问题
【典例11】(2023春•仓山区校级期末)无论m取任何非零实数,一次函数y=mx﹣(3m+2)的图象过定点( )
A.(3,2)B.(3,﹣2)C.(﹣3,2)D.(﹣3,﹣2)
2.(2023秋•庐阳区期末)已知函数y=(k﹣3)x+k.
(1)该函数图象经过定点 .
(2)如果直线y=(k﹣3)x+k不经过第三象限,则k的范围是 .
【变式1】(2023春•都昌县期中)对于一次函数y=kx﹣k+4的图象,无论k为何值,都过一个定点,则这个点的坐标是 .
【变式2】(2023春•枣阳市期中)一次函数y=﹣3x+mx﹣m的图象经过定点A,则点A的坐标是 .
模型12:一次函数与线段结合求动点问题
【典例12】(2023秋•蜀山区校级期中)如图,直线y=﹣x+3与坐标轴交于点A、B两点,直线CP与直线AB相交于点P(﹣,a),交x轴于点C,且△PAC的面积为.
(1)则A点的坐标为 ;a= ;
(2)求直线PC的解析式;
(3)若点D是线段AB上一动点,过点D作DE∥x轴交直线PC于点E,若DE=2,求点D的坐标.
模型13:一次函数与动点线段比例问题
【典例13】(2023春•崂山区校级期中)如图,在平面直角坐标系中,一次函数y=kx+b的图象经过点A(﹣2,9),且与x轴相交点B,与y轴交于点D,与正比例函数y=3x的图象相交于点C,点C的横坐标为1.
(1)不等式kx+b﹣3x<0的解集是 ;
(2)求一次函数的函数解析式;
(3)M为直线AB上一点,过点M作y轴的平行线交y=3x于点N,当MN=2OD时,求点M的坐标.
【变式1】(2023秋•淮安期末)如图1,平面直角坐标系中,一次函数y=x+1的图象分别交x轴、y轴于点A、B,一次函数y=kx+b的图象经过点B,并与x轴交于点C(3,0),点D是直线AB上的一个动点.
(1)k= ,b= ;
(2)如图2,当点D在第一象限时,过点D作y轴的垂线,垂足为点E,交直线BC于点F.若,求点D的坐标;
模型14:一次函数存在线段和最小值求动点坐标
【典例14】如图,直线l1:y=k1x+b与x轴,y轴分别交于点A(﹣3,0),B(0,3),直线l2:y=k2x与直线l1相交于点C(,n).
(1)求直线l1和l2的解析式;
(2)求△BCO的面积;
(3)点M为y轴上的一动点,连接MA,MC.当MA+MC的值最小时,则点M的坐标是 .
【变式1】平面直角坐标系xOy中,直线l1:y=x+1分别与x轴,y轴交于点A,B,点D在直线l1上,且点D的横坐标为3.直线l2经过点C(1,0),D两点,与y轴交于点E.
(1)求点D的坐标和直线l2的函数表达式;
(2)在x轴上找一点P使得PB+PD的值最小,最小值为多少?
【变式2】如图,直线AB:y=﹣x+2与x轴交于点A,与y轴交于点B.直线CD:y=kx+b经过点C(﹣1,0),D,与直线AB交于点E.
(1)求直线CD的函数关系式;
(2)连接BC,求△BCE的面积;
(3)设点Q的坐标为(m,2),求m的值使得QA+QE值最小.
模型15:一次函数求点到直线距离最小值问题
【典例15】(2020春•海淀区校级期末)已知直线l:y=kx+b(k>0)过点(﹣,0)且与x轴相交夹角为30°,P为直线l上的动点,A(,0)、B(3,0)为x轴上两点,当PA+PB时取到最小值时P点坐标为( )
A.(,2)B.(1,)C.(,3)D.(2,)
【变式1】(2023•涧西区一模)如图,点A的坐标为(﹣2,0),直线y=x﹣5与x轴交于点B,与y轴交于点C,点D在直线y=x﹣5上运动.当线段AD取得最小值时,点D的坐标为( )
A.(,)B.(2,﹣2)C.(1,﹣)D.( 0,﹣4)
模型16:一次函数存在平行四边形求动点坐标
【典例16】如图,直线l1过点A(0,2)、B(2,0),直线l1和直线l2交于点C(3,a),直线l2与y轴交于点D(0,﹣7).
(1)求直线l1和直线l2对应的函数解析式;
(2)直线l1上有一动点P,使得△CDP的面积为12,求点P的坐标;
(3)y轴上有一动点M,直线l2上有一动点N,使以M、N、A、B为顶点的四边形是平行四边形,求出点M的坐标.
【变式1】(2024春•崇川区校级月考)如图,在平面直角坐标系中,矩形OABC的顶点A在y轴的正半轴上,点C在x轴的正半轴上,线段OA,OC的长分别是m,n且满足,点D是线段OC上一点,将△AOD沿直线AE翻折,点O落在矩形的对角线AC上的点E处.
(1)求OD的长;
(2)求点E的坐标;
(3)DE所在直线与AB相交于点M,在x轴的正半轴上是否存在点N,使以M、A、N、C为顶点的四边形是平行四边形?若存在,请直接写出点N的坐标;若不存在,请说明理由.
模型17:一次函数存在矩形求动点坐标
【典例17】(2023秋•开原市月考)如图,在平面直角坐标系中,函数y=2x+18的图象分别交x轴、y轴于A、B两点,过点A作直线交y轴正半轴于点M,且点M为线段OB的中点.
(1)求直线AM的解析式;
(2)将△AMB沿着AM翻折,点B落在点B1处,连接OB1,则四边形AMB1O的形状为 平行四边形 ;
(3)若点H是直线AM上的动点,在坐标平面内是否存在这样的点Q,使以A、B、Q、H为顶点的四边形是矩形?若存在,请直接写出点Q的坐标,若不存在,请说明理由.
【变式1】(2023春•离石区期末)综合与探究
如图,在平面直角坐标系中,直线l1:y=2x﹣1与x轴,y轴分别交于点A,B,直线l2:y=kx+b与x轴,y轴分别交于点P,C(0,1),连接AC,直线l1l2交于点D,且点D的横坐标为.
(1)求直线l2的函数解析式;
(2)求△ACD的面积;
(3)若点E在直线l1上,F为坐标平面内任意一点,试探究:是否存在以点B,C,E,F为顶点的四边形是矩形?若存在,请直接写出点F的坐标;若不存在,请说明理由.
【变式2】(2023春•九龙坡区期末)如图1,在平面直角坐标系中,一次函数y=2x+4的图象分别交x轴,y轴于A,B两点,将△AOB绕点O顺时针旋转90°得△COD(点A与点C对应,点B与点D对应).
(1)直接写出直线CD的解析式;
(2)点E为线段CD上一点,过点E作EF∥y轴交直线AB于点F,作EG∥x轴交直线AB于点G,当EF+EG=AD时,求点E的坐标;
(3)如图2,若点M为线段AB的中点,点N为直线CD上一点,点P为坐标系内一点.且以O,M,N,P为顶点的四边形为矩形,请直接写出所有符合条件的点N的坐标,并写出其中一种求解点N坐标的过程.
模型18:一次函数存在菱形求动点坐标
【典例18】已知:在平面直角坐标系中,直线l1:y=﹣x+2与x轴、y轴分别交于A、B两点,直线l2经过点A,与y轴交于点C(0,﹣4).
(1)求直线l2的解析式;
(2)如图1,点P为直线l1上的一个动点,若△PAC的面积等于9时,请求出点P的坐标;
(3)如图2,将△ABC沿着x轴平移,平移过程中的△ABC记为△A1B1C1.请问在平面内是否存在点D,使得以A1、C1、C、D为顶点的四边形是菱形?若存在,直接写出点D的坐标.
【变式1】如图,在平面直角坐标系xOy中,直线AB: 与直线CD:y=kx﹣2相交于点M(4,a),分别交坐标轴于点A,B,C,D.
(1)求直线CD的解析表达式;
(2)如图,点P是直线CD上的一个动点,当△PBM的面积为20时,求点P的坐标;
(3)直线AB上有一点F,在平面直角坐标系内找一点N,使得以BF为一边,以点B,D,F,N为顶点的四边形是菱形,请直接写出符合条件的点N的坐标.
【变式2】在平面直角坐标系中,直线y=﹣3x﹣交x轴于点A,交y轴于点B,直线y=﹣x+3交x轴于点C,交y轴于点D.
(1)如图1,连接BC,求△BCD的面积;
(2)如图2,在直线y=﹣x+3上存在点E,使得∠ABE=45°,求点E的坐标;
(3)如图3,在(2)的条件下,连接OE,过点E作CD的垂线交y轴于点F,点P在直线EF上,在平面中存在一点Q,使得以OE为一边,O,E,P,Q为顶点的四边形为菱形,请直接写出点Q的坐标.
模型19:一次函数存在正方形求动点坐标
【典例19】(2023秋•顺德区月考)如图,一次函数的图象与坐标轴交于A(0,5),B(10,0)两点.
(1)求一次函数的解析式;
(2)点E是线段OB上的一个动点(点E不与点O,B重合),过点B作BF⊥AE,垂足为F,以EF为边作正方形EFMN,当点M落在坐标轴上时,求点E的坐标.
【变式1】(2023春•郧阳区期末)直线y=2x+4与x轴交于点A,与y轴交于点B,点C在x轴的正半轴上,△ABC面积为11.
(1)求出点C的坐标;
(2)如图1,过点C的直线CD交y轴于点D,若∠OCD=∠OBC,求点D的坐标;
(3)如图2,F为线段AB的中点,点G在y轴上,以FG为边,向右作正方形FGQP,点Q落在直线BC上,求点G的坐标.
【变式2】(2023春•天桥区期末)已知一次函数的图象y=﹣x+6与x轴,y轴分别交于点A,点B,与直线y=x交于点C,过点B作x轴的平行线l,点P是直线l上的一个动点.
(1)求点A,点B的坐标.
(2)若S△AOC=S△BCP,求点P的坐标.
(3)若点E是直线y=x上的一个动点,在平面内是否存在点F,使四边形APEF是正方形,若存在,请求出点E的坐标,若不存在,说明理由.
专题10 一次函数几何压轴(十九种题型)
模型1:一次函数求三角形面积问题(铅锤法)
模型2:一次函数已知面积求动点坐标
模型3:一次函数已知面积相等求动点坐标
模型4:一次函数存在等腰三角形求动点坐标
模型5:一次函数存在直角三角形求动点坐标
模型6:一次函数存在全等三角形求动点坐标
模型7:一次函数存在45°求动点坐标
模型8:一次函数存在等角求动点坐标
模型9:一次函数存在2倍角求动点坐标
模型10:一次函数存在等腰直角三角形求动点坐标
模型11:一次函数过定点问题
模型12:一次函数与线段结合求动点问题
模型13:一次函数与动点线段比例问题
模型14:一次函数存在线段和最小值求动点坐标
模型15:一次函数求点到直线距离最小值问题
模型16:一次函数存在平行四边形求动点坐标
模型17:一次函数存在矩形求动点坐标
模型18:一次函数存在菱形求动点坐标
模型19:一次函数存在正方形求动点坐标
【技巧点睛1】铅锤法求三角形面积
【技巧点睛2】处理与一次函数相关的面积问题,有三条主要的转化途径:
①知底求高、转化线段;
②图形割补、面积和差;
③平行交轨、等积变换。
【技巧点睛3】处理线段问题
(1)在平面直角坐标系中,若线段与y轴平行,线段的长度时端点纵坐标之差(上减下,不确定时相减后加绝对值),若线段与x轴平行,线段的长度时端点横坐标之差(右减左,不确定时相减后加绝对值);
(2)线段相关计算注意使用”化斜为直”思想。
【技巧点睛4】角度问题
(1)若有角度等量关系,不能直接用时,我们要学会角度转化,比如借助余角、补角、外角等相关角来表示,进行一些角度的和差和角度的代换等,直到转化为可用的角度关系。
(2)遇45°角要学会先构造等腰直角三角形,然后构造“三垂直”全等模型,一般情况下是以已知点作为等腰直角三角形的直角顶点。
【技巧点睛5】最值问题
(1)求线段和最值,可以从“两点之间线段最短”“垂线段最短”“三角形两边之和大于第三边,两边之差小于第三边”的模型去考虑;
(2)注意“转化思想”的运用,将不可用线段进行转化,变成我们熟悉的模型
【技巧点睛6】特殊三角形存在问题
等腰三角形存在性问题
1、找点方法:
①以 AB 为半径,点 A 为圆心做圆,
此时,圆上的点(除 D 点外)与 A、B
构成以 A 为顶点的等腰三角形
(原理:圆上半径相等)
②以 AB 为半径,点 B 为圆心做圆,
此时,圆上的点(除 E 点外)与 A、B
构成以 B 为顶点的等腰三角形
(原理:圆上半径相等)
③做 AB 的垂直平分线,此时,直线上的点(除 F 点外)与 A、B 构成以 C 为顶点的等腰三
角形(原理:垂直平分线上的点到线段两端的距离相等)
2、求点方法:
直角三角形存在性问题
若▲ABC是直角三角形,则分三种情况分类讨论:∠A=90°,∠B=90°,∠C=90°,然后利用勾股定理解题。
【技巧点睛6】四边形存在问题
1.坐标系中的平行四边形:
(1)对边平行且相等:
(2)对角线互相平分: 即 A、C 中点与 B、D 中点重合.
以上两条可统一为:
总结:平面直角坐标系中,平行四边形两组相对顶点的横坐标之和相等,纵坐标之和相等
方法归纳: 1、列出四个点坐标 2、分三组对角线讨论列方程组,解方程组 3、验证点是否符合题意
模型1:一次函数求三角形面积问题(铅锤法)
【典例1】在平面直角坐标系中,将一块等腰直角三角板ABC放在第一象限,斜靠在两条坐标轴上,∠ACB=90°,且A(0,4),点C(2,0),BE⊥x轴于点E,一次函数y=x+b经过点B,交y轴于点D.
(1)求证:△AOC≌△CEB;
(2)求△ABD的面积.
【答案】见试题解答内容
【解答】(1)证明:∵△ABC是等腰直角三角形
∴∠ACB=90°,AC=BC
∴∠ACO+∠BCE=90°
BE⊥CE,∴∠BCE+∠CBE=90°
∴∠ACO=∠CBE
∴△AOC≌△CEB
(2)解:∵△AOC≌△CEB
∴BE=OC=2,CE=OA=4
∴点B的坐标为(6,2)
又一次函数y=x+b经过点B(6,2)
∴2=6+b
∴b=﹣4
∴点D的坐标为(0,﹣4)
∴|AD|=4+4=8
在△ABD中,AD边上高的长度就是B点纵坐标的绝对值.
∴S△ABD=×8×6=24
∴△ABD的面积为24.
【变式1】(2023秋•开江县期末)如图,在平面直角坐标系中,直线l1:y=kx+1交y轴于点A,交x轴于点B(4,0),过点E(2,0)的直线l2平行于y轴,交直线l1于点D,点P是直线l2上一动点(异于点D),连接PA、PB.
(1)求直线l1的解析式;
(2)设P(2,m),求△ABP的面积S的表达式(用含m的代数式表示);
【答案】(1)y=﹣x+1;
(2)当m时,S=2m﹣1;当m<时,S=1﹣2m;
【解答】解:(1)∵直线l1:y=kx+1交x轴于点B(4,0),
∴0=4k+1.
∴k=﹣.
∴直线l1:y=﹣x+1;
(2)由得:.
∴D(2,).
∵P(2,m),
∴PD=|m﹣|.
∴S=×|4﹣0|•PD=×|m﹣|×4=|2m﹣1|.
当m时,S=2m﹣1;
当m<时,S=1﹣2m;
模型2:一次函数已知面积求动点坐标
【典例2】如图1,在平面直角坐标系xOy中,直线y=kx+b分别与x轴,y轴交于点A(﹣1,0),B(0,2),过点C(2,0)作x轴的垂线,与直线AB交于点D.
(1)求点D的坐标;
(2)点E是线段CD上一动点,直线BE与x轴交于点F.若△BDF的面积为8,求点F的坐标;
【答案】(1)(2,6);
\(2)F(﹣5,0)或(3,0).
【解答】解:(1)∵点A(﹣1,0),B(0,2),
∴直线AB的解析式为y=2x+2,
∵CD⊥x轴,
∴点D的横坐标为2,
∴y=6,
∴点D的坐标为:(2,6);
(2)设F(m,0)有两种情况;
①当F在C点右侧时,
∵D(2,6),A(﹣1,0),B(0,2),DC⊥x轴.
∴S△ADF=AF•DC=(m+1)×6=3(m+1),S△ABF=AF•OB=(m+1)×2=m+l.
∵S△BDF=8,
∴S△ADF=S△ABF+S△DBF,即:3(m+1)=m+1+8
∴m=3.
∴F(3,0);
②当F点在C点左侧时,
∵点A(﹣1,0),B(0,2),C(2,0),D(2,6).
∴S△ADF=AF×CD=(﹣1﹣m)×6=﹣3﹣3m,S△ABF=AF×OB=(﹣1﹣m)×2﹣=﹣1﹣m,
∴S△BDF=S△ADF﹣S△ABF=8,
∴﹣(﹣3﹣3m)﹣(﹣1﹣m)=8,解得:m=﹣5,
∴F(﹣5,0);
综上所述:F(﹣5,0)或(3,0).
【变式1】如图①,直线y=kx+b与x轴交于点A(4,0),与y轴交于点B,与直线y=﹣2x交于点C(a,﹣4).
(1)求点C的坐标及直线AB的表达式;
(2)点P在y轴上,若△PBC的面积为6,求点P的坐标;
【答案】(1)C(2,﹣4);y=2x﹣8;
(2)点P的坐标为(0,﹣2)或(0,﹣14);
【解答】解:(1)∵点C(a,﹣4)在直线y=﹣2x上,
∴﹣2a=﹣4,
解得a=2,
∴C(2,﹣4),
将A(4,0),C(2,﹣4)代入直线y=kx+b,得:
,
解得,
∴直线AB的解析式为:y=2x﹣8;
(2)设点P的坐标为(0,p),
∵直线AB的解析式为:y=2x﹣8,
∴B(0,﹣8),
∴BP=|p+8|,
∵△PBC的面积为6,C(2,﹣4),
∴S△PBC=×2|p+8|=6,
∴p=﹣2或﹣14,
∴点P的坐标为(0,﹣2)或(0,﹣14);
模型3:一次函数已知面积相等求动点坐标
【典例3】如图,在平面直角坐标系中,直线l与x轴交于点A(﹣4,0),与y轴交于点B(0,2),已知点C(﹣2,0).
(1)求直线l的表达式;
(2)点P是直线l上一动点,且△BOP和△COP的面积相等,求点P坐标;
【答案】(1)y=x+2;
(2)点P坐标为(4,4)或(﹣,);
【解答】解:(1)设直线l的解析式为y=kx+b,把A、B两点坐标代入得到,
解得,
∴直线l的表达式为y=x+2;
(2)如图1,
∵点A(﹣4,0),点B(0,2),已知点C(﹣2,0).
∴OB=2,OC=2,
设P(p,p+2),
∴S△BOP=×2×|p|=|p|,
S△COP=×2×|p+2|=|p+2|.
∵△BOP和△COP的面积相等,
∴|p+2|=|p|,解得p=4或﹣,
∴点P坐标为(4,4)或(﹣,);
【变式1】如图,直线l1的解析式为y=﹣3x+3,且l1与x轴交于点D,直线l2经过点A(4,0)、B(3,),直线l1、l2交于点C.
(1)求直线l2的解析式;
(2)求△ADC的面积;
(3)试问:在直线l2上是否存在异于点C的另一点P,使得△ADP与△ADC的面积相等?若存在,请直接写出点P的坐标;若不存在,请说明理由.
【答案】见试题解答内容
【解答】解:(1)设直线l2的解析式是y=kx+b,
根据题意得:,
解得:,
则直线l2的解析式是y=x﹣6;
(2)在y=﹣3x+3中,令y=0,解得:x=1.
则D的坐标是(1,0).
根据题意得:,
解得:,
则C的坐标是(2,﹣3),
则AD=4﹣1=3,
S△ADC=AD×3=;
(3)点P的纵坐标是3,把y=3代入y=x﹣6,得x=6.
则P的坐标是(6,3).
【变式2】(2023秋•东港市期中)如图1,在平面直角坐标系中,已知一次函数y=kx+b的图象交y轴于点A(0,3),交x轴于点B(﹣4,0).(1)求直线AB的函数表达式;
(2)直线a垂直平分OB交AB于点D,交x轴于点E,点P是直线a上一动点,且在点D的上方,设点P的纵坐标为m.
①利用图1位置,用含m的代数式表示△ABP的面积S;
②当△ABP的面积为7时,求点P的坐标;
③在②的条件下,在y轴上找到点Q,使得△ABQ与△ABP面积相等,求出点Q的坐标;
④连接OP,与AB交于点H,当△AOH与△PBH的面积相等时,请直接写出点P坐标.
【答案】(1)y=;
(2)①2m﹣3;
②(﹣2,5);
③Q ,
④P(﹣2,3).
【解答】解:(1)设直线AB的表达式为 y=kx+3,
∵直线过点B(﹣4,0),
∴0=﹣4k+3,
解得:,
∴直线AB的表达式为:y=;
(2)①过点P作PH⊥y轴,垂足为H,
∵直线a垂直平分OB,B(﹣4,0),
∴点E的坐标为(﹣2,0),
∵点P是直线a上一动点,点P的纵坐标为m,
∴点P的坐标为(﹣2,m),
S梯形PBOH﹣S△AOB﹣S△PHA=
=3m﹣6﹣m+3
=2m﹣3;
②2m﹣3=7,
∴m=5,
∴此时点P的坐标为(﹣2,5);
③设点Q的坐标为(0,q),
当点Q在点A的上方时,
,
解得:,
此时点Q的坐标为 ;
当点Q在点A的下方时,
,
解得:,
此时点Q的坐标为 ,
∴点Q的坐标为 ,
④∵△AOH与△PBH的面积相等,
∴S△ADH+S△PHA=S△PHB+S△PHA,
∴S△PAB=S△PAO,
∴底均为AP,高相同,面积相同,
∴P(﹣2,3).
【变式3】如图,直线l与x轴、y轴分别交于点A(3,0)、点B(0,2),以线段AB为直角边在第一象限内作等腰直角三角形ABC,∠BAC=90°,点P(0,a)为y轴上一个动点.
(1)求直线l的表达式;
(2)求出△ABC的面积;
(3)当△ABC与△ABP面积相等时,求实数a的值.
【答案】(1)y=﹣x+2;
(2);
(3)a=或a=﹣.
【解答】解:(1)设直线AB所在的表达式为:y=kx+b,
则,
解得:,
故直线l的表达式为:y=﹣x+2;
(2)在Rt△ABC中,
由勾股定理得:AB2=OA2+OB2=32+22=13,
∵△ABC为等腰直角三角形,
∴S△ABC=AB2=;
(3)①当P在y轴正半轴时,P点为:(0,a),如图1所示:
S△ABP=AO•BP=,
∵AO=3,
∴BP=,
∵B(0,2),
∴a﹣2=,
∴a=.
②)①当P在y轴负半轴时,如图2所示:
S△ABP=S△ABO+S△APO=,
∵S△ABO=3,
∴S△APO=﹣3=,
即有:×AO×PO=,
∴PO=,
∵P在y轴负半轴,
∴a=﹣.
综上:a=或a=﹣.
模型4:一次函数存在等腰三角形求动点坐标
【典例4】如图,直线y=kx+3经过点B(﹣1,4)和点A(5,m),与x轴交于点C.
(1)求k,m的值;
(2)求△AOB的面积;
(3)若点P在x轴上,当△PBC为等腰三角形时,直接写出此时点P的坐标.
【答案】(1)k=﹣1,m=﹣2;
(2)9;
(3)(3﹣,0),(3+,0),(﹣5,0),(﹣1,0).
【解答】解:(1)将B(﹣1,4)代入y=kx+3,可得k=﹣1,
∴y=﹣x+3.
将A(5,m)代入y=﹣x+3,可得m=﹣2;
(2)在y=﹣x+3中,令y=0,则x=3,
∴C(3,0),即CO=3,
∴S△AOB=S△BOC+S△AOC=×3×4+×3×2=9;
(3)①如图所示,当CB=CP1=4时,OP1=﹣3,
∴P1(3﹣,0);
②如图所示,当CB=CP2=4时,OP2=+3,
∴P2(3+,0);
③如图所示,当CB=BP3时,CP3=2CD=8,
∴OP3=8﹣3=5,
∴P3(﹣5,0);
④如图所示,当BP4=CP4时,△BCP4是等腰直角三角形,
∴CP4=BP4=4,
∴OP4=4﹣3=1,
∴P4(﹣1,0).
综上所述,当△PBC为等腰三角形时,点P的坐标为(3﹣,0),(3+,0),(﹣5,0),(﹣1,0).
【变式1】如图,在平面直角坐标系xOy中,一次函数y=kx+4的图象分别与x轴、y轴交于A(2,0),B两点,且经过点C(1,m).
(1)求m的值;
(2)若点A关于y轴的对称点A',求△A′BC的面积;
(3)在x轴上,是否存在点P,使△PAB为等腰三角形?若存在,请直接写出点P的坐标;若不存在,请说明理由.
【答案】(1)m=2;
(2)S△A′BC=4;
(3)存在,点P的坐标为(2+2,0)或(2﹣2,0)或(﹣3,0)或(﹣2,0).
【解答】解:(1)一次函数y=kx+4的图象与x轴交于A(2,0),
∴2k+4=0,解得k=﹣2,
∴一次函数y=﹣2x+4,
∵一次函数y=kx+4的图象经过点C(1,m).
∴m=﹣2+4=2;
(2)∵点A关于y轴的对称点A',A(2,0),
∴A′(﹣2,0),
∵一次函数y=﹣2x+4的图象分别与x轴、y轴交于A(2,0),B两点,
∴点B坐标为(0,4),
∵m=2,
∴点C(1,2).
∴S△A′BC=S△A′BA﹣S△A′AC=×4×(2+2)﹣×4×2=4;
(3)存在点P,使△PAB为等腰三角形,
设P(p,0),
∵点A(2,0),B(0,4),
∴AB2=22+42=20,
AP2=(p﹣2)2,
BP2=p2+42=p2+16,
当AB=AP时,
(p﹣2)2=20,解得p=2±2,
∴点P的坐标为(2+2,0)或(2﹣2,0);
当AP=BP时,
(p﹣2)2=p2+16,解得p=﹣3,
∴点P的坐标为(﹣3,0);
当AB=BP时,
p2+16=20,解得p=﹣2或2(舍去),
∴点P的坐标为(﹣2,0);
综上所述:点P的坐标为(2+2,0)或(2﹣2,0)或(﹣3,0)或(﹣2,0)
【变式2】如图,直线的图象与x轴和y轴分别交于点A和点B,AB的垂直平分线l与x轴交于点C,与AB交于点D,连接BC.
(1)求OC的长;
(2)若点E在x轴上,且△BED的面积为10,求点E的坐标;
(3)已知y轴上有一点P,若以点B、C、P为顶点的三角形是等腰三角形,直接写出所有满足条件的点P的坐标.
【答案】见试题解答内容
【解答】解:(1)当x=0时,y=4;令y=0,得x=8;所以直线与两轴交点分别为A(8,0),B(0,4).
∵CD垂直平分AB;
∴CA=CB.
设C(m,0),在Rt△OBC中,根据勾股定理得:OB2+OC2=BC2,即:
t2+42=(8﹣t)2 解得:t=3;
∴OC=|3﹣0|=3.
(2)设点E(m,0),则EA=|8﹣m|;
∵D为AB的中点;
∴;
A、E在x轴上,OB⊥AE,;
再依题意:;
解得:m=﹣2或18.
∴点E坐标为:(﹣2,0),(18,0).
(3)P在y轴上,设P(0,p).分别以B、C、P为等腰三角形的顶点,分三种情况:
①B为顶点,BP=BC,由(1)得BC=8﹣3=5;
∴|p﹣4|=5,解得:P=﹣1或9.
②C为顶点,BC=PC,
又∵∠BOC=∠POC=90°,OC=OC,
∴△BOC≌△POC(HL).
∴PO=BO=4,即p=﹣4.
③P为顶点,PB=PC,在Rt△OPC中,根据勾股定理得:
OP2+OC2=PC2,即:
p2+32=(4﹣p)2.
解得:.
综上:满足条件的P点坐标为:(0,),(0,﹣4),(0,﹣1),(0,9).
模型5:一次函数存在直角三角形求动点坐标
【典例5】如图,在平面直角坐标系中,一次函数的图象与x轴交于点A,与y轴交于点B,线段OB上有一点C,点B关于直线AC的对称点B'在x轴上.
(1)求△AOB的面积;
(2)求直线AC的解析式;
(3)点P是直线AC上一点,当△ABP为直角三角形时,求点P的坐标.
【答案】(1)S△AOB=6;
(2)直线AC的解析式为y=x+;
(3)点P的坐标为(1,2)或(2,).
【解答】解:(1)∵一次函数y=x+4的图象与x轴交于点A,与y轴交于点B,
令y=0,则x+4=0,解得x=﹣3,令x=0,则y=4,
∴点A(﹣3,0),点B(0,4),
∴OA=3,OB=4,
∴S△AOB=×3×4=6;
(2)连接BB′交AC于M,
∵点A(﹣3,0),点B(0,4),
∴AB==5,
∵点B、点B'关于直线AC对称,
∴AB′=AB=5,BM=B′M,
∴B′(2,0),
∵B(0,4),
∴M(1,2),
设直线AC的解析式为y=kx+b,
则,
解得,
∴直线AC的解析式为y=x+;
(3)∵点P是直线AC上一点,直线AC的解析式为y=x+,
设P(p,p+),
∵点A(﹣3,0),点B(0,4),
∴AB2=32+42=25,
PA2=(p+3)2+(p+)2=p2+p+,
PB2=p2+(p+﹣4)2=p2﹣p+,
①当P为直角顶点时,AB2=PA2+PB2,
∴p2+p++p2﹣p+=25,
解得p=1或﹣3(舍去),
∴点P的坐标为(1,2);
②当A为直角顶点时,AB2+PA2=PB2,
∴p2+p++25=p2﹣p+,
解得p=﹣3(舍去),
∴此种情况不存在;
③当B为直角顶点时,AB2+PB2=PA2,
∴p2+p+=p2﹣p++25,
解得p=2,
∴点P的坐标为(2,);
综上,点P的坐标为(1,2)或(2,).
【变式1】如图,在平面直角坐标系中,一次函数y=kx+b(k≠0)的图象经过A(﹣1,0),B(0,2),D三点,点D在x轴上方,点C在x轴正半轴上,且OC=5OA,连接BC,CD,已知S△ADC=2S△ABC.
(1)求直线AB的表达式;
(2)求△ADC的面积;
(3)在x轴上是否存在一点M,使得△BCM是直角三角形?若存在,请求出点M的坐标;若不存在,请说明理由.
【答案】(1)y=2x+2;
(2)△ADC的面积为12;
(3)在x轴上存在一点M,使得△BCM是直角三角形,满足条件的点M的坐标为(0,0)或(,0).
【解答】解:(1)将A(﹣1,0),B(0,2)代入y=kx+b得:
,
解得:,
∴直线AB的表达式y=2x+2;
(2)∵OC=5OA,A(﹣1,0),
∴OC=5,
∴AC=OC+OA=5+=6,
∵B(0,2),
∴OB=2,
∴S△ABC=6×2×=6,
∵S△ADC=2S△ABC,
∴S△ADC=6×2=12;
∴△ADC的面积为12;
(3)在x轴上存在一点M,使得△BCM是直角三角形,理由如下:
∵OB=2,OC=5,
∴BC2=22+52=29,
△ABM是直角三角形,分两种情况:
①当∠BMC=90°时,由图象可知点M的坐标为(0,0);
②当∠CBM=90°时,设M(m,0),
而B(0,2),C(5,0),
∴BM2=m2+22,CM2=(5﹣m)2,
∵BC2+BM2=CM2,
∴29+m2+4=(5﹣m)2,
解得:m=﹣,
∴点M的坐标为(,0).
综上所述,满足条件的点M的坐标为(0,0)或(,0).
模型6:一次函数存在全等三角形求动点坐标
【典例6】如图,一次函数y=﹣x+4的图象与y轴交于点A,与x轴交于点B,过AB中点D的直线CD交x轴于点C,且经过第一象限的点E(6,4).
(1)求A,B两点的坐标及直线CD的函数表达式;
(2)连接BE,求△DBE的面积;
(3)连接DO,在坐标平面内找一点F,使得以点C,O,F为顶点的三角形与△COD全等,请直接写出点F的坐标.
【答案】见试题解答内容
【解答】解:(1)一次函数y=﹣x+4,令x=0,则y=4;令y=0,则x=4,
∴A(0,4),B(4,0),
∵D是AB的中点,
∴D(2,2),
设直线CD的函数表达式为y=kx+b,则
,解得,
∴直线CD的函数表达式为y=x+1;
(2)y=x+1,令y=0,则x=﹣2,
∴C(﹣2,0),
∴BC=2=4=6,
∴△DBE的面积=△BCE的面积﹣△BCD的面积=×6×(4﹣2)=6;
(3)如图所示,当点F在第一象限时,点F与点D重合,即点F的坐标为(2,2);
当点F在第二象限时,点F的坐标为(﹣4,2);
当点F在第三象限时,点F的坐标为(﹣4,﹣2);
当点F在第四象限时,点F的坐标为(2,﹣2).
【变式1】(2023秋•碑林区校级期末)如图,直线与x轴,y轴分别交于A,B两点,点C的坐标为(﹣3,0),连结BC,过点O作OD⊥AB于点D,点Q为线段BC上一个动点.
(1)BC的长为 5 ,OD的长为 ;
(2)在线段BO上是否存在一点P,使得△BPQ与△OAD全等?若存在,请求出点Q的坐标;若不存在,请说明理由.
【答案】(1)5,;
(2)在线段BO上存在一点P,使得△BPQ与△OAD全等,Q的坐标为(﹣,)或(﹣,).
【解答】解:(1)在y=﹣x+4中,令x=0得y=4,令y=0得x=3,
∴A(3,0),B(0,4),
∵C(﹣3,0),
∴BC==5;AB==5;
∵OD⊥AB,
∴2S△AOB=OA•OB=AB•OD,
∴OD===;
故答案为:5,;
(2)在线段BO上存在一点P,使得△BPQ与△OAD全等,理由如下:
∵OD⊥AB,
∴∠OBD=90°﹣∠BOD=∠DOA,
∵A(3,0),C(﹣3,0),
∴A,C关于y轴对称,
∴∠CBO=∠OBD,
∴∠CBO=∠DOA,
要使△BPQ与△OAD全等,只需夹∠CBO,∠DOA的两边对应相等即可;
当BQ=OA,BP=OD时,如图:
由(1)知,OD=,
∴BP=OD=,
∴OP=OB﹣BP=4﹣=,
由B(0,4),C(﹣3,0)可得直线BC解析式为y=x+4,
在y=x+4中,令y=得x=﹣,
∴Q(﹣,),
由Q(﹣,),B(0,4)得BQ==3,
此时BQ=OA=3符合题意;
∴Q的坐标为(﹣,);
当BP=OA=3,BQ=OD=时,如图:
设Q(m,m+4),
∵BQ=,
∴=,
解得m=﹣(正值已舍去);
∴Q(﹣,),
综上所述,Q的坐标为(﹣,)或(﹣,).
模型7:一次函数存在45°求动点坐标
【典例7】如图,在平面直角坐标系中,直线与y轴交于点A,与直线交于点B(3,m).
(1)求m和b的值;
(2)求证:△OAB是直角三角形;
(3)直线l1上是否存在点D,使得∠ODB=45°,若存在,请求出点D的坐标;若不存在,请说明理由.
【答案】(1)m的值为2,b的值为;
(2)见解析;
(3)存在.点D的坐标为(1,5)或(5,﹣1).
【解答】(1)解:∵点B(3,m)在直线l2:y=x上,
∴m=×3=2,即m的值为2,
∴点B(3,2),
将点B(3,2)代入直线l1:y=﹣x+b得2=﹣×3+b,
∴b=;
(2)证明:∵b=,
∴直线l1:y=﹣x+,
∴A(0,),
∵B(3,2),
∴OM=3,BM=4.
∴OB2=32+22=13,
AB2=32+(﹣2)2=,
OA2=()2=,
∵OB2+AB2=OA2,
∴∠OBA=90°,
∴△OAB是直角三角形;
(3)解:存在.如图,
∵∠ODB=45°,∠OBA=90°.
∴BD=OB==,
∵点D是直线l1:y=﹣x+上一动点,
设D(n,﹣n+),
则BD2=(n﹣3)2+(﹣n+﹣2)2=13,
解得n=1或5,
∴点D的坐标为(1,5)或(5,﹣1).
【变式1】已知,在平面直角坐标系中,直线AB分别交x轴、y轴于A(m,0),B(0,n),m、n满足m2+n2+2m﹣4n+5=0,点P是坐标平面内任意一点.
(1)求m、n的值;
(2)如图1,若点P在y轴上,当∠BPA=45°时,求点P的坐标;
【答案】(1)m=﹣1,n=2;
(2)点P的坐标为(0,﹣1);
【解答】解:(1)∵m2+n2+2m﹣4n+5=0,
∴m2+2m+1+n2﹣4n+4=0
(m+1)2+(n﹣2)2=0,
∴m+1=0,n﹣2=0,
∴m=﹣1,n=2;
(2)∵m=﹣1,
∴A(﹣1,0),
∵点P在y轴上,∠BPA=45°,
∴OP=OA=1,
∴点P的坐标为(0,﹣1);
【变式2】如图1,在平面直角坐标系中,直线与x轴交于点A,与直线交于点B(3,m).
(1)求m的值;
(2)点D是直线l1上一动点.
①如图2,当点D恰好在∠AOB的角平分线上时,求直线OD的函数表达式;
②是否存在点D,使得∠DOB=45°,若存在,请求出点D的坐标;若不存在,请说明理由.
【答案】(1)m的值为4;
(2)①直线OD的表达式为y=x;
②存在.点D的坐标为(7,1)或(﹣1,7).
【解答】解:(1)∵点B(3,m)在直线l2:y=x上,
∴m=×3=4,即m的值为4;
(2)①∵m=4,
∴B(3,4),
∵直线l1:y=﹣x+b经过点B(3,4),
∴﹣×3+b=4,
∴b=,
∴直线l1的函数表达式为:y=﹣x+;
令y=0,则0=﹣x+,解得x=,
∴A(,0),
如图2,过点B作BM⊥OA,垂足为点M,过D作DN⊥OA,垂足为点N,
∴∠BMO=∠AMB=90°.
∵B(3,4),
∴OM=3,BM=4.
∴OB==5,
∴AM=OA﹣OM=,
在Rt△AMB中,
AB==,
∵OB2+AB2=52+()2==()2=OA2,
∴∠OBA=90°.
∴AB⊥OB,
∵OD平分∠AOB,
∴∠BOD=∠NOD,DB=DN,
∵OD=OD,
∴Rt△ODN≌Rt△ODB(HL).
∴ON=OB=5.
在直线l1:y=﹣x+上,令x=5,得y=,
∴D(5,),
设直线OD的函数表达式为y=kx.
把D(5,)代入,得k=.
∴直线OD的表达式为y=x;
②存在.如图3,
∵∠DOB=45°,∠OBA=90°.
∴BD=OB=5,
∵点D是直线l1:y=﹣x+上一动点,
设D(n,﹣n+),
∴BD2=(n﹣3)2+(﹣n+﹣4)2=25,解得n=7或﹣1,
∴点D的坐标为(7,1)或(﹣1,7).
声明:试题解析著作权属所有,未经书面同意,不得复制发布日期:2024/4/26 10:52:06;用户:gaga;邮箱:18376708956;学号:18907713
模型8:一次函数存在等角求动点坐标
【典例8】如图,已知函数与x轴交于点C,与y轴交于点B,点C与点A关于y轴对称.
(1)直接写出A、B、C的坐标:A( ﹣4,0 )、B( 0,2 )、C( 4,0 );
(2)求直线AB的函数解析式;
(3)设点M是x轴上的负半轴一个动点,过点M作y轴的平行线,交直线AB于点P,交直线BC于点Q.
①若△PQB的面积为2,求点Q的坐标;
②点M在线段AO上运动的过程中,连接BM,若∠BMP=∠BAC,求点P的坐标.
【答案】(1)﹣4,0;0,2;4,0;
(2);
(3)①Q(﹣2,3);
②.
【解答】解:(1)对于,
令x=0,得y=2,则B的坐标为B(0,2),
令y=0,得x=4,则C的坐标为C(4,0),
∵点C与点A关于y轴对称,
∴A的坐标为A(﹣4,0),
故答案为:﹣4,0;0,2;4,0;
(2)设直线AB的函数解析式为y=kx+b(k≠0),
将A(﹣4,0),B(0,2)代入得:
,
解得:,
∴直线AB的函数解析式为;
(3)①由题意,设M(m,0),其中m<0,则OM=﹣m,
∵直线BC的解析式为:;直线AB的解析式为:;
∴,,
∴,
∵,
∴,
解得:m=﹣2(舍去正值),
将m=﹣2代入直线BC的解析式,得y=3,
∴点Q的坐标为Q(﹣2,3);
②如图所示,由(1)知:A(﹣4,0),B(0,2),C(4,0),
∵点M在线段AO上运动,
∴设M(x,0),其中﹣4≤x≤0,
∴BM2=x2+4,MC2=(4﹣x)2,BC2=20,
∵点C与点A关于y轴对称,
∴∠BMP=∠BAC=∠ACB,
∵MP∥y轴,
∴∠PMC=90°,
∴∠BMP+∠BMC=∠ACB+∠BMC=90°,
∴当∠BMP=∠BAC时,∠MBC=90°,
∴MB2+BC2=CM2
∴x2+4+20=(4﹣x)2,
解得x=﹣1,
将x=﹣1代入直线AB的解析式,得,
∴点P的坐标为.
【变式1】如图1,已知函数y=x+3与x轴交于点A,与y轴交于点B,点C与点A关于y轴对称.
(1)求直线BC的函数解析式;
(2)设点M是x轴上的一个动点,过点M作y轴的平行线,交直线AB于点P,交直线BC于点Q.
①若△PQB的面积为,求点Q的坐标;
②点M在线段AC上,连接BM,如图2,若∠BMP=∠BAC,直接写出P的坐标.
【答案】见试题解答内容
【解答】解:(1)对于y=x+3,
由x=0得:y=3,
∴B(0,3).
由y=0得:x+3=0,解得x=﹣6,
∴A(﹣6,0),
∵点C与点A关于y轴对称.
∴C(6,0)
设直线BC的函数解析式为y=kx+b,
∴,解得,
∴直线BC的函数解析式为y=﹣x+3;
(2)①设点M(m,0),则点P(m,m+3),点Q(m,﹣m+3),
过点B作BD⊥PQ与点D,
则PQ=|﹣m+3﹣(m+3)|=|m|,BD=|m|,
则△PQB的面积=PQ•BD=m2=,解得m=±,
故点Q的坐标为(,3﹣)或(﹣,3+);
②如图2,当点M在y轴的左侧时,
∵点C与点A关于y轴对称,
∴AB=BC,
∴∠BAC=∠BCA,
∵∠BMP=∠BAC,
∴∠BMP=∠BCA,
∵∠BMP+∠BMC=90°,
∴∠BMC+∠BCA=90°
∴∠MBC=180°﹣(∠BMC+∠BCA)=90°,
∴BM2+BC2=MC2,
设M(x,0),则P(x,x+3),
∴BM2=OM2+OB2=x2+9,MC2=(6﹣x)2,BC2=OC2+OB2=62+32=45,
∴x2+9+45=(6﹣x)2,解得x=﹣,
∴P(﹣,),
如图2,当点M在y轴的右侧时,
同理可得P(,),
综上,点P的坐标为(﹣,)或(,).
【变式2】如图①,已知函数y=x+3与x轴交于点A,与y轴交于点B,点C点A关于y轴对称.
(1)求BC的长.
(2)设点M是x轴上一动点,过点M作y轴的平行线,交直线AB于P,交直线BC于点Q.
①若△PQB的面积为,求点M的坐标.
②连接BM,如图②,若∠BMP=∠BAC.直接写出点P的坐标.
【答案】(1)3;
(2)①点M的坐标为:(,0);②点P的坐标为:(﹣,)或(,).
【解答】解:(1)对于y=x+3,当x=0,y=3,
令y=x+3=0,则x=﹣6,
即点A、B的坐标分别为:(﹣6,0)、(0,3),
则点C(6,0),
由点B、C的坐标得,BC==3;
(2)①由点B、C的坐标得,BC的表达式为:y=﹣x+3,
设点M(m,﹣m+3),点P(m,m+3),
则PQ=|m|,
则△PQB的面积=PQ×|m|=m2=,
解得:m=,
即点M的坐标为:(,0);
②∵∠BMP=∠BAC,∠PBM=∠MBA,
∴△PBM∽△MBA,
则MB2=AB•PM,
由①中的点A、B、M、P的坐标得,BM2=m2+9,PB=|m|,AB=BC=3,
则m2+9=|m|×3,
解得:m=(不合题意的值已舍去),
即点P的坐标为:(﹣,)或(,).
模型9:一次函数存在2倍角求动点坐标
【典例9】(2023秋•槐荫区期末)如图,直线和直线l2与x轴分别相交于A,B两点,且两直线相交于点C,直线l2与y轴相交于点D(0,﹣4),OA=2OB.
(1)求出直线l2的函数表达式;
(2)E是x轴上一点,若S△ABC=2S△BCE,求点E的坐标;
(3)若F是直线l1上方且位于y轴上一点,∠ACF=2∠CAO,判断△BCF的形状并说明理由.
【答案】(1)y=2x﹣4;
(2)点E的坐标为(﹣1,0)或(5,0);
(3)△BCF是等腰直角三角形,理由见解析.
【解答】解:(1)y=x+2,令y=0,则0=x+2得,x=﹣4,
∴A(﹣4,0),
∴OA=4,
∵OA=2OB,
∴OB=2,
∴B(2,0),
设直线l2的函数表达式为:y=kx+b,
将D(0,﹣4)、B(2,0)分别代入y=kx+b得:
,解得,
∴直线l2的函数表达式为:y=2x﹣4;
(2)∵点C是直线l1和l2的交点,
∴,解得,
∴C(4,4),
∵A(﹣4,0),B(2,0),
∴AB=6.
∴△ABC的面积为:×AB×yC=×6×4=12,
∵S△ABC=2S△BCE,
∴S△BCE=6,
设E(m,0),
∴S△BCE=×4×|m﹣2|=6,
∴m=﹣1或5,
∴点E的坐标为(﹣1,0)或(5,0);
(3)△BCF是等腰直角三角形,理由如下:
设直线l1:y=x+2与y轴相交于点N,过点C作CM∥x轴,
∴∠MCA=∠CAO,CM⊥y轴,N(0,2),
∵∠ACF=2∠CAO,
∴∠MCA=∠MCF=∠CAO,
∵A(﹣4,0),C(4,4),
∴OA=MC=4,
∵∠CMF=AON,
∴△AON≌△CMF(ASA),
∴MF=ON=2,
∴F(0,6),
∴CF2=42+(6﹣4)2=20,
CB2=42+(4﹣2)2=20,
FB2=22+62=40,
∴CF2+CB2=FB2,CF=CB,
∴△BCF是等腰直角三角形.
模型10:一次函数存在等腰直角三角形求动点坐标
【典例10】(2023秋•新都区期末)如图,在平面直角坐标系中,直线l与x轴交于点A(﹣4,0),与y轴交于点B(0,2),已知点C(﹣2,0).
(1)求直线l的表达式;
(2)点P是直线l上一动点,且△BOP和△COP的面积相等,求点P坐标;
(3)在平面内是否存在点Q,使得△ABQ是以AB为底的等腰直角三角形?若存在,请求出所有符合条件的点Q的坐标;若不存在,请说明理由.
【答案】(1)y=x+2;
(2)点P坐标为(4,4)或(﹣,);
(3)存在,点Q的坐标为(﹣3,3)或(﹣1,﹣1).
【解答】解:(1)设直线l的解析式为y=kx+b,把A、B两点坐标代入得到,
解得,
∴直线l的表达式为y=x+2;
(2)如图1,
∵点A(﹣4,0),点B(0,2),已知点C(﹣2,0).
∴OB=2,OC=2,
设P(p,p+2),
∴S△BOP=×2×|p|=|p|,
S△COP=×2×|p+2|=|p+2|.
∵△BOP和△COP的面积相等,
∴|p+2|=|p|,解得p=4或﹣,
∴点P坐标为(4,4)或(﹣,);
(3)∵△ABQ是以AB为底的等腰直角三角形,
∴∠AQB=90°,AQ=BQ,
设Q(m,n),
分两种情形:
①点Q在AB上方时,过点Q作QM⊥y轴于M,过点A作AN⊥QM于N,
∴∠ANQ=∠QMB=90°,∠AQN+∠BQM=∠AQN+∠QAN=90°,
∴∠QAN=∠BQM,
∵AQ=BQ,
∴△ANQ≌△QMB(AAS),
∴AN=MQ=﹣m=n,NQ=MB=n﹣2,
∵点A(﹣4,0),
∴MN=MQ+NQ=n+n﹣2=4,
∴n=3,m=﹣3,
∴点Q的坐标为(﹣3,3);
②点Q在AB下方时,过点Q作QM⊥y轴于M,过点A作AN⊥QM于N,
同理得△ANQ≌△QMB(AAS),
∴AN=MQ=﹣m=﹣n,NQ=MB=2﹣n,
∵点A(﹣4,0),
∴MN=MQ+NQ=﹣n+2﹣n=4,
∴n=﹣1,m=﹣1,
∴点Q的坐标为(﹣1,﹣1);
综上所述,点Q的坐标为(﹣3,3)或(﹣1,﹣1).
【变式1】(2023秋•成华区期末)如图,在平面直角坐标系中,直线l1与x轴交于点A(﹣4,0),与y轴交于点B,且与直线l2:交于点C,点C的横坐标为2.
(1)求直线l1的解析式;
(2)在x轴上取点M,过点M作x轴的垂线交直线l1于点D,交直线l2于点E.若 DE=2,求点M的坐标;
(2)在第二象限内,是否存在点Q,使得△QAB为等腰直角三角形?若存在,请直接写出点Q坐标;若不存在,请说明理由.
【答案】(1)y=x+3;
(2)M的坐标为(,0)或(,0);
(3)Q的坐标为(﹣3,7)或(﹣7,4)或(﹣,).
【解答】解:(1)在y=x中,令x=2得y=,
∴C(2,);
设直线l1的解析式为y=kx+b,把A(﹣4,0),C(2,)代入得:
,
解得,
∴直线l1的解析式为y=x+3;
(2)如图:
设M(m,0),则D(m,m+3),E(m,m),
∵DE=2,
∴|m+3﹣m|=2,
∴3﹣m=2或3﹣m=﹣2,
解得m=或m=,
∴M的坐标为(,0)或(,0);
(3)在y=x+3中,令x=0得y=3,
∴B(0,3),
①当B为直角顶点时,过B作BH⊥y轴于H,如图:
∵△QAB为等腰直角三角形,
∴AB=QB,∠QBA=90°,
∴∠ABO=90°﹣∠QBH=∠BQH,
∵∠AOB=90°=∠QHB,
∴△ABO≌△BQH(AAS),
∴OA=BH=4,OB=QH=3,
∴OH=OB+BH=7,
∴Q的坐标为(﹣3,7);
②当A为直角顶点时,过Q作QT⊥x轴于T,如图:
同理可得△AQT≌△BAO(AAS),
∴AT=OB=3,QT=OA=4,
∴OT=OA+AT=7,
∴Q的坐标为(﹣7,4);
③当Q为直角顶点时,过Q作WG⊥y轴于G,过A作AW⊥WG于W,如图:
同理可得△AQW≌△QBG(AAS),
∴AW=QG,QW=BG,
设Q(p,q),
∴,
解得,
∴Q的坐标为(﹣,);
综上所述,Q的坐标为(﹣3,7)或(﹣7,4)或(﹣,).
【变式2】(2023秋•温江区期末)如图1,直线AB的解析式为y=kx+3,D点坐标为(4,0),点O关于直线AB的对称点C在直线AD上.
(1)求直线AB的解析式;
(2)如图2,在x轴上是否存在点F,使S△ABF=2S△ABC,若存在求出F点坐标,若不存在,请说明理由;
(3)点P是直线AB上方第一象限内的动点.如图3,当△ABP为等腰直角三角形时,求点P的坐标.
【答案】(1)直线AB的解析式为y=﹣2x+3;
(2)点F的坐标为或;
(3)点P的坐标为或或.
【解答】解:(1)把x=0代入y=kx+3,得y=3,
∴点A的坐标为(0,3),
∵D(4,0),
∴OA=3,OD=4,
∵∠AOD=90°,
∴AD==5,
∵点O关于直线AB的对称点C在直线AD上,
∴OA=AC=3,OB=BC,
∴CD=AD﹣AC=2,
设OB=BC=a,则BD=4﹣a,
在Rt△BCD中,∵BD2=BC2+CD2,
∴(4﹣a)2=a2+22,
解得,
∴点B的坐标为,
把B代入y=kx+3,得,
解得k=﹣2,
∴直线AB的解析式为y=﹣2x+3;
(2)点O关于直线AB的对称点C在直线AD上,得AO=AC,OB=CB,
∴△AOB≌△ACB(SSS),
∴,
由题得,
∵S△ABF=2S△ABC,
∴BF=2×,
解得BF=3,
∵B,
∴点F的坐标为或;
(3)①若∠PAB=90°,AP=AB,
过点P作PM⊥y轴,垂足为M,
∵∠MAP+∠APM=90°,∠MAP+∠BAO=90°,
∴∠APM=∠BAO,
∵∠PMA=∠AOB=90°,PA=AB,
∴△APM≌△BAO(AAS),
∴PM=OA=3,AM=OB=,
∴点P的坐标为;
②若∠ABP=90°,BA=BP,
过点P作PM⊥x轴,垂足为M,
∵∠ABO+∠BAO=90°,∠ABO+∠PBM=90°,
∴∠BAO=∠PBM,
∵∠AOB=∠BMP=90°,BA=BP,
∴△AOB≌△BMP(AAS),
∴BM=OA=3,PM=OB=,
∴点P的坐标为;
③若∠APB=90°,PA=PB,
过点P作直线垂直x轴,交x轴于N,过点A作AM⊥PN,垂足为M,
设点P的坐标为(m,n),
∵∠APM+∠PAM=90°,∠APM+∠BPN=90°,
∴∠PAM=∠BPN,
∵∠AMP=∠PNB=90°,PA=PB,
∴△APM≌△PBN(AAS),
∴AM=PN,PM=BN,
即,
解得,
∴点P的坐标为;
综上所述,点P的坐标为或或.
【变式3】(2023秋•榆次区期中)如图,在平面直角坐标系中,一次函数的图象分别交x轴,y轴于A,B两点,一次函数y=﹣x+b的图象经过点B,并与x轴交于点C.
(1)求A,B两点的坐标;
(2)求△ABC的面积;
(3)在平面内是否存在点P,使得△PAB是以点B为直角顶点的等腰直角三角形?若存在,直接写出点P的坐标;若不存在,说明理由.
【答案】(1)点A、B的坐标分别为:(6,0)、(0,﹣3);
(2);
(3)存在,点P的坐标为:(3,﹣9)或(﹣3,3).
【解答】解:(1)对于y=x﹣3,
当x=0时,y=﹣3,
当y=x﹣3=0时,则x=6,
即点A、B的坐标分别为:(6,0)、(0,﹣3);
(2)将点B的坐标代入y=﹣x+b得:﹣3=b,
则BC的表达式为:y=﹣x﹣3,
则点C(﹣3,0);
则△ABC的面积=AC×OB=9×3=;
(3)存在,理由:
过点P作PQ⊥y轴于点Q,
∵△PAB是以点B为直角顶点的等腰直角三角形,
则∠PBA=90°,BP=BA,
∴∠ABO+∠PBQ=90°,
∵∠PBQ+∠BPQ=90°,
∴∠ABO=∠BPQ=90°,
∵∠AOB=∠BQP=90°,BP=BA,
∴△AOB≌△BQP(AAS),
∴BQ=OA=6,PQ=OB=3,
∴点P(3,﹣9);
当点P(P′)在AB上方时,
则点B是PP的中点,
则点P′(﹣3,3),
综上,点P的坐标为:(3,﹣9)或(﹣3,3).
综上所述,若以B,C,Q为顶点的三角形是等腰直角三角形,m=6或4或3.
模型11:一次函数过定点问题
【典例11】(2023春•仓山区校级期末)无论m取任何非零实数,一次函数y=mx﹣(3m+2)的图象过定点( )
A.(3,2)B.(3,﹣2)C.(﹣3,2)D.(﹣3,﹣2)
【答案】B
【解答】解:∵y=mx﹣(3m+2),
整理得:3m+2=mx﹣y,
要想这个式子恒成立,那么mx=3m,﹣y=2,
∴x=3,y=﹣2.
故选:B.
2.(2023秋•庐阳区期末)已知函数y=(k﹣3)x+k.
(1)该函数图象经过定点 (﹣1,3) .
(2)如果直线y=(k﹣3)x+k不经过第三象限,则k的范围是 0≤k<3 .
【答案】(1)(﹣1,3);
(2)0≤k<3.
【解答】解:(1)∵y=(k﹣3)x+k=k(x+1)﹣3x,
∴该函数过定点(﹣1,3).
故答案为:(﹣1,3).
(2)∵一次函数y=(k﹣3)x+k的图象不经过第三象限,
∴,
解得0≤k<3,
故答案为:0≤k<3.
【变式1】(2023春•都昌县期中)对于一次函数y=kx﹣k+4的图象,无论k为何值,都过一个定点,则这个点的坐标是 (1,4) .
【答案】(1,4).
【解答】解:y=kx﹣k+4=(x﹣1)k+4,
当x﹣1=0,即x=1时,无论k为何值,y的值都为4,
因此这个点的坐标是(1,4).
故答案为:(1,4).
【变式2】(2023春•枣阳市期中)一次函数y=﹣3x+mx﹣m的图象经过定点A,则点A的坐标是 (1,﹣3) .
【答案】(1,﹣3).
【解答】解:y=﹣3x+mx﹣m=m(x﹣1)﹣3x,
当x=1时,y=﹣3,
因此该函数的图象一定经过点(1,﹣3),
即点A的坐标是(1,﹣3).
故答案为:(1,﹣3).
模型12:一次函数与线段结合求动点问题
【典例12】(2023秋•蜀山区校级期中)如图,直线y=﹣x+3与坐标轴交于点A、B两点,直线CP与直线AB相交于点P(﹣,a),交x轴于点C,且△PAC的面积为.
(1)则A点的坐标为 (3,0) ;a= ;
(2)求直线PC的解析式;
(3)若点D是线段AB上一动点,过点D作DE∥x轴交直线PC于点E,若DE=2,求点D的坐标.
【答案】(1)(3,0);;
(2)y=2x+4;
(3)点D的坐标为(1,2).
【解答】解:(1)当x=﹣时,a=﹣x+3=,
当y=0时,﹣x+3=0,解得:x=3,
∴点A的坐标为(3,0).
故答案为:(3,0);;
(2)过点P作PH⊥x轴,垂足为H,如图:
由(1)得:PH=,
∴S△PAC=AC•PH=,即וAC=,
∴AC=5,
∴OC=AC﹣OA=2,
∴点C的坐标为(﹣2,0).
设直线PC的解析式为y=kx+b(k≠0),
将点P (﹣,)、C(﹣2,0)代入y=kx+b得:,
解得:,
∴直线PC的解析式为y=2x+4;
(3)如图:
设点D的坐标为(t,﹣t+3),
∵DE∥x轴交直线PC于点E,DE=2,
∴点E的坐标为(t﹣2,﹣t+3),
代入直线PC的解析式为y=2x+4得,2(t﹣2)+4=﹣t+3,
解得t=1,
∴点D的坐标为(1,2).
模型13:一次函数与动点线段比例问题
【典例13】(2023春•崂山区校级期中)如图,在平面直角坐标系中,一次函数y=kx+b的图象经过点A(﹣2,9),且与x轴相交点B,与y轴交于点D,与正比例函数y=3x的图象相交于点C,点C的横坐标为1.
(1)不等式kx+b﹣3x<0的解集是 x>1 ;
(2)求一次函数的函数解析式;
(3)M为直线AB上一点,过点M作y轴的平行线交y=3x于点N,当MN=2OD时,求点M的坐标.
【答案】(1)x>1;
(2)y=﹣2x+5;
(3)点M的坐标为(3,﹣1)或(﹣1,7).
【解答】解:(1)由图象可得x>1时,直线y=kx+b落在直线y=3x下方,即kx+b<3x,
∴kx+b﹣3x<0的解集为x>1.
故答案为:x>1;
(2)把x=1代入y=3x,得y=3,
点C坐标为(1,3),
把(1,3),(﹣2,9)代入y=kx+b,
得,
解得:,
∴一次函数的函数解析式为y=﹣2x+5;
(3)设M(m,﹣2m+5),则N(m,3m),
∴MN=|3m﹣(﹣2m+5)|=|5m﹣5|,
在y=﹣2x+5中,令x=0,得y=5,
∴D(0,5),
∴OD=5,
∵MN=2OD,
∴|5m﹣5|=5×2,
解得:m=3或﹣1,
∴点M的坐标为(3,﹣1)或(﹣1,7).
【变式1】(2023秋•淮安期末)如图1,平面直角坐标系中,一次函数y=x+1的图象分别交x轴、y轴于点A、B,一次函数y=kx+b的图象经过点B,并与x轴交于点C(3,0),点D是直线AB上的一个动点.
(1)k= ﹣ ,b= 1 ;
(2)如图2,当点D在第一象限时,过点D作y轴的垂线,垂足为点E,交直线BC于点F.若,求点D的坐标;
【答案】(1)﹣,1;
(2)点D的坐标为(,);
【解答】解:(1)在y=x+1中,令x=0得y=1,令y=0得x=﹣1,
∴A(﹣1,0),B(0,1),
把B(0,1),C(3,0)代入y=kx+b得:,
解得,
故答案为:﹣,1;
(2)∵k=﹣,b=1,
∴一次函数y=kx+b的解析式为y=﹣x+1,
∵A(﹣1,0),C(3,0),
∴AC=4,
设D(m,m+1),则F(﹣3m,m+1),
∴DF=m+3m=4m,
∵DF=AC=2,
∴4m=2,
∴m=,
∴点D的坐标为(,);
模型14:一次函数存在线段和最小值求动点坐标
【典例14】如图,直线l1:y=k1x+b与x轴,y轴分别交于点A(﹣3,0),B(0,3),直线l2:y=k2x与直线l1相交于点C(,n).
(1)求直线l1和l2的解析式;
(2)求△BCO的面积;
(3)点M为y轴上的一动点,连接MA,MC.当MA+MC的值最小时,则点M的坐标是 (0,) .
【答案】见试题解答内容
【解答】解:(1)A(﹣3,0),B(0,3)代入y=k1x+b得:
,解得,
∴直线l1的解析式为:y=x+3,
C(,n)代入y=x+3得:
n=﹣+3=,
∴C(﹣,),
C(﹣,)代入y=k2x得:
=﹣•k2,解得k2=﹣3,
∴直线l2的解析式为:y=﹣3x;
(2)∵B(0,3),
∴OB=3,
而C(﹣,),
∴△BCO的面积S△BCO=OB•|xC|=×3×=;
(3)作A关于y轴的对称点A′,连接A′C,交y轴于M′,连接AM,如图:
∵A关于y轴的对称点A′,
∴MA=A′M,
MA+MC的值最小即是A′M+MC的值最小,
此时A′、M、C共线,即M与M′重合,
∵A(﹣3,0),A关于y轴的对称点A′,
∴A′(3,0),
而C(﹣,),
设A′C解析式为y=mx+t,则,
解得:,
∴A′C解析式为y=﹣x+,
令x=0得y=,
∴M′(0,),即MA+MC的值最小时,则点M的坐标是(0,),
故答案为:(0,).
【变式1】平面直角坐标系xOy中,直线l1:y=x+1分别与x轴,y轴交于点A,B,点D在直线l1上,且点D的横坐标为3.直线l2经过点C(1,0),D两点,与y轴交于点E.
(1)求点D的坐标和直线l2的函数表达式;
(2)在x轴上找一点P使得PB+PD的值最小,最小值为多少?
【答案】(1)点D的坐标为(3,4),直线l2的函数表达式为y=2x﹣2;
(2)点P的坐标为(),PB+PD的值最小值为;
【解答】解:(1)将x=3代入y=x+1得,
y=3+1=4,
所以点D的坐标为(3,4).
令直线l2的函数解析式为y=kx+b,
则,
解得,
所以直线l2的函数表达式为y=2x﹣2.
(2)作点B关于x轴的对称点B′,
连接B′D,与x轴的交点即为PB+PD取得最小值时点P的位置,
将x=0代入y=x+1得,
y=1,
所以点B的坐标为(0,1),
则点B′的坐标为(0,﹣1).
令直线B′D的函数表达式为y=mx+n,
则,
解得,
所以直线B′D的函数表达式为y=,
令y=0得,
,
解得x=,
所以点P的坐标为().
由B′,D两点坐标可得,
B′D=,
所以PB+PD的值最小值为.
【变式2】如图,直线AB:y=﹣x+2与x轴交于点A,与y轴交于点B.直线CD:y=kx+b经过点C(﹣1,0),D,与直线AB交于点E.
(1)求直线CD的函数关系式;
(2)连接BC,求△BCE的面积;
(3)设点Q的坐标为(m,2),求m的值使得QA+QE值最小.
【答案】见试题解答内容
【解答】解:(1)设直线CD解析式为y=kx+b,
把C(﹣1,0),D(0,)代入得:,
解得:k=b=,
则直线CD解析式为y=x+;
(2)对于直线y=﹣x+2,
令x=0,得到y=2,令y=0,得到x=2,即A(2,0),B(0,2),
∴OB=OA=2,AC=OA+OC=2+1=3,
∴S△ABC=×2×3=3,
联立得:,
解得:,即E(,),
∴S△ACE=×3×=,
则S△BCE=S△ABC﹣S△ACE=3﹣=;
(3)作出A关于y=2的对称点A′,连接A′E,与y=2交于点Q,此时AQ+EQ最小,
可得A′(2,4),
设直线A′E解析式为y=px+q,
把A′与E坐标代入得:,
解得:,即直线A′E解析式为y=x﹣,
把(m,2)代入得:2=m﹣,
解得:m=.
模型15:一次函数求点到直线距离最小值问题
【典例15】(2020春•海淀区校级期末)已知直线l:y=kx+b(k>0)过点(﹣,0)且与x轴相交夹角为30°,P为直线l上的动点,A(,0)、B(3,0)为x轴上两点,当PA+PB时取到最小值时P点坐标为( )
A.(,2)B.(1,)C.(,3)D.(2,)
【答案】A
【解答】解:如图,∵直线l:y=kx+b(k>0)过点(﹣,0)且与x轴相交夹角为30°,
∴OM=,
∴ON=OM=1,MN==2,
∴直线l为y=x+1,
∵OM=OA=,
∴AN=MN=2,
过A点作直线l的垂线,交y轴于A′,则∠OAA′=60°,
∴OA′=OA=3,
∴A′N=2,
∴A′N=AN,
∵A′A⊥直线l,
∴直线l平分AA′,
∴A′是点A关于直线l的对称点,
连接A′B,交直线l于P,此时PA+PB=A′B,PA+PB时取到最小值,
∵OA′=3,
∴A′(0,3),
设直线A′B的解析式为y=mx+n,
把A′(0,3),B(3,0)代入得,解得,
∴直线A′B的解析式为y=﹣x+3
由解得,
∴P点的坐标为(,2),
故选:A.
【变式1】(2023•涧西区一模)如图,点A的坐标为(﹣2,0),直线y=x﹣5与x轴交于点B,与y轴交于点C,点D在直线y=x﹣5上运动.当线段AD取得最小值时,点D的坐标为( )
A.(,)B.(2,﹣2)C.(1,﹣)D.( 0,﹣4)
【答案】A
【解答】解:对于直线y=x﹣5,
当y=0时,x﹣5=0,解得x=5,即B(5,0),OB=5,
当x=0时,y=﹣5,即C(0,﹣5),OC=5,
Rt△OBC是等腰直角三角形,
∴∠ABC=45°,
由垂线段最短可知,如图,当AD⊥BC时,线段AD最短,
则Rt△ABD是等腰直角三角形,
过点D作DE⊥轴于点E,
∴点E是AB的中点(等腰三角形的三线合一),
∴点E的坐标为E(,0),即为E(,0),
∴点D的横坐标为,
将x=代入直线y=x﹣5得:y=﹣5=﹣,则点D的坐标为(,﹣).
故选:A.
模型16:一次函数存在平行四边形求动点坐标
【典例16】如图,直线l1过点A(0,2)、B(2,0),直线l1和直线l2交于点C(3,a),直线l2与y轴交于点D(0,﹣7).
(1)求直线l1和直线l2对应的函数解析式;
(2)直线l1上有一动点P,使得△CDP的面积为12,求点P的坐标;
(3)y轴上有一动点M,直线l2上有一动点N,使以M、N、A、B为顶点的四边形是平行四边形,求出点M的坐标.
【答案】(1)直线l1的函数解析式为y=﹣x+2,直线l2对应的函数解析式为y=2x﹣7;
(2)P的坐标为(,)或(,﹣);
(3)M的坐标为(0,5)或(0,﹣13)或(0,﹣1).
【解答】解:(1)设直线l1的函数解析式为y=kx+b,把A(0,2)、B(2,0)代入得:
,
解得,
∴直线l1的函数解析式为y=﹣x+2,
把C(3,a)代入y=﹣x+2得:
a=﹣3+2=﹣1,
∴C(3,﹣1),
设直线l2对应的函数解析式为y=k'x+b',把C(3,﹣1),D(0,﹣7)代入得:
,
解得,
∴直线l2对应的函数解析式为y=2x﹣7;
(2)当P在直线CD左侧时,如图;
∵A(0,2),C(3,﹣1),D(0,﹣7),
∴AD=2﹣(﹣7)=9,
∴S△ACD=AD•xC=×9×3=,
∵S△PCD=12,
∴S△APD=﹣12=,
∴×9•xP=,
∴xP=,
在y=﹣x+2中,令x=得y=,
∴P的坐标为(,);
当P在直线CD右侧时,如图:
同理可得S△APD=S△ACD+S△PCD=+12=,
∴×9•xP=,
∴xP=,
在y=﹣x+2中,令x=得y=﹣,
∴P的坐标为(,﹣);
综上所述,P的坐标为(,)或(,﹣);
(3)设M(0,m),N(n,2n﹣7),
又A(0,2)、B(2,0),
①若MN,AB为对角线,则MN,AB的中点重合,
∴,
解得,
∴M(0,5);
②若MA,NB为对角线,则MA,NB的中点重合,
∴,
解得,
∴M(0,﹣13);
③若MB,NA为对角线,则MB,NA的中点重合,
∴,
解得,
∴M(0,﹣1);
综上所述,M的坐标为(0,5)或(0,﹣13)或(0,﹣1).
【变式1】(2024春•崇川区校级月考)如图,在平面直角坐标系中,矩形OABC的顶点A在y轴的正半轴上,点C在x轴的正半轴上,线段OA,OC的长分别是m,n且满足,点D是线段OC上一点,将△AOD沿直线AE翻折,点O落在矩形的对角线AC上的点E处.
(1)求OD的长;
(2)求点E的坐标;
(3)DE所在直线与AB相交于点M,在x轴的正半轴上是否存在点N,使以M、A、N、C为顶点的四边形是平行四边形?若存在,请直接写出点N的坐标;若不存在,请说明理由.
【答案】(1)OD=3;
(2)点E的坐标为(4.8,2.4),
(3)存在,N的坐标为(0.5,0)或(15.5,0).
【解答】解:(1)设OD=x,
∵线段OA,OC的长分别是m,n且满足,
∴OA=m=6,OC=n=8,
由翻折的性质可得:OA=AE=6,OD=DE=x,DC=8﹣OD=8﹣x,
AC==10,
可得:EC=10﹣AE=10﹣6=4,
在Rt△DEC中,由勾股定理可得:DE2+EC2=DC2,
即x2+42=(8﹣x)2,
解得:x=3,
可得:DE=OD=3;
(2)过E作EG⊥OC,
在Rt△DEC中,S△ACD=DE•EC=DC•EG,
即×3×4=5•EG,
解得:EG=2.4,
在Rt△DEG中,DG==1.8,
所以点E的坐标为(4.8,2.4),
(3)存在,理由:
由点D、E的坐标得,DE的解析式为:y=x﹣4,
把y=6代入DE的解析式y=x﹣4,可得:x=7.5,
即AM=7.5,
当以M、A、N、C为顶点的四边形是平行四边形时,
CN=AM=7.5,
所以ON=8+7.5=15.5,ON'=8﹣7.5=0.5,
即存在点N,且点N的坐标为(0.5,0)或(15.5,0).
模型17:一次函数存在矩形求动点坐标
【典例17】(2023秋•开原市月考)如图,在平面直角坐标系中,函数y=2x+18的图象分别交x轴、y轴于A、B两点,过点A作直线交y轴正半轴于点M,且点M为线段OB的中点.
(1)求直线AM的解析式;
(2)将△AMB沿着AM翻折,点B落在点B1处,连接OB1,则四边形AMB1O的形状为 平行四边形 ;
(3)若点H是直线AM上的动点,在坐标平面内是否存在这样的点Q,使以A、B、Q、H为顶点的四边形是矩形?若存在,请直接写出点Q的坐标,若不存在,请说明理由.
【答案】(1)直线AM的表达式为:y=x+9;
(2)平行四边形;
(3)存在,点Q的坐标为:(﹣,)或(﹣3,﹣3).
【解答】解:(1)对于y=2x+18,令x=0,则y=18,
令y=2x+18=0,则x=﹣9,
即点A、B的坐标分别为:(﹣9,0)、(0,18),
∵点M为线段OB的中点,则点M(0,9),
设直线AM的表达式为:y=kx+9,
将点A的坐标代入上式得:0=﹣9k+9,则k=1,
即直线AM的表达式为:y=x+9;
(2)设点B1的坐标为:(x,y),
由题意得,B1M=BM,AB=AB1,
则,
解得:(不合题意的值已舍去),
即点B1的坐标为:(9,9);
由点A、M的坐标得,AM=9=OB1,
∵AO=B1M=9,
∴四边形AMB1O的形状为平行四边形,
故答案为:平行四边形;
(3)存在,理由:
设点Q(s,t)、点H(m,m+9),
由点AB的坐标得,AB2=405,同理可得:AH2=2(m+9)2,
当AB为对角线时,由中点坐标公式和AB=QH得:
,解得:(不合题意的值已舍去),
即点Q的坐标为:(﹣,);
当AQ是对角线时,由中点坐标公式和AQ=BH得:
,解得:,
即点Q的坐标为:(﹣,)(舍去);
当AH是对角线时,由中点坐标公式和AH=BQ得:
,解得:,
即点Q的坐标为:(﹣3,﹣3),
综上,点Q的坐标为:(﹣,)或(﹣3,﹣3).
【变式1】(2023春•离石区期末)综合与探究
如图,在平面直角坐标系中,直线l1:y=2x﹣1与x轴,y轴分别交于点A,B,直线l2:y=kx+b与x轴,y轴分别交于点P,C(0,1),连接AC,直线l1l2交于点D,且点D的横坐标为.
(1)求直线l2的函数解析式;
(2)求△ACD的面积;
(3)若点E在直线l1上,F为坐标平面内任意一点,试探究:是否存在以点B,C,E,F为顶点的四边形是矩形?若存在,请直接写出点F的坐标;若不存在,请说明理由.
【答案】(1);
(2)S△ACD=;
(3)存在以点B,C,E,F为顶点的四边形是矩形,点F的坐标为或(1,﹣1).
【解答】解:(1)∵点D在直线直线l1:y=2x﹣1上,且点D的横坐标为,
∴yD==,
∴D,
将点C(0,1),D代入直线l2:y=kx+b中,得,
解得:,
∴直线l2的函数解析式为;
(2)在l1:y=2x﹣1中,令y=0,得0=2x﹣1,
解得:x=,
∴A,
在l2:中,令y=0得,,
解得:x=2,
∴P(2,0),
∴AP==,
∵S△ACD=S△ACP﹣S△ADP,
∴S△ACD===;
(3)存在以点B,C,E,F为顶点的四边形是矩形,理由如下:
设E(m,2m﹣1),
∵直线l1:y=2x﹣1与y轴分别交于点B,
∴B(0,﹣1),
∵C(0,1),
∴BC2=4,
CE2=(m﹣0)2+(2m﹣1﹣1)2=5m2﹣8m+4,
BE2=(m﹣0)2+[2m﹣1﹣(﹣1)]2=5m2,
如图,当BC为对角线时,
∵以点B,C,E,F为顶点的四边形是矩形,
∴∠BEC=90°,
在Rt△BCE中,CE2+BE2=BC2,
∴5m2﹣8m+4+5m2=4,
解得:m1=0(舍去),m2=,
∴E,
∴F;
如图,当BC为边时,
∵以点B,C,E,F为顶点的四边形是矩形,
∴∠BCE=90°,
在Rt△BCE中,BC2+CE2=BE2,
∴4+5m2﹣8m+4=5m2,
解得:m=1,
∴E(1,1),
∴F(1,﹣1).
综上,点F的坐标为或(1,﹣1).
【变式2】(2023春•九龙坡区期末)如图1,在平面直角坐标系中,一次函数y=2x+4的图象分别交x轴,y轴于A,B两点,将△AOB绕点O顺时针旋转90°得△COD(点A与点C对应,点B与点D对应).
(1)直接写出直线CD的解析式;
(2)点E为线段CD上一点,过点E作EF∥y轴交直线AB于点F,作EG∥x轴交直线AB于点G,当EF+EG=AD时,求点E的坐标;
(3)如图2,若点M为线段AB的中点,点N为直线CD上一点,点P为坐标系内一点.且以O,M,N,P为顶点的四边形为矩形,请直接写出所有符合条件的点N的坐标,并写出其中一种求解点N坐标的过程.
【答案】(1)y=﹣x+2;
(2)点E的坐标为(,);
(3)点N的坐标为(2,1)或(﹣,)或(0,2).
【解答】解:(1)一次函数y=2x+4,令x=0,则y=4,令y=0,则x=﹣2,
∴A(﹣2,0),B(0,4),即OA=2,OB=4,
∵将△AOB绕点O顺时针旋转90°得△COD,
∴OC=OA=2,OD=OB=4,
∴C(0,2),D(4,0),
设直线CD的解析式为y=kx+b,
则,解得,
∴直线CD的解析式为y=﹣x+2;
(2)设E(a,﹣a+2),则F(a,2a+4),
∵EG∥x轴,
∴点G的纵坐标为﹣a+2,
将y=﹣a+2代入一次函数y=2x+4得:2x+4=﹣a+2,
∴x=﹣a﹣1,即点G的横坐标为﹣a﹣1,
∴EF=2a+4﹣(﹣a+2)=a+2,EG=a﹣(﹣a﹣1)=a+1,
∵A(﹣2,0),D(4,0),
∴AD=6,
∵EF+EG=AD,
∴a+2+a+1=6,
∴a=,
∴点E的坐标为(,);
(3)①OM为矩形的边时,如图,分别过点O、M作ON⊥OM交直线CD于N,作MN′⊥OM交直线CD于N′,在分别过点N、N′作NP⊥ON交直线MN′于P,作N′P′⊥MN′交直线ON于P′,则四边形MONP、四边形MN′P′O均为矩形,
∵A(﹣2,0),B(0,4),点M为线段AB的中点,
∴M(﹣1,2),OM=AM=BM=AB,
∵将△AOB绕点O顺时针旋转90°得△COD,
∴△AOB≌△COD,
∴OA=OC=2,∠OAB=∠OCD,AB=CD,
∵ON⊥OM,
∴∠MON=90°,
∵∠AOB=90°,
∴∠AOM=∠CON,
∴△AOM≌△CON(ASA),
∴ON=OM,CN=AM,
∴ON=CN=CD,
∴点N为线段CD的中点,
∵C(0,2),D(4,0),
∴N(2,1);
设直线ON的解析式为y=mx,则2m=1,
∴m=,
∴直线ON的解析式为y=x,
∵MN′⊥OM,ON⊥OM,
∴MN′∥ON,
∴可设直线MN′的解析式为y=x+n,
将M(﹣1,2)代入得,﹣+n=2,
∴n=,
∴直线MN′的解析式为y=x+,
联立直线CDy=﹣x+2得,
解得,
∴N′(﹣,);
综上,OM为矩形的边时,点N的坐标为(2,1)或(﹣,);
②OM为矩形的对角线时,如图,
∵M(﹣1,2),C(0,2),
∴MC⊥y轴,
∵四边形MNOP为矩形,
∴MN⊥y轴,
∴点N与点C重合,
∴N(0,2).
综上,以O,M,N,P为顶点的四边形为矩形时,点N的坐标为(2,1)或(﹣,)或(0,2).
模型18:一次函数存在菱形求动点坐标
【典例18】已知:在平面直角坐标系中,直线l1:y=﹣x+2与x轴、y轴分别交于A、B两点,直线l2经过点A,与y轴交于点C(0,﹣4).
(1)求直线l2的解析式;
(2)如图1,点P为直线l1上的一个动点,若△PAC的面积等于9时,请求出点P的坐标;
(3)如图2,将△ABC沿着x轴平移,平移过程中的△ABC记为△A1B1C1.请问在平面内是否存在点D,使得以A1、C1、C、D为顶点的四边形是菱形?若存在,直接写出点D的坐标.
【答案】见试题解答内容
【解答】解:(1)设直线l2的解析式y=kx+b,
∵直线l1:y=﹣x+2与x轴,y轴分别交于A、B两点,
∴A(2,0),B(0,2),
∵直线l2经过点A,与y轴交于点C(0,﹣4),
∴,
∴,
∴直线l2的解析式:y=2x﹣4;
(2)由题意可知,BC=6,
设点P的横坐标为m,
∴S△PAC=•|xA﹣xP|•BC=|2﹣m|×6=9,
∴m=﹣1或m=5.
∴P(﹣1,3)或P(5,﹣3);
(3)设将△ABC沿着x轴平移t个单位长度得到△A1B1C1,
∴A1(2﹣t,0),
∴CC1=t,A1C1=AC=2,
设D点坐标为(p,q),
①当CC1为以A1、C1、C、D为顶点的菱形边长时,有两种情况:
当CC1=A1C1=2时,即t=2,
此时CC1∥A1D,即点D在x轴上,
且A1D=A1C1=2,
∴点D与点A重合,即D(2,0).
当CC1=A1C=t时,
∵A1(2﹣t,0),C(0,﹣4),
∴(﹣4)2+(2﹣t)2=t2,
解得t=5,
此时CC1∥A1D,即点D在x轴上,
且A1D=CC1=5,
∴D(﹣8,0).
②当CC1为以A1、C1、C、D为顶点的菱形对角线时,A1C1=A1C=2,即点A1在CC1的垂直平分线上,且A1,D关于CC1对称,
当△ABC向左一移动,A1(2﹣t,0),C(0,﹣4),C1(﹣t,﹣4),
∴(﹣4)2+(2﹣t)2=(2)2,
解得t=4或t=0(舍),
当△ABC向右移动时,A1(2+t,0),C(0,﹣4),C1(t,﹣4),
∴(﹣4)2+(2+t)2=(2)2,
解得t=﹣4(舍)或t=0(舍),
∴A1(﹣2,0),
∴D(﹣2,﹣8).
综上所述,存在点D,使得以A1、C1、C、D为顶点的四边形是菱形,点D的坐标为(2,0),(﹣8,0),(﹣2,﹣8).
【变式1】如图,在平面直角坐标系xOy中,直线AB: 与直线CD:y=kx﹣2相交于点M(4,a),分别交坐标轴于点A,B,C,D.
(1)求直线CD的解析表达式;
(2)如图,点P是直线CD上的一个动点,当△PBM的面积为20时,求点P的坐标;
(3)直线AB上有一点F,在平面直角坐标系内找一点N,使得以BF为一边,以点B,D,F,N为顶点的四边形是菱形,请直接写出符合条件的点N的坐标.
【答案】(1)y=x﹣2;
(2)点P(﹣4,﹣5)或(12,7);
(3)点N的坐标为(2,﹣﹣2)或(﹣2,﹣2)或(﹣5,).
【解答】解:(1)将点M的坐标代入y=﹣x+3并解得:a=1,
故点M(4,1),
将点M的坐标代入y=kx﹣2,得4k﹣2=1,
解得:k=,
∴a=1,k=;
∴直线CD的表达式为:y=x﹣2;
(2)由(1)得直线CD的表达式为:y=x﹣2,
则点D(0,﹣2),
∴△PBM的面积=S△BDM+S△BDP=×BD×|xM﹣xP|=×(3+2)|4﹣xP|=20,
解得:xP=﹣4或xP=12,
故点P(﹣4,﹣5)或P(12,7);
(3)设点F的坐标为(m,﹣m+3),点N(a,b),
由(1)知,点B、D的坐标分别为(0,3)、(0,﹣2),
则BD=5,
当BD是边时,
当点F在点N的上方时,则BD=BF,即52=m2+(﹣m)2,
解得m=±2,
则点F的坐标为(2,﹣+3)或(﹣2,+3);
点N在点F的正下方5个单位,
则点N(2,﹣﹣2)或(﹣2,﹣2);
当BD是对角线时,
同理可得,点N的坐标为(﹣5,);
综上,点N的坐标为(2,﹣﹣2)或(﹣2,﹣2)或(﹣5,).
【变式2】在平面直角坐标系中,直线y=﹣3x﹣交x轴于点A,交y轴于点B,直线y=﹣x+3交x轴于点C,交y轴于点D.
(1)如图1,连接BC,求△BCD的面积;
(2)如图2,在直线y=﹣x+3上存在点E,使得∠ABE=45°,求点E的坐标;
(3)如图3,在(2)的条件下,连接OE,过点E作CD的垂线交y轴于点F,点P在直线EF上,在平面中存在一点Q,使得以OE为一边,O,E,P,Q为顶点的四边形为菱形,请直接写出点Q的坐标.
【答案】(1)11;
(2)点E(2,);
(3)点Q的坐标为(,﹣)或(,2)或(﹣,﹣2).
【解答】解:(1)对于直线y=﹣3x﹣,令x=0,则y=﹣,故点B(0,﹣);
对于y=﹣x+3,令x=0,则y=3,令y=0,即﹣x+3=0,解得:x=4,故点D(0,3)、(4,0),
则BD=3+=,OC=4,
△BCD的面积=×BD×OC=×4=11;
(2)由题意,∠ABE=45°,观察图象可知,点E只能直线在AB的右侧,过点E作BE的垂线交AB于点R,过点E作y轴的平行线交过点R与x轴的平行线于点G,交过点B与x轴的平行线于点H,
设点E(m,﹣m+3),点R(n,﹣3n﹣),
∵∠ABE=45°,故ER=EB,
∵∠REG+∠BEH=90°,∠BEH+∠EBH=90°,
∴∠REG=∠EBH,
∵∠EHB=∠RGE=90°,EB=ER,
∴△EHB≌△RGE(AAS),
∴RG=EH,BH=GE,
即m=﹣3n﹣+m﹣3,﹣m+3+=m﹣n,解得,
故点E(2,);
(3)∵直线CD的表达式为y=﹣x+3,
而CD⊥EF,则设直线EF的表达式为y=x+b,
将点E的坐标代入上式并解得:b=﹣,
故直线EF的表达式为y=x﹣,
设点P(a,a﹣),点Q(s,t),
点O向右平移2个单位向上平移个单位得到E,
同样点P(Q)向右平移2个单位向上平移个单位得到Q(P),
当点P在点Q的下方时,
则a+2=s且a﹣+=t①,
OE=OP,即22+()2=a2+(a﹣)2②,
联立①②并解得:a=2或﹣,
故点Q的坐标为(,﹣)(不合题意的值已舍去);
当点P在点Q的上方时,
同理可得,点Q的坐标为(,2)或(﹣,﹣2).
综上,点Q的坐标为(,﹣)或(,2)或(﹣,﹣2).
模型19:一次函数存在正方形求动点坐标
【典例19】(2023秋•顺德区月考)如图,一次函数的图象与坐标轴交于A(0,5),B(10,0)两点.
(1)求一次函数的解析式;
(2)点E是线段OB上的一个动点(点E不与点O,B重合),过点B作BF⊥AE,垂足为F,以EF为边作正方形EFMN,当点M落在坐标轴上时,求点E的坐标.
【答案】(1)一次函数的解析式为y=﹣x+5;
(2)E的坐标为(,0)或(5,0).
【解答】解:(1)设一次函数的解析式为y=kx+b,
∵一次函数的图象与坐标轴交于A(0,5),B(10,0)两点,
∴,
解得,
∴一次函数的解析式为y=﹣x+5;
(2)当点M在y轴上时,作FP⊥OB于P,FQ⊥OM于Q,如图:
∵四边形EFMN是正方形,
∴FE=FM,∠EFM=∠PFQ=90°,
∴∠EFP=∠MFQ,
∵∠FPE=∠FQM=90°,
∴△FPE≌△FQM(AAS),
∴FP=FQ,四边形OPFQ是正方形,
设正方形OPFQ的边长为m,
∵∠AEO=∠BEF,∠AOE=∠BFE=90°,
∴∠FAQ=∠FBP,
∵∠AQF=∠BPF=90°,
∴△AQF≌△BPF(AAS),
∴AQ=BP,
∴5+m=10﹣m,
∴m=2.5,
∴F(2.5,﹣2.5),
由A(0,5),F(2.5,﹣2.5)得直线AF的解析式为y=﹣3x+5,
在y=﹣3x+5中,令y=0得x=,
∴E(,0);
当点M在x轴上时,如图:
此时M与B重合,∠MEF=45°=∠AEO,
∴OA=OE=5,可得E(5,0).
综上所述,满足条件的E的坐标为(,0)或(5,0).
【变式1】(2023春•郧阳区期末)直线y=2x+4与x轴交于点A,与y轴交于点B,点C在x轴的正半轴上,△ABC面积为11.
(1)求出点C的坐标;
(2)如图1,过点C的直线CD交y轴于点D,若∠OCD=∠OBC,求点D的坐标;
(3)如图2,F为线段AB的中点,点G在y轴上,以FG为边,向右作正方形FGQP,点Q落在直线BC上,求点G的坐标.
【答案】(1)(,0);
(2)D点坐标为(0,﹣)或(0,);
(3)G点坐标为(0,)或(0,﹣5);
【解答】解:(1)令x=0,则y=4,
∴B(0,4),
令y=0,则x=﹣2,
∴A(﹣2,0),
∵△ABC的面积为11,
∴AC×BO=AC×4=11,
∴AC=,
∴C点坐标为(,0);
(2)当D点在y轴负半轴时,
∵∠OCD=∠OBC,
∴∠OCD+∠OCB=∠OBC+∠OCB=90°,
∴△BCD是直角三角形,
∴BC2+CD2=BD2,
∵OC=,OB=4,
∴(16+)+(OD2+)=(4+OD)2,
解得OD=,
∴D(0,﹣);
当D点关于x轴对称时,对称点为D'(0,),此时∠OCD=∠OCD',
∴D'(0,);
综上所述:D点坐标为(0,)或(0,﹣);
(3)∵F为线段AB的中点,
∴F(﹣1,2),
设直线BC的解析式为y=kx+b,
∴,
解得,
∴直线BC的解析式为y=﹣x+4,
设G(0,n),
①当n>2时,Q点落在BC上,如图2,
过点G作KH∥x轴,过点F作FK⊥KH交于K点,过点Q作QH⊥KH交于H点,
∵∠FGQ=90°,
∴∠KGF+∠HBQ=90°,
∵∠KFG+∠KGF=90°,
∴∠HBQ=∠KGF,
∵FG=GQ,
∴△KGF≌△HQB(AAS),
∴KF=BH=n﹣2,KG=HQ=1,
∴Q(n﹣2,n﹣1),
∴n﹣1=﹣(n﹣2)+4,
解得n=,
∴G(0,);
②当n<2时,如图3,
过点G作MN∥x轴,过点F作FM⊥MN交于M点,过点Q作QN⊥MN交于点N,
同理可得△FMG≌△GNQ(AAS),
∴FM=GN=2﹣n,MG=QN=1,
∴Q(2﹣n,n+1),
∴n+1=﹣(2﹣n)+4,
解得n=﹣5,
∴G(0,﹣5);
综上所述:G点坐标为(0,)或(0,﹣5);
【变式2】(2023春•天桥区期末)已知一次函数的图象y=﹣x+6与x轴,y轴分别交于点A,点B,与直线y=x交于点C,过点B作x轴的平行线l,点P是直线l上的一个动点.
(1)求点A,点B的坐标.
(2)若S△AOC=S△BCP,求点P的坐标.
(3)若点E是直线y=x上的一个动点,在平面内是否存在点F,使四边形APEF是正方形,若存在,请求出点E的坐标,若不存在,说明理由.
【答案】(1)点A(8,0),点B(0,6).
(2)或.
(3)存在,或(16,20).
【解答】解:(1)令x=0,
解得y=6,
令y=0,
解得x=8,
∴点A(8,0),点B(0,6).
(2)联立,
解得,
∴C为,
∴,
∴,
解得,
∴P为或.
(3)存在.
设点,点P(n,6),
当四边形APEF是正方形时,∠EPA=90°,
①点P在点E的左侧时,
如图,过P作MN⊥x轴于N,过E作EM⊥MN于M,
∴∠MEP+∠MPE=90°,
∴∠NPA+∠MPE=90°,
∴∠MEP=∠NPA,
∵PE=PA,∠M=∠ANP=90°
∴△EMP≌△PNA(AAS),
∴ME=PN=6,MP=AN,
即,
∴m=,m=.
∴E为.
②当点P在点E的右侧时,
如图,同理可得△AMP≌△PNE(AAS),
∴NE=PM=6,NP=AM,
即,
解得,
∴E为(16,20),
综上,或(16,20).
相关试卷
这是一份人教版九年级数学上册专题10几何图形旋转压轴题的三种考法(原卷版+解析),共39页。试卷主要包含了旋转最值问题,三角形中的旋转问题,四边形中的旋转问题等内容,欢迎下载使用。
这是一份中考数学二轮复习压轴题培优专练专题10 几何压轴中的证明与猜想题型(2份打包,原卷版+解析版),文件包含中考数学二轮复习压轴题培优专练专题10几何压轴中的证明与猜想题型原卷版doc、中考数学二轮复习压轴题培优专练专题10几何压轴中的证明与猜想题型解析版doc等2份试卷配套教学资源,其中试卷共47页, 欢迎下载使用。
这是一份人教版八年级数学下册 专题09一次函数与几何图形综合的七种考法(原卷版+解析),共72页。试卷主要包含了面积问题,最值问题,等腰三角形存在性问题,直角三角形存在性问题,等腰直角三角形存在性问题,平行四边形存在性问题,菱形存在性问题等内容,欢迎下载使用。

