河北省唐山市2023-2024学年七年级下学期5月份月考地理试卷
展开注意事项:
1.本试卷共4页,总分60分,考试时间60分钟。
2.答题前请将装订线左侧的项目填写清楚。
3.答案请用黑色钢笔或签字笔填写。
一、选择题(每题只有一个正确答案,每题1分,共25分)
1. 亚洲气候具有复杂多样、大陆性气候分布广和季风气候显著的特点,其季风气候最典型的地区和特点分别是( )
A. 亚洲西部、降水少的时候气温高B. 亚洲中部、全年降水均匀
C. 亚洲东部和南部、雨热同期D. 亚洲北部、全年低温少雨
【答案】C
【解析】
【详解】亚洲地处世界最大大陆的东部,濒临世界最大的海洋,海陆差异特别显著。亚洲西部有大面积的热带沙漠气候,终年高温,干旱少雨。亚洲中部地区属于温带大陆性气候,冬冷夏热,全年干旱少雨。亚洲东部和南部的季风最强盛,最典型,影响范围也最广,季风气候共同的气候特点是雨热同期。亚洲最北面主要是极地气候,包括极地苔原气候和极地冰原气候,冬季寒冷漫长,夏季温暖短促,降水稀少。C正确,ABD错误,故选C。
【点睛】亚洲主要气候类型有热带季风气候、亚热带季风气候、温带季风气候、高原山地气候、温带大陆性气候。
2. 有“非洲屋脊”之称的高原是( )
A. 埃塞俄比亚高原B. 青藏高原
C. 南非高原D. 伊朗高原
【答案】A
【解析】
【详解】 埃塞俄比亚高原。埃塞俄比亚的地形以山地,高原为主。中西部的埃塞俄比亚高原占全国面积的2/3,平均海拔2500多米,有“非洲屋脊”之称,A正确,C错误;青藏高原、伊朗高原不位于非洲,BD错误;故选A。
3. 有关非洲地理位置的叙述,正确的是( )
A. 位于东半球,北临北冰洋B. 横跨南、北半球,东临印度洋试卷源自 每日更新,更低价下载,欢迎访问。C 东临大西洋,西临太平洋D. 位于西半球,隔巴拿马运河与亚洲相望
【答案】B
【解析】
【详解】非洲位于东半球,北临地中海,东北隔苏伊士运河与亚洲相望,AD错误;非洲横跨南、北半球,东临印度洋,西临大西洋,B正确,C错误。故选B。
4. 读图,在甲地域内最可能欣赏到的景观是( )
A. 茂密的雨林B. 广阔的温带草场C. 美丽的峡湾风光D. 成片的橡胶林
【答案】C
【解析】
【详解】甲地位于挪威的西海岸,可欣赏到美丽的峡湾风光,C正确;茂密的雨林位于赤道附近,A错误;广阔的温带草场位于中部平原地区,B错误;成片的橡胶林分布在热带地区,D错误;故选C。
5. 欧洲西部许多大城市沿河流分布,原因是( )
①水能丰富②水运便利③地形平坦④靠近水源
A. ①②③B. ②③④C. ①②④D. ①③④
【答案】B
【解析】
【详解】欧洲西部为温带海洋性气候,地形以平原为主,地势平坦。许多大城市沿河流分布,原因是河流附近水运便利、地形平坦、靠近水源,②③④正确;水流平缓,水能不丰富,①错误。故选:B。
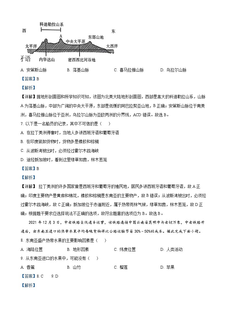
6. 读图,判断A山脉是( )
A. 安第斯山脉B. 落基山脉C. 喜马拉雅山脉D. 乌拉尔山脉
【答案】B
【解析】
【详解】据地形剖面图和所学知识可知,该图为北美大陆地形剖面图,西部是高大的科迪勒拉山系,山脉A为落基山脉,中部为广阔的中央大平原,东部是低缓的阿巴拉契亚山地,B正确;安第斯山脉位于南美洲,喜马拉雅山脉位于亚洲,乌拉尔山脉为亚欧两洲的分界线,ACD错误。故选B。
7. 以下是一名船员的记录,其中不可信的是( )
A. 在拉丁美洲停靠时,当地人多讲西班牙语和葡萄牙语
B. 在印度装卸货物时,货物多是橡胶和棕榈
C. 从波斯湾驶出时,必须经过霍尔木兹海峡
D. 途经新加坡时,看到这里绿草如茵,林木葱茏
【答案】B
【解析】
【详解】 拉丁美洲的许多国家曾是西班牙和葡萄牙的殖民地,居民多讲西班牙语和葡萄牙语,故A正确;印度主要物产是黄麻和棉花,橡胶和棕榈是东南亚的主要物产,故B错误;从波斯湾驶出时,必须经过霍尔木兹海峡,故C正确;新加坡位于赤道附近,属于热带雨林气候,绿草如茵,林木葱茏,故D正确;根据题干要求应选择说法不正确的选项,故符合题意的选项应为B。故选B。
2021年12月3日,中老铁路全线通车运营,该铁路连接中国云南省昆明市与老挝万象,中老铁路开通后,由东南亚进口的热带水果平均每晚货物将比公路运输节省30%﹣50%的成本。据此完成下面小题。
8. 东南亚盛产热带水果的主要影响因素是( )
A. 海陆位置B. 地形因素C. 纬度位置D. 人类活动
9. 从东南亚进口的水果中,可能没有( )
A. 香蕉B. 山竹C. 榴莲D. 苹果
【答案】8. C 9. D
【解析】
【8题详解】
东南亚地处热带,纬度低,气候湿热,湿热的气候条件,使东南亚成为世界上重要的热带作物生产基地之一,是世界上橡胶、油棕、椰子和蕉麻的最大产地,因此东南亚盛产热带水果的主要影响因素是纬度位置,C符合题意,与海陆位置、地形、人类活动无关,排除ABD。故选C。
【9题详解】
由以上分析知,东南亚盛产热带水果,故从东南亚进口的水果可能有香蕉、山竹、榴莲,ABC排除;苹果是温带水果,D符合题意。故选D。
【点睛】东南亚位于亚洲的东南部,包括中南半岛和马来群岛两大部分,地处亚洲和大洋洲、太平洋与印度洋之间的“十字路口”,位于马来半岛和苏门答腊岛之间的马六甲海峡,是连接太平洋和印度洋的重要海上通道。
10. 南亚各国一直以来非常重视水利工程建设,主要是因为( )
A. 独特的宗教信仰B. 受东北季风影响,终年降水很少
C. 全年高温,蒸发强烈D. 西南季风不稳定,导致水旱灾害严重
【答案】D
【解析】
【详解】热带季风气候对南亚农业有非常重要的影响。每年西南季风带来的丰沛雨水,是南亚农业生产的主要水源,但由于西南季风到来的时间和强弱程度不一,因而降水的年际变率大,容易发生旱涝灾害,给农业生产造成不同程度的损害,因此,南亚各国一直以来非常重视水利工程建设,D正确;独特的宗教信仰;全年高温,蒸发强烈等不是南亚各国一直以来非常重视水利工程建设的主要原因,AC错误;南亚主要属于热带季风气候,全年高温,分旱雨两季,并不是终年降水很少,B错误。故选D。
11. 现如今,印度的大部分居民普遍信仰( )
A. 佛教B. 基督教C. 印度教D. 伊斯兰教
【答案】C
【解析】
【详解】印度既是世界古文明发源地之一,又是佛教、印度教等宗教的发源地,但印度居民多数信仰印度教,恒河是其“母亲河”,C正确,ABD错误。故选C。
12. 阿拉伯半岛上河流稀少的主要原因是( )
A. 沙漠广布B. 高原地形分布广C. 气候炎热干燥D. 石油资源丰富
【答案】C
【解析】
【详解】阿拉伯半岛大部分地区属热带沙漠气候,终年炎热干燥,降水稀少,蒸发旺盛,河流稀少,地表植被稀少,沙漠广布,C正确;沙漠广布、高原地形分布广、石油资源丰富等都不是阿拉伯半岛上河流稀少的主要原因,ABD错误。故选C。
13. 阿拉伯联合酋长国是波斯湾沿岸国家,油气资源十分丰富,同时也高度重视清洁能源的开发,目前该国已经建成全球装机容量最大的太阳能光伏电站。阿联酋重视清洁能源开发的主要原因是( )
A. 油气资源不可再生B. 油气资源已失去价值
C. 油气资源已经开采完D. 使用清洁能源成本更低
【答案】A
【解析】
【详解】阿联酋石油资源丰富,油气资源价值高,储量丰富,但属于不可再生资源,用一点少一点,数量有限,应当十分珍惜和节约使用,提高资源的利用效率,为了子孙后代的利益,走可持续发展道路;BC错误,A正确;阿联酋为热带沙漠气候,终年炎热干燥,光照充足,太阳能资源丰富且廉价,但不是主要原因,D错误。故选A。
下图示意南极地区。完成下面小题。
14. 我国南极科学考察站中,没有极昼现象的是( )
A. 昆仑站B. 中山站C. 泰山站D. 长城站
15. 科考队员在南极地区面临的恶劣气候条件是( )
A. 炎热干燥B. 酷寒烈风C. 高寒缺氧D. 高温多雨
16. 保护南极地区生态环境的正确做法是( )
A. 焚烧废弃物品B. 运回生活垃圾C. 掩埋老旧设备D. 捕捉喂养企鹅
【答案】14. D 15. B 16. B
【解析】
【14题详解】
由图可知,昆仑站、中山站、泰山站均位于南极圈以南,有极昼极夜现象,排除ABC;长城站位于南极圈以北,无极昼极夜现象,D正确。故选D。
【15题详解】
据所学知识可知,南极地区的自然环境特点是酷寒、干燥、烈风,故科考队员在南极地区面临的恶劣气候条件是酷寒烈风,B正确;南极地区纬度高,气候寒冷,AD错误;高寒缺氧不是科考队员在南极地区面临的恶劣气候条件,C错误。故选B。
【16题详解】
焚烧废弃物品、掩埋老旧设备、捕捉喂养企鹅等做法都会破坏南极地区生态环境,ACD错误;运回生活垃圾有利于保护南极地区生态环境,B正确。故选B。
【点睛】中国南极长城站是中国在南极建立的第一个科学考察站。中国为对南极地区进行科学考察而在南极洲设立的常年性科学考察站。位于南极洲南设得兰群岛的乔治王岛西部的菲尔德斯半岛上,东临麦克斯维尔湾中的小海湾——长城湾,湾阔水深,进出方便,背依终年积雪的山坡,水源充足。
下图示意“日本工业分布”。完成下面小题。
17. 日本工业区主要分布在( )
A. 日本海沿岸B. 内陆地区C. 太平洋和濑户内海沿岸D. 琉球群岛
18. 日本工业集中分布在图中所示地区的有利条件是( )
①沿海地区矿产资源丰富
②便于出口工业产品
③便于出口工业原料
④港口条件优越,便于停靠巨型船舶
A. ①④B. ①③C. ②③D. ②④
【答案】17. C 18. D
【解析】
【17题详解】
据图和所学知识可知,日本工业区主要分布在太平洋和濑户内海沿岸,因为这里多优良港湾,海运便利,C正确,ABD错误。故选C。
【18题详解】
据图和所学知识可知,日本工业区主要分布在太平洋和濑户内海沿岸,其有利条件是这里多优良港湾,且港口条件优越,便于停靠巨型船舶;这里海运便利,便于进口工业原料和燃料,出口工业产品,②④正确,③错误;日本矿产资源匮乏,①错误。D正确,ABC错误。故选D。
【点睛】日本,首都东京,是一个位于太平洋西岸由东北向西南延伸的弧形岛国,包括北海道、本州、四国、九州四个大岛和6800多个小岛屿,总面积37.8万平方千米,由1都、1道、2府和43县(省) 组成。截至2024年1月,总人口约1亿2339万, 是除美国外唯一人口过亿的发达国家,主要民族为大和族,通用日语,主要宗教为神道教和佛教。
读图,“合掌造”民居是世界著名文化遗产,主要分布在日本海沿岸,其分布地区属于特别豪雪地带,年降雪量有时达到惊人的11米。“合掌造”屋顶特别建成倾斜的60度支撑性极强,屋顶所铺的茅草厚度达七八十厘米。据此完成下面小题。
19. “合掌造”屋顶十分陡峭是为了适应当地( )
A. 夏季酷热B. 昼夜温差大C. 冬季大雪D. 降水季节变化大
20. “合掌造”屋顶呈三角形有利于抵御的自然灾害是( )
A. 洪涝B. 干旱C. 地震D. 滑坡
【答案】19. C 20. C
【解析】
【19题详解】
据题干和所学知识可知,“合掌造”民居主要分布在日本海沿岸,日本海沿岸地区为冬季风的“迎风坡”,冬季多暴风雪天气。“合掌造”屋顶十分陡峭,冬季暴雪不易在屋顶堆积,压坏屋顶,故“合掌造”屋顶十分陡峭是为了适应当地冬季大雪,C正确;屋顶设计与夏季酷热、昼夜温差大、降水季节变化大关系不大,ABD错。故选C。
【20题详解】
据题干和所学知识可知,日本位于欧亚板块和太平洋板块的交界处,地壳比较活跃,多火山、地震,而“合掌造”屋顶呈三角形,且特别建成倾斜的60度,支撑性极强,有利于减轻地震带来的伤害,故“合掌造”屋顶呈三角形有利于抵御的自然灾害是地震,C正确;“合掌造”屋顶呈三角形并不利于抵御洪涝、干旱和滑坡等自然灾害,ABD错误。故选C。
【点睛】合掌造是日本农村传统民居的一种建筑方式,为木造建筑,不用一根钉子,屋顶以茅草覆盖,呈人字形,如同双手合十一般,因此得名。世界文化遗产白川乡合掌造建筑村落位于日本岐阜县白川村,村内现保存合掌造建筑100多栋,还居住着600多人。
读埃及简图,完成下面小题。
21. ②代表的纬线是( )
A. 北回归线B. 北极圈C. 南回归线D. 南极圈
22. 据图分析影响埃及农作物、城市分布的主导因素是( )
A. 土壤B. 水源C. 气候D. 地形
【答案】21. A 22. B
【解析】
【21题详解】
从图中可以看出②代表的纬线是虚线,即南北回归线之一,又位于北纬30°以南,因此为北纬23.5°,即北回归线。BCD错误,A正确,故选A。
【22题详解】
回归线穿过的大陆西岸及其内陆地区降水少,易形成热带沙漠气候,因此埃及主要的气候类型为热带沙漠气候,降水少,水资源缺乏,因此影响埃及农作物和城市分布的主要因素是水源。故选B。
【点睛】埃及90%以上的土地为沙漠,是一个名副其实的沙漠之国,该国气候干旱,降水稀少,水源是影响埃及农作物分布的主要因素,埃及的农业主要分布在尼罗河谷地和三角洲地区。
23. 埃及的人口主要集中在尼罗河的下游河谷平原和入海口三角洲,其原因不包括( )
A. 地势平坦B. 水源充足C. 交通便利D. 科技发达
【答案】D
【解析】
【详解】埃及人口和城市集中分布在尼罗河谷地及河口三角洲的主要原因是:地形平坦,土壤肥沃,灌溉水源充足,交通便利,ABC正确,与科技发达无关。故选D。
俄罗斯是一个资源大国,交通运输发达。右图示意俄罗斯工矿业分布。据此完成下面小题。
24. 俄罗斯的铁路( )
①沿经线方向延伸②欧洲部分更密集③大多分布在低纬度地区④沟通各工业区
A. ①②③B. ①②④C. ①③④D. ②③④
25. 下列对俄罗斯的叙述正确的是( )
A. 大西洋沿岸缺少港口,运量小B. 叶尼塞河水流平稳,航运发达
C. 太平洋沿岸港口众多D. 摩尔曼斯克港全年不冻,运量大
【答案】24. D 25. D
【解析】
【24题详解】
读图可知,俄罗斯铁路东西方向延伸也就是沿纬线方向延伸。欧洲部分密集,亚洲部分稀疏,铁路沟通各工业区,大多分布在纬度较低的地区,①错误,②③④正确。故选D。
【25题详解】
结合图示,俄罗斯大西洋沿岸(波罗的海)有圣彼得堡,运量大,A错误;叶尼塞河水流平稳,流经地区人口稀少,航运价值低,B错误;太平洋沿岸港口较少,C错误;;摩尔曼斯克港位于北冰洋沿岸,受北大西洋暖流的影响,全年不冻,运量大,D正确。故选D。
【点睛】俄罗斯领土1707万平方千米,是世界上面积最大的国家,俄罗斯地跨亚欧两大洲,其工业和城市主要分布在欧洲部分。首都莫斯科位于东欧平原,既是全国最大的城市和综合性工业中心,也是俄罗斯的政治、文化和交通中心。全国第二大城市圣彼得堡是波罗的海沿岸的重要海港,符拉迪沃斯托克(海参崴)是太平洋沿岸的主要海港,摩尔曼斯克是北冰洋沿岸的主要海港。
二、综合题(除注明外,每空1分,共35分)
26. 读图,回答下列问题。
(1)欧洲西部多汁牧草生长旺盛,主要受____气候影响,常年盛行来自____洋的西风。读图可知,伯明翰气温年较差小于15℃,各月降水量变化____。
(2)流经欧洲西部温带海洋性气候区的河流____(有/无)结冰期,全年水量变化____(大/小)有利于发展航运。
(3)欧洲西部草场面积广大,还与以____为主的地形有关。
(4)欧洲西部的畜牧业发达,以下可能出现在欧洲人餐桌的是( )。
A. 米饭、蔬菜B. 牛奶、牛肉C. 馒头、米粉D. 糍粑、酥油茶
【答案】(1) ①. 温带海洋性 ②. 大西 ③. 小
(2) ① 无 ②. 小 (3)平原 (4)B
【解析】
【分析】本大题以欧洲西部气候图和伯明翰气候类型图为材料,设置四道小题,涉及欧洲西部的位置、气候、河流、地形、农业等内容,考查学生对相关知识的掌握程度和运用能力。
【小问1详解】
据图和所学知识可知,欧洲西部多汁牧草生长旺盛,主要受温带海洋性气候影响,欧洲西部常年盛行来自大西洋的西风。读图可知,伯明翰属于温带海洋性气候,全年温和湿润,气温年较差小于15℃,各月降水量变化小。
【小问2详解】
据图和所学知识可知,温带海洋性气候全年温和湿润,流经欧洲西部温带海洋性气候区的河流无结冰期,全年水量变化小,有利于发展航运。
【小问3详解】
据图和所学知识可知,欧洲西部草场面积广大,还与以平原为主的地形有关,平原地形平坦,有利于牧草的种植。
【小问4详解】
据图和所学知识可知,欧洲西部的畜牧业发达,牛奶、牛肉等畜产品可能出现在欧洲人的餐桌,B正确;欧洲的气候不适合种植水稻,米饭出现在欧洲人餐桌的几率不大,A错误;馒头、米粉、糍粑和酥油茶是中国的美食,出现在欧洲人餐桌的几率不大,CD错误。故选B。
27. 读图文材料,回答下列各题。
(1)俄罗斯北临____洋,陆地领土面积居世界第____位。
(2)俄罗斯小麦主要分布在____平原和西西伯利亚平原的南部。
(3)俄罗斯横跨欧洲和____洲,气候类型以____为主。
(4)俄罗斯的铁路分布是以____(城市)为中心。在俄罗斯北部建铁路可能遇见的困难有____(写出一点即可)。
(5)俄罗斯是中国的贸易伙伴,中国从俄罗斯进口( )。
A. 水果、蔬菜B. 牛奶、牛肉C. 衣服、玩具D. 石油、天然气
【答案】(1) ①. 北冰 ②. 1
(2)东欧 (3) ①. 亚 ②. 温带大陆性气候
(4) ①. 莫斯科 ②. 气候寒冷,多冻土 (5)D
【解析】
【分析】本大题以俄罗斯为材料,涉及俄罗斯的位置及范围、气候、工业、交通等相关内容,考查学生掌握课本知识的能力和区域认知的地理素养。
【小问1详解】
读图可知,俄罗斯北临北冰洋,陆地领土面积居世界第1位。
【小问2详解】
俄罗斯小麦主要分布在东欧平原的南部和西西伯利亚平原的南部,因为这些地区纬度相对较低,气温较高,地形平坦,有河流经过,水资源较为充足,适合小麦生长。
【小问3详解】
俄罗斯横跨欧洲和亚洲,气候类型以温带大陆性气候为主,冬季寒冷漫长,夏季凉爽短促。
【小问4详解】
俄罗斯的铁路分布是以莫斯科为中心呈放射状。在俄罗斯北部建铁路可能遇见的困难有:北部纬度较高,气候寒冷,冻土广布,修建难度大。
【小问5详解】
俄罗斯矿产资源丰富,工业以重工业为主,轻工业发展相对落后。俄罗斯和中国有密切的贸易往来,出口到中国的商品中最有可能有石油和天然气等,D正确,ABC错误。故选D。
28. 阅读图文材料,回答下列问题。
印度是南亚大国,人口规模庞大,近年来经济发展迅速;日本是亚洲唯一的发达国家,经济高度发达。两国的地理条件差异明显,又因发展相互联系。
(1)日本和印度都是中国的近邻。读图,日本隔____与中国相望;印度与中国山水相连,都背靠____山脉。
(2)寿司和咖喱饭分别是日本和印度的传统美食,原料都与____(粮食作物)有关。读孟买和东京气候资料图,两国农业生产条件相似的是____。
A雨热同期B.自然灾害少C.机械化程度高D.土地资源丰富
(3)日本工业中心大多分布在洋沿岸。如果有一艘海轮从印度东部沿海满载货物驶向日本,上面装载货物最有可能是( )。
A. 木材B. 铁矿石C. 石油D. 汽车
(4)日本多火山和地震,主要原因是位于____。
【答案】(1) ①. 东海 ②. 喜马拉雅
(2) ①. 水稻 ②. A (3)B
(4)太平洋板块与亚欧板块交界处
【解析】
【分析】本题以日本和印度为材料,涉及日本和印度的地理位置、农业生产特点、日本海上运输路线,日本多火山地震的原因等知识,考查学生读图分析并结合所学知识点作答的能力。
【小问1详解】
印度和日本都是中国邻国。日本隔东海与中国相望,与我国一衣带水;印度与中国山水相连,都背靠喜马拉雅山脉,雅鲁藏布江流经两国。
【小问2详解】
寿司和咖喱饭分别是日本和印度的传统美食,其原料都与水稻有关,两国农业生产条件中的相同点为都是季风气候,雨热同期、水热条件好,适合水稻生长;故A正确。季风气候降水不均匀,自然灾害较多,尤其是印度更加严重;故B错误。印度的机械化程度不高;故C错误。日本的土地资源不丰富,故D错误。故选A。
【小问3详解】
日本工业主要分布在太平洋沿岸,该地区多优良港湾,交通运输便利。日本大量进口原料和燃料,如果有一艘海轮从印度东部沿海满载货物驶向日本,上面装载的最有可能为铁矿石,印度东部铁矿丰富,故B正确。印度耕地多,森林资源不丰富,故A错误。印度的石油资源也较缺,故C错误。汽车是日本主要的出口产品之一,故D错误。故选B。
【小问4详解】
日本位于太平洋板块和亚欧板块的交界处,地壳运动活跃,因此多火山和地震灾害。
29. 阅读图文材料,回答下列各题。
尼罗河是非洲也是世界上最长的河流,对流经地区经济发展有着重要影响。
材料尼罗河是流经埃及的一条国际河流。在尼罗河上游地区,白尼罗河发源于热带雨林气候区,而青尼罗河发源于热带草原气候区。尼罗河有定期泛滥的特点,在洪水期,尼罗河水量中,来自青尼罗河的占68%,来自白尼罗河的只占10%,来自其他支流的占22%。洪水到来时,会淹没两岸农田;洪水退后,又会留下一层厚厚的淤泥,形成肥沃的土壤。四五千年前,埃及人就知道如何掌握洪水的规律和利用两岸肥沃的土地发展农业。左图为埃及气候类型分布图,右图为埃及区域略图。
(1)埃及地跨____两洲,北部濒临____海,东部临红海。埃及境内的____运河沟通了大西洋与印度洋,地理位置十分重要。
(2)埃及的气候类型以____为主,气候特征为全年高温少雨,该气候类型下发展种植业的有利条件是热量充足,限制性因素是____。
(3)为了控制尼罗河定期泛滥,埃及在尼罗河上建设了重要的水利工程____。
(4)埃及的主要经济作物为____,主要分布在____。
【答案】(1) ①. 非、亚 ②. 地中 ③. 苏伊士
(2) ①. 热带沙漠气候 ②. 水源 (3)阿斯旺水坝
(4) ①. 棉花 ②. 尼罗河谷地和三角洲
【解析】
【分析】本题以尼罗河、非洲北部气候类型图和埃及图为材料,涉及埃及的地理位置、气候、农业及其条件等,考查学生读图识图能力和区域认知能力。
【小问1详解】
由图可知,埃及位于北非东部,领土还包括苏伊士运河以东、亚洲西南端的西奈半岛。埃及跨亚洲、非洲两大洲,北部濒临地中海,东北临红海,埃及境内的苏伊士运河通了大西洋与印度洋,地理位置重要。
【小问2详解】
埃及的气候类型以热带沙漠气候为主,气候特征为终年高温少雨(终年炎热干燥),该气候类型下发展农业的有利条件是气温高、光照充足,限制性因素是水资源缺乏。
【小问3详解】
依据材料可知,尼罗河水量中青尼罗河占68%,白尼罗河占10%,其它支流占22%。故尼罗河泛滥时水量主要来自青尼罗河,为了控制尼罗河水的定期泛滥,埃及在尼罗河上建设了重要的水利工程阿斯旺水坝。
【小问4详解】
埃及农业集中于尼罗河沿岸地区和三角洲,这里是非洲农业现代化水平最高的地区,以盛产优质长绒棉著称,埃及的主要经济作物为棉花。农业生产的自然条件:气温高、光照充足;尼罗河沿岸地带土壤肥沃,水源充足,有利于农业耕作。
河北省唐山市2023-2024学年七年级下学期5月份月考地理试卷: 这是一份河北省唐山市2023-2024学年七年级下学期5月份月考地理试卷,共4页。试卷主要包含了有“非洲屋脊”之称的高原是,读图,判断A山脉是,从东南亚进口的水果中,可能没有等内容,欢迎下载使用。
河北省唐山市路北区2023-2024学年七年级下学期期中地理试题: 这是一份河北省唐山市路北区2023-2024学年七年级下学期期中地理试题,共16页。试卷主要包含了04, 据图分析,薄荷岛等内容,欢迎下载使用。
河北省唐山市滦南县2023-2024学年七年级下学期期中地理试题: 这是一份河北省唐山市滦南县2023-2024学年七年级下学期期中地理试题,共8页。

