所属成套资源:2024年沪教版(全国)中考化学压轴集锦
2024年沪教版(全国)化学第6章压轴题(含答案)(组卷网0.15系数,含部分课内填空)
展开
这是一份2024年沪教版(全国)化学第6章压轴题(含答案)(组卷网0.15系数,含部分课内填空),共92页。试卷主要包含了单选题,实验题,科学探究题,计算题,综合应用题,流程题,推断题,填空题等内容,欢迎下载使用。
1.向装有20gFe2O3的硬质玻璃管中通入CO,加热反应一段时间后,测得硬质玻璃管中剩余固体的质量为15.2g,则下列说法中正确的是( )
A.该反应中,CO是氧化剂 B.反应生成CO2的质量为16.5g
C.反应生成Fe的质量为15.2g D.参加反应的Fe2O3占原物质总质量的80%
2.下列说法正确的是( )
A.某锌样品6.5g与足量稀硫酸完全反应后,生成0.195g氢气,则其所含杂质不可能是铜
B.若将50g浓度为10%的NaCl溶液浓度增大一倍,可以再加入5gNaCl晶体
C.在20℃时,将KNO3溶液蒸发5g水析出ag晶体,再蒸发5g水又析出bg晶体,则a≤b
D.将一定质量的甲醇与4.4g氧气在密闭容器内混合,一定条件下,发生如下化学反应:8CH3OH+xO2=mCO2+nCO+16H2O。当反应物完全耗尽且全部转化为生成物时,有3.6g水生成,则同时生成二氧化碳的质量为3g
3.CO、H2还原Fe2O3的过程相似,大致分为三个阶段。向4.8gFe2O3中不断通入H2,不断加热,实验测得固体残留率(固体残留率=剩余固体质量反应前氧化铁的质量×100%)随温度的变化曲线如图所示。下列叙述错误的是( )
A.d点对应固体为Fe,其质量为3.36g
B.从a到d点,固体中的含氧量逐渐变小
C.从a到d点,固体减少的质量等于生成的水的质量
D.bc段发生反应的方程式为Fe3O4+H2600-650℃3FeO+H2O
4.某兴趣小组的同学在探究合金时,取某一合金6.5g与足量稀盐酸充分反应后产生了0.5g氢气,在Mg—Al、Al—Cu、Cu—Zn、Fe—Cu、Mg—Cu这几种合金中,符合该情况的合金可能有( )
A.5种B.3种C.2种D.1种
5.将 CO 和铁的氧化物FexOy置于密闭容器中,一定条件下充分反应至完全,反应过程中容器内部分物质的质量变化如图所示。下列说法正确的是( )
A.m 的值为 12.6 B.铁的氧化物中 x:y=1:1
C.参加反应的铁的氧化物的质量为 16g
D.当 CO2质量为 4.4g 时,容器内 CO 质量为 2.8g
6.现有氧化铁、氧化铜、氧化锌的固体混合物粉末ag,在高温的条件下用足量的一氧化碳还原,得到金属混合物4.82g,将生成的二氧化碳气体用足量的澄清石灰水吸收后,产生10g白色沉淀。则a的数值为( )
A.7.14gB.6.42gC.7.62gD.9.22g
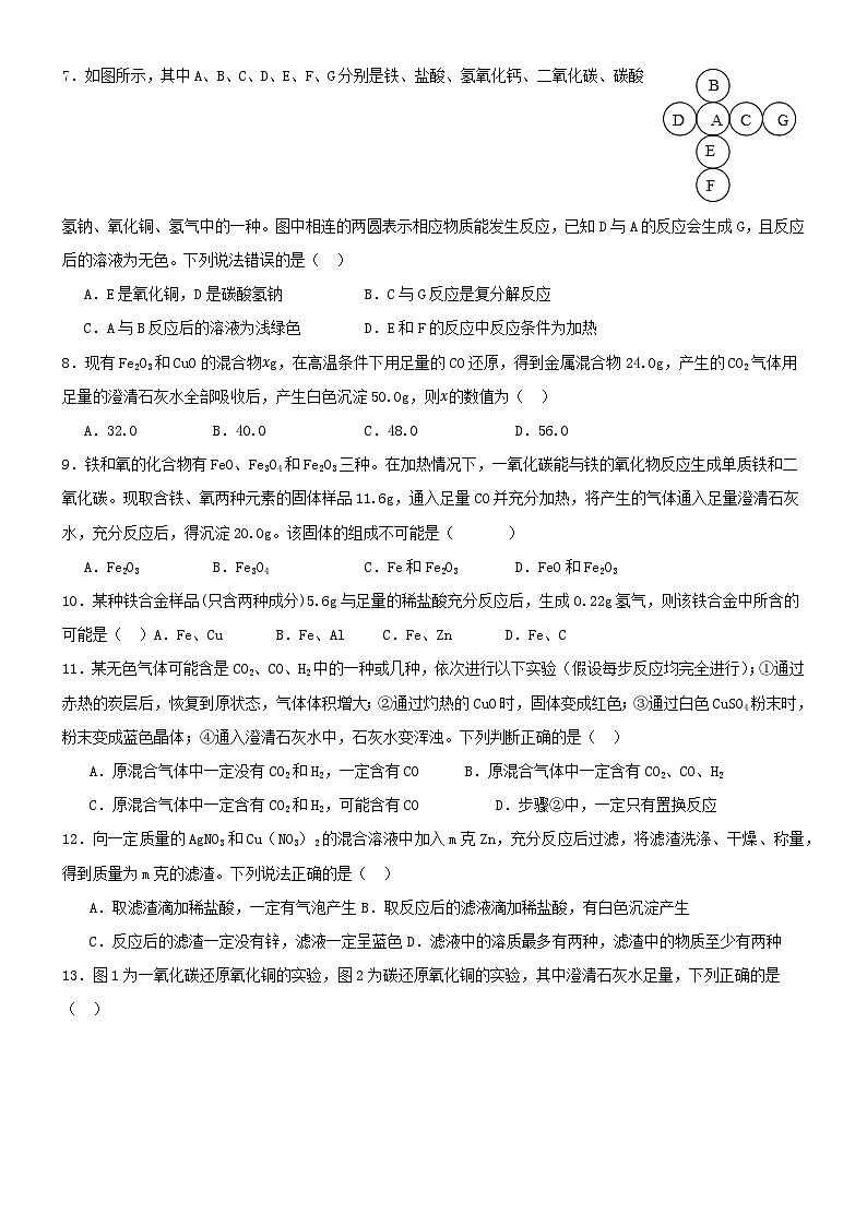
7.如图所示,其中A、B、C、D、E、F、G分别是铁、盐酸、氢氧化钙、二氧化碳、碳酸氢钠、氧化铜、氢气中的一种。图中相连的两圆表示相应物质能发生反应,已知D与A的反应会生成G,且反应后的溶液为无色。下列说法错误的是( )
A.E是氧化铜,D是碳酸氢钠B.C与G反应是复分解反应
C.A与B反应后的溶液为浅绿色D.E和F的反应中反应条件为加热
8.现有Fe2O3和CuO的混合物xg,在高温条件下用足量的CO还原,得到金属混合物24.0g,产生的CO2气体用足量的澄清石灰水全部吸收后,产生白色沉淀50.0g,则x的数值为( )
A.32.0B.40.0C.48.0D.56.0
9.铁和氧的化合物有FeO、Fe3O4和Fe2O3三种。在加热情况下,一氧化碳能与铁的氧化物反应生成单质铁和二氧化碳。现取含铁、氧两种元素的固体样品11.6g,通入足量CO并充分加热,将产生的气体通入足量澄清石灰水,充分反应后,得沉淀20.0g。该固体的组成不可能是( )
A.Fe2O3B.Fe3O4C.Fe和Fe2O3D.FeO和Fe2O3
10.某种铁合金样品(只含两种成分)5.6g与足量的稀盐酸充分反应后,生成0.22g氢气,则该铁合金中所含的可能是( )A.Fe、Cu B.Fe、Al C.Fe、Zn D.Fe、C
11.某无色气体可能含是CO2、CO、H2中的一种或几种,依次进行以下实验(假设每步反应均完全进行);①通过赤热的炭层后,恢复到原状态,气体体积增大;②通过灼热的CuO时,固体变成红色;③通过白色CuSO4粉末时,粉末变成蓝色晶体;④通入澄清石灰水中,石灰水变浑浊。下列判断正确的是( )
A.原混合气体中一定没有CO2和H2,一定含有CO B.原混合气体中一定含有CO2、CO、H2
C.原混合气体中一定含有CO2和H2,可能含有CO D.步骤②中,一定只有置换反应
12.向一定质量的AgNO3和Cu(NO3)2的混合溶液中加入m克Zn,充分反应后过滤,将滤渣洗涤、干燥、称量,得到质量为m克的滤渣。下列说法正确的是( )
A.取滤渣滴加稀盐酸,一定有气泡产生B.取反应后的滤液滴加稀盐酸,有白色沉淀产生
C.反应后的滤渣一定没有锌,滤液一定呈蓝色D.滤液中的溶质最多有两种,滤渣中的物质至少有两种
13.图1为一氧化碳还原氧化铜的实验,图2为碳还原氧化铜的实验,其中澄清石灰水足量,下列正确的是( )
图1 图2
①两个实验中都可观察到黑色固体变红,澄清石灰水变浑浊;
②两个实验都可以根石灰水不冒气泡的现象判断反应已经结束
③两个实验均应防止石灰水倒吸 ④两个实验发生的反应中,C、CO都得到氧,发生还原反应;
⑤两个实验的相关反应中,C、Cu、O三种元素的化合价都发生改变;
⑥两个实验中固体减少的质量均为产生气体的质量 ⑦两个实验中铜元素在固体中的质量分数逐渐变大;
⑧图1中,若取氧化铜样品质量为m,充分反应后,玻璃管内的固体质量减少了n,则样品中氧化铜的质量分数为20n11m ×100%(杂质不参加反应),澄清石灰水增加的质量为 11n4 。
A.2个B.3 个C.4个D.5个
14.将52gNaHCO3和Cu的混合粉末在空气里加热至质量不再改变,发现加热前后固体质量相等(碳酸氢钠受热发生反应的化学方程式为2NaHCO3ΔNa2CO3+H2O+CO2↑),则原混合物中铜的质量( )
A.4gB.16gC.21gD.31g
15.取一定质量的Fe(OH)3固体加热至550℃完全分解为Fe2O3和H2O,温度提高到1400°C时,Fe2O3继续分解为复杂的铁的氧化物和O2;将产生的气体先通过浓硫酸,浓硫酸质量增加5.4克,再通过灼热的铜网,铜网质量增加0.8克(产生的气体均被完全吸收)。则所得复杂的铁的氧化物化学式为( )
A.FeOB.Fe3O4C.Fe4O5D.Fe5O7
16.将一定量的铁粉加入到含有Zn(NO3)2、Cu(NO3)2和AgNO3的废液中,充分反应后过滤,向滤渣中加入稀盐酸,无气泡产生。下列判断正确的是( )
A.滤渣中一定含有Ag和Cu,滤液中一定含有Fe(NO3)2
B.滤渣中一定不含Fe,滤液的质量一定比原废液质量大
C.滤渣中一定含有Ag,滤液中可能含有Cu(NO3)2和AgNO3
D.滤渣中一定含有Ag和Cu,滤液中可能含有Cu(NO3)2和AgNO3
17.某气体中可能含有H2O(水蒸气)H2、N2中的一种或几种,将该气体依次通过:①足量炽热的焦炭;②足量灼热的氧化铜;③足量的碱石灰。每一步均充分反应,最终得到的气体为纯净物。气体的分子数目随时间的变化如图所示。已知水蒸气与焦炭在高温条件下反应生成CO和H2。下列说法正确的是( )
A.a点气体中一定有N2和H2O,可能有H2
B.c点气体由三种分子构成
C.b点气体中H2和N2的分子数目比为1:2 D.该过程中只发生化合反应和置换反应
18.下图为实验室模拟炼铁,现将ag Fe2O3在高温下与足量CO反应,实验结束后测得B中产生6.00g白色沉淀,下列说法正确的是( )
A.实验开始应该先打开弹簧夹①
B.该实验过程中共消耗1.68 g CO
C.氧化铁质量为3.2g
D.硬质玻璃管中固体由黑色变为红色
二、实验题
19.某小组采用图a所示实验装置探究CO还原Fe2O3时,出现了争论。甲同学观察到固体由红色变成黑色,推断黑色固体是Fe;乙同学提出质疑,认为黑色固体可能是Fe3O4,并查阅了资料:Fe3O4可被磁铁吸引,几乎不溶于稀的酸溶液。
(1)制备CO的原理是:HCOOH浓硫酸ΔCO↑+H2O(HCOOH在常温下为液态),图b所示三种气体发生装置中,可用于制备CO的是 (填标号)。
(2)若甲同学推断正确,反应的化学方程式为 。
(3)对乙同学提出的质疑进行分析和验证。
①定量分析物质组成可知,该反应生成Fe3O4是合理的,理由是 。
②该小组通过对黑色固体进行检验,证明同时含有Fe3O4和Fe.检验的操作和现象是:取样于试管中, 。
(4)该小组为了探索CO还原Fe2O3与温度的关系,走访了某钢铁厂。工程师用SDTQ热分析仪对该反应进行研究,根据不同温度下所得固体的质量,推导对应的固体成分,结果如图。
①用CO炼铁时,还原Fe2O3的温度应不低于 ℃。(填“400”“600”或“800”)
②图中:x= 。
③该小组查阅资料得知酒精灯加热温度为600℃左右,他们发现上述对黑色固体成分的检验结果与图像有矛盾,推测黑色固体在冷却过程中发生了以下反应: =Fe3O4+ 。
20.某化学学习小组借助下列装置(夹持装置已略)及相关试剂粗略测量空气中O2的体积百分数。
(1)实验前可以用砂纸打磨铁钉至光亮的目的是 ;也可以用10%的H2SO4溶液清洗铁钉,请写出该反应的化学反应方程式 。
(2)已知试管剩余空间和导管的体积为31mL,导管截面积约为1cm2,形成稳定液柱时,液柱高度为8.2cm,则空气中氧气的体积分数为 %(保留小数点后一位)。
(3)小组同学利用传感器技术测定铁钉与不同溶液(浓度相等)接触生锈时氧气浓度的变化,装置及数据如下图:实验所用三种溶液中,铁钉接触到 溶液更溶易生锈,根据三条曲线都是“先陡后缓”可知铁生锈的规律是 。
三、科学探究题
21.化学学习小组在学习完铁锈蚀的条件后,在实验室进行了“铁钉锈蚀条件的探究”。
一周后,观察到试管①中铁钉表面有较多红色固体。对比上述实验,铁锈蚀的条件是铁与 、 共同作用。小组同学对铁锈成分进行了如下探究。
【提出问题】铁锈的主要成分是什么?
【查阅资料】无水硫酸铜遇水变蓝色。
【猜想与假设】猜想1:Fe2O3;猜想2:Fe2O3·xH2O;猜想3:Fe3O4·xH2O;猜想4:FeO·xH2O。根据铁锈蚀的条件大家认为猜想1错误,理由是 。
【进行实验】小组同学按如图装置进行实验(装置气密性良好,假设生成物被完全吸收),实验前先通入CO,再点燃酒精喷灯,待反应完全后,熄灭酒精喷灯,继续通入CO至装置冷却。
【实验现象】装置A中红色固体变为黑色,装置B中无水硫酸铜 。
【数据分析】反应后称量装置B质量增加9g,装置C质量增加13.2g,装置C中发生反应的化学方程式为 。
【实验结论】通过数据分析得出猜想2正确,计算铁锈中铁、氧元素的质量比为 (填最简比)。
【反思与评价】(1)该实验方案存在的不足之处是 。
(2)实验中D装置的作用是 。
22.钢铁工业是国家的基础工业。
(一)如图是“炼铁高炉及炉内化学反应过程示意图”。
(1)以赤铁矿为例,写出A区、B区主要反应的化学方程式:
A区: 。
B区: , 。
(2)生铁和钢是含碳量不同的两种铁合金,其中生铁的含碳量 (填“大于或小于”)钢的含碳量。
(二)化学小组同学查阅资料后获知甲烧也具有还原性,于是在实验室里尝试利用甲烷和氧化铁反应模拟炼铁。反应后,观察到固体由红棕色全部变成黑色,同学们对除固体以外的其它产物进行如下探究。
【提出假设】假设①:CO、CO2 假设②:CO、H2O 假设③:CO2、H2O 假设④:CO、CO2、H2O
其中假设 不合理,理由是 。
【查阅资料】①浓硫酸具有吸水性,可用作干燥剂;②氢氧化钠溶液可吸收二氧化碳。
【设计实验】为了判断其它几种假设的合理性,小王设计了如图装置进行实验。
【实验步骤】①按上图连接装置,并检查装置气密性,称取80g氧化铁放入硬质玻璃管中;
②通入甲烷一段时间,分别称量A、B、C、D装置质量后,再点燃酒精喷灯;
③待反应结束,熄灭酒精喷灯,再缓缓通入一段时间甲烷;
④冷却至室温,再次称取A、B、C、D装置质量,记录数据如下表所示(假设药品均足量)。
【分析与讨论】(1)步骤③中缓缓通入一段时间甲烷的目的是 ; 。
(2)由以上数据可推测,假设 合理,写出该反应的化学方程式 。
23.金属矿物的冶炼和用途
I.金属矿物的用途:(1)焦炭的生产方法是烟煤在隔绝空气的条件下,加热到950-1050℃,经过干燥、热解、熔融、粘结、固化、收缩等阶段最终制成焦炭,这一过程叫高温炼焦。请写出焦炭在高炉炼铁中的作用 。
(2)画作的青色用到蓝铜矿,其主要成分为Cux(OH)2(СОЗ)2,则x= 。
(3)画作中所用的红色矿物颜料赭石在中医领域也有应用,赭石具有促进血液新陈代谢的作用,原因是赭石中含有的元素名称是 (写名称)。赭石也可以作为冶炼金属的原料,写出其与CO反应的化学方程式 。
II.金属矿物的煅造:用磁铁矿烧渣(主要成分为Fe3O4、SiO2等)为原料制备碳酸亚铁的生产流程示意图。
【资料】40℃以上时,(NH4)2CO3易分解。
(4)操作Ⅰ、Ⅱ均为 ,该操作中需要将圆形滤纸折叠处理,图2中不该出现的情形是 (填字母序号)。
(5)向磁铁矿烧渣中通入CO发生反应的化学方程式为 。
(6)操作Ⅰ中加入过量硫酸的目的是 ,在加入适量氨水前,溶液B中除含有水以外,还含有 ;操作Ⅱ的温度不能过高的目的是 。
III.实验室探究铜的冶炼:已知:H2+CuOΔCu+H2O。有文献报道:在氢气还原氧化铜的一些实验中,得到的固体产物是铜和氧化亚铜(Cu2O)组成的混合物。氧化亚铜为红色固体,在空气中溶于氨水得到蓝色溶液。铜不与氨水发生发生反应。某兴趣小组对此开展如下探究。
III-I、设计如图1实验装置,开展氢气还原氧化铜实验并检验固体产物。
(7)图1中制取氢气的化学反应方程式为 。
(8)实验开始时,______(填序号)
A.先向长颈漏斗中加稀硫酸后点酒精灯 B.先点燃酒精灯加热后向长颈漏斗中加稀硫酸
(9)取反应后的红色固体于烧杯中,加入氨水并搅拌,观察到 ,证明固体产物有Cu2O。
III-II、探究反应生成Cu2O的变化情况。称取若干份质量均为0.8000g的CuO,在相同条件下分别用氢气还原不同时间(t),检测所得固体中Cu2O的质量(m),结果如图2。
(10)由图2可知,在氢气还原氧化铜反应过程中,Cu2O质量的变化趋势是 。
(11)为确保氢气还原氧化铜所得固体产物不含Cu2O,应采取的措施是 。
III、探究反应生成Cu2O的原因。
为解释实验结果,兴趣小组对氢气还原氧化铜的反应过程提出如下假设:
假设1:经历2CuO+H2ΔCu2O+H2O,H2+Cu2OΔ2Cu+H2O两个反应,且在同一条件下两个反应同时进行。
假设2:依次经历CuO+H2ΔCu+H2O、Cu+CuOΔCu2O、H2+Cu2OΔ2Cu+H2O三个反应。
(12)结合探究Ⅱ的结果,通过计算分析,如果0.8000g的CuO全部转化Cu2O,则得到Cu2O的质量为 ,所以假设 合理(1或2)。
24.工业铁红的主要成分是Fe2O3,还含有少量的FeO、Fe3O4.为了测定铁红中铁的质量分数,兴趣小组的同学进行了如下实验,请你参与过程分析.
资料1:草酸晶体(H2C2O4•3H2O)在浓H2SO4作用下受热分解,化学方程式为:H2C2O4•3H2O浓硫酸ΔCO2↑+ CO↑+ 4H2O。
资料2:浓硫酸具有吸水性;氢氧化钠溶液能吸收二氧化碳;碱石灰固体既能吸水又能吸收二氧化碳;CO能将FeO、Fe2O3、Fe3O4还原成铁.
(1)下列可用作草酸分解制取气体的装置如图1是 (填字母编号).
问题讨论:用如图2所示装置进行实验:
(2)实验前应先 .
(3)B装置的作用是 .
(4)对D装置加热前和停止加热后,都要通入过量的CO,其中加热前作用是:
(5)写出D装置中所发生反应的一个化学方程式
数据分析:资料3:铁的常见氧化物中铁的质量分数:
(6)称取铁红样品10.0g,用上述装置进行实验,测定铁红中铁的质量分数.
①D中充分反应后得到Fe粉的质量为m g,则 .
②实验前后称得E装置增重6.6g,则此铁红中铁的质量分数是 .
实验评价:反思1:本实验中如果缺少C装置(不考虑其它因素),则测得样品中铁的质量分数会 (填“偏小”、“不变”或“偏大”).
反思2:请指出 问题讨论中实验装置的一个明显缺陷 .
拓展探究:用100t含氧化铁80%的赤铁矿石理论上可冶炼出含铁98%的生铁多少吨?(结果保留1为小数)
25.“暖宝宝”是日常生活中应用广泛的一次性取暖用品,撕开外袋即可发热。
【资料】①暖宝宝的主要成分有铁粉、水、活性炭、蛭石、吸水性树脂和食盐(氯化钠)。
②蛭石是一种耐高温的保温材料;吸水树脂是一种吸水、保水能力强的高分子材料。
【提出问题】暖宝宝撕开外袋才可发热的原因是什么?
【解释与结论】(1)用稀盐酸检验暖宝宝中含有铁粉,反应的化学方程式是 。
(2)步骤I中,观察到的现象是 。
(3)步骤III中,“导管中液面上升”的原因是 。
【反思与评价】(4)有同学提出,该实验不足以证明氧气参与了反应。于是用氧气替代空气重复上述实验,测得相同时间导管中液面的变化数据,如下表:
分析表中数据,能说明氧气一定参与反应的理由是 ,还能得到的结论是 。
【提出问题】暖宝宝中氯化钠和活性炭的作用是什么?
【进行实验】在盛有干燥空气的锥形瓶中分别放入下表中①~④的物质,用温度传感器分别测量相同时间内的温度变化,装置如下图所示。传感器数据如右图:
【解释与结论】(5)④中x为 g。
(6)欲得出“活性炭能加快反应速率”的结论,依据的两个实验是 (填序号)。
【反思与评价】(7)结合上述实验,你对保存暖宝宝的建议是 (写出1条即可)。
26.每年的 CES(国际消费类电子产品展览会)都会有一大波“黑科技”产品发布, 而这些产品大多是由金属材料制成,铜是其中重要的金属材料。
I.自然界中的铜主要以化合物形式存在于铜矿石中,从“绿色化学”的理念分析,以下铜矿最适宜炼铜的是 (填序号)A 黄铜矿(CuFeS2) B 辉铜矿(Cu2S) C 蓝铜矿 [Cu(OH)2(CO3)2 ] D 斑铜矿(Cu5FeS4)
II.某化学兴趣小组用如下实验装置制取一氧化碳,再用一氧化碳还原氧化铜模拟炼铜。
【查阅资料】(1)实验室常用甲酸(H2CO2)和浓硫酸混合加热制备 CO,同时生成 H2O。(2)浓硫酸具有吸水性。
【进行实验】小组同学组装好下图装置并检查装置气密性之后开始实验,先让 A 装置反应一会儿,然后熄灭 A 中的酒精灯,再点燃 C 装置中的酒精灯。
(1)装置 B 的作用是 ;装置 C 中发生反应的化学方程式是 。
(2)装置 D 的作用是 ;该装置的组装存在的错误是 ; 改正之后,该装置中发生反应的化学方程式是 。
(3)为避免一氧化碳污染空气,回收利用一氧化碳,方框中应连接装置 E,与 a 导管接口相接的是 (填“b”或“d”)。
(4)实验结束之后,得到带有金属光泽的砖红色粉末,小组决定对该固体的成分进行探究。
【提出问题】红色的固体是什么?
【查阅资料】氧化亚铜(Cu2O)是红色粉末状固体;会与稀硫酸反应:Cu2O + H2SO4 == CuSO4 + Cu + H2O。
【猜想】猜想一:该固体全部为 Cu;猜想二:该固体全部为 Cu2O;猜想三:该固体为 Cu2O 和 Cu 的混合物。
【实验方案】
为了进一步确定混合物的组成,另取 m g 固体,重复上述实验,然后将反应后的物质过滤、洗涤、干燥,再次称量得到 n g 固体,若 m 和 n 满足 的量的关系,则 猜想三成立。
【得出结论】该固体为 Cu2O 和 Cu 的混合物。
【交流讨论】(1)从实验安全的角度考虑,本实验存在的危险是 ,改进的方法是 ;
(2)从物质的转化程度考虑,小组同学针对如何将氧化铜全部转化为铜单质展开讨论, 查阅了大量资料之后知道,反应条件是影响生成物的重要因素,因此一致认为在下次实验中需要适当加大 CO 的通入量或者 。
27.精还原铁粉是一种重要的化工原料,某兴趣小组对其进行下列研究:
【物质制备】利用绿矾制备精还原铁粉的工艺流程如下:
粗还原铁粉中还含有少量铁的氧化物和Fe3C杂质,可用氢气在高温下进一步还原,其反应方程式:
FexOy+yH2高温 xFe+yH2O,Fe3C+2H2高温3Fe+CH4
(1)写出焙烧中氧化铁与CO反应的化学方程式 .
(2)焙烧中加入焦炭的作用: 、 。
【含量测定】为得到精还原铁粉并测定粗还原铁粉中氧和碳元素的质量分数,按如下装置进行实验。已知 3CH4+4Fe2O3高温 3CO2+6H2O+8Fe (假设每步反应都完全且不考虑装置内原来有空气对测定结果的影响).
(3)主要实验步骤如下:
①按顺序组装仪器,检查装置的气密性,称量样品和必要装置的质量;②点燃A处酒精灯;③缓缓通入纯净干燥的H2;④点燃C处酒精灯;⑤分别熄灯A、C处酒精灯;⑥再缓缓通入少量H2;⑦再次称量必要装置的质量.
操作的先后顺序是①→ → → → → →⑦(填字母);
步骤②和③能否交换? (填“能”或“不能”)原因是
(4)步骤⑤和⑥能否交换? (填“能”或“不能”)原因
(5)装置F的作用是 ,若缺少装置F,则所测氧元素质量分数将 (选填“偏大”、“偏小”或“不变”下同),碳元素的质量分数将
(6)粗还原铁粉样品的质量为5.0g,装置B,E分别增重0.54g和0.44g.则样品中氧元素质量分数为 和碳元素的质量分数为 (要求计算过程).
28.我国钢铁产量居世界第一,为国民经济发展奠定了基础,生产生活中铁和铁的化合物也有着广泛的应用。
(一)铁的广泛应用
(1)“加铁酱油”中的铁指的是 (填“单质”或“元素”)。
(2)铁制炊具加热食物,说明铁具有的性质是 。
(3)铁与铬、镍等金属熔合可形成“不锈钢”,用不锈钢丝和聚乙烯纤维为原料可制作耐酸防护服材料。以上叙述中没有涉及到 (填字母)。A 合金B 无机非金属材料C 合成材料D 复合材料
(二)铁锈成分的探究
(1)下图为某兴趣小组探究铁生锈的三个实验,最先观察到铁锈的是 (选填序号)。
(2)铁生锈的主要过程为O2·H2O→Fe(OH)2O2·H2O→Fe(OH)3风吹日晒→Fe2O3•xH2O
次要过程为O2·CO2·H2O→FeCO3,写出Fe→Fe(OH)2反应的化学方程式 。
(3)铁锈组分的确定:某铁锈成分为Fe2O3•xH2O和FeCO3.为确定其组成,兴趣小组称取此铁锈样品25.4g,在科研人员的指导下用下图装置进行实验。
【查阅资料】①Fe2O3•xH2O失去结晶水温度为110℃,FeCO3在282℃分解为FeO和CO2
②温度高于500℃时铁的氧化物才能被CO还原。
(1)装配好实验装置后,首先要 。
(2)装置A中的反应为:H2C2O4(草酸浓硫酸→CO↑+CO2↑+H2O通过B、C装置可得到干燥、纯净的CO气体,洗气瓶B中应盛放 (选填序号)。
a.浓硫酸b.氢氧化钠溶液
(3)现控制D装置中的温度为300℃对铁锈进行热分解,直至D装置中剩余固体质量不再变化为止,冷却后装置E增重3.6g,装置F增重2.2g。则样品中FeCO3的质量m(FeCO3)= g。
(4)若缺少G装置,Fe2O3•xH2O中x的值会 。(选填“偏大”、“偏小”、“不变”)
(三)炼铁过程的探究
(1)进行上述实验时,应先点燃A装置中的酒精灯,后对D玻璃管加热,原因是 。
(2)将上述300℃完全分解后的D装置中剩余固体继续升温,当温度高于500℃时,铁的氧化物全部被CO还原得到铁的质量 克。(计算过程)
29.早在春秋战国时期,我国就开始生产和使用铁器。工业炼铁把铁矿石和焦炭、石灰石一起加入高炉,在高温下,利用焦炭与氧气反应生成的一氧化碳把铁从铁矿石里还原出来。
一氧化碳还原氧化铁的化学方程式为: 。
(一)甲组同学在学习炼铁的相关内容时,对炼铁时还原剂的选择进行了如下探究。
【提出问题】单质碳也具有还原性,为什么工业上不用焦炭作为还原剂直接还原铁矿石?
【猜想与假设】焦炭和铁矿石都是固体,接触面积小,反应不易完全。
【进行实验】①称取两份相同质量的氧化铁粉末。一份与足量的碳粉均匀混合放入图1装置A的试管中;另一份放入图1装置B的玻璃管中。
②图1装置A和B两组实验同时开始进行。在图1装置B的反应中,实验开始前应先 (选填“通CO”或“加热”);实验结束后应继续通入CO直至冷却至室温,其原因是 。
【实验现象】当图1装置B的玻璃管中固体完全由红色变为黑色时,图1装置A的试管中仍有: 。
【解释与结论】焦炭和铁矿石都是固体,接触面积小,反应确实不易完全,这可能是工业上不用焦炭作为还原剂直接还原铁矿石的一个原因。
【完善实验】联想到单质碳的一些化学性质,甲同学认为在碳还原氧化铁的反应中可能还会有CO产生。为了证明碳还原氧化铁所得的气体中含有CO和CO2,将该气体通过图2的检验装置。图2A装置中的试剂是(写名称,下同) ,图2B装置中的试剂是氢氧化钠溶液,用以吸收二氧化碳(2NaOH+CO2=Na2CO3+H2O);证明原混合气体中CO2存在的化学方程式是Ca(OH)2+CO2=CaCO3↓+H2O;证明原混合气体中CO存在的实验现象是 ;经过检验,证实碳还原氧化铁所得的气体中确实含有CO和CO2。
(二)精还原铁粉是一种重要的化工原料,某兴趣小组对其进行下列研究:
【物质制备】利用绿矾制备精还原铁粉的工艺流程如下:
粗还原铁粉中还含有少量铁的氧化物和Fe3C杂质,可用氢气在高温下进一步还原,其反应方程式为
FexOy+yH2高温Fe+yH2O,Fe3C+2H2高温3Fe+CH4。
【含量测定】
为得到精还原铁粉并测定粗还原铁粉中氧和碳元素的质量分数,按图装置进行实验。
已知3CH4+4Fe2O3高温3CO2+6H2O+8Fe(假设每步反应都完全,且不考虑装置内原有空气对测定结果的影响)。
(1)主要实验步骤如下:
①按顺序组装仪器,检查装置的气密性,称量样品和必要装置的质量;②缓缓通入纯净干燥的H2;
③点燃酒精灯, (填“先点A处,后点C处”或“先点C处,后点A处”);
④分别熄灭A处、C处酒精灯;⑤再缓缓通入少量H2;⑥再次称量必要装置的质量。
(2)步骤②的目的是 。
(3)若缺少装置D,则所测氧元素的质量分数将 (填“偏大”,“偏小”或“不变”)。
(4)粗还原铁粉样品的质量为15.000g,装置B、E分别增重0.270g和0.330g,则计算样品出中碳、氧元素的质量分数分别是 。
30.铁、铜的氧化物能与氢气、一氧化碳和氨气(NH3)等具有还原性的气体反应生成金属单质,某研究性学习小组设计实验进行系列探究。
(一)探究氨气(NH3)与氧化铜的反应
【资料一】①实验室常用浓氨水和生石灰混合的方法制取氨气:CaO+NH3·H2O=Ca(OH)2+NH3↑。
②碱石灰和浓硫酸是常用的干燥剂,浓硫酸能与氨气反应
③Cu2O是一种红色固体,能与稀硫酸反应:Cu2O+H2SO4=Cu+CuSO4+H2O。Cu和硫酸不反应。
(1)小组同学按图设计组装好仪器,装入药品前应进行的实验操作是
(2)A中烧瓶内发生的反应为 反应(填“放热”或“吸热”)。
(3)C中玻璃管内氨气与氧化铜在加热条件下完全反应生成铜、水和一种气体单质X,反应的化学方程式为 ,反应过程中氨气也可能将氧化铜还原为Cu2O。反应一段时间后,C中固体全部变为红色,取反应后固体少许于试管中,加入足量的稀硫酸,观察到溶液呈 ,说明红色固体中含有Cu2O,该红色固体的成分是 (写出所有可能)。
(4)气体X的密度和空气接近,难溶于水,上图D处欲用下图装置①②③收集较纯净的气体X并测其体积,装置的连接顺序是 。
(二)探究一氧化碳与铁的氧化物反应
【资料二】①Fe2O3·xH2O在温度为110℃时分解为Fe2O3和H2O,FeCO3在282℃时分解为FeO和CO2。
②温度高于500℃时铁的氧化物才能被CO还原。
③用CO还原Fe2O3炼铁的过程大致分为三个阶段
阶段1:3Fe2O3+CO500-600℃2Fe3O4+CO2 阶段2:Fe3O4+CO600-700℃3FeO+CO2
阶段3:FeO+CO>700℃Fe+CO2
(5)已知铁锈的成分为Fe2O3·xH2O和FeCO3,由此可知:铁生锈过程中,空气中的氧气、水和 都参与了反应。
(6)小组同学将铁锈在300℃热分解的产物继续分阶段升温,通入CO还原铁的氧化物。剩余固体质量随温度变化的曲线如下图所示。E点固体的成分是 ,G点固体的成分是
计算图中G点对应的a的值,写出计算过程 。
(7)金属矿物资源储量有限且不可再生,为防止铁制品生锈,可以采取 的措施。
31.天然气是一种重要的燃料,其主要成分是甲烷(CH4),某校化学兴趣小组的同学对甲烷燃烧的产物产生了兴趣,参与探究。
(提出问题):甲烷燃烧后生成哪些物质?
(查阅资料):含碳元素的物质完全燃烧生成CO2,不完全燃烧生成CO;无水CuSO4遇水变蓝。
(猜想与假设):猜想甲:CO2、H2O;猜想乙:CO2、CO、H2O;猜想丙:
(实验探究):为了验证上述猜想与假设,将甲烷在一定量的O2中燃烧的产物依次通过如图所示装置:
(1)甲、乙装置的顺序能否颠倒? (填“能“或“否”),理由是 。
(2)实验中用纯净O2而不用空气的原因是 。
(3)实验中观察到甲中无水CuSO4变蓝,乙、戊中澄清石灰水变浑浊,丁中红色粉末变成黑色,由此推断 同学猜想成立。
(4)装置乙的作用是 ,写出丁中发生的化学反应化学方程式: 。
(反思与交流):为避免有毒的CO污染环境,所以含碳元素的物质燃烧必须满足的条件是 。
实验结束,对相关装置进行称量(忽略空气成分对实验的干扰):甲装置增重3.6g,乙装置增重2.2g。那么燃烧甲烷的质量为 g,并写出该实验中甲烷燃烧的化学方程式 。
四、计算题
32.黄铜是铜和锌的合金。为了测定某黄铜样品中铜的质量分数,取20克该黄铜样品粉末加入到200克的稀硫酸中,恰好完全反应后,测得剩余物的总质量为219.8克,试求:
(1)产生氢气的质量(写出计算过程,下同);
(2)该黄铜样品中铜的质量分数。
33.某赤铁矿石200t,经分析其中含铁元素112t。
(1)该赤铁矿石只含一种铁的氧化物,其主要成分是 (填化学式):
(2)该赤铁矿石中铁的氧化物的质量为 ;
(3)该赤铁矿石中铁的氧化物的质量分数为 ;
(4)①含碳量为0.03%-2%的铁合金是 (填“生铁”或“钢”)。
②该赤铁矿石200t可炼得含铁质量分数为80%的铁合金的质量为 。
34.钢铁工业是一个国家的支柱产业之一。炼铁的主要化学方程式为:3CO+Fe2O3高温2Fe+3CO2 。
(1)现有200t含氧化铁80%的赤铁矿石:
①这些矿石中含氧化铁的质量为_________t;
②若用这些矿石炼铁,理论上可炼出含铁96%的生铁多少t?(写出计算过程,计算结果精确到0.1)
(2)查阅资料得知:CO与Fe2O3在不同条件下反应生成铁的同时,也能生成一些FeO或Fe3O4。某实验室用CO和Fe2O3在密闭容器中隔绝空气加强热来测试某温度下的反应结果,假如某次测试实验前后收集到的数据如下表,请回答相关问题:
①表中a的值为_____________;M的化学式为__________;
②容器内发生反应的化学方程式可表示为:_______________。
35.为了测定黄铜(铜、锌合金)中铜的质量分数,取20g黄铜样品加入大烧杯中,把200g稀盐酸分四次加入,实验所得数据如下表:
计算:(1)表中m。(2)黄铜样品中铜的质量分数为多少?(3)反应总共产生气体的质量是多少?
36.现有Fe和Fe2O3的固体混合物,东东同学为了分析混合物中Fe和Fe2O3的含量,设计了如下实验方案:(注意:100g是Fe与Fe2O3两种物质的总质量)
【实验数据】实验共记录了两组实验数据:
第I组,完全吸收气体后,NaOH溶液质量增加了66g;
第II组,完全反应,冷却后称量剩余固体的质量为Wg。
根据实验设计及有关数据进行分析与计算。
(1)根据第I组数据,CO与Fe2O3,反应产生CO2 g。
(2)混合物中Fe2O3的质量为多少 ?
(3)第II组数据W是 g。
37.氧化亚铜(Cu 2O)可用于船底防污漆,防止海生物对船舶设备的污损,现将Cu2O和Cu的固体混合物6.8g放入烧杯中,加入过量的质量分数为20%的稀硫酸30g,充分反应后,过滤、洗涤、干燥,得到4.8g固体。
已知:Cu2O+H2SO4=CuSO4+Cu+H2O
计算:(1)所加稀硫酸中溶质的质量为 g。
(2)原混合物中的Cu2O和Cu质量比(写出过程,结果用最简整数比表示)。
五、综合应用题
38.人类的生产生活离不开金属材料,随着科技水平的不断提高,金属及其合金在日常生活中扮演着越来越重要的角色。
(1)西汉时期中国古老的冶铜方法是“湿法冶铜”主要的反应原理是铁与硫酸铜溶液反应,写出反应的化学方程式 。
(2)铁锅、铝锅是生活中常用的炊具,如图1是铁锅的示意图。
①炒菜时铁锅中的油着火可用锅盖盖灭,其原理是 。
②铜与空气接触也易生锈,铜锈的主要成分是碱式碳酸铜Cu2(OH)2CO3,生锈反应的化学方程式为 。
铁和钛合金被认为是21世纪的重要金属材料,被广泛用于火箭、导弹、航天飞机、船舶等,如图为某化工企业生产钛流程示意图:
请回答下列问题:
(3)上述流程中发生置换反应的是 。
(4)反应①中有两种元素化合价升高,且生成物均为二元化合物,其中X的水溶液呈酸性,则氯化的化学方程式为 。
(5)若反应②为化合反应,则反应中CO和H2的化学计量数之比为 。
(6)反应③加入Ar的作用是 。
39.从古至今,铁及其化合物在生产生活中发挥着重要作用。
一、铁材料的认识
(1)钢铁是目前使用较广泛的金属。如图是某太阳能电池示意图,其中不涉及到的材料是 (选填字母)。a.无机材料b.合成材料c.复合材料
(2)图中支架采用合金钢,相比于纯铁,它的硬度更 (选填“大”或“小”)。
(3)《天工开物》记载的“炒钢”是靠鼓风并不断搅拌熔化的生铁使其成钢。“炒钢”是为了降低生铁中 元素的含量。
(4)铁制品使用过程中容易生锈,实际上是铁与空气中的 发生化学反应的过程。铁制品表面的铁锈,可加入稀盐酸除去,其原理是 (用化学方程式表示)。
二、铁红(Fe2O3)的制备
工业上用硫铁矿烧渣(含有Fe2O3、FeO和SiO2等)制备铁红的步骤如图所示。
(5)酸浸前,将烧渣粉碎的目的是 。
(6)酸浸时,硫酸不能过量太多,一是节约硫酸,二是 。
(7)“沉铁”过程温度不宜过高,主要原因是 。
(8)“沉铁”后过滤,滤渣中含有FeOOH,将其焙烧后可得到铁红,写出焙烧时发生反应的化学方程式 。
三、还原性铁粉的制备
上述流程制备的铁红混有少量FeOOH,实验小组取48.9g该铁红样品置于装置A中,通入CH4后加热制备还原性铁粉,不同温度下测得装置B和C的质量变化如表所示。
【资料】FeOOH在350℃时完全分解。加热到500℃以上,Fe2O3和CH4开始反应,生成铁的其他氧化物、CO2和H2O。温度高于700℃,生成Fe。
(9)装配好实验装置后,先要 。
(10)停止加热后还要持续通入一段时间CH4,目的是防止倒吸和 。
(11)表中m= 。(12)加热到600℃时,装置A中剩余固体的化学式为 。
(13)650℃时,A中剩余固体为FeO和Fe3O4的混合物,写出装置A中固体由Fe2O3加热到650℃时发生反应的总化学方程式 。
40.碳酸亚铁应用非常广泛,可以做补血剂、阻燃剂、催化剂,还可用于皮革生产。已知FeCO3是一种白色晶体,在空气中易被氧化。FeSO4溶液也易与氧气反应面被氧化。
Ⅰ.工业上利用废铁屑(含少量Fe2O3)为原料制备碳酸亚铁(FeCO3)的流程如下:
(1)酸溶时适当提高反应温度和H2SO4浓度,目的是 ,转化1中Fe粉可使“酸溶”产生的Fe2(SO4)3转化为FeSO4,该反应的化学方程式为 。
(2)转化2中发生的反应是FeSO4+2NH4HCO3=FeCO3↓+X+H2O+CO2↑,X的化学式为 。检验滤渣是否洗涤干净的方法是取最后一次洗涤液,加入 溶液,无明显现象,证明已洗干净了。
(3)FeCO3在空气中灼烧能生成氧化铁和二氧化碳,写出该反应的化学方程式为 ,FeCO3能作阻燃剂的原理是 , 。
Ⅱ.实验室利用如图装置,通过FeSO4与NH4HCO3反应制取FeCO3,进行以下两步操作:第一步:打开活塞1、3,关闭活塞2,反应一段时间。第二步:关闭活塞3,打开活塞2,发现B中有白色沉淀和气体生成。
(4)装置A中发生反应的化学方程式为 。第一步骤中将产生的气体向B中持续通入一段时间的目的是 。
(5)第二步骤中A中的浅绿色溶液能进入B中的原因是 。
(6)装置B中水浴温度不易过高的原因是 。
41.人类文明的发展和社会的进步同金属材料关系十分密切。
(一)铁的应用及防护
(1)生活中常用铁锅烹饪,主要利用铁的 (填字母)。a.导电性 b.导热性 c.耐腐蚀
(2)“发蓝“处理是在铁表面形成致密氧化膜,以防止其腐蚀。“发蓝”的原理是:36Fe + 4NaNO2 + 9NaNO3 + 26H2O=12X + 13NaOH + 13NH3↑,X的化学式为 。
(3)患贫血症的人体内需要补铁 (填字母)。a.分子 b.原子 c.元素
(4)如图为某兴趣小组探究铁生锈的三个实验,最先观察到铁锈的是 (选填序号)。
(5)铁生锈的主要过程为: Fe →O2、H2OFe(OH)2 →O2、H2OFe(OH)3→Fe2O3·xH2O,写出Fe(OH)2→Fe(OH)3反应的化学方程式 。
(二)铁的冶炼和探究
取20.0g Fe2O3粉末,小组同学用下图装置模拟炼铁,并测定反应后固体成分。
资料:碱石灰可吸收H2O和CO2。
(6)连接装置,先 ,再装入药品。(7)实验时先通入CO,目的是 。
(8)该实验装置有一个明显缺陷,你认为是 。
(9)控制A中温度在700℃至固体全部变黑,继续通CO至冷却。通过测定装置B中固体的质量变化,可准确求得装置A中剩余固体质量。装置C的作用是 。
(10)现直接测得装置A中剩余固体质量为17.2g。经分析该17.2g为Fe和FexOy的混合物,向其中加入足量的稀H2SO4,充分反应,得H2质量为0.1g。(FexOy和稀H2SO4反应,但无气体产生)
①固体中Fe质量为 g。 ②FexOy的化学式为 。
(三)成分探究
【查阅资料】用CO还原Fe2O3炼铁的过程大致分为三个阶段:
阶段1:3Fe2O3+CO500~600℃2Fe3O4+CO2 阶段2:Fe3O4+CO600~700℃3FeO+CO2
阶段3:FeO+CO>700℃Fe+CO2
另取一定量Fe2O3进行上述实验,加热时固体质量随温度变化的曲线如图所示.回答下列问题:
(11)温度控制在300℃--500℃范围时,固体质量没有发生变化,原因是 。
(12)图中H点对应的固体成分的化学式是 。(13)图中M点对应a的数值= 。
42.(一)如图是实验宝制取氧气实验装置图、请回答下列问题:
(1)写出图中有标号仪器的名称:① ;(2)可使用A、D装置制取氧气,化学方程式为 ;
(3)可用浓氨水和生石灰来快速制取氨气,且氨气是极易溶于水的气体,则应选择的制取装置为 (填序号,A-E):若用装置F来收集氨气,氨气从 进入(填“a”或“b”)
(二)在CO2复习课上,老师设计了如下图所示的实验装置,既可用于制取CO2,又可用于探究CO2性质。
说明:1 装置Ⅰ中盛放的药品是石灰石和稀盐酸。
2 装置Ⅲ中①④为紫色石蕊溶液润湿的棉球,②③为浸过紫色石蕊溶液的干燥棉球。
(4)实验时,打开K1关闭K2用来制备CO2.检验CO2气体收集满的方法是 ;
(5)实验时,关闭K1打开K2可用于探究CO2的性质。实验时Ⅲ中出现的现象是 ;该实验说明CO2具有的性质是 。
(6)将100g质量分数为30%的浓盐酸稀释成10%的稀盐酸,需加水的质量为 g。
(三)已知在不同的温度下,CO与铁的氧化物反应能生成另一种铁的氧化物(或铁单质)和CO2,现利用图1的实验装置进行实验,反应过程中管内的固体质量随温度的变化曲线如图2。
注:已知CO还原Fe2O3是分步完成的,过程中生成Fe3O4和FeO。
图1中的仪器甲是一种加热仪器。(7)图1装置中的现象有 。
(8)利用图2显示的相关信息,回答如下问题:
①图中x= g。(已知Fe2O3的相对分子质量为160)②试据图计算并推断出B点固体的化学式是 。
43.铁及其化合物在生产生活有广泛的应用。
一、铁的相关知识
(1)磁铁矿是早期司南(如图)的材料,磁铁矿中所含铁的氧化物主要是 。
(2)西汉有“曾青得铁化为铜”之说,用化学方程式表示其原理 。
(3)某钢中含有少量Mn;MnO2和Al粉混合在高温下反应可得到Mn,该反应的化学方程式为 。
(4)铁锈主要成分是Fe2O3·nH2O,铁生锈主要与空气中的 有关。
二、废铁屑的利用
草酸铁钾晶体[K3Fe(C2O4)3·xH2O]是一种光敏材料。用废铁屑(主要成分为Fe,含少量Fe2O3)制备该晶体主要流程如下:
(5)“酸溶”时,产生的气体X为 。
(6)“转化1”中加入铁粉是将+3价的铁转化为+2价的铁,该反应的化学方程式为 。
(7)“转化2”反应生成FeC2O4·nH2O的化学方程式是 。
(8)“转化3”需控制一定的温度,但温度不能太高的原因是 。
三、草酸铁钾晶体的实验
称取9.82g草酸铁钾晶体,用下图装置进行热分解实验。
【资料】①Mr[K3Fe(C2O4)3]=437
②草酸铁钾晶体在110℃时失去全部结晶水,230℃时完全分解生成K2CO3、Fe、FeO、CO、CO2。
(9)连接好装置后,要先 。 (10)控制温度对A中固体加热,加热前后及过程中均需通入N2.当加热到110℃后,通入N2的目的是防止倒吸和 。
(11)数据处理:测得B、C装置在不同温度下的质量,如下表所示。230℃反应结束后,A中剩余固体5.42g。
计算:①x= 。②5.42g剩余固体中单质Fe的质量为 g。
③上述K3Fe(C2O4)3热分解的化学方程式 。
44.粗还原铁粉是一种重要的化工原料,某兴趣小组对其进行下列研究,制备精还原铁粉的工艺流程如下:
粗还原铁粉中还含有少量铁的氧化物和Fe3C杂质,可用氢气在高温下进一步还原,其反应方程式为:
Fe2O3+yH2高温xFe+yH2O 、Fe3C+2H2高温3Fe+CH4。
(1)写出焙烧过程中氧化铁与CO反应的化学方程式: 。
(2)焙烧中加焦炭的作用除了可以生成CO外,还能 。
为得到精还原铁粉并测定粗还原铁粉中氧和碳元素的质量分数,按如图装置进行实验。已知:3CH4+4Fe2O3高温3CO2+6H2O+8Fe (假设每步反应都完全)
(3)主要实验步骤如下:
①按顺序组装仪器,检查装置的气密性,称量样品和必要装置的质量:②点燃A处酒精灯:③缓缓通入纯净干燥的H2:④点燃C处酒精灯:⑤待A、C处反应结束后熄灭酒精灯,并持续通入H2至装置冷却:⑥再次称量必要装置的质量。 操作的先后顺序是①③ ⑤⑥(填序号);
(4)步骤③中验证装置内已充满H2的方法是 。
(5)若缺少装置D,则所测氧元素的质量分数将 (填“偏大”、“偏小”或“无影响”)
(6)粗还原铁粉样品的质量为10.00g,装置B,E分别增重0.18g和0.22g,计算样品中碳元素的质量分数是 (精确到0.10%)
45.(一)对古代金属制品的认识
(1)“三星堆遗址”出土了黄金面罩、象牙、青铜艺术品、残存的丝织品等重要文物,其中属于金属材料的有
(选填序号)。a、黄金面罩 b、象牙 c、青铜面具 d、丝织品
(2)《吕氏春秋·别类篇》载有“金(铜)柔锡柔,合两柔则刚”,表明青铜的硬度比纯铜 (选填“大”或“小”)。
(3)文物中的“黄金面罩”依然金光闪闪,而“青铜面具”则布满锈斑,由此现象可知金的化学性质比铜更 (选填“活泼”或“不活泼”)。
(4)青铜面具出土时表面存在绿色锈蚀,原因是铜与空气中O2、H2O、CO2反应,在表面慢慢生成一层铜绿【Cu2(OH)2CO3】,写出反应的化学方程式 。
(二)古代金属铜的冶炼方法
方法一:“火法炼铜”是将孔雀石【主要成分Cu2(OH)2CO3】与木炭一起加热,就得到红色的金属铜;
方法二:《淮南万毕术》中记载“曾青得铁则化为铜”,先用孔雀石制取硫酸铜,再用“湿法炼铜”获得铜。其流程如下:
(5)方法一中涉及的反应方程式: ;CuO+CΔCu+CO↑:2CuO+CΔ2Cu+CO2↑
(6)步骤①的反应方程式为Cu2OH2CO3+2H2SO4=2CuSO4+3H2O+CO2↑,加入过量稀硫酸的目的是 。
(7)步骤②中发生反应的化学方程式 (任写一个),固体B的成分 。
(8)与“火法炼铜”相比,“湿法炼铜”的优点有(至少答一条) 。
(三)某碱式碳酸铜的组成测定
某碱式碳酸铜成分可表示为Cux(OH)Y(CO3)z,为探究其组成,用如图装置对样品27.1g进行热分解实验,观察到样品固体先变成黑色,然后部分出现红色。
资料:①浓硫酸具有吸水性,浓氢氧化钠溶液能充分吸收CO2。
②CuO加热会生成红色的Cu2O和O2。
(9)装配好实验装置后,先要 ,再加入样品。
(10)D装置中的实验现象是 。
(11)停止加热后仍需继续通N2,可防止倒吸和 。
(12)测得实验前后各装置的质量变化如下表。
①该碱式碳酸铜的化学式为 。
②最后装置A剩余固体中铜、氧元素质量比 (最简整数比)。
46.铁、铜是人类使用广泛的金属。
Ⅰ、铁、铜的冾炼
(1)工业炼铁大多采用赤铁矿(Fe2O3)、磁铁矿(Fe3O4),而不采用黄铁矿(FeS2)、黄铜矿( CuFeS2),可能的原因是:①黄铁矿、黄铜矿含铁量相对低;② 。
(2)以黄铜矿为原料,采用生物炼铜是现代炼铜的新工艺,原理为:4CuFeS2+17O2+2H2SO4耐酸、铜细菌4CuSO4+2Fe2SO43+2H2O,向上述反应后的溶液中加入Fe粉,得到FeSO4溶液和Cu。
①发生主要反应的化学方程式:Fe+Fe2SO43=3FeSO4, 。
②FeSO4溶液经蒸发浓缩、 、过滤等操作得到FeSO4·7H2O晶体。
Ⅱ、黄铜矿中铁、铜含量的测定
在科研人员指导下,兴趣小组称取25.00g黄铜矿(含少量Fe2O3和其它不含金属元素的杂质)模拟生物炼铜,使其全部转化为CuSO4、Fe2(SO4)3溶液。向溶液中加入过量NaOH溶液得到Cu(OH)2、Fe(OH)3固体。用下图装置对固体进行热分解实验。
【资料】在68℃时,Cu(OH)2分解为CuO和H2O;在500℃时,Fe(OH)3分解为Fe2O3和H2O。
②在1400℃时,CuO分解为Cu2O和O2,Fe2O3分解为复杂的铁的氧化物和O2。
③浓硫酸能够吸收水,可作干燥剂。
(3)装配好实验装置后,先要 。
(4)停止加热后仍需继续通N2,目的是:① ;② 。
(5)控制不同的温度对A中固体加热,测得装置B和C中铜网的质量变化如下表:
①C中的玻璃管里发生反应的化学方程式为 。
②此黄铜矿中铜元素的质量分数为 。
③Fe2O3分解生成铁的氧化物的化学式为 。
47.铁是生产、生活中应用广泛的金属材料
(一)铁的知识
(1)生活中常用铁锅烹饪,主要利用铁的 (填字母)。a.导电性b.导热c.耐腐蚀性
(2)如图为铁元素在元素周期表中的信息,铁元素的原子序数为 ,亚铁离子(Fe2+)的核外电子数为 。
(3)如图为某兴趣小组探究铁生锈的三个实验,最先观察到铁锈的是 (填字母)。
(4)铁生锈的主要过程为:铁氧气、水→氢氧化亚铁氧气、水→氢氧化铁→风吹日晒铁锈,写出:氢氧化亚铁→氢氧化铁反应的符号表达式: 。
(二)铁的实验探究
(5)如图是“铁丝在氧气中燃烧”实验的改进装置。实验时,打开分液漏斗活塞,通入干燥氧气约10秒,引燃铁丝下端火柴杆,伸入塑料瓶内,并对准玻璃管口正上方。改进后的优点是 (填字母)
a.氧气无需提前制备和收集,操作更方便
b.塑料瓶代替集气瓶,防止集气瓶炸裂,更安全
c.装置集氧气的制取、干燥和性质验证于一体,实验更优化
(6)某同学根据铁生锈的原理,用铁粉测定空气中氧气的含量,设计了如下图实验,8分钟后测得数据如下表:
①装药品前,必须进行的一步操作是 。
②实验时该同学将浸润了氯化钠溶液的铁粉不是堆放在瓶底,而是撒在滤纸条上,再把该滤纸条贴在广口瓶内侧,其目的是 。 ③根据表中数据计算出空气中氧气的体积分数为 (结果保留到0.1%)。
(三)拓展与应用
(7)已知:Fe2O3固体在一定的高温下能分解为一种复杂的铁的氧化物和一种常见的气体。该气体可以用 来检验。现将48.0gFe2O3固体加热到该温度下,发现固体质量减少了2.4g后不再改变。请回答:
①48.0gFe2O3固体中含有铁元素 g。②该温度下,Fe2O3固体分解的符号表达式为 。
(8)已知:镁在氮气中燃烧生成淡黄色的氮化镁(Mg3N2)固体。
取3.6g镁条在O2和N2的混合气体中完全燃烧,所得固体质量为ag,则a的取值范围是 gAg
B.只由实验甲、乙可得出金属活动性:A1>Cu>Ag
C.只由实验甲、丙可得出金属活动性:Al>Cu>Ag
D.实验甲中的Al2(SO4)3溶液改为A1(NO3)3溶液也能完成实验
(4)向一定量AgNO3和Cu(NO3)2的混合溶液中加入一定量的锌粉,过滤,若溶液质量变大,则滤液中所含溶质的成分有 种情况。
(5)将质量相等的Mg、A1、Zn三种金属分别放入质量和质量分数均相等的三份稀硫酸中,反应结束后,生成氢气的质量关系不可能的是 。(填序号)
64.金属在生产、生活和社会发展中的应用较为广泛。
(1)用金属铜做导线,主要是利用了铜的 性。
(2)在纯铁中加入一定量的铬、镍制成不锈钢,不锈钢具有的特点是比纯铁熔点低、抗腐蚀性好、 。
(3)少数很不活泼的金属如金、银等在自然界中能以 (填“单质”或“化合物”)的形式存在。
(4)铁生锈是铁与空气中的 等物质发生化学反应。利用盐酸可除去生锈铁制品表面的铁锈。请写出盐酸除铁锈的化学方程式 。
(5)某同学为验证镁、铁、铜、银的金属活动性顺序,设计了下图所示的四个实验(金属片均已打磨,且其形状大小相同;实验①②③所用盐酸的溶质质量分数和体积均相同)。下列分析正确的是 (填字母序号)。
A 对比实验①②反应的剧烈程度,能判断出镁和铁的金属活动性强弱
B 分析实验②④现象,能判断出铁、铜、银的金属活动性强弱
C 分析实验④的现象,能判断出铜和银的金属活动性强弱
D 分析四个实验的现象,能判断出镁、铁、铜、银的金属活动性顺序
(6)现有一包由6.5g锌、5.6g铁、6.4g铜混合而成的粉末,把它加入到一定量的硝酸银溶液中,反应结束后过滤,洗涤,烘干,得到滤液A和滤渣B.下列有关A和B的说法合理的是 (填字母序号)。
A 若测得B的质量为64.8g,则B中一定只含有银
B 若测得B的质量为57.2g,则A中一定含有硝酸锌、硝酸亚铁和硝酸铜,一定没有硝酸银
C 若测得B的质量为49.6g,则B中一定含有铁、铜和银
D 若测得B的质量为33.6g,则A一定含有硝酸锌,可能含有硝酸亚铁
65.含有硝酸锌、硝酸镁、硝酸铜、硝酸银四种溶质的溶液中加入一定量的铁粉,充分反应后过滤,滤纸上一定有 ,滤液中一定有 ;如果滤纸上有铜,则滤纸上一定也有 ,滤液中一定有 ,滤液中一定没有 ;如果滤纸上有铁,则滤纸上一定同时还有 ,滤液中一定有 。
66.没有金属,生活是难以想象的。请你根据所学知识回答下列问题:
(1)在一百余种元素中,金属元素的种类比非金属元素的种类 。现代社会以各种金属为支撑,其中用量最大、应用最广泛的金属是 。
(2)我国早在春秋战国时期开始炼铁、应用金属铁。现有200t含Fe2O380%的赤铁矿做原料,能生产含杂质4%的生铁 t(结果保留到0.1)。
(3)在硫酸铜、硫酸锌和稀硫酸的混合溶液中,加入一定量的铁粉,充分反应后,铁粉有剩余,过滤,则滤液中一定没有溶质是 ,滤纸上一定含有的物质是 。
67.Fe2O3在一定条件下可转化为FeO:Fe2O3+ CO高温__2FeO+CO2,反应前Fe2O3的质量为160克,反应过程中,Fe2O3的转化率(参加反应的Fe2O3与反应前的Fe2O3的质量比)用a表示,固体中铁元素与氧元素的质量比用mFe/mFe0表示。
(1)填写下表中的空格:
(2)如果Fe2O3转让为FeO的反应分两步进行:3 Fe2O3十CO高温__2 Fe3O4十CO2
Fe3O4十CO高温__3FeO十CO2
反应后的固体中mFe/mO=21/8时固体的成分可能有三种情况:
(1) Fe3O4 (2) (填化学式、下同) (3) .
九、课内填空
68.保护共享单车的措施之一是防止其锈蚀,其中链条常采用的防锈方法是 ,防锈的原理是 。
69.为减少环境污染,产生污染气体的实验要有 装置。比如,一氧化碳还原氧化铁实验。
70.使用金属和酸反应确定金属活动性。除金属 不同外,金属的 、 要相同。酸的 、 、 要相同。实验的温度等也要相同。此时反应速率越快,说明金属越 。
71.回答下列问题。
(1)一氧化碳还原氧化铜具体步骤:连接装置;②检查 ;③点燃 的酒精灯;④通入CO,排除装置中的 ;⑤ CuO;⑥ CuO;⑦ 通入CO,排净残留在串联装置中的 ;⑧停止 。
(2)实验中注意:
①先通入CO一会儿,是为了防止玻璃管内的 没有排尽,加热时 。
②继续通入CO到玻璃管冷却为止,是为了防止生成的铜重新被氧化为 。
③用酒精灯点燃是进行 处理:防止 污染空气,使人中毒。
(3)做此试验在 中进行,以防止没除净的CO使人中毒。
72.曲线的陡直和金属活动性有关:曲线越陡,金属的活动性越 。
73.置换反应定义: 。
74.金属活动性顺序 。
75.金属资源储量有限,而且 再生。保护金属资源的主要途径有: ; ;合理开发金属资源,积极寻找金属代用品。金属资源的 不仅可以节约金属资源,而且可以保护环境。
76.磁铁矿主要成分是 ,赤铁矿主要成分是 ,生铁的主要成分是 。前者是混合物,后者是纯净物。化学方程式计算中必须用纯净物质量进行计算。
77.少数性质稳定的金属以单质形式存在:如 。
78.从人类利用金属的历史来看,先是青铜时代(如 ),而后是铁器时代(如 ),铝的运用是近百年的事(如 ),21世纪是钛和钛合金时代。金属的使用先后和金属的活动性强弱,冶炼难易程度有关。
79.2021年3月28日,洛阳地铁1号线正式开通运营,古都洛阳迈入“地铁时代”。地铁轨道所用材料是锰钢,其主要成分是 ;车厢用到了大量铝合金材料,铝的原子结构示意图是 ;铝合金密度小、硬度大、耐腐蚀,铝制品耐腐蚀的原因是 (用化学方程式表示)。
80.根据教材中提炼金属的矿石图,比较哪种铁矿石最适宜炼铁。(提示:可考虑铁元素的含量高低及在冶炼过程中对环境的影响大小)
(1)少数很不活泼的金属(如金、银、钳等)以 的形式存在(金以单质的形式存在,因此沙里淘金属于物理变化);
(2)其余金属都以 的形式存在。
81.废弃金属回收的意义: 。
保护金属资源的途径: ; ; ; 。
82.金属腐蚀不仅浪费资源还给我们带来巨大损失,阅读教材,如何减缓钢铁锈蚀?保护金属资源的有效途径是哪些?你知道哪些废旧金属可对环境造成污染?
交流归纳:(一)防止铁生锈的方法:
1. 。 2. 。
3. 。 4. 。
(二)回收金属资源的意义
(1)可节约金属资源。
(2)由于金属冶炼需在高温下进行,废弃金属回收利用可以节约能源。
(3)降低金属制品的生产成本,可方便人们得到物美价廉的金属制品。
(4)可减少金属对环境的污染,保护环境。
(三)保护矿产资源的方法
(1) 。 (2) 。
(3) 。 (4) 。
83.铁在 中容易生锈,钢铁的锈蚀主要是铁与空气中的 、 等物质发生化学反应的结果;铁锈的成分比较复杂,主要成分是 (填化学式),铁锈疏松多孔,不仅不能阻止钢铁制品与 和 的接触,还会把空气和 保留在钢铁制品的表面,进一步加快钢铁的锈蚀。
84.阅读教材中的有关内容写出炼铁的化学方程式: ,并回答下面的问题:
① 叫还原反应,该反应中氧化铁 变成铁,所以氧化铁发生了 ;而一氧化碳 了氧化铁中的氧,因此一氧化碳发生了 ;该反应又叫 ,注意氧化还原反应 属于基本反应类型。
②在这个反应中一氧化碳的作用是 氧化铁中的氧,使氧化铁发生 ,因此一氧化碳作 ,常见的还原剂还有 等(如氢气和氧化铁反应会产生铁和水,碳和氧化铁反应会产生铁和二氧化碳)。
85.铁的冶炼(教材图8—20装置实验)
原理: 。
现象:红色粉末变成 色;澄清石灰水 。
注意:①实验开始时先通入 ,再点燃 ,防止CO与空气混合加热发生爆炸。
②实验结束后,先 ,再通一会儿 ,直至玻璃管冷却。即气体为“早出晚归”或“先通后停”。
③由于一氧化碳有毒,所以一定要有 处理装置。尾气处理可采用 或用 收集的方式。
86.常见的合金:铁合金包括 和 (二者都含有 ,主要区别是 不同);铜合金包括 (含铜Cu和锡Sn)和 (含铜Cu和锌Zn,被称为假黄金)、铝合金、钛合金等。
87.金属的性质与金属的用途
88.金属之最:熔点最高的金属是 ;熔点最低的金属是 ;目前世界上年产量最高的金属元素是 ;导电性最好的金属元素是 ;黄色的金属是 ;紫红色的金属是 ;延性(拉长)最好的金属是 ;展性(薄片)最好的金属是 ;地壳中含量最高的金属元素是 ;人体中含量最高的金属元素是 ;海水中含量最高的元素是 ;海水中含量最高的金属元素是 ;海水中含量最多的物质是 ;海水中含量最多的盐是 。
89.合金:“合”即熔合,“金”即金属材料。合金是由一种 跟其他 (或 )一起熔合而成的具有金属特性的物质,因此合金是 ;
合金的性质:金属与其合金性质的比较 、 、 、 ;
常见的合金:铁合金(包括 和 )、铝合金、铜合金(包括 和 )、钛合金。
90.金属的共性:大多数金属具有 , 较大, 较高,具有良好的 、 性能,常温下都呈 态(“ ”除外)。
91.置换反应:一种 和一种 反应生成另一种 和另一种 的反应。
字母表示: 。
特点:①反应物、生成物均只有一种单质、一种化合物;②发生反应的A与B相互交换成分(位置交换)。
【点拨】铁与盐酸、稀硫酸反应时,生成物中铁元素的化合价为 ,读作 ,溶液为 色。
92.【提出问题】钢铁锈蚀是生活中常见的现象,钢铁的锈蚀与哪些因素有关?
【猜想假设】猜想1:钢铁生锈可能与氧气有关。猜想2:钢铁生锈可能与水有关。
猜想3:钢铁生锈可能是空气、水与铁共同作用的结果。
猜想4:酸溶液和盐溶液能加快钢铁生锈的速率。
【实验探究】
【结论展示】
【联系生活】铁锈的主要成分是 ,化学式是 ,其特点是疏松多孔,因此当钢铁制品表面生锈时,应该及时除锈。生活中我们常用酸除铁锈,请写出用盐酸除铁锈的化学方程式: 。
93.观察老师演示实验8—20,记录实验现象并分析出现此现象的原因。
【交流讨论】①实验开始时,先 ,再 ,这样做的目的是 。
②实验结束时,要先 ,再 ,原因是 。
③最后导气管中的气体要接一个燃着的酒精灯,是为了
④在一氧化碳与氧化铁的反应中,一氧化碳具有 性,作 剂。
⑤工业炼铁的主要设备是 ,原料是 、 、 。
⑥用化学方程式表示工业炼铁中焦炭如何转化为一氧化碳:下层: 中层:
⑦工业炼铁中得到的铁 纯净的铁,因为 。
94.防止铁生锈的实质就是破坏铁生锈的条件,即让铁 与或 隔绝,可采用的方法有 。
95.2021年10月16日凌晨,我国的神舟十三号载人飞船发射成功。飞船上的电能主要由硅太阳能电池提供,工业上制取硅的化学方程式为 +2C高温Si+2CO↑ ;飞船与地面的联系需要卫星天线,镍钛合金通常用于制作宇宙飞船的自展天线,在低温下被折叠,进入太空后,在阳光照射下可重新展开,恢复成原状,这是利用了镍钛合金的 功能;船舱内的异味可用 来净化。
96.燃烧是一种常见的变化(1)镁条在空气中燃烧时,不仅能与O2反应生成氧化镁,还能与二氧化碳反应生成氧化镁和另一种单质。镁与二氧化碳发生反应的化学方程式为 ;该反应所属的基本类型为 。
(2)在纸叠的小船中加入适量的水,用酒精灯直接加热,纸船安然无恙,从燃烧的条件分析,纸船未燃烧的原因是 。
97.合金的定义:“合”即熔合,“金”即金属材料。合金是金属中加热熔合其他 或 后形成的具有金属特性的物质,是 物。
98. 是工业炼铁的主要设备。
99.描述金属与金属化合物溶液的反应现象时要注意:①置换出的金属 ,②注意溶液 的变化。如铁丝浸入硫酸铜溶液中,现象是铁丝表面 ,溶液 。
100.大多数金属都能与氧气发生反应,但反应的难易和剧烈程度是不同的(以铝、镁、铁、铜、金为例)。
(1) 等在常温下就能很容易和氧气反应。
(2) 等在常温下很难与氧气反应,当在高温时就能很容易与氧气反应。
(3) 即使在高温下也不与氧气反应。
装置编号
A
B
C+D
实验前装置的质量/g
220
156.6
256.8
实验后装置的质量/g
196
171
270
铁的氧化物
FeO
Fe2O3
Fe3O4
铁的质量分数
77.8%
70.0%
72.4%
装置
步骤
现象
结论
I.按左图组装实验装置,打开K,紧握锥形瓶
______________
气密性良好
II.测量初始温度
温度计示数为16 ℃
暖宝宝工作时消耗了氧气并放出热量
III.撕开外袋取出一片暖宝宝,粘贴在温度计上。立即将塞子塞紧
导管中液面上升,温度计示数持续升高
Ⅳ.当导管中的液柱快接近顶端时,关闭K
几分钟后,温度达到40℃
时间/s
10
20
30
40
50
60
70
80
空气中液柱高度/cm
0.3
0.7
1.6
2.4
3.2
4.1
5.0
5.7
氧气中液柱高度/cm
0.4
1.1
2.5
3.8
5.1
6.5
7.9
9.1
序号
铁粉/g
水/mL
氯化钠/g
活性炭/g
①
9
6
0
0
②
9
6
3
0
③
9
6
0
6
④
x
6
3
6
实验步骤
实验现象及实验结论
取少量固体粉末于试管中, 加入过量 溶液。
若无明显变化,则猜想一成立;
若溶液变为 色,则猜想二或猜想三成立。
物质
CO
Fe2O3
Fe
M
CO2
反应前质量/g
5.6
32
0
0
0
反应后质量/g
0
0
5.6
a
8.8
实验次数
第一次
第二次
第三次
第四次
加入稀盐酸质量/g
50
50
50
50
剩余固体的质量/g
16.75
13.5
m
12.2
温度℃
装置B/g
装置C/g
室温
200.0
200.0
350
200.9
200
600
m
201.1
650
202.7
202.2
温度/℃
室温
110
230
B装置/g
200.00
201.08
201.08
C装置/g
200.00
200.00
202.20
温度/℃
装置A
装置B
装置C
装置D
实验前/g
227.1
100.0
100.0
100.0
实验后/g
219.0
102.7
104.4
101.0
温度/℃
室温
100
550
1400
B装置/g
210.00
211.80
215.04
215.04
C中铜网/g
110.00
110.00
110.00
111.28
实验前的体积
实验后的体积
集气瓶内空气
量筒内水
量筒内剩余水
250mL
200.0mL
148.5mL
反应前
反应后
装置B/g
100.0
107.2
装置C/g
80.0
84.4
温度/℃
0
10
30
40
50
60
64
70
80
90
溶解度/g
15.6
20.5
33.0
40.4
48.8
55.0
55.3
50.6
43.7
析出晶体
FeSO4•7H2O
FeSO4•4H2O
FeSO4•H2O
mFe/mO
7/3
14/5
7/2
固体成分
Fe2O3
Fe2O3、FeO
转化率(α)
0
100%
金属
特性
用途
金属
特性
用途
钨
铜
作导线
实验
现象
分析
结论
干燥空气中
不生锈
只与氧气接触,反应困难
铁锈蚀的主要因素是铁与空气中
的 与等物质发生化学反应的
结果, 、 等物质会加快生锈速率
全部浸在水中
不生锈
只与水接触,反应困难
一半在水中
生锈
同时与水和氧气接触,容易反应
食盐水中
严重生锈
与水、氧气、盐接触,锈蚀加快
食醋浸过
严重生锈
与水、氧气、酸接触,锈蚀加快
直玻璃管内
试管内
酒精灯处
现象
化学方程式
参考答案:
1.D【分析】设参加反应的氧化铁的质量为x,生成铁的质量为y,生成二氧化碳的质量为z,固体减少的质量为氧化铁中氧元素的质量;
Fe2O3+3CO高温2Fe+3CO2固体减少的质量160112132160-112xyz20g-15.2g
16048=x4.8g x=16g
11248=y4.8g y=11.2g
13248=z4.8g z=13.2g
【详解】A、在该反应中,一氧化碳夺取了氧化铁中的氧元素,体现了一氧化碳的还原性,一氧化碳是还原剂,故选项A错误;B、由以上计算可知,反应生成CO2的质量为13.2g,故选项B错误;C、由以上计算可知,反应生成Fe的质量为11.2g,故选项C错误;D、参加反应的Fe2O3占原物质总质量的16g20g×100%=80%
2.C【详解】A、根据化学反应方程式计算可知Zn656.5g+H2SO4=ZnSO4+H2↑20.2g若6.5gZn中不含杂质与足量的稀硫酸反应生成的氢气质量为0.2g,实际反应后产生的氢气为0.195g<0.2g,则证明6.5gZn样品中含有杂质,且等质量的杂质与酸反应产生氢气质量较少,或者杂质不与酸反应,Cu的金属活动性小于H,不能与酸反应产生氢气,则杂质可能为Cu,故选项说法错误;
B、在50g浓度为10%的氯化钠溶液中再加入5gNaCl,得到的溶液溶质质量分数=50g×10%+5g50g+5g×100%≈18.1%,浓度不能增加一倍,故选项说法错误;
C、若20℃时,将饱和KNO3溶液蒸发5g水析出晶体ag,操作后溶液还是饱和溶液,溶液的溶质质量分数不变,则再次蒸发5g水又析出bg晶体,a=b;若20℃时,将不饱和KNO3溶液蒸发5g水析出晶体ag,操作后溶液变成饱和溶液,溶液的溶质质量分数变大,则再次蒸发5g水又析出bg晶体,a<b,则得出结论a≤b,故选项说法正确;
D、根据化学反应方程式计算可知8CH3OH+xO232x4.4g=mCO2+nCO+16H2O16×183.6g 32x288= x=11
根据原子守恒得出m+n=82m+n=14 得出m=6,n=2
该反应的化学反应方程式为:8CH3OH+11O2=6CO2+2CO+16H2O
设反应生成的CO2的质量为y
8CH3OH+11O2=6CO26×44y+2CO+16H2O16×183.6g 264288=y3.6g
y=3.3g,则生成的CO2质量为3.3g,故选项说法错误。
3.C【详解】中铁元素质量为:4.8g×56×2160×100%=3.36g,d点对应固体质量=反应前氧化铁的质量×固体残留率=4.8g×70%=3.36g,所以d点对应固体为Fe,其质量为3.36g,故A正确;
B.CO、H2还原Fe2O3的过程相似,铁的氧化物中的氧元素逐渐被氢气夺去,固体中的含氧量逐渐变小,故B正确;
C.从a到d点,固体减少的质量等于参加反应固体中所减少氧元素的质量,不等于生成的水的质量,故C错误;
D.铁的氧化物有Fe2O3、Fe3O4、FeO,氧元素质量分数分别为:30%、27.6%、22.2%,根据从a到d点,固体中的含氧量逐渐变小,第一阶段氢气与Fe2O3反应生成Fe3O4和水,第二阶段氢气与Fe3O4反应生成FeO和水,第三阶段氢气与FeO反应生成Fe和水,所以bc段发生反应的方程式为Fe3O4+H2600-650°C3FeO+H2O,故D正确。
4.C【详解】本题考查技巧性计算。根据题目所给信息可采用极值法进行计算,即假设6.5g全部为某种金属,计算该金属与足量稀盐酸充分反应后产生氢气的质量,已知铜与稀盐酸不反应,产生氢气的质量为0:
设6.5g镁与足量稀盐酸反应,产生氢气的质量为m1。
Mg+2HCl=MgC12+H2↑2426.5gm1 242=6.5gm1 m1≈0.54g;
设6.5g铝与足量稀盐酸反应,产生氢气的质量为m2。
2Al+6HCl=2AlCl3+3H2↑5466.5gm2546=6.5gm2 m2≈0.72g;
设6.5g锌与足量稀盐酸反应,产生氢气的质量为m3。
Zn+2HCl=ZnCl2+H2↑6526.5gm3 652=6.5gm3 m3=0.2g;
设6.5g铁与足量稀盐酸反应,产生氢气的质量为m4。
Fe+2HCl=FeCl2+H2↑5626.5gm4562=6.5gm4 m4≈0.23g;
因为6.5g合金是两种金属的混合物,所以产生氢气的质量,应一种大于0.5g,另一种小于0.5g,所以可能的情况有Al— Cu、Mg— Cu两种。故选:C。
5.B【详解】A、由反应的化学方程式:yCO+FexOy高温__xFe+yCO228y44y(m-8.4)g13.2g 28y44y=(m-8.4)g13.2gm=16.8,
B、生成铁的质量为16.8g,参加反应的一氧化碳的质量为16.8g-8.4g= 8.4g,则铁的氧化物中氧元素的质量为13.2g-8.4g= 4.8g,则铁的氧化物中x:y=16.8g56:4.8g16=1:1,故B正确;
C、参加反应的铁的氧化物的质量为16.8g+4.8g=21.6g,故C不正确;
D、当二氧化碳质量为4.4g时,由反应的化学方程式,则参加反应的一氧化碳的质量为2.8g,容器内一氧化碳质量为16.8g-2.8g=14g,故D不正确。
6.B【分析】根据元素守恒和反应的化学方程式,找出氧化物中氧元素与碳酸钙的质量关系,由碳酸钙的质量即可求出氧元素的质量,则a的值就是氧元素与金属的质量之和。
【详解】设氧化物中氧元素的质量x,由发生的有关反应方程式:CO2+Ca(OH)2=CaCO3↓+H2O,Fe2O3+3CO高温2Fe+3CO2,ZnO+CO点燃Zn+CO2,CuO+CO高温Cu+CO2,可知:
O~CaCO316100x10g16100=x10g x=1.6g 固体混合物粉末的质量为:1. 6g+4. 82g=6. 42g,则a的值为6.42g.
7.B【分析】如图所示,其中A、B、C、D、E、F、G分别是铁、盐酸、氢氧化钙、二氧化碳、碳酸氢钠、氧化铜、氢气中的一种。A能同时与B、C、D、E反应,所以可推导得出A是盐酸,B、C、D、E是铁、氢氧化钙、碳酸氢钠、氧化铜的一种;D与A的反应会生成G,且反应后的溶液为无色。说明D不是铁,也不是氧化铜,因为它们与盐酸反应生成的氯化亚铁是浅绿色的,生成的氯化铜是蓝色的。碳酸氢钠与盐酸反应有二氧化碳生成,且反应后的溶液为无色。所以G是二氧化碳。D是碳酸氢钠。二氧化碳与氢氧化钙反应,所以C是氢氧化钙。
因为氧化铜与氢气反应。所以E是氧化铜,F是氢气。因此,B是铁。综上所述:A、B、C、D、E、F、G分别是盐酸、铁、氢氧化钙、碳酸氢钠、氧化铜、氢气、二氧化碳。上述结论代回原图,结论正确。
【详解】A、E是氧化铜,D是碳酸氢钠,A正确。B、C与G反应是氢氧化钙与二氧化碳的反应,虽然生成盐和水,但不符合复分解反应定义,因此C与G反应不是复分解反应,B错。C、A与B反应是盐酸与铁的反应,生成的氯化亚铁溶液是浅绿色,C正确。D、E和F的反应是氧化铜与氢气的反应,反应条件为加热,D正确。
8.A【分析】化学反应遵循质量守恒定律,即参加反应的物质的质量之和,等于反应后生成的物质的质量之和,是因为化学反应前后,元素的种类不变,原子的种类、总个数不变。【详解】高温条件下一氧化碳和氧化铁反应生成铁和二氧化碳,和氧化铜反应生成铜和二氧化碳,反应生成的二氧化碳中的氧元素一半来自于金属氧化物;
设二氧化碳质量为y
Ca(OH)2+CO244y=CaCO3↓10050.0g+H2O 44100=y50.0gy=22.0g 混合物中氧元素质量:22.0g×3244÷2=8.0g,
x =24.0+8.0=32.0,故选A。
9.A【分析】含铁、氧两种元素的固体和一氧化碳反应生成的二氧化碳能和氢氧化钙反应生成碳酸钙和水,根据反应的化学方程式和沉淀碳酸钙的质量可以计算二氧化碳的质量;氧化亚铁、氧化铁、四氧化三铁和一氧化碳反应的化学方程式为:FeO+CO高温__Fe+CO2 ,Fe2O3+3CO高温__2Fe+3CO2 ,Fe3O4+4CO高温__3Fe+4CO2, 由以上关系可知,二氧化碳中的氧元素质量一半来自于铁、氧两种元素组成的物质,再根据氧元素的质量分数可以判断固体的组成。
【详解】根据反应的化学方程式和沉淀碳酸钙的质量可以计算出二氧化碳的质量,设二氧化碳质量为x
CO2+Ca(OH)2=CaCO3↓+H2O44100x20g 44100=x20g x=8.8g
二氧化碳中氧元素质量为:8.8g×3244×100%=6.4g
则含铁、氧两种元素的固体样品中氧元素质量为:6.4g÷2=3.2g
含铁、氧两种元素的固体样品中氧元素质量分数为:×100%≈27.6%
氧化铁、四氧化三铁、氧化亚铁中氧元素质量分数分别为16×3160×100%=30%、16×4232×100%≈27.6%、1672×100%≈22.2%,由计算可知,该固体的组成可能是Fe3O4、Fe 和 Fe2O3、FeO 和 Fe2O3,不可能只有Fe2O3。
10.B【详解】解:设5.6g铁与足量的稀盐酸充分反应生成氢气的质量为x。
Fe+2HCl=FeCl2+H2↑5625.6gx 562=5.6gx x=0.2g
设5.6克铝和足量的稀盐酸反应生成氢气的质量为y。
2Al+6HCl=2AlCl3+3H2↑5465.6gy 546=5.6gy y=0.62g
设5.6g锌与足量的稀盐酸充分反应生成氢气的质量为z。
Zn+2HCl=ZnCl2+H2↑6525.6gz 652=5.6gz z=0.17g
由以上计算可知,当5.6g纯铁与足量稀盐酸反应时能够生成0.2g氢气,
当5.6g纯锌与足量稀盐酸反应时能够生成0.17g氢气,
当5.6g纯铝与足量稀盐酸反应时能够生成0.62g氢气,
铜的活动性排在氢后,不能和稀盐酸反应;碳也不能和稀盐酸反应;
由此可知,不纯的铁5.6g中,如果含有锌、铜、碳,则生成的氢气质量小于0.2g,如果含有铝,则生成的氢气质量大于0.2g,
不纯的铁5.6g与足量的稀盐酸充分反应,生成0.22g氢气,所以铁中混有的金属可能是铝。
11.C【分析】赤热的碳会和二氧化碳反应生成一氧化碳,体积增大一倍(气体在相同温度和压强下,体积相同,分子数也就相同);能使氧化铜变红色的气体具有还原性;无水硫酸铜遇水变蓝色,二氧化碳会使澄清石灰水变浑浊。
【详解】碳和二氧化碳反应会生成一氧化碳,会使气体体积增大一倍,根据① 可知,混合气通过碳后气体体积增大,可以知道混合气中含二氧化碳;②通过氧化铜后,固体变成红色,说明混合气中存在还原性气体;③ 无水硫酸铜变蓝,说明通过氧化铜后生成了水,可以确定原混合气中有氢气;④澄清石灰水变浑浊,说明生成了二氧化碳,可以确定通入灼热氧化铜中混合气中有一氧化碳,但是不能确定一氧化碳是原有的还是二氧化碳转化的;故可以确定原混合气中有二氧化碳、氢气,不确定是否含有一氧化碳;
步骤②中,一定有氢气还原氧化铜,属于置换反应,但也可能有一氧化碳还原氧化铜,不属于置换反应;
12.D【分析】在 金属活动性顺序中,Zn﹥Cu﹥Ag,向一定质量的AgNO3和Cu(NO3)2的混合溶液中加入Zn,依次发生反应Zn+2AgNO3=2Ag+Zn(NO3)265216所以析出银的过程是固体质量增加的过程;
Zn+Cu(NO3)2=Cu+Zn(NO3)26564所以析出铜的过程是固体质量减少的过程;
而反应前后固体质量都是m克,说明硝酸银被置换完了,硝酸铜也发生了置换反应,因此,滤渣一定含有银和铜,可能含有锌;滤液一定含有硝酸锌,可能含有硝酸铜,一定没有硝酸银。
【详解】A:因为滤渣可能含有锌,取滤渣滴加稀盐酸,可能有气泡产生。A错。
B:取反应后的滤液滴加稀盐酸,没有白色沉淀产生,因为硝酸银被置换完了。B错。
C:滤渣一定含有银和铜,可能含有锌;滤液一定含有硝酸锌,可能含有硝酸铜,一定没有硝酸银。反应后的滤渣可能含有锌,滤液可能呈蓝色。C错。
D:滤渣一定含有银和铜,可能含有锌;滤液一定含有硝酸锌,可能含有硝酸铜,一定没有硝酸银。所以滤液中的溶质最多有两种,滤渣中的物质至少有两种。正确。
13.B【分析】一氧化碳和碳还原氧化铜,均生成铜和二氧化,反应的化学方程式为:CO+CuOΔCu+CO2、C+2CuO高温2Cu+CO2↑。
【详解】①因为两个实验反应的生成物都是铜和二氧化碳,所以都可观察到黑色固体变红,澄清石灰水变浑浊,该说法正确;②木炭还原氧化铜实验反应结束后,不再产生气体,不再有气体进入试管b中,所以会观察到气泡停止逸出,所以以根据石灰水不冒气泡的现象判断反应已经结束;一氧化碳还原氧化铜实验中药品反应结束后,还要继续通入一会一氧化碳到试管冷却至室温,防止停止通入一氧化碳后,空气进入玻璃管A内,较热的铜与氧气接触,重新被氧化,在通入一氧化碳的过程中,B试管中会继续产生气泡,所以用一氧化碳还原氧化铜不能根据气泡逸出情况来判断反应是否结束,该说法错误;
③木炭还原氧化铜反应结束后,若先撤走酒精灯,试管内的温度降低,气体收缩,气压减小,引起水倒吸,所以该实验需要防止水倒吸,方法是用弹簧夹将橡胶导气管部分夹紧防止空气进入,使铜再次被氧化,随即熄灭酒精灯,并将导管从试管b中取出;一氧化碳还原氧化铜,当反应结束后,还需要继续通入一氧化碳直到试管温度冷却至室温,防止停止通入一氧化碳后,有空气进入玻璃管,使较热的铜重新被氧化,同时也可以防止澄清石灰水倒吸,该说法正确;
④由分析中的方程式可以看出,两个实验发生的反应中,C、CO都得到氧后转化为二氧化碳,物质与氧发生的化学反应叫做氧化反应,所以二者发生的是氧化反应,不是还原反应,该说法错误;
⑤两个反应过程中,一氧化碳和碳都转化为二氧化碳,碳元素化合价分别由+2价和0价都变化+4价,化合价升高;氧化铜转化为铜,铜元素化合价由+2价变为0价,化合价降低了;但氧元素化合价没有改变,该说法错误;
⑥根据质量守恒定律,碳还原氧化铜时,生成二氧化碳的质量等于参加反应的碳的质量加上氧化铜失去的氧的质量,因为反应物都是固体,所以固体减少的质量为产生气体的质量;一氧化碳还原氧化铜时,生成二氧化碳的质量等于参加反应的一氧化碳的质量与氧化铜失去的氧的质量,因此生成二氧化碳的质量要比固体减少的质量大;该说法错误;⑦根据质量守恒定律 ,生成固体铜的质量等于被还原的氧化铜中铜元素的质量,固体中铜元素质量不变,但固体总质量都在减少,所以两个实验中铜元素在固体中的质量分数逐渐变大,该说法正确;
⑧图1为一氧化碳还原氧化铜,氧化铜样品质量为m,充分反应后,玻璃管内的固体质量减少了n,固体减少的质量即为氧化铜中氧元素的质量,所以样品中氧化铜的质量为:n÷1664+16×100%=5n,则样品中氧化铜的质量分数为:5nm×100%;
产生的二氧化碳被澄清的石灰水吸收,所以产生二氧化碳的质量即为澄清石灰水增加的质量。
解:设产生二氧化碳的质量为x.
CO+CuOΔCu+CO2固体减小的质量80644480-64=16xn4416=xnx=11n4即澄清石灰水增加的质量为11n4,题中给出的样品中氧化铜的质量分数是错误的;故正确的说法有:①③⑦,故选B。
14.D【详解】NaHCO3受热分解生成二氧化碳气体和水、碳酸钠,固体质量减小;Cu在空气里加热和氧气反应生成氧化铜,固体质量增大;加热前后固体质量相等,则碳酸氢钠分解减少质量和与铜反应氧气质量相等;设碳酸氢钠分解减少质量、与铜反应氧气质量均为ag;
2NaHCO3168168a62gΔNa2CO3106+H2O+CO2↑~质量变化168-106=62ag 2Cu128128a32g+O232agΔ2CuO
由化学方程式体现的质量关系可知碳酸氢钠、铜的质量表达式,则168a62g+128a32g=52g,则a=7.75g,则铜的质量为128×7.7532g=31g。
15.C【详解】浓硫酸具有吸水性,增加质量就是生成水的质量5.4g,反应前后元素种类质量不变,水中氢元素质量等于氢氧化铁中氢元素质量,则氢氧化铁的质量为5.4g×218×100%÷1×356+16×3+1×3×100%=21.4g;氢氧化铁中铁、氧元素的质量分别为为21.4g×5656+16×3+1×3×100%=11.2g、21.4g×16×356+16×3+1×3×100%=9.6g;氢氧化铁分解失去氧元素的质量为水中氧元素质量和被铜网反应的氧元素质量之和,质量为5.4g×1618×100%+0.8g=5.6g;则得到复杂的铁的氧化物中铁、氧元素质量分别为11.2g、9.6g-5.6g=4g,设化学式为FexOy:
56x16y=11.2g4gxy=45即化学式为Fe4O5。
16.C【分析】由于金属的活泼性是锌>铁>铜>银;将一定量的铁粉加入到含有Zn(NO3)2、Cu(NO3)2和AgNO3的废液中,则铁粉首先与硝酸银反应生成硝酸亚铁和银,然后硝酸铜与铁反应生成铜和硝酸亚铁。滤渣中加入稀盐酸,没有气泡产生,则滤渣中一定没有Fe,一定有Ag,不能判断硝酸银、硝酸铜反应程度,故可能有Cu;滤液中一定有不反应的硝酸锌、生成Fe(NO3)2,可能含有AgNO3、Cu(NO3)2。
【详解】由分析得:A. 滤渣中一定含银,不一定含有Cu,滤液中一定含硝酸亚铁、硝酸锌,错误;
B.由分析可知,滤渣中一定不含铁, Fe56+2AgNO3=FeNO32+2Ag216 Fe56+CuNO32=FeNO32+Cu64
由方程式体现的质量关系可知,铁与硝酸银反应溶液质量变小,铁与硝酸铜反应溶液质量变小,故滤液的质量一定比原废液质量小,错误;
C. 如果硝酸银溶液过量,则滤渣中一定含有Ag,滤液中含有Cu(NO3)2和AgNO3,正确;
D. 滤渣中一定含银,不一定含有Cu,滤液中可能含有硝酸铜和硝酸银。错误。
17.B【分析】首先,将该气体先通过足量炽热的焦炭,对应图像a-b段,气体分子数从2n变为2.5n,增加了0.5n,故发生了化学反应,而氢气和氮气都不能与炽热的焦炭反应,故反应为水蒸气与焦炭的反应,根据题中已知条件可知:水蒸气与焦炭在高温条件下反应生成CO和H2,故方程式为:C+H2O高温H2+CO,根据方程式可知,每一分子水蒸气参与反应,会生成一分子一氧化碳和一分子氢气,故每有一分子水蒸气参与反应,气体增加一分子,而现在气体增加分子数增加0.5n,故说明原气体中有0.5n分子的水蒸气,故b点生成0.5n分子的一氧化碳和0.5n分子的氢气;
b-c段通过足量灼热的氧化铜,为氢气还原氧化铜和一氧化碳还原氧化铜,方程式分别为:H2+CuO△H2O+Cu,CO+CuO△CO2+Cu,根据方程式可知,两个反应气体分子数均不变,都是一分子生成一分子,故c点至少有0.5n分子的水蒸气和0.5n分子的二氧化碳;
c-d段通过足量的碱石灰,碱石灰为氧化钙和氢氧化钠的混合物,可吸收二氧化碳和水蒸气,根据图中所示,气体分子数从2.5n到n,减少1.5n,而a-b段水蒸气与碳反应生成的一氧化碳和氢气得到的二氧化碳和水气体分子数共0.5n+0.5n=n,说明原气体中还有能产生水蒸气或者二氧化碳的气体,而原气体中只有可能含有H2O(水蒸气)H2、N2中的一种或几种,氮气无法得到水蒸气和二氧化碳,氢气是可以在b-c段转变为水蒸气的,故c-d段减少的1.5n的气体分子数为水蒸气与碳反应生成的一氧化碳和氢气还原氧化铜得到的n分子水蒸气和二氧化碳和0.5n分子原气体中氢气还原氧化铜得到的水蒸气,故原气体为0.5n分子氢气和0.5n分子的水蒸气,而反应开始时,共有气体分子数2n,已经确定有0.5n分子水蒸气和0.5n分子氢气,故还有n分子的氮气。
【详解】A、由分析可知:a点气体为0.5n分子的水蒸气,0.5n分子的氢气,n分子的氮气,故a点气体中一定有氮气、氢气、水蒸气,故A说法错误,不符合题意;B、由分析可知:c点为通过足量氧化铜后的点,此时气体有一氧化碳还原氧化铜生成的二氧化碳、氢气还原氧化铜生成的水蒸气以及剩余的氮气,故为三种分子构成,故B说法正确,符合题意;C、由分析可知:b点为原气体通过足量焦炭后的气体,故b点气体为n分子的氮气和n分子的氢气,故H2和N2的分子数目比为1:1,故C说法错误,不符合题意;
D、由分析可知,a-b段反应为水蒸气与焦炭在高温条件下反应生成CO和H2,b-c段为为氢气还原氧化铜生成铜和水蒸气,二个反应均为单质和化合物生成单质和化合物,故为置换反应。b-c段还发生一氧化碳还原氧化铜生成铜和二氧化碳,不属于基本反应类型。c-d段用碱石灰吸收水蒸气和二氧化碳时,会发生氧化钙与水发应生成氢氧化钙,反应为两种或两种以上物质生成一种物质的反应,为化合反应,但是还有二氧化碳与氢氧化钠反应生成碳酸钠和水,该反应不属于基本反应类型,故该过程中只发生化合反应和置换反应错误,故D说法错误,不符合题意。
18.C【详解】A、因为CO具有可燃性,混有氧气的CO点燃或加热可能发生爆炸,所以在该实验中,要先向放有氧化铁的玻璃管内通入CO,待玻璃管内空气排尽后方可加热,如果通CO和加热同时进行,可能发生爆炸,因此实验开始应该先关闭弹簧夹①,打开弹簧夹②,选项A不正确;
B、实验中发生了两个反应:3CO+Fe2O3高温2Fe+3CO2,CO2+Ca(OH)2=CaCO3↓+H2O
题中已知生成碳酸钙沉淀6.00g,根据反应中的关系,CO和CO2是1∶1的关系,CO和CaCO 3也是1∶1的关系,设理论上需要一氧化碳质量为x,28100=x6.00g 解得x=1.68g。但实际实验过程中要先通一氧化碳,反应后还要继续通一氧化碳至玻璃管冷却,反应中有部分一氧化碳没有参与反应,所以该实验中消耗的一氧化碳肯定超过1.68g。选项B不正确;C、根据3CO+Fe2O3高温2Fe+3CO2,设Fe2O3的质量为y,28×3160=1.68gy,解得y=3.2g,选项C正确;D、Fe2O3是红棕色粉末,铁粉是黑色粉末,所以实验中的现象应该是固体由红棕色变为黑色。
19.(1)C (2)3CO+Fe2O3高温2Fe+3CO2 (3) 反应前有铁、氧元素,根据质量守恒定律知,反应后元素种类不变 取样于试管中,滴入稀盐酸,观察到有气泡生成,形成浅绿色溶液,有黑色固体不溶解
(4) 800 33.6 4FeO Fe
【解】(1)由制备CO的原理知,反应属于液液加热型,图b所示三种气体发生装置中,可用于制备CO的是C。(2)甲同学推断黑色固体是Fe,则对应为一氧化碳和氧化铁高温生成铁和二氧化碳,化学方程式为3CO+Fe2O3高温2Fe+3CO2。
(3)①定量分析物质组成可知,该反应生成Fe3O4是合理的,理由是反应前有铁、氧元素,根据质量守恒定律知,反应后元素种类不变。
②该小组通过对黑色固体进行检验,证明同时含有Fe3O4和Fe,可加入稀盐酸,Fe3O4不溶于稀盐酸,铁和稀盐酸生成氯化亚铁和氢气,故检验的操作和现象是:取样于试管中,滴入稀盐酸,观察到有气泡生成,形成浅绿色溶液,有黑色固体不溶解,则黑色固体同时含有Fe3O4和Fe。
(4)①用CO炼铁得铁单质,结合图像,还原Fe2O3的温度应不低于800℃。
②由图知,最初氧化铁固体的质量为48g,其中铁元素全部转化到铁单质中,则铁的质量为48g×112160×100%=33.6g,则x=33.6。
③由图知,600℃左右固体为氧化亚铁,可能是在冷却过程中氧化亚铁分解为四氧化三铁和铁,化学方程式为4FeO=Fe3O4+Fe。
20. 除去铁钉表面的氧化物、油污等,便于铁的生锈反应快速开始反应 Fe2O3+3H2SO4=Fe2(SO4)3+3H2O 20.9% 氯化铵 氧气浓度会影响铁生锈的速率
【详解】(1)砂纸打磨铁钉至光亮可以除去铁钉表面的氧化物、油污等,便于铁的生锈反应快速开始反应;稀硫酸与氧化铁反应生成硫酸铁和水,其反应方程式为:Fe2O3+3H2SO4=Fe2(SO4)3+3H2O;
(2)试管剩余空间和导管的体积为31mL即31cm3,此即为空气中除去氧气后的剩余气体体积,导管部分有(1×8.2)cm3=8.2 cm3,此即为所消耗的氧气得体积,所以空气中氧气的体积分数为8.2cm3(31+8.2)cm3×100%=20.9% ;
(3)从图中我们可以看到,氯化铵实验组的氧气消耗更快,而氧气的消耗与铁钉生锈密切相关,所以铁钉接触到氯化铵溶液更易生锈;三条曲线都是“先陡后缓”可知铁生锈的规律是氧气浓度会影响铁生锈的速率,一开始氧气浓度较高,氧气下降较快,这时铁钉生锈较快,而随着氧气的消耗,其浓度降低,消耗速率也随之下降,铁钉的生锈速率也下降,所以氧气浓度会影响铁生锈的速率。
21. O2 H2O 化学反应前后元素的种类不变(或不符合质量守恒定律) 变蓝 CO2+2NaOH=Na2CO3+H2O 7:8 无尾气处理装置 防止空气中的CO2进入装置,干扰实验
【详解】一周后,试管①中铁钉与水和氧气同时接触生锈,试管②铁钉与水接触,不与氧气接触,无明显变化,试管③铁钉与氧气接触,不与水接触,无明显变化。对比上述实验,铁锈蚀的条件是铁与氧气、水共同作用。
猜想与假设:铁与氧气、水反应生锈,根据质量守恒定律,化学反应前后元素的种类不变,铁锈中应含铁、氢、氧元素,猜想1不含氢元素,故错误。
实验现象:铁锈中含铁、氢、氧元素,推测装置A中一氧化碳和铁锈生成铁、水和二氧化碳,故装置A中红色固体变为黑色,装置B中无水硫酸铜变蓝。
数据分析:反应后装置B增加的质量为水的质量,装置C增加的质量为二氧化碳的质量,装置C中的反应为二氧化碳和氢氧化钠生成碳酸钠和水,化学方程式为CO2+2NaOH=Na2CO3+H2O。
实验结论:猜想2正确,即铁锈为Fe2O3·xH2O,其中xH2O的质量为装置B增加的质量,为9g,其中氧元素的质量为9g×1618×100%=8g,生成物二氧化碳中氧元素的质量为13.2g×3244×100%=9.6g,其中一半氧元素来自于氧化铁,则氧化铁中氧元素的质量4.8g,铁的质量为4.8÷(48160×100%)×(112160×100%)=11.2g,则铁锈中铁、氧元素的质量比为11.2g:(8g+4.8g)=7:8。
反思与评价:(1)尾气中有一氧化碳,会污染空气,该实验方案存在的不足之处是无尾气处理装置。
(2)D装置中碱石灰可吸收空气中的二氧化碳,防止空气中的CO2进入装置,干扰实验。
22. 3CO+Fe2O3高温2Fe+3CO2 C+O2点燃CO2 C+CO2高温2CO 大于 ① 反应物中有氢元素,则生成物一定有氢元素 防止空气进入装置使生成的铁被氧化 防止B中液体发生倒吸 ④ 6CH4+7Fe2O3Δ3CO+3CO2+12H2O+14Fe
【详解】(一)(1)A区是一氧化碳和氧化铁高温下生成铁单质和二氧化碳,化学方程式为:3CO+Fe2O3高温2Fe+3CO2。
B区先是碳和氧气点燃生成二氧化碳,化学方程式为:C+O2点燃CO2。然后是二氧化碳和碳单质在高温的条件下生成一氧化碳,化学方程式为: C+CO2高温2CO。(2)生铁的含碳量大于钢的含碳量。
(二)[提出假设]甲烷和氧化铁反应生成铁单质和其他产物,反应物有碳元素、氢元素和氧元素,根据质量守恒定律,生成物一定有碳元素、氢元素和氧元素,所以假设①不合理,反应物中有氢元素,则生成物一定有氢元素。
[分析与讨论]
(1)步骤③中反应结束后,缓缓通入一段时间甲烷的目的是:防止空气进入装置使生成的铁被氧化、防止B中液体发生倒吸。
(2)B中浓硫酸增重为生成水的质量,D中是排除空气中少量水蒸气的干扰,可以忽略;C中氢氧化钠溶液质量的增加是生成二氧化碳的质量。
A减少的质量是氧元素的质量=220g-196g=24g;生成水的质量=171g-156.6g=14.4g;生成二氧化碳的质量=270g-256.8g=13.2g。
则生成的水和二氧化碳中氧元素质量=14.4g×1616+1×2×100%+13.2g×16×216×2+12×100%=22.4g<24g,所以还生成了CO,猜想④正确。
该反应是甲烷和氧化铁加热的条件下生成一氧化碳、二氧化碳、水和铁单质,生成一氧化碳的质量为:(24g-22.4g)÷1628=2.8g;生成一氧化碳、二氧化碳、水的化学计量数为:2.8g28g:13.2g44:14.4g18=1:3:8,则化学方程式为:4CH4+5Fe2O3ΔCO+3CO2+8H2O+10Fe。
23.(1)作为还原剂和提供热源(2)3 (3) 铁 3CO+Fe2O3高温2Fe+3CO2(4) 过滤 D (5)Fe3O4+4CO高温3Fe+4CO2(6) 把铁反应完生成硫酸亚铁 硫酸亚铁 防止(NH4)2CO₃因温度过高分解
(7)Zn+H2SO4=ZnSO4+H2↑ (8)A (9)溶液变为蓝色(10)先增大后减小(11)延长加热时间 (12) 0.72g 1
【详解】(1)焦炭在高炉炼铁中主要发生的反应有C+O2高温CO2和CO2+C高温2CO,故焦炭在高炉炼铁中主要的作用是:作为还原剂和提供热源。
(2)由蓝铜矿化学式,根据化合物中元素化合价代数和为0,且铜元素为+2价、氧元素为-2价、氢元素为-1价、碳元素为+4价,则有x×(+2)+2×(-1)+2×(-2)=0,x=3,故填:3。
(3)画作中所用的红色矿物颜料赭石在中医领域也有应用,赭石具有促进血液新陈代谢的作用,故是赭石中含有的元素名称是:铁;赭石也可以作为冶炼金属的原料,则赭石含有氧化铁,氧化铁与CO反应的化学方程式为:3CO+Fe2O3高温2Fe+3CO2。
(4)过滤可以将不溶性固体从溶液中分离出来,所以操作Ⅰ、Ⅱ的名称为过滤;该操作中需要将圆形滤纸折叠处理,图2中不该出现的情形是D;
(5)磁铁矿(主要成分为Fe3O4、SiO2等),故向磁铁矿烧渣中通入CO发生反应的化学方程式为:Fe3O4+4CO高温3Fe+4CO2。
(6)操作Ⅰ中加入过量硫酸的目的是把铁反应完生成硫酸亚铁;操作Ⅰ发生的反应为铁与稀硫酸反应生成硫酸亚铁,故溶液B中除含有水以外,还含有硫酸亚铁;40℃以上时,(NH4)2CO₃易分解,所以加入(NH4)2CO₃后,该反应必须控制的条件是:控制溶液的温度低于40℃,故操作Ⅱ的温度不能过高的目的是:防止(NH4)2CO₃因温度过高分解。
(7)图1中锌和硫酸反应生成氢气和硫酸锌,化学方程式为Zn+H2SO4=ZnSO4+H2↑。
(8)实验开始时先向长颈漏斗中加稀硫酸后点酒精灯,利用生成的氢气排净试管内的空气,以免氢气和空气混合受热发生爆炸。故选A。
(9)从已知“氧化亚铜为红色固体,在空气中溶于氨水得到蓝色溶液。”可知,取反应后的红色固体于烧杯中,加入氨水并搅拌。观察到:溶液变为蓝色,证明固体产物有Cu2O。
(10)从图2中可知,氢气还原氧化铜反应过程中,Cu2O的质量:先增大后减小
(11)从图中可知,过了一段时间后,加热时间越长,Cu2O的质量越小,所以为了所得固体产物不含Cu2O,应采取的措施是:延长加热时间。
(12)设CuO完全转化为Cu2O,生成的Cu2O质量为x,
2CuO+H2ΔCu2O+H2O1601440.8gx 160144=0.8gx x=0.72g
因为0.72g大于0.3218g,说明氧化铜未完全转化为氧化亚铜时,氧化亚铜就开始转化为其他物质,即假设1中“在同一条件下两个反应同时进行”。故填:0.72g;1。
24. d 检查装置的气密性 验证二氧化碳已除尽 将装置中的空气排出,防止发生爆炸(合理即可) Fe2O3+3CO高温2Fe+3CO2(或FeO、Fe3O4与一氧化碳反应) 7.0<m<7.78 76.0% 偏小 缺少尾气处理装置 解:设理论上可以炼出含铁98%的生铁的质量为x
Fe2O3160100t×80%+3CO高温2Fe11298%×x+3CO2160112=100t×80%98%×xx≈57.1t 答:理论上可冶炼出含铁98%的生铁57.1t。
【详解】(1)草酸晶体(H2C2O4•3H2O)在浓硫酸作用下受热分解,应选用固、液加热型的发生装置,故选用d装置;(2)实验前应先检查装置的气密性;
(3)A装置中的氢氧化钠溶液能吸收二氧化碳气体,而B装置内的氢氧化钙与二氧化碳反应时会生成碳酸钙白色沉淀,所以B装置是为了检验二氧化碳是否除尽;
(4)加热之前通入一氧化碳的目的是:将装置中的空气排出,防止发生爆炸(合理即可);加热之后通入一氧化碳的目的是:驱赶装置中滞留的二氧化碳,使其全部被E装置中碱石灰全部吸收。
(5)一氧化碳和氧化铁在高温的条件下生成铁和二氧化碳,配平即可,故答案为:Fe2O3+3CO高温2Fe+3CO2(或FeO、Fe3O4与一氧化碳反应)。
(6)①如果全部是氧化铁,铁的最少量是10g×70%=7.0g,如果全部是氧化亚铁,铁的最大量是10g×77.8%=7.78g;
②E装置增重6.6g,那么二氧化碳是6.6g,氧元素的质量为6.6g×16×244×100%=4.8g,因为一个一氧化碳分子只能抢夺氧化铁中一个氧原子变成二氧化碳,因此氧元素的质量一半来自于一氧化碳,一半来自于铁的氧化物,那么铁红中氧元素的质量是4.8g÷2=2.4g,则铁红中铁的质量分数为10g-2.4g10g×100%=76.0%;
实验评价:反思1:本实验中如果缺少C装置,水蒸气会通过,E装置也具有吸水性,因此E装置会增重,氧元素的质量偏大,则测得样品中铁的质量分数会偏小;故答案为:偏小;
反思2:实验装置的一个明显缺陷:缺少尾气处理装置,故答案为:缺少尾气处理装置;
25.Fe + 2HCl= FeCl2 + H2↑ 水中导管口有气泡冒出 暖宝宝工作时,消耗氧气使压强减小的趋势大于放出热量使压强增大的趋势,锥形瓶内,压强小于大气压,水被压入导管 用氧气进行实验时,导管中的液面上升 其他条件相同时,暖宝宝在氧气中的反应速率比空气的快 9 ①和③(或②和④) 密封保存
【详解】(1)稀盐酸与铁反应生成氯化亚铁和氢气,反应的化学方程式为Fe+2HCl=FeCl2+H2↑;
(2)检验装置气密性的方法是将导管口浸入水中,用手紧握锥形瓶,观察到水中导管口有气泡冒出,则说明气密性良好;
(3)暖宝宝含有铁粉,工作时,铁粉要与锥形瓶中的氧气反应而消耗氧气,这使得瓶内气压减小,而工作时放出的热量使瓶内气压增大,若消耗氧气使气压减小的趋势大于放出热量使气压增大的趋势,则锥形瓶内总压强是小于外界大气压的,此时水被压入导管,使管内液面上升;
(4)表格中的数据显示,相同时间内,空气中液柱高度小于氧气中液柱高度,由此可以证明,氧气在暖宝宝工作中一定参与了反应,故理由是用氧气进行实验时,导管中的液面上升;还能得到的结论是:相同时间内,暖宝宝在氧气中的反应速率比在空气中快;
(5)探究暖宝宝中氯化钠和活性炭的作用是什么,就需要保证除这两个变量以外的其他条件相同,在表格中,x的值表示铁粉的量,应该与其他三组铁粉的量相同,故x=9;
(6)要得出活性炭能加快反应速率,就要设置活性炭的量不同,而除活性炭以外的量相同,①和③满足条件,②和④也满足条件,故填①③或②④;
(7)暖宝宝中的铁粉在与氧气、水接触时会变成铁锈,为了储存,应该隔绝空气,故填密封保存。
26. C 干燥生成的一氧化碳 CO+CuOΔCu+CO2 检验是否生成二氧化碳 D装置中的左导管应该伸入澄清石灰水中 Ca(OH)2+CO2=CaCO3↓+H2O d 稀硫酸 蓝 n>49m 缺少尾气处理装置 在实验的尾部添加一盏酒精灯 控制反应的温度
【详解】Ⅰ:A、B、D三种矿石中都含有硫元素,在冶炼的过程中,硫元素会转化为二氧化硫污染大气。所以从绿色化学的角度分析,从源头上杜绝污染,所以最适宜冶炼的矿石是C。故答案为:C;
Ⅱ:(1)浓硫酸和甲酸在加热的条件下反应生成一氧化碳和水。B中的浓硫酸可以干燥生成的一氧化碳,防止实验危险的发生。生成的一氧化碳和C中的氧化铜反应生成铜和二氧化碳。故答案为:干燥生成的一氧化碳、CO+CuOΔCu+CO2;
(2)装置D盛放的是澄清的石灰水,可以检测C中是否生成二氧化碳。该装置中,应该将左侧的导管伸入到集气瓶的药品液面下方。氢氧化钙和二氧化碳反应生成碳酸钙沉淀和水。故答案为:检验是否生成二氧化碳、D装置中的左导管应该伸入澄清石灰水中、Ca(OH)2+CO2=CaCO3↓+H2O;
(3)为避免CO污染空气,回收利用一氧化碳,用排水法将生成的一氧化碳收集起来。气体应该从短管进入,水从长管流出。故答案为:d;
[实验方案]:根据题干信息可知,因为铜和稀硫酸不反应,氧化亚铜和稀硫酸反应生成硫酸通,能观察到溶液由无色变为蓝色。所以可以取少量固体粉末于试管中,加入过量的稀硫酸。若观察到溶液不变色,则证明固体全为铜。若观察到溶液变蓝色,则证明固体含有氧化亚铜,即猜想二或猜想三成立。若mg的红色固体全是氧化亚铜,则设生成的铜的质量为x。
Cu2O144mg+H2SO4=CuSO4+Cu64x+H2O14464=mgx。 解得x=49mg。所以若全是氧化亚铜,则生成的铜的质量为49mg。若是红色固体中含有铜,则反应生成铜的质量小于49mg,所以若得到的固体的质量n>49mg,则红色固体中含有铜。故答案为:稀硫酸、蓝、n>49m;
[交流讨论](1)该实验中需要一氧化碳还原氧化铜,一氧化碳有毒而且是一种大气污染物,需要增添一种尾气处理装置。一氧化碳具有可燃性,可以在装置的尾部增添一盏酒精灯,避免大气污染。故答案为:缺少尾气处理装置、在实验的尾部添加一盏酒精灯;
(2)根据题干可知,一氧化碳还原氧化铜生成铜和二氧化碳。但是在温度不同的条件下,生成的产物可能不是铜而是氧化亚铜。所以在实验室,为了将氧化铜全部转化为铜,应该控制反应温度或通入大量的一氧化碳。故答案为:控制反应的温度。
27. 3CO+Fe2O3高温2Fe+3CO2 提供热量 产生一氧化碳 ③ ④ ② ⑤ ⑥ 不能 除去装置内的氧气,防止发生爆炸 不能 防止生成的还原铁粉再次被氧化,起保护作用 吸收空气中的二氧化碳、水蒸气 偏大 偏大 9.6% 2.4%
【详解】(1)氧化铁与CO反应的化学方程式3CO+Fe2O3高温2Fe+3CO2;
(2)氧化铁和碳的反应需要在高温条件进行,①焙烧中加入焦炭的作用:焦炭燃烧放出大量的热,产生的热量提供高温条件,使装置内其它反应得以发生,②碳和二氧化碳反应产生还原剂一氧化碳;
主要实验步骤如下:①按顺序组装仪器,检查装置的气密性,称量样品和必要装置的质量;②点燃A处酒精灯;③缓缓通入纯净干燥的H2;④点燃C处酒精灯;⑤分别熄灯A、C处酒精灯;⑥再缓缓通入少量H2;⑦再次称量必要装置的质量;
操作中,开始时:应先按顺序组装仪器,检查装置的气密性,称量样品和必要装置的质量,后缓缓通入纯净干燥的H2,排净装置内的空气,防止加热时发生爆炸;结束时,为防止生成的还原铁粉再次被氧化,需要再缓缓通入少量H2;操作顺序是①→③→④→②→⑤→⑥→⑦,步骤②和③不能交换,因为如果②和③交换,易引发爆炸;
(4)步骤⑤和⑥不能交换,否则易导致生成的金属遇到空气又被氧化;
(5)F装置中碱石灰是防止空气中二氧化碳、水蒸气进入E装置中,影响实验的测定,如果缺少装置F,空气中的二氧化碳和水进入E中,导致则所测氧元素的质量分数将偏大,碳元素的质量分数将偏大;
(6)粗还原铁粉样品的质量为5.0g,装置B,E分别增重0.54g和0.44g,生成水中氧元素质量=0.54g×1618×100%=0.48g,样品中氧元素的质量分数=×100%=9.6%;装置E增重0.44g,则甲烷与氧化铁反应生成二氧化碳的质量为0.44g,生成二氧化碳中碳元素质量=0.44g×1244×100%=0.12g,样品中碳元素的质量分数=×100%=2.4%。
28. 元素 导热性 B C 2Fe+O2+2H2O=2Fe(OH)2 检查装置气密性 b 5.8 偏大 排出装置中的空气,防止发生爆炸 14
【详解】解:(一)铁的广泛应用1、“加铁酱油”中的铁指的是元素。故填:元素。
2、铁制炊具加热食物,说明铁具有的性质是导热性。故填:导热性。
3、铁与铬、镍等金属熔合可形成“不锈钢”,不锈钢属于合金,聚乙烯纤维属于合成材料,用不锈钢丝和聚乙烯纤维为原料可制作耐酸防护服材料属于复合材料。故填:B。
(二)铁锈成分的探究
1、B中铁钉与氧气隔绝,不容易生锈,A中铁钉和水、氧气接触,容易生锈,C中铁钉与水和氧气接触,容易生锈,同时氯化钠溶液能够促进铁钉生锈,因此最先观察到铁锈的是C。故填:C。
2、铁和水、氧气反应生成氢氧化亚铁的化学方程式为:2Fe+O2+2H2O=2Fe(OH)2。
3、(1)装配好实验装置后,首先要检查装置气密性。故填:检查装置气密性。
(2)洗气瓶B中应盛放氢氧化钠溶液,用来吸收二氧化碳。故填:b。
(3)设碳酸亚铁质量为x,装置F增重2.2g,说明碳酸亚铁分解生成了2.2g二氧化碳,
FeCO3△FeO+CO2↑11644x2.2g =,x=5.8g,故填:5.8。
(4)若缺少G装置,空气中的水蒸气和二氧化碳会进入F装置,导致计算的碳酸亚铁质量偏大,从而导致Fe2O3•xH2O质量偏小,而通过E装置测定的结晶水质量不变,从而导致Fe2O3•xH2O中x的值会偏大。
(三)炼铁过程的探究
1、进行上述实验时,应先点燃A装置中的酒精灯,后对D玻璃管加热,原因是排出装置中的空气,防止发生爆炸。故填:排出装置中的空气,防止发生爆炸。
2、Fe2O3的质量为:25.4g﹣3.6g﹣5.8g=16g,16g氧化铁中铁元素质量为:16g×=11.2g,
5.8g碳酸亚铁中铁元素质量为:5.8g×=2.8g,
将上述300℃完全分解后的D装置中剩余固体继续升温,当温度高于500℃时,铁的氧化物全部被CO还原得到铁的质量为:11.2g+2.8g=14g,故填:14。
29. 3CO+Fe2O3高温2Fe+3CO2 通CO 防止液体倒吸进入硬质粗玻璃管,造成炸裂且防止高温下铁又被进入的空气氧化 红色物质 澄清石灰水 C中黑色粉末变成红色,D中澄清的石灰水变浑浊 先点C处,后点A处 排尽空气,防止爆炸 不变 ω(C)=0.6%;ω(O)=1.6%
【详解】一氧化碳与氧化铁在高温条件下生成二氧化碳和铁,反应的化学方程式为3CO+ Fe2O3高温2Fe +3CO2,故填:3CO+ Fe2O3高温2Fe +3CO2;
进行实验:②一氧化碳是可燃性气体,与空气混合后点燃可能发生爆炸,所以在图1装置B的反应中,实验开始前应先通CO,目的是排尽装置中的空气,防止发生爆炸;实验结束后应继续通入CO直至冷却至室温,其原因是防止液体倒吸进入硬质粗玻璃管,造成炸裂且防止高温下铁又被进入的空气氧化,故填:通CO;防止液体倒吸进入硬质粗玻璃管,造成炸裂且防止高温下铁又被进入的空气氧化;
实验现象:当图1装置B的玻璃管中固体完全由红色变为黑色时;图1装置A的试管中碳与氧化铁反应不完全,所以仍有红色物质,故填:红色物质;
完善实验:二氧化碳能使澄清的石灰水变浑浊,检验二氧化碳用澄清的石灰水,图2A装置中的试剂是澄清石灰水;一氧化碳与氧化铜在加热条件下生成铜和二氧化碳,证明原混合气体中CO存在的实验现象是C中黑色粉末变成红色,D中澄清的石灰水变浑浊,故填:澄清石灰水;C中黑色粉末变成红色,D中澄清的石灰水变浑浊;
含量测定:(1)③点燃酒精灯,先点C处,后点A处,以防止反应生成的甲烷不能全部和氧化铁反应,故填:先点C处,后点A处;
(2)步骤②通入少量H2的目的是排尽空气,防止爆炸,故填:排尽空气,防止爆炸;
(3)若缺少装置D,则所测氧元素的质量分数将不变,是因为通过B装置质量变化计算氧元素质量
(4)由实验过程可知,粗还原铁粉样品中的碳元素全部转化到二氧化碳中,氧元素全部转化到水中,碳元素质量为0.330g×1244×100%=0.09g;样品中碳元素质量分数为0.09g15g×100%=0.6%,氧元素质量为0.270g×1618×100%=0.24g,氧元素质量分数为0.24g15g×100%=1.6%,
故填:ω(C)=0.6%;ω(O)=1.6%。
30. 检查装置的气密性 放热 3CuO+2NH3加热3Cu+N2+3H2O 蓝色 Cu2O或Cu和Cu2O ③①② CO2 Fe2O3、Fe3O4和FeO Fe 28 涂油、刷漆等
【详解】(1)小组同学按图设计组装好仪器,装入药品前应进行的实验操作是检查装置的气密性。
(2)实验室常用浓氨水和生石灰混合的方法制取氨气,氧化钙溶于水会放出大量的热,浓氨水受热会释放出氨气,A中烧瓶内发生的反应为放热反应。
(3)C中玻璃管内氨气与氧化铜在加热条件下完全反应生成铜、水和一种气体单质X,根据质量守恒定律,反应的化学方程式为:3CuO+2NH3加热3Cu+N2+3H2O,反应过程中氨气也可能将氧化铜还原为Cu2O。Cu2O能与稀硫酸反应:Cu2O+H2SO4=Cu+CuSO4+H2O,反应一段时间后,C中固体全部变为红色,取反应后固体少许于试管中,加入足量的稀硫酸,观察到溶液呈蓝色,说明红色固体中含有Cu2O,该红色固体的成分是Cu2O或Cu和Cu2O。
(4)先将气体通过浓硫酸除去氨气、水蒸气,气体X的密度和空气接近,难溶于水,应该是长管进,短管出,气体通过气压把集气瓶中的水压入量筒,量筒里的水的体积即为产生气体的体积,所以,上图D处欲用下图装置①②③收集较纯净的气体X并测其体积,装置的连接顺序是③①②。
(5)已知铁锈的成分为Fe2O3·xH2O和FeCO3,根据质量守恒定律可知:铁生锈过程中,空气中的氧气、水和CO2都参与了反应。
(6)根据图示信息和阶段1:3Fe2O3+CO500-600℃2Fe3O4+CO2、阶段2:Fe3O4+CO600-700℃3FeO+CO2的化学方程式以及FeCO3在282℃时分解为FeO和CO2可知,E点固体的成分是Fe2O3、Fe3O4和FeO。由图可知,在G点时,FeO已完全反应,剩余固体为Fe。因为在M点时,剩余固体质量为36.0g,可设G点时剩余固体的质量为x。
FeO+CO>700℃Fe+CO2725636.0gx 7256=36.0gx,x=28g,故G时,a=28。
(7)金属矿物资源储量有限且不可再生,为防止铁制品生锈,可以采取涂油、刷漆等措施,使铁制品与空气隔绝。
31. CO、H2O 否 若先通过澄清石灰水会带出水蒸气,影响对产物的检验 空气中含有水和二氧化碳,干扰实验结果 乙 检验并除去二氧化碳 3CO+Fe2O3高温2Fe+3CO2 提供充足的氧气 1.6 4CH4+7O2点燃2CO2+2CO+8H2O
【详解】猜想与假设:根据质量守恒定律可知化学反应前后元素的种类不变,反应物是甲烷和氧气,如果甲烷不完全燃烧生成的是一氧化碳和水;故填:CO、H2O。
(1)甲装置是用无水硫酸铜检验产物是否含有水,乙装置是用澄清石灰水检验产物是否含有二氧化碳,甲、乙装置的顺序不能颠倒,这是因为先通过澄清石灰水时会带出水蒸气,影响对产物的检验,就不能证明混合气体中是否有水。故分别填:否;若先通过澄清石灰水会带出水蒸气,影响对产物的检验。
(2)由于空气中含有水分和二氧化碳,用空气就无法验证混合气体中是否含有水和二氧化碳,无法证明是混合气体中的水和二氧化碳,还是空气中的水和二氧化碳,干扰实验结果;故填:空气中含有水和二氧化碳,干扰实验结果。
(3)甲中无水CuSO4变蓝说明混合气体中有水,乙中澄清石灰水变浑浊说明混合气体中含有二氧化碳,乙中足量澄清石灰水有两个作用:验证二氧化碳的存在,完全除去混合气体中的二氧化碳;戊中澄清石灰水变浑浊,丁中红色粉末变成黑色说明混合气体中具有还原性气体,且与氧化铁反应能生成二氧化碳,所以说明混合气体中含有一氧化碳,由此推断乙同学猜想成立。故填:乙。
(4)乙中足量澄清石灰水有两个作用:验证二氧化碳的存在,和完全除去混合气体中的二氧化碳;丁中红色粉末变成黑色的反应物是:一氧化碳和氧化铁在高温下生成铁和二氧化碳,其化学方程式为:3CO+Fe2O3高温2Fe+3CO2。故分别填:检验并除去二氧化碳; 3CO+Fe2O3高温2Fe+3CO2。
反思与交流:由于可燃物不完全燃烧能生成一氧化碳,污染环境,所以要让可燃物完全燃烧,所以需要充足的氧气;故填:提供充足的氧气。
甲装置增重3.6g,即产生水的质量为3.6g,乙装置增重2.2g,即产生二氧化碳的质量为2.2g;3.6g水中氢元素的质量为:3.6g×218×100%=0.4g,甲烷中氢元素的质量完全转化到水中,因此甲烷的质量为: 0.4g÷(416×100%)=1.6g;故填:1.6。
则甲烷中碳元素的质量为:1.6g-0.4g=1.2g,2.2g二氧化碳中碳元素的质量为:2.2g×1244×100%=0.6g;甲烷燃烧同时生成了一氧化碳,一氧化碳中碳元素的质量为: 1.2g-0.6g=0.6g;则生成一氧化碳的质量为: 0.6g÷(1228×100%)=1.4g;在点燃的条件下,甲烷和氧气反应生成水、一氧化碳和二氧化碳,则参加反应的氧气质量为: 3.6g+2.2g+1.4g-1.6g=5.6g。则反应物甲烷、氧气和生成物二氧化碳、一氧化碳、水的分子个数比为: 1.6g16:5.6g32:2.2g44:1.4g28:3.6g18=4:7:2:2:8;所以甲烷燃烧的化学方程式为: 4CH4+7O2点燃2CO2+2CO+8H2O。
32.(1)根据质量守恒定律,化学反应前后,物质的总质量不变,反应前物质的总质量为20g+200g =220g,反应后生成的氢气逸出,剩余质量为219.8g,故生成氢气的质量为220g-219.8g =0.2g。
(2)解:设该黄铜样品中锌的质量为χ,
Zn65χ+H2SO4=ZnSO4+H2↑20.2g 652=χ0.2g 解得χ=6.5g
该黄铜样品中铜的质量分数为20g-6.5g20g×100%=67.5%答:该黄铜样品中铜的质量分数为67.5%。
33.(1)Fe2O3(2)115t(3)76%(4) 钢 140t
【详解】(1)赤铁矿石只含一种铁的氧化物为氧化铁,化学式是Fe2O3。
(2)由于赤铁矿石中只含一种铁的氧化物Fe2O3,且其中含铁元素质量为112t。故赤铁矿石中铁的氧化物Fe2O3的质量为112t×56×2+16×356×2×100%=152t。
(3)赤铁矿石中铁的氧化物Fe2O3的质量分数为152t200t×100%=76%。
(4)①、含碳量为0.03%-2%的铁合金是钢,含碳量为2%-4.3%的铁合金是生铁;
②、赤铁矿石200t中含铁元素112t,故可炼出含铁质量分数为80%的铁合金的质量为112t80%=140t。
34.(1)①160;②解:设理论上可炼出含铁96%的生铁的质量是x
Fe2O3160160t+3CO高温2Fe11296%x+3CO2 160112=160t96%x x≈116.7t
(2)①23.2;Fe3O4;②2Fe2O3+2CO高温Fe+2CO2+Fe3O4
【详解】(1)①这些矿石中含氧化铁的质量为:200t×80%=160t;②见答案;
(2)①根据质量守恒定律,化学反应前后,物质的总质量不变,故表中a的值为:5.6+32-5.6-8.8=23.2;
根据质量守恒定律,化学反应前后,元素的质量不变,氧化铁中铁元素的质量为:32g×56×256×2+16×3×100%=22.4g;
氧化铁中氧元素的质量为:32g-22.4g=9.6g;一氧化碳中氧元素的质量为 5.6g×1628×100%=3.2g;
二氧化碳中氧元素的质量为:8.8g×16×244×100%=6.4g;
故M中铁元素的质量为:22.4g-5.6g=16.8g,M中氧元素的质量为:9.6g+3.2g-6.4g=6.4g;
故M中铁、氧原子的个数比为:16.8g56:6.4g16=3:4,故M的化学式为Fe3O4;
②容器内发生反应为一氧化碳与氧化铁在高温下反应生成铁、四氧化三铁、二氧化碳,该反应的化学方程式为2Fe2O3+2CO高温Fe+2CO2+Fe3O4。
35.(1)12.2;(2)61%;(3)0.24g
【详解】(1)表:
分析表中数据,第一次和第二次引起的固体质量变化都是3.25g,所以可以推测第三次也可能为3.25g,但是如果第三次也是3.25g,则剩余固体就应该为13.5g−3.25g=10.25g,而现在数据中第四次依旧是12.2g,说明第三次也剩余12.2g,因为金属已经不足,确定m=12.2g。参加反应的锌的质量为3.25g+3.25g+1.3g=7.8g或者20g−12.2g=7.8g;(2)黄铜样品中铜的质量分数为20g-7.8g20g×100%=61%;(3)设7.8g锌完全反应生成的氢气的质量为x,
Zn+2HCl=ZnCl2+H2↑
65 2
7.8g x 657.8g=2x,x=0.24g
答:(1)表中m=12.2;(2) 黄铜样品中铜的质量分数为61%;(3) 反应总共产生气体的质量为0.24g。
36. 66 解:设混合物中Fe2O3的质量为x。
Fe2O3+3CO高温2Fe+3CO2160132x66g 160132=x66g x=80g
答:混合物中Fe2O3的质量为80g。 根据题意知,减少固体质量即为氧化铁中氧元素质量。
Fe2O3+3CO高温2Fe+3CO2反应前后固体的差量160112160-11280g80g-W 160160-112=80g100g-W,W=76g
答:第II组数据W是76g。
【详解】(1)根据题意知,氢氧化钠能与二氧化碳发生反应,则溶液增加质量即为二氧化碳质量,所以反应产生CO2的质量为66g。(2)见答案(3)见答案
37.(1)6 (2)解:设原混合物中Cu2O的质量为x,Cu2O生成Cu的质量为y
Cu2O144x+H2SO4=CuSO4+Cu64y+H2O14464=xyy=4x9 则 4x9+6.8g-x=4.8g x=3.6g
故原混合物中Cu2O为3.6g,Cu为3.2g 所以原混合物中的Cu2O和Cu质量比为9:8。
【分析】该题目中Cu 2O→Cu,因此最后的Cu来自2部分,一部分是原来有的,一部分是反应来生成的,最后这2部分Cu的质为4.8g。
【详解】(1)所加稀硫酸中溶质的质量为30g×20%=6g。(2)见答案。
38.(1)Fe+CuSO4=FeSO4+Cu (2) 隔绝氧气 2Cu+O2+H2O+CO2=Cu2OH2CO3
(3)③ (4)2FeTiO3+6C+7Cl2一定条件2FeCl3+2TiCl4+6CO (5)1:2 (6)作保护气
【详解】(1)铁和硫酸铜反应生成硫酸亚铁和铜,化学方程式为Fe+CuSO4=FeSO4+Cu。
(2)①炒菜时铁锅中的油着火可用锅盖盖灭,其原理是隔绝氧气;
②铜生锈是铜与空气中的氧气、水和二氧化碳共同作用的结果,化学方程式是2Cu+O2+H2O+CO2=Cu2OH2CO3。
(3)反应③是四氯化钛和镁在高温和氩气的作用下反应生成钛和氯化镁,符合置换反应的一种单质和一种化合物反应生成另一种化合物和另一种单质。
(4)①中反应物有FeTiO3、C、Cl,生成物有TiCl4、CO、和未知物质X,其中C的化合价由零价升到正二价,Cl2的化合价由零价降到负一价,由题中信息可得两种元素化合价升高,故X中一定有铁元素,且Fe价态升高,为正三价,生成物均为二元化合物,故X的化学式是FeCl3,配平化学方程式可得2FeTiO3+6C+7Cl2一定条件2FeCl3+2TiCl4+6CO。
(5)反应②为化合反应,恰好完全反应生成了CH3OH,化学方程式是CO+2H2一定条件CH3OH,则②中CO和H2以化学计量数1: 2;(6)稀有气体的化学性质稳定,可以作保护气。
39.(1)c(2)大(3)碳(4) 氧气和水 Fe2O3+6HCl=2FeCl3+3H2O
(5)增大反应物接触面积,加快反应速率,提高烧渣浸出率(6)会增加沉淀过程中氨水的用量
(7)碳酸氢铵发生分解,防止氨水挥发或分解,降低产率(8)2FeOOH高温Fe2O3+H2O
(9)检查装置气密性(10)防止空气进入,导致刚刚制得的铁再次被氧化
(11)201.8(12)Fe2O3⋅2Fe3O4⋅2FeO(13)8Fe2O3+CH4650℃4FeO+4Fe3O4+CO2+2H2O
【详解】(1)铜丝、铝合金、合金钢均属于无机金属材料,单晶硅属于无机非金属材料,塑料属于合成材料,故不涉及材料是复合材料,选c;
(2)合金是的硬度比其组成成分金属的硬度大,合金钢属于铁合金,故其相比于纯铁的硬度更大;
(3)生铁和钢的区别是含碳量不同,生铁含碳量高,钢含碳量低,“炒钢”是靠鼓风并不断搅拌熔化的生铁使其成钢,故“炒钢”是为了降低生铁中碳元素的含量;
(4)铁生锈的条件是与氧气和水同时接触;
盐酸除铁锈,是盐酸和氧化铁反应生成氯化铁和水,反应的方程式为Fe2O3+6HCl=2FeCl3+3H2O;
(5)酸浸前,将烧渣粉碎的目的是:增大反应物接触面积,加快反应速率,提高烧渣浸出率;
(6)硫酸与氨水反应,硫酸用量过多,会增加沉淀过程中氨水的用量;
(7)由于碳酸氢铵受热易分解,“沉铁”过程温度不宜过高的主要原因是反应温度过高,碳酸氢铵发生分解,防止氨水挥发或分解,降低产率;
(8)FeOOH高温条件下分解生成氧化铁和水,反应的方程式为2FeOOH高温Fe2O3+H2O;
(9)做有气体参加的反应,在组装好装置后要先检查装置的气密性;
(10)停止加热后,A装置内温度仍然很高,需要继续通甲烷气体,以防止空气进入,导致刚刚制得的铁再次被氧化;
(11)由题目信息可知,加热到500℃以上,Fe2O3和CH4开始反应,生成铁的其他氧化物、CO2和H2O,根据反应前后元素的质量不变可知,生成的二氧化碳和水的关系是CO2~2H2O,根据表格分析加热到600℃时,C装置增加的质量1.1g即反应生成的二氧化碳的质量,设反应生成的水的质量为x,则CO2~2H2O44361.1gx,4436=1.1gx,x=0.9g,故m=200.9+0.9=201.8;
(12)根据方程式2FeOOH高温Fe2O3+H2O及表格中350℃时,装置B中质量增加0.9g,计算出FeOOH的质量为17818=x0.9g,x=8.9g,则混合物中氧化铁的质量为48.9g-8.9g=40g,反应生成的二氧化碳的质量为1.1g,其中氧元素质量为16×244×1.1g=0.8g;
反应生成的水的质量为0.9g,其中氧元素的质量为1618×0.9g=0.8g,故二氧化碳和水中含有的氧元素的总质量为1.6g;
氧化铁中氧元素的质量为16×356×2+16×3×40g=12g,故生成的铁的氧化物中氧元素的质量为12g-1.6g=10.4g;
氧化铁中铁元素的质量为40g-12g=28g;生成物质中铁原子和氧原子的个数比为28g56:10.4g16=10:13;
经过分析,生成物应为Fe2O3·2Fe3O4·2FeO;
(13)650℃时,A中剩余固体为FeO和Fe3O4的混合物,则反应的方程式为8Fe2O3+CH4650℃4FeO+4Fe3O4+CO2+2H2O。
40.(1) 提高反应速率 Fe+Fe2(SO4)3=3Fe(SO4)2
(2) (NH4)2SO4 氯化钡(或硝酸钡)(3) 4FeCO3+O2高温¯¯4CO2+2Fe2O3
FeCO3与氧气反应生成的二氧化碳不可燃不助燃可以阻止燃烧; 该反应会吸收大量热量,降低温度阻止燃烧;
(4) Fe+H2SO4=FeSO4+H2↑ 排尽装置内的空气,防止反应时碳酸亚铁被氧化
(5)A中气压大于B(6)碳酸氢铵受热易分解
【详解】(1)酸溶时适当提高反应温度和H2SO4浓度,提高了温度和反应物的浓度,能够加快反应速率。故答案为:提高反应速率;
Fe粉可使“酸溶”产生的 Fe2(SO4)3 转化为FeSO4,化学方程式为:Fe+Fe2(SO4)3=3Fe(SO4)2
(2)根据反应方程式,反应物中有铁原子1个,硫原子1个,氧原子10个,氮原子2个,氢原子10个,碳原子2个;已有的生成物中有铁原子1个,氧原子6个,碳原子2个,氢原子2个;则X中有硫原子1个,氧原子4个,氮原子2个,氢原子8个;则X为:(NH4)2SO4
根据化学方程式,洗涤滤渣碳酸亚铁时,滤渣表面可能沾有的溶液中含有硫酸铵,可以加入氯化钡或硝酸钡溶液,如果没有沉淀产生,则说明已经洗干净了;故答案为:(NH4)2SO4;氯化钡(或硝酸钡)
(3)FeCO3在空气中与氧气反应,灼烧生成氧化铁和二氧化碳,反应方程式为:4FeCO3+O2高温¯¯4CO2+2Fe2O3
FeCO3与氧气反应生成的二氧化碳不可燃不助燃可以阻止燃烧;另外该反应会吸收大量热量,降低温度阻止燃烧;故答案为:FeCO3与氧气反应生成的二氧化碳不可燃不助燃可以阻止燃烧;该反应会吸收大量热量,降低温度阻止燃烧;
(4)装置A中稀硫酸与铁粉反应生成硫酸亚铁和氢气,反应方程式为:Fe+H2SO4=FeSO4+H2↑
第一步骤中将产生的氢气向B中持续通入一段时间是为了排尽装置内的空气,防止亚铁离子氧化;
故答案为:Fe+H2SO4=FeSO4+H2↑;排尽装置内的空气,防止反应时碳酸亚铁被氧化
(5)第一步中打开活塞1、3,关闭活塞2,反应一段时间,由于氢气产生,A中的气压变大,第二步骤中,关闭活塞3,打开活塞2,瞬间活塞2所连导管气压较小,使得A中的气体将硫酸亚铁溶液压入B中;故答案为:A中气压大于B
(6)由于碳酸氢铵受热易分解,因此装置B中水浴温度不宜过高,故答案为:碳酸氢铵受热易分解
41.(1)b(2)Fe3O4(3)c(4)C(5)4Fe(OH)2+O2+2H2O=4Fe(OH)3(6)检查装置的气密性(7)将装置内空气排尽,防止发生爆炸(8)缺少尾气处理装置(9)防止空气中的水和二氧化碳进入B中(10) 2.8 FeO(11)没有达到反应温度(12)Fe3O4(13)21.6
【详解】(1)生活中常用铁锅烹饪,主要利用铁的导热性。故选b;
(2)根据质量守恒定律,化学反应前后,原子的种类和数目不变,反应物中含Fe、Na、N、O、H的个数分别是36、13、13、61、52,生成物中含Fe、Na、N、O、H的个数分别是0、13、13、13、52,故生成物中还应含36个Fe、48个O,故X的化学式为:Fe3O4;
(3)患贫血症的人体内需要补铁,这里的“铁”不是以分子、原子、单质的形式存在,而是强调存在的元素,与具体形态无关。故选c;
(4)A、该实验中铁钉与氧气和水接触,生锈;B、该实验中铁钉只与水接触,不易生锈;
C、该实验中铁钉与氧气和水接触,且氯化钠会加快铁的锈蚀,最先观察到铁锈。故选C;
(5)氢氧化亚铁和氧气、水反应生成氢氧化铁,该反应的化学方程式为:4Fe(OH)2+O2+2H2O=4Fe(OH)3;
(6)该实验有气体参与反应,故应先检查装置的气密性;
(7)一氧化碳具有可燃性,混有一定量的空气,遇到明火,容易发生爆炸,故先通入CO,将装置内空气排尽,防止发生爆炸;
(8)一氧化碳有毒,未反应的一氧化碳散逸到空气中,会污染空气,故该实验的缺陷是缺少尾气处理装置;
(9)装置C的作用是:吸收空气中的二氧化碳和水,防止空气中的二氧化碳和水进入B装置中,影响实验结果;
(10)①解:设固体中铁的质量为x Fe56x+H2SO4=FeSO4+H2↑20.1g 562=x0.1g x=2.8g
答:固体中铁的质量为2.8g;
②根据质量守恒定律,化学反应前后,元素的种类和质量不变,则剩余固体中铁元素的质量与氧化铁中铁元素的质量相同,则剩余固体中铁元素的质量为:20.0g×56×256×2+16×3×100%=14g,则FexOy中铁元素的质量为:14g-2.8g=11.2g,氧元素的质量为:17.2g-14g=3.2g,则56x:16y=11.2g:3.2g,x:y=1:1,故FexOy的化学式为:FeO;
(11)由资料可知,反应需要在500℃以上开始进行,温度控制在300℃—500℃范围时,固体质量没有发生变化,原因是没有达到反应温度;
(12)由资料可知,在600℃时发生反应为一氧化碳和氧化铁在高温下反应生成四氧化三铁和二氧化碳,故H点对应固体成分的化学式为:Fe3O4;
(13)由资料可知,图中M点对应固体为FeO,图中G点对应固体为铁,根据质量守恒定律,化学反应前后,元素的种类和质量不变,则FeO中铁元素的质量与Fe的质量相同,则FeO的质量为:16.8g÷(5656+16×100%)=21.6g,即a的数值=21.6。
42.(1)长颈漏斗(2)2KMnO4Δ__K2MnO4+MnO2+O2↑(3) B b(4)将燃着的木条放在瓶口(5) ①④棉球由紫色变为红色,②③棉球不变色 二氧化碳溶于水后溶液显酸性(6)200(7)深红色固体慢慢变为黑色(8) 3.36 FeO
【详解】(1)仪器a下方没有阀门,其是长颈漏斗;(2)使用A、D装置制取氧气,A中有棉花,其属于“固体加热型”,是高锰酸钾收热分解生成锰酸钾、氧气和二氧化锰,其化学方程式为:2KMnO4Δ__K2MnO4+MnO2+O2↑;
(3)浓氨水和生石灰来快速制取氨气,其属于“固-液型”反应,故反应装置应该选B;而氨气的密度小于空气,故应该从b口通入氨气;
(4)检验CO2气体收集满的方法是把燃着的火柴放在瓶口出,火柴熄灭证明气体收集满了;
(5)二氧化碳溶于水生成碳酸,使得溶液呈酸性,而紫色石蕊试液遇酸变红色,而干燥的棉球中没有水,二氧化碳与其不发生反应,故颜色不变,所以实验时Ⅲ中出现的现象是①④棉球由紫色变为红色,②③棉球不变色;这说明了二氧化碳溶于水后会发生化学反应生成酸性物质;(6)设需加入x水,则10%=100g×30%100g+x,解得x=200g ;
(7)图1装置中,在加热时,一氧化碳会与氧化铁发生反应,生成二氧化碳和铁单质,而氧化铁是深红色的,还原后的铁粉是黑色,故反应现象是:深红色固体慢慢变为黑色;
(8)Fe2O31604.80g+3CO高温__2Fe112x+3CO2160112=4.80gx,解得x=3.36g; B处氧化物中铁的质量=氧化铁中铁元素的质量=3.36g,B处氧化物中氧的质量=氧化铁中氧的质量-失去氧的质量=4.8g-3.36g-(4.80g-4.32)=0.96g,B处氧化物中铁与氧原子个数比=3.36g56:0.96g16=1:1,所以B处氧化物的化学式为FeO。
43.(1)四氧化三铁/Fe3O4(2)Fe+CuSO4=FeSO4+Cu(3)3MnO2+4Al高温3Mn+2Al2O3
(4)氧气、水(5)氢气/H2(6)Fe+Fe2(SO4)3=3FeSO4(7)FeSO4+ H2C2O4+nH2O=FeC2O4·nH2O↓+H2SO4
(8)过氧化氢受热易分解(9)检查装置的气密性(10)使生成的水被B充分吸收
(11) 3 0.56 2K3Fe(C2O4)3230℃3K2CO3+Fe+FeO+4CO↑+5CO2↑
【详解】(1)磁铁矿中所含铁的氧化物主要是四氧化三铁,故填:四氧化三铁或Fe3O4。
(2)原理是铁与硫酸铜反应生成硫酸亚铁和铜,用化学方程式表示其原理:Fe+CuSO4=FeSO4+Cu。
(3)MnO2和Al粉混合在高温下反应可得到Mn,根据质量守恒定律可知,另一种生成物是氧化铝,该反应的化学方程式为3MnO2+4Al高温3Mn+2Al2O3。(4)铁生锈是铁与空气中氧气和水共同作用的结果;
(5)废铁屑(主要成分为Fe,含少量Fe2O3),废铁屑中的铁与稀硫酸反应生成硫酸亚铁和氢气,氧化铁与稀硫酸反应生成硫酸铁和水,故生成的气体X是氢气。
(6)“转化1”中加入铁粉是将+3价的铁转化为+2价的铁,即铁与硫酸铁反应生成硫酸亚铁,该反应的化学方程式为Fe+Fe2(SO4)3=3FeSO4。
(7)由流程可知, “转化2”反应是FeSO4溶液和H2C2O4生成FeC2O4·nH2O,反应的化学方程式是FeSO4+ H2C2O4+nH2O=FeC2O4·nH2O↓+H2SO4。
(8)“转化3”中使用了过氧化氢,需控制一定的温度,温度不能太高的原因是:过氧化氢受热易分解生成水和氧气。(9)连接好装置后,要先检查装置气密性,防止装置漏气。
(10)草酸铁钾晶体在110℃时失去全部结晶水,通入N2的目的是防止倒吸和使生成的水被B充分吸收,防止实验数据不准确。
(11)①浓硫酸可以吸收生成的水,装置B增加的质量就是生成水的质量,分析表格中数据可知,9.82g草酸铁钾晶体中含水的质量为:201.08g-200.00g=1.08g,18x437+18x=,解得x=3。
②5.42g剩余固体包括K2CO3、Fe、FeO,根据钾元素守恒,设生成碳酸钾的质量为y,2K3FeC2O432×4379.82g-1.08g~3K2CO33×138y2×4373×138=9.82g-1.08gy
解得y=4.14g
则铁单质和氧化亚铁的总质量为5.42g -4.14g=1.28g,又根据铁元素守恒,可知铁元素的总质量为9.82g-1.08g×56437×100%=1.12g,则氧化亚铁中氧元素的质量为1.28g-1.12g=0.16g。综上可求得单质Fe的质量为1.28g-0.16g÷1656+16=0.56g。
③根据以上数据:铁单质质量为0.56g,氧化亚铁质量为1.28g-0.56g=0.72g,可知铁单质和氧化亚铁个数比为0.56g56:0.72g56+16=1:1,碱石灰可以吸收二氧化碳气体,装置C增加质量就是生成二氧化碳质量,根据C装置前后质量变化,可知8.74g K3Fe(C2O4)3分解生成二氧化碳2.2g,可知二者个数比为:8.74g437:2.2g44=2:5,再结合质量守恒定律,可知反应的化学方程式为:2K3Fe(C2O4)3230℃3K2CO3+Fe+FeO+4CO↑+5CO2↑。
44.(1)Fe2O3+3CO高温2Fe+3CO2 (2)焦炭燃烧放出大量的热,产生的热量使装置内其它反应得以发生 (3)④②
(4)收集尾气靠近燃着的酒精灯,听声音(5)无影响(6)0.6%
【分析】(1)根据一氧化碳还原氧化铁解答;(2)根据焦炭燃烧放出大量的热解答;(3)分析实验操作步骤解答;(4)步骤③的目的是除去装置内的氧气,防止发生爆炸;(5)根据实验误差分析解答;(6)根据混合物中元素质量分数计算。
(1)氧化铁在高温条件下能与CO发生反应生成铁与二氧化碳,反应的化学方程式为Fe2O3+3CO高温2Fe+3CO2。
(2)焦炭燃烧放出大量的热,产生的热量使装置内其他反应得以发生。
(3)根据题目中的假设情况,为使装置A反应产生的甲烷气体全部在装置C中发生反应,操作时应先将C处酒精灯点燃,然后再点燃A处酒精灯,故填④②。
(4)步骤③的目的是除去装置内的氧气,防止发生爆炸,验证装置内已充满H2的方法是收集尾气靠近燃着的酒精灯,听声音,有剩余则没有完全被除掉。
(5)若缺少装置D,氧元素的测定时取决于B装置的吸收,所以是不会影响的(后面与氧化铁的反应物是甲烷气体反应造成的,所以二氧化碳中的氧元素不会影响到)。
(6)装置B增重0.180g,则粗还原铁粉与氢气反应生成水的质量为0.180g,生成水中氧元素质量=0.180g×1618×100%=0.160g;样品中氧元素的质量分数=×100%=1.6%。装置E增重0.220g,则甲烷与氧化铁反应生成二氧化碳的质量为0.220g,生成二氧化碳中碳元素质量=0.220g×1244×100%=0.060g;样品中碳元素的质量分数×100%=0.6%。
45. ac 大 不活泼 O2+2Cu+H2O+CO2=Cu2(OH)2CO3 Cu2(OH)2CO3Δ2CuO+H2O+CO2↑ 将碱式碳酸铜转化为硫酸铜溶液 Fe+H2SO4=FeSO4+H2↑或Fe+CuSO4=FeSO4+Cu 铜和铁 反应不需要加热 检查气密性 红色网变为黑色 排除装置中滞留的气体 Cu5(OH)6(CO3)2 16:3
【详解】(1)金属材料包含纯金属和合金;故选a黄金面罩、c青铜面具。
(2)合金硬度大于成分金属,青铜的硬度比纯铜大。(3)文物中的“黄金面罩”依然金光闪闪,而“青铜面具”则布满锈斑,由此现象可知金的化学性质比铜更不活泼,更不容易参加化学反应。
(4)铜与空气中O2、H2O、CO2反应,在表面慢慢生成一层铜绿,反应为O2+2Cu+H2O+CO2=Cu2(OH)2CO3。
(5)方法一中涉及碱式碳酸铜受热生成氧化铜和水和二氧化碳气体,Cu2(OH)2CO3Δ2CuO+H2O+CO2↑;氧化铜被还原剂还原成金属铜。
(6)活动性强的金属可以把活动性弱的金属从其盐溶液中置换出来,步骤①加入过量稀硫酸的目的是将碱式碳酸铜转化为硫酸铜溶液,便于下一步反应。
(7)溶液A中含有生成的硫酸铜和过量的稀硫酸,加入过量铁,铁和硫酸反应生成硫酸亚铁和氢气,Fe+H2SO4=FeSO4+H2↑;铁和硫酸铜生成铜和硫酸亚铁,Fe+CuSO4=FeSO4+Cu。固体B中含有生成的铜和过量的铁。
(8)与“火法炼铜”相比,“湿法炼铜”的优点有反应不需要加热、不产生有毒气体一氧化碳等(合理即可)。
(9)装配好实验装置后,先要检查装置气密性,防止装置漏气,再加入样品。(10)铜和氧气加热生成黑色氧化铜,D装置中的实验现象是红色网变为黑色。(11)反应后部分气体会滞留在装置中导致实验误差,停止加热后仍需继续通N2,可防止倒吸和排除装置中滞留的气体。
(12)①装置B吸收水增加质量就是生成水的质量102.7g-100.0g=2.7g;反应前后元素种类质量不变,则样品中氢的质量等于生成水中氢的质量:2.7g×218×100%=0.3g;则样品中氢氧根的质量为0.3g÷117=5.1g;
装置C吸收二氧化碳增加质量就是生成二氧化碳的质量104.4g-100.0g=4.4g;则样品中碳的质量等于生成二氧化碳中碳的质量:4.4g×1244×100%=1.2g;则样品中碳酸根的质量为1.2g÷1212+16×3=6.0g;
那么则样品中铜元素的质量为27.1g-5.1g-6.0g=16g;故X:Y:Z=16g64:5.1g17:6.0g60=5:6:2,故该碱式碳酸铜的化学式为Cu5(OH)6(CO3)2。
②由①分析可知:氢氧根中氧的质量为5.1g-0.3g=4.8g,碳酸根中氧的质量为6.0g-1.2g=4.8g,水中氧元素的质量为2.7g×1618=2.4g,二氧化碳中氧元素质量为4.4g×3244=3.2g,装置D吸收氧气中氧元素质量为101.0g-100.0g=1.0g,则剩余固体中氧元素质量为4.8g+4.8g-1.0g-2.4g-3.2g=3.0g;
最后装置A剩余固体中铜、氧元素质量比16g:3.0g=16:3。
46.(1)冶炼过程会生成有毒气体二氧化硫,污染空气(2) Fe+CuSO4=FeSO4+Cu 降温结晶
(3)检查装置气密性(4) 防止倒吸 使生成的气体能被装置全部吸收
(5) 2Cu+O2Δ2CuO 25.6% Fe4O5
【详解】(1)黄铁矿、黄铜矿中含有硫元素,所以冶炼过程会生成有毒气体二氧化硫,污染空气。
(2)铁粉会与反应生成的硫酸铜反应生成硫酸亚铁和铜。所以方程式为:Fe+CuSO4=FeSO4+Cu;FeSO4溶液经蒸发浓缩、降温结晶、过滤等操作得到FeSO4·7H2O晶体。
(3)有气体生成的实验,进行实验前装配好实验装置后,先要检查装置气密性。
(4)停止加热后仍需继续通N2,目的是:①防止倒吸(温度骤降,硬质玻璃管内气压减小,溶液溶液倒吸);②使生成的气体能被装置全部吸收
(5)①C中的玻璃管里发生反应为铜和氧气在加热的条件下生成氧化铜,所以化学方程式为2Cu+O2Δ2CuO
②设:此黄铜矿中铜元素的质量为x,Cu(OH)2分解为CuO和H2O,室温加热到100℃,装置B增加的质量就是水的质量,经过一系列的反应,物质间的关系为
Cu-CuFeS2-CuSO4-Cu(OH)2-H2O6418x211.8g-210g=1.8g6418=x1.8gx=×100%=25.6%
③设:氧化铜分解生成氧气的质量为y,则有
4Cu-4CuO-2Cu2O-O2256326.4gy25632=6.4gyy=0.8g 因为装置C增重的质量为氧化铜、氧化铁分解产生氧气的总重量,所以氧化铁分解生成氧气的质量为111.28g-110g-0.8g=0.48g
设:此黄铜矿中铁元素的质量为z,从100℃加热到550℃,装置B增加的质量就是氢氧化铁分解生成水的质量,经过一系列的反应,物质间的关系为
2Fe-2CuFeS2-Fe2(SO4)3-2Fe(OH)3-3H2O11254z215.04g-211.8g=3.24g11254=z3.24gz=6.72g
所以氧化铁的质量为6.72g÷(112160×100%)=9.6g
生成铁的氧化物中氧元素的质量为9.6g-0.48g-6.72g=2.4g
所以生成铁的氧化物中铁原子与氧原子个数比为6.72g56:2.4g16=4:5
所以Fe2O3分解生成铁的氧化物的化学式为Fe4O5
47.(1)b(2) 26 24(3)C(4)Fe(OH)2+H2O+O2→Fe(OH)3(5)abc
(6) 检查装置气密性 增大与氧气的接触面积,使反应更充分 20.6%
(7) 带火星木条 33.6 Fe2O3→高温 Fe4O5+O2(8) 5 6
【解析】(1)生活中常用铁锅烹饪,主要利用铁良好的导热性;故选b。
(2)元素周期表信息图中,元素名称的左上角的数字为元素的原子序数,右上角为元素符号,中间的汉字表示元素名称,下边是元素的相对原子质量。
由图示可知,铁元素的原子序数为26;原子中质子数=核外电子数,亚铁离子(Fe2+)带2个单位正电荷,质子数比电子数大于2,则核外电子数为26-2=24。
(3)铁生锈是铁与氧气和水共同作用的结果,盐水能加速铁的生锈。三个实验,最先观察到铁锈的是C。
(4)氢氧化亚铁和氧气和水生成氢氧化铁,Fe(OH)2+H2O+O2→Fe(OH)3。
(5)a.氧气无需提前制备和收集,使用时即时制取,操作更方便,正确;
b.塑料瓶代替集气瓶,防止集气瓶炸裂,更安全,正确;
c.装置集氧气的过氧化氢制取、干燥管的干燥和铁与氧气反应性质验证于一体,实验更优化,正确。故选abc。
(6)①装药品前,必须进行的一步操作是检查装置气密性,防止装置漏气。
②实验时该同学将浸润了氯化钠溶液的铁粉不是堆放在瓶底,而是撒在滤纸条上,再把该滤纸条贴在广口瓶内侧,其目的是增大与氧气的接触面积,使反应更充分。
③反应消耗氧气,进入装置水的体积就是消耗氧气的体积,根据表中数据计算出空气中氧气的体积分数为200-148.5250×100%=20.6%。
(7)反应前后元素种类不变;Fe2O3固体在一定的高温下能分解为一种复杂的铁的氧化物和一种常见的气体,则该气体为氧气,氧气具有助燃性,可以用带火星木条来检验。
①48.0gFe2O3固体中含有铁元素48.0g×56×256×2+16×3×100%=33.6g。
②48.0gFe2O3固体中含有氧元素48.0-33.6=14.4g,反应减少质量就是生成氧气质量2.4g,则Fe2O3固体分解得到固体中氧元素质量为14.4-2.4=12g,则固体中铁氧原子数目比为33.6g56:12g16=4:5,生成物为Fe4O5;故该温度下,Fe2O3固体分解的符号表达式为:Fe2O3→高温 Fe4O5+O2。
(8)2Mg483.6g+O2点燃2MgO806g 3Mg723.6g+N2点燃Mg3N21005g
镁在O2和N2的混合气体中完全燃烧,即生成氧化镁又生成氮化镁;由化学方程式体现的质量关系可知,a的取值范围是5gCu.(2)若向步骤②所得的滤液中滴加1~2滴紫色石蕊试液,试液变红,说明硫酸过量,溶液中的溶质是硫酸亚铁和硫酸.(3)步骤⑤中加Na2CO3溶液的作用是氢氧化钡,因氢氧化钡和碳酸钠反应生成碳酸钡沉淀和氯化钠。NaHCO3转化成纯碱的化学反应方程式为2NaHCO3≜ Na2CO3 + CO2↑+H2O.(4)“NaCl+CO2+NH3+H2O=NaHCO3+NH4Cl”是氨碱法制纯碱,A.析出晶体后剩余溶液中碳酸氢钠和氯化铵两种溶质;B.该条件下NaHCO3的溶解度比NH4Cl的小,所以大部分碳酸氢钠以晶体析出,氯化铵完全溶解,以溶液存在。C.饱和溶液是在一定温度下、一定量的溶剂里不能再溶解某物质的溶液叫该物质的饱和溶液,反之为不饱和溶液。析出NaHCO3晶体后的溶液为NaHCO3的饱和溶液。 D.在加压条件下二氧化碳的溶解度增大,此时向饱和氨盐水中通入CO2,溶液中二氧化碳的浓度增大,能加速NaHCO3的生成(5)由两种化合物相互交换成分形成两种新的化合物的反应叫复分解反应。该流程①~⑥中,发生了复分解反应的有④⑤⑥。
点睛:分析反应后的成分时,除要考虑生成物外,还要考虑剩余的反应物
60. 火星四射,剧烈燃烧,生成黑色固体 做燃料 置换反应 Ca(OH)2 + CO2 = CaCO3 ↓+ H2O
【详解】B是目前使用最广泛的金属,所以B为铁; F是大理石主要成分,所以F是碳酸钙;A、B 粉末都是黑色,A、为氧化物,A能与铁相互转化。所以A是四氧化三铁;E是氧化物,能与碳酸钙相互转化,所以E为二氧化碳,碳酸钙分解生成二氧化碳,二氧化碳和氢氧化钙反应生成碳酸钙;碳是黑色固体可以与铁的氧化物反应生成铁,能完全燃烧生成二氧化碳,不完全燃烧生成一氧化碳;一氧化碳燃烧又能生成二氧化碳,二氧化碳和碳高温下反应生成一氧化碳。所以C为一氧化碳,D为碳。铁燃烧的现象是剧烈燃烧,火星四射,生成黑色固体;一氧化碳可作燃料或还原剂;一种单质和一种化合物生成另一种单质和另一种化合物的反应叫置换反应;D→B反应基本类型是置换反应;E→F反应化学方程式Ca(OH)2 + CO2 = CaCO3 ↓+ H2O
点睛:掌握常见物质的特点、用途,熟记化学方程式,是解决此类题目的关键
61. Fe2O3 3CO+Fe2O3高温2Fe+3CO2 (高炉)炼铁 Fe+CuSO4=Cu+FeSO4 置换反应(必须有反应二字)
【分析】A~I是初中化学常见的物质,是由C、H、O、Fe、Cu五种元素组成的单质或氧化物,其中C、F、H、I为氧化物,且C中氧元素的质量分数为20%;B、H为红色固体;通常D→B是在溶液中发生的反应,所以H是氧化铁,C是氧化铜,B是铜,所以D是铁,氧化铜会与F反应,F会转化成B,所以F是一氧化碳, A、G是碳或氢气,E是氧气,I是二氧化碳,经过验证,推导正确;
【详解】(1) H是氧化铁,化学式为Fe2O3;
(2)一氧化碳和氧化铁反应化学方程式为:3CO+Fe2O3高温2Fe+3CO2;此原理应用于炼铁;
(3)铁在溶液中生成铜的化学方程式为:Fe+CuSO4=Cu+FeSO4;此反应属于置换反应。
【点睛】在解此类题时,首先将题中有特征的物质推出,然后结合推出的物质和题中的转化关系推导剩余的物质,最后将推出的各种物质代入转化关系中进行验证即可。
62. 延展 涂油 回收利用废旧金属 4CO+Fe3O4高温3Fe+4CO2 Cr>Cu>Hg BCD 116g
【详解】(1)铝块能制成铝箔是利用了铝的延展性。
(2)为防止自行车链条生锈,可以采用涂油等措施;保护金属资源的有效途径是合理开采金属矿物、回收利用废旧金属等。
(3)一氧化碳与四氧化三铁在高温的条件下反应生成铁和二氧化碳,方程式为: 4CO+Fe3O4高温3Fe+4CO2。
(4)由Cr+CuSO4═Cu+CrSO4可知,Cr比Cu活泼,在金属活动性顺序中,铜比汞活泼,所以活动性Cr>Cu>Hg。
(5)锌比铁活泼,铁比银活泼,向含有AgNO3溶液中加入一定量的铁粉和锌粉时,锌先与硝酸银反应,如果硝酸银有剩余,再和铁粉反应;
A、若滤液呈浅绿色,说明滤液中含有硝酸亚铁,说明锌粉反应完,但铁粉是否反应完无法确定,故A错误;
B、由于锌与硝酸银反应生成银,铁粉与硝酸银反应生成银,固体质量均增加,因此加入锌粉和铁粉的质量一定小于所得滤渣的质量,故B正确;C、若滤液中加入氯化钠溶液无明显现象,说明溶液中不含硝酸银,滤渣可能有银,有银、锌、铁,有银、铁三种情况,故C正确;D、若硝酸银将锌粉、铁粉反应完后还有剩余,则滤液中含有亚铁离子、锌离子、银离子,故D正确;
故选BCD;
(6)20g金属X和金属Y的混合物放入500g稀硫酸中,恰好完全反应,反应后无固体剩余,反应后所得溶液质量为518g,说明产生氢气的质量为20g+500g -518g=2g,根据质量守恒定律,硫酸中氢元素的质量为2g,硫酸中氢元素与硫酸根离子的质量比为2:96,则硫酸根离子的质量为96g,所得晶体为硫酸盐,质量为20g+96g=116g。
63. C 氧气和水蒸气 Fe2O3+6HCl═2FeCl3+3H2O 合理开发(合理即可) C 2 C
【分析】物质在化学变化中表现出来的性质叫化学性质,如可燃性、助燃性、氧化性、还原性、酸碱性、稳定性等;物质不需要发生化学变化就表现出来的性质,叫物理性质;物理性质经常表现为:颜色、状态、气味、密度、硬度、熔点、沸点、导电性、导热性、溶解性、挥发性、吸附性等。
【详解】(1)A.金性又柔,可屈折如枝柳,属于硬度小,有韧性,物理性质;
B.石胆,绿色带宝光,属于物理性质;
C.金入于猛火,色不夺精光,说明金化学性质稳定不容易参加化学反应,属于化学性质;故选C。
(2)变化②中,铁钉生锈主要与空气中的氧气、水发生反应;
变化③中涉及的反应为氧化铁和盐酸反应生成氯化铁和水,Fe2O3+6HCl=2FeCl3+3H2O;
保护金属资源的措施除防止锈蚀外还有合理开发利用矿产资源。
(3)A.实验乙中铜丝表面附着一层银白色金属,溶液变为蓝色,说明铜置换出了银,可得出金属活动性:Cu>Ag,正确;B.实验甲中铜与硝酸铝不反应,说明活动性铝大于铜;乙中铜与硝酸银反应,说明活动性铜大于银;可得出金属活动性:A1>Cu>Ag,正确;C.实验甲说明活动性铝大于铜;丙中铝与硝酸银反应,说明活动性铝大于银;不能判断铜和银的活动性顺序,错误;
D.Al2(SO4)3溶液、A1(NO3)3溶液中都含有铝离子,故也能完成实验,正确。故选C。
(4)向一定量AgNO3和Cu(NO3)2的混合溶液中加入一定量的锌粉,锌首先和硝酸银反应生成银和硝酸锌,再和硝酸铜反应生成铜和硝酸锌;
Zn65+2AgNO3=ZnNO32+2Ag216 Zn65+CuNO32=ZnNO32+Cu64
由反应体现的质量关系可知,锌和硝酸银反应后溶液质量变小,和硝酸铜反应溶液质量变大;若溶液质量变大,反应中锌一定和硝酸铜反应,可能锌和硝酸铜部分反应或全部反应,故滤液中所含溶质的成分可能为硝酸锌、硝酸铜或硝酸锌,共2种情况。
(5)A、如果金属都过量,则稀硫酸都反应,生成氢气中氢元素全部来自于酸中氢元素,则生成氢气质量相等,正确;B、如果稀硫酸过量,则金属都反应,产生氢气质量=金属化合价金属的相对原子质量×金属质量,则生成氢气质量铝大于镁大于锌,正确;C、无论金属质量、稀硫酸质量是多少,不会出现铝得到氢气最多,镁锌得到氢气质量相等的情况,错误;D、如果稀硫酸和锌恰好反应,则铝、镁过量,此时镁铝生成氢气质量相等且大于锌生成氢气质量相等,正确。故选C。
64. 导电 硬度大 单质 氧气、水 Fe2O3+6HCl=2FeCl3+3H2O ACD AB
【详解】(1)用金属铜做导线,主要是利用了铜的导电性。
(2)合金比成分金属硬度大、熔点低;不锈钢具有的特点是比纯铁熔点低、抗腐蚀性好、硬度大。
(3)少数很不活泼的金属如金、银等在自然界中能以单质的形式存在。
(4)铁生锈是铁与空气中的氧气和水等物质发生化学反应。
氧化铁和盐酸反应生成氯化铁和水,Fe2O3+6HCl=2FeCl3+3H2O。
(5)A、金属活动性越强与酸反应速率越快;对比实验①②反应的剧烈程度,镁反应更剧烈,可判断出镁和铁的金属活动性强弱为镁大于铁,正确;
B、实验②中生成气泡,说明活动性铁大于氢;④中铜片表面附着一层银白色金属,溶液变蓝色,说明金属活动性铜大于银,但是不能判断铁与铜、银的金属活动性,错误;
C、由答案B可知,分析实验④的现象,能判断出铜和银的金属活动性强弱,正确;
D、实验③中无明显现象,说明活动性氢大于铜,结合ABC分析可判断出镁、铁、铜、银的金属活动性顺序为镁大于铁大于铜大于银,正确。故选ACD。
(6)Zn656.5g+2AgNO3=ZnNO32+2Ag21621.6g Fe565.6g+2AgNO3=FeNO32+2Ag21621.6g
Cu646.4g+2AgNO3=CuNO32+2Ag21621.6g
金属活动性顺序为锌大于铁大于铜大于银;由6.5g锌、5.6g铁、6.4g铜混合而成的粉末,把它加入到一定量的硝酸银溶液中,硝酸银首先和锌反应,再和铁反应,再和铜反应;由化学方程式体现的质量关系可知:如果锌恰好反应得到滤渣质量为21.6g+5.6g+6.4g=33.6g,如果铁也恰好反应得到滤渣质量为21.6g+21.6g+6.4g=49.6g,如果铜也恰好反应得到滤渣质量为21.6g+21.6g+21.6g=64.8g;由分析得:
A、若测得B的质量为64.8g,则B中一定只含有银,正确;
B、若测得B的质量为57.2g,49.6g
相关试卷
这是一份2024年沪教版(全国)化学第7章压轴题(含答案),共192页。试卷主要包含了单选题,多选题,实验题,流程题,科学探究题,计算题,综合应用题,科普阅读题等内容,欢迎下载使用。
这是一份2024年沪教版(全国)化学第1-4章压轴题(含答案),共118页。试卷主要包含了单选题,多选题,填空题,实验题,推断题,计算题,科学探究题,综合应用题等内容,欢迎下载使用。
这是一份2024年沪教版(全国)化学第8-9章压轴题(含答案),共187页。试卷主要包含了单选题,多选题,流程题,科学探究题,填空题,综合应用题,科普阅读题,实验题等内容,欢迎下载使用。

