




2024保定部分示范性高中高二下学期5月期中考试语文含答案
展开2023_2024学年河北保定高一上学期期中语文试卷(部分示范性高中): 这是一份2023_2024学年河北保定高一上学期期中语文试卷(部分示范性高中),共9页。试卷主要包含了新添加的题型,十句写江州晨昏日夜都有美景等内容,欢迎下载使用。
2024保定部分示范性高中高一下学期5月期中考试语文含答案: 这是一份2024保定部分示范性高中高一下学期5月期中考试语文含答案,共10页。试卷主要包含了请将各题答案填写在答题卡上,本试卷主要考试内容,老舍曾说等内容,欢迎下载使用。
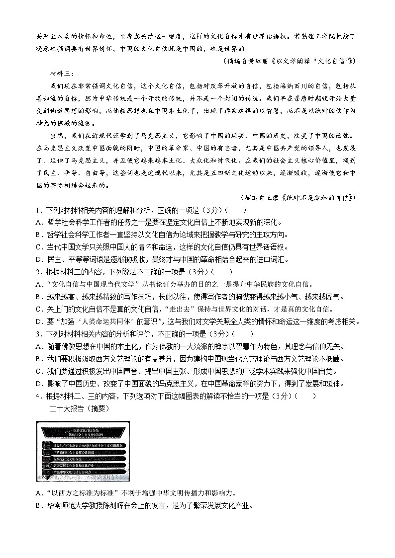
河北省保定市部分示范性高中2023-2024学年高一下学期5月期中考试语文试题: 这是一份河北省保定市部分示范性高中2023-2024学年高一下学期5月期中考试语文试题,文件包含河北省保定市部分示范性高中2023-2024学年高一下学期5月期中考试语文试题pdf、语文答案pdf等2份试卷配套教学资源,其中试卷共8页, 欢迎下载使用。
