





所属成套资源:2024年中考地理专项押题(湖南专用)
押湖南卷08 可持续发展-2024年中考地理专项押题(湖南专用)
展开
这是一份押湖南卷08 可持续发展-2024年中考地理专项押题(湖南专用),文件包含押湖南卷08可持续发展原卷版docx、押湖南卷08可持续发展解析版docx等2份试卷配套教学资源,其中试卷共31页, 欢迎下载使用。
考向01 可持续发展
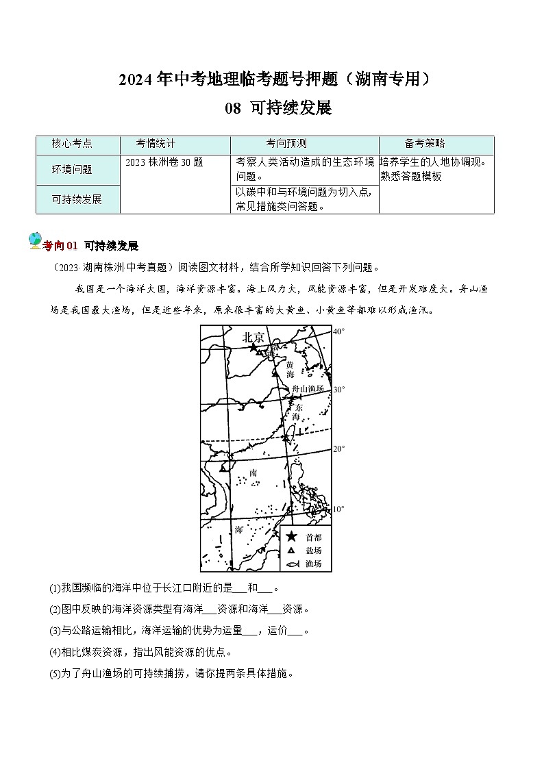
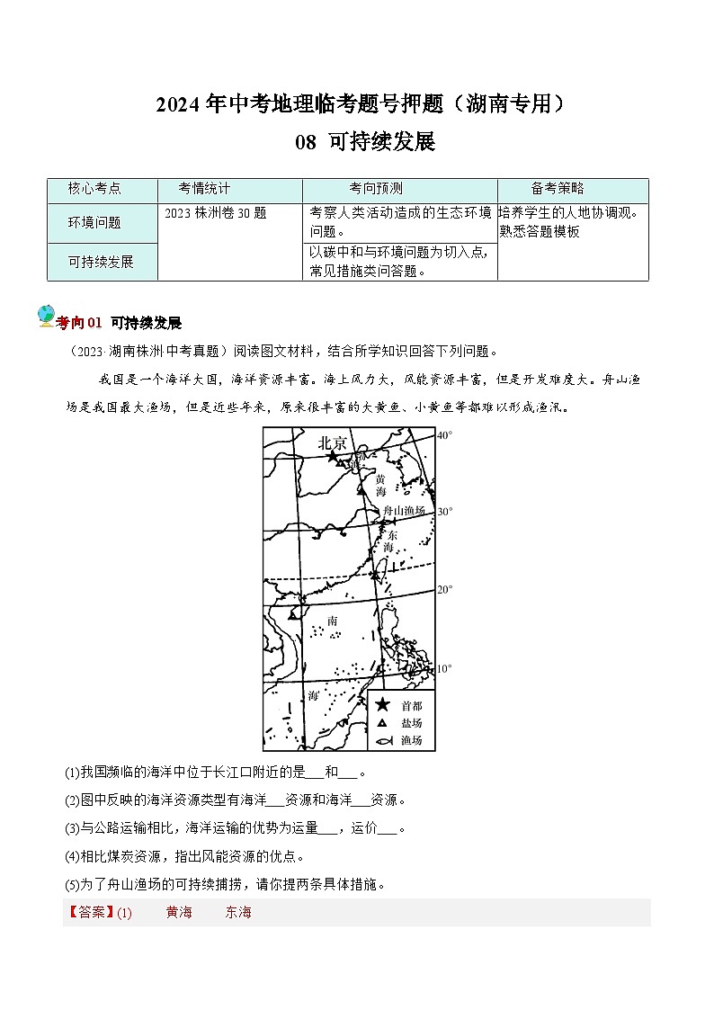
(2023·湖南株洲·中考真题)阅读图文材料,结合所学知识回答下列问题。
我国是一个海洋大国,海洋资源丰富。海上风力大,风能资源丰富,但是开发难度大。舟山渔场是我国最大渔场,但是近些年来,原来很丰富的大黄鱼、小黄鱼等都难以形成渔汛。
(1)我国濒临的海洋中位于长江口附近的是 和 。
(2)图中反映的海洋资源类型有海洋 资源和海洋 资源。
(3)与公路运输相比,海洋运输的优势为运量 ,运价 。
(4)相比煤炭资源,指出风能资源的优点。
(5)为了舟山渔场的可持续捕捞,请你提两条具体措施。
【答案】(1) 黄海 东海
(2) 生物 化学
(3) 大 低
(4)可再生,清洁无污染
(5)加强管理和管制措施,避免过度捕捞;提高公众意识,避免破坏环境和损害渔业资源
【分析】本题以我国局部图为材料,涉及我国的海洋资源等知识点,考查学生对所学知识的分析运用能力。
【详解】(1)读图可知,我国濒临的海洋中位于长江口附近的是黄海和东海;而我国濒临的海洋中位于黄河口的是渤海。
(2)读图可知,图中渔场反映的海洋资源类型是海洋生物资源,图中盐场反映的海洋资源类型是海洋化学资源,。
(3)公路运输的特点是机动灵活,适应性强;因此与公路运输相比,海洋运输的优势为运量大,运价低。
(4)与煤炭资源相比,风能资源属于可再生能源,具有清洁无污染的优点。
(5)为了舟山渔场的可持续捕捞,应该加强管理和管制措施,避免过度捕捞;提高公众意识,避免破坏环境和损害渔业资源。
核心考点
考情统计
考向预测
备考策略
环境问题
2 2023株洲卷30题
考察人类活动造成的生态环境问题。
1、培养学生的人地协调观。熟悉答题模板
可持续发展
以碳中和与环境问题为切入点,常见措施类问答题。
1、环境问题
(1)水土流失
原因:多山,多暴雨,人类不合理活动(乱砍滥伐、过度开垦、过度放牧等)破坏了植被
措施:植树种草,退耕还林还草,合理开展人类活动,加强管理,提高环保意识
(2)草场退化、土地荒漠化
原因:气候干旱,人类不合理活动破坏了植被
措施:植树种草,退耕还林还草,合理开展人类活动,加强管理,提高环保意识
(3)湿地退化(如三江平原沼泽地、洞庭湖 、三江源等面积减小)
湿地的环境效益:涵养水源、维护生物多样性、蓄洪防旱
不利影响:生物多样性减少、河流水位季节变化增大、旱涝灾害频繁
措施:保护湿地,合理开展人类活动(退田还沼、退田还湖、退耕还林还草、合理开垦、合理放牧、休牧育草等)、建自然保护区,加强管理,提高环保意识
(4)森林锐减
森林的环境效益:涵养水源、保持水土、维护生物多样性、调节气候
不利影响:水土流失、生物多样性减少、加剧全球变暖
措施:植树造林,退耕还林,建立自然保护区,加强管理,提高环保意识
(5)全球变暖
原因:燃烧煤、石油等排放大量二氧化碳;大量砍伐森林
不利影响:两极冰川融化,海平面上升,沿海低地被淹等
措施:调整能源结构,调整产业结构,植树造林,节能减排,低碳生活,绿色出行
2、新能源
(1)太阳能丰富的原因:西北地区降水少,光照充足,太阳能丰富;青藏地区海拔高,空气稀薄,且降水少,光照充足,太阳能丰富。
(2)风能丰富的原因:离XX风的源地近;
(3)地热能丰富的原因:位于板块交界处,地壳活跃
(4)资源跨区域调配对输出地、输入地的有利影响:
对输出地:带动了资源的开发,增加就业,促进了社会经济的发展。
对输入地:缓解了资源的不足,促进了社会经济的发展,改善了生态环境,优化能源消费结构。
(2024·河南驻马店·模拟预测)可燃冰是天然气与水在高压低温条件下形成的类冰状结晶物质,主要成分为甲烷,多分布于水深大于300米的海底沉积层或寒冷的陆地永久冻土带,是一种天然绿色能源。图为全球可燃冰(天然气水合物)分布图。读图,完成下面小题。
1.下列地区已采集可燃冰样品的是( )
A.南美洲东南沿海B.格陵兰岛
C.撒哈拉沙漠D.墨西哥湾
2.与传统化石能源相比,可燃冰( )
A.燃烧不产生温室气体B.属于可再生资源
C.储量丰富,分布广泛D.开采技术难度小
3.我国可燃冰资源丰富,若实现大规模开采利用有助于( )
①减少海洋灾害发生②保障国家能源安全③优化能源消费结构④保护海洋生态环境
A.①②B.①③C.②③D.②④
【答案】1.D 2.C 3.C
【解析】1.读图可知,已采集可燃冰样品的是墨西哥湾,D正确;南美洲东南沿海是推测可燃冰得分布区,A错误;格陵兰岛无已采集可燃冰,B错误;根据材料可知,可燃冰多分布于水深大于300米的海底沉积层或寒冷的陆地永久冻土带,撒哈拉沙漠位于热带,无可燃冰分布,C错误;故选D。
2.可燃冰主要成分是甲烷,甲烷燃烧会产生二氧化碳,二氧化碳会造成温室效应,A错误;可燃冰主要成分属于矿产资源,用一点少一点,属于非可再生资源,B错误;读图可知,可燃冰储量丰富,分布广发,C正确;目前全球开采可燃冰的技术难度很大,我国也是试采成功,离大规模得开采还有很长一段距离,D错误;故选C。
3.我国自然资源总量丰富,但人均不足,我国可燃冰资源丰富,若实现大规模开采利用有助于保障国家能源安全、优化能源消费结构,②③正确;可燃冰多分布于水深大于300米的海底沉积层或寒冷的陆地永久冻土带,大规模开发会对海洋生态环境造成影响,增加海洋灾害的发生,①④错误;故选C。
【分析】我国得可燃冰主要分布在东海海域、南海海域、青藏高原冻土带、东北冻土带。
(2024·河南平顶山·二模)经过多年发展和钻研,我国已成为全球最大的新能源汽车和动力电池出口国。2023年,我国新能源汽车产销再创新高,市场占有率达到31.6%,延续保持高速增长态势。图为“我国新能源汽车产业集群分布图”。读图,完成下面小题。
4.我国新能源汽车产业集群的空间分布特点是( )
A.东部地区多,西部地区少B.北方地区多,南方地区少
C.黄河流域多,长江流域少D.第二阶梯多,第三阶梯少
5.与传统汽车相比,新能源汽车的优势有( )
①二氧化碳排放量小②燃料费用低③续航里程长④利于环境保护
A.①②③B.①②④C.①③④D.②③④
6.提高我国新能源汽车市场占有率的主要措施是( )
①科技创新,提高汽车质量和性能 ②降低价格,以价格优势扩大市场
③完善服务,提高服务水平和质量 ④政府支持,鼓励民众节能和减排
A.①②③B.①②④C.①③④D.②③④
【答案】4.A 5.B 6.C
【解析】4.读图可知,我国新能源汽车产业集群的分布特点是中东部地区多,西部地区少,A正确;北方不及南方多,B错误;长江流域比黄河流域多,C错误;地势第三阶梯比第二阶梯多,D错误。综上所述,BCD错误,故选A。
5.传统汽车的燃料费用0.6-0.8万元/千米,纯电动汽车的燃料费用0.1-0.3万元/千米,故纯电动汽车燃料费用较少,故②正确;传统汽车的续航里程900千米,纯电动汽车的续航里程
相关试卷
这是一份押湖南卷06 认识世界区域-2024年中考地理专项押题(湖南专用),文件包含押湖南卷06认识世界区域原卷版docx、押湖南卷06认识世界区域解析版docx等2份试卷配套教学资源,其中试卷共34页, 欢迎下载使用。
这是一份押湖南卷05 农业、工业、人口城市、交通-2024年中考地理专项押题(湖南专用),文件包含押湖南卷05农业工业人口城市交通原卷版docx、押湖南卷05农业工业人口城市交通解析版docx等2份试卷配套教学资源,其中试卷共51页, 欢迎下载使用。
这是一份押湖南卷04 自然环境对生产生活的影响-2024年中考地理专项押题(湖南专用),文件包含押湖南卷04自然环境对生产生活的影响原卷版docx、押湖南卷04自然环境对生产生活的影响解析版docx等2份试卷配套教学资源,其中试卷共50页, 欢迎下载使用。
