生物:卷03-备战2024年中考生物全真模拟押题卷(福建卷)(解析版)
展开注意事项:
1.答卷前,考生务必将自己的姓名、准考证号填写在答题卡上。
2.回答第Ⅰ卷时,选出每小题答案后,用2B铅笔把答题卡上对应题目的答案标号涂黑。如需改动,用橡皮擦干净后,再选涂其他答案标号。写在本试卷上无效。
3.回答第Ⅱ卷时,将答案写在答题卡上。写在本试卷上无效。
4.考试结束后,将本试卷和答题卡一并交回。
一、选择题:本题共25小题,每小题2分,共50分。在每小题给出的四个选项中,只有一项是符合题目要求的。
1.东北榛蘑的生活需要一定的条件,但不同种类又有所不同。下面属于它生活都须具备的必要条件是( )
①水分 ②无机盐 ③有机物 ④阳光 ⑤适宜的温度
A.①②④B.②④⑤C.①③⑤D.①③④
【答案】C
【分析】生物生存需要一定的条件,即营养物质、阳光、空气和水,还有适宜的温度和一定的生存空间。
【详解】细菌和真菌需要⑤适宜的温度,因为低温能抑制细菌、真菌的生长繁殖,高温能杀死细菌、真菌;细菌、真菌细胞中不含叶绿体,不能进行光合作用合成有机物,它们必须以现成的有机物为食,所以细菌、真菌的生活还需要③有机物;①水分是构成细胞的主要成分,因此细菌、真菌的生活需要水。由于在黑暗条件下也有细菌和真菌的存在,所以,④阳光也不是细菌和真菌生存的必要条件。因此,细菌和真菌的生活必要条件的是⑤适宜的温度、③有机物、①水分,故ABD错误,C正确。
故选C。
2.下列说法正确的是( )
A.丹顶鹤跳舞是一处防御行为
B.幼鸟孵化出以后,亲鸟每天忙于捕食,并且将食物运往巢内,是一种繁殖行为
C.猫头鹰凄惨的悲鸣是一种攻击行为
D.鸟类都是在树上筑巢
【答案】B
【分析】动物的行为具有适应性的意义,此题主要考查的是繁殖行为、防御行为、攻击行为等,分析解答。
【详解】丹顶鹤在跳舞,这种行为是它在求偶,属于一种繁殖行为,不是防御行为,防御行为是防御敌害的一种行为,故A错误;幼鸟孵化出以后,亲鸟每天忙于捕食,并且将食物运往巢内,是一种哺育后代的行为,是繁殖行为,故B正确;猫头鹰凄惨的悲鸣是在防御敌害,是一种防御行为,不是攻击行为,故C错误;有的鸟类有筑巢行为,有的在树上筑巢,有的在屋檐下筑巢,如燕子,故D错误。故选B。
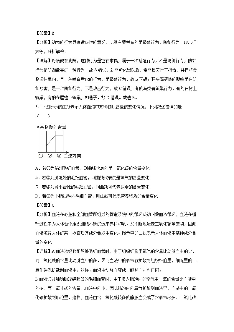
3.下图所示的曲线表示人体血液中某种物质含量的变化情况,下列叙述错误的是 ( )
A.若②为脑部毛细血管,则曲线代表的是二氧化碳的含量变化
B.若②为肺泡处的毛细血管,则曲线代表的是氧气的含量变化
C.若②为肾小管处的毛细血管,则曲线可代表尿素的含量变化
D.若②为小肠绒毛内毛细血管,则曲线可代表营养物质的含量变化
【答案】C
【分析】血液在心脏和全部血管所组成的管道系统中的循环流动叫做血液循环,血液在循环过程中为人体各个组织细胞不断的运来养料和氧,又不断地运走二氧化碳等废物,因此血液流经人体的某一器官后其成分会发生变化。图示中的曲线表示人体血液中某种成分含量的变化。
【详解】A.血液流经脑组织处毛细血管时,由于组织细胞里氧气的含量比动脉血中的少,而二氧化碳的含量比动脉血中的多,因此血液中的氧气就扩散到组织细胞里,细胞里的二氧化碳就扩散到血液里,这样,血液由动脉血变成了静脉血。A正确。
B.血液通过肺动脉流经肺部的毛细血管时,由于吸入肺泡内的空气中,氧的含量比血液中的多,而二氧化碳的含量比血液中的少,因此肺泡内的氧气扩散到血液里,血液中的二氧化碳扩散到肺泡里,这样,血液由含二氧化碳较多的静脉血变成了含氧气较多、二氧化碳较少的动脉血;因此如果③内流动脉血,①内流静脉血。B正确。
C.肾小球的一端连着入球小动脉,另一端连着出球小动脉,入球小动脉、肾小球、出球小动脉里都流动脉血;当血液经过肾小管处的毛细血管后,经过肾小球的滤过作用和肾小管的重吸收作用,尿素的含量会降低,C错误。
D.如果曲线表示小肠绒毛内毛细血管,由于血液流经小肠后,吸收了营养物质,营养物质增加,D正确。
故选C。
4.下列关于被子植物的叙述中,正确的是( )
A.一朵花中最重要的部分是雄蕊和雌蕊
B.种子萌发必需的外界条件是充足的光照、适宜的温度、充足的空气
C.根生长最快的部位是成熟区
D.种子的胚由胚珠发育而成
【答案】A
【分析】(1)花蕊是花的主要部分。
(2)种子萌发的外界环境条件有:一定的水分、充足的空气和适宜的温度,自身条件是有完整而有活力的胚及胚发育所需的营养物质。
(3)根尖的结构从顶端依次是根冠、分生区、伸长区、成熟区。
(4)一朵花传粉受精后,只有子房继续发育,据此解答。
【详解】雄蕊和雌蕊与果实和种子的形成有关,是一朵花最重要的部分,A正确;种子萌发必需的环境条件是适宜的温度、一定的水分、充足的空气,阳光不是种子萌发必需的环境条件,B错误;根尖的结构从顶端依次是根冠、分生区、伸长区、成熟区,其中生长最快的部位是伸长区,C错误;植物经过传粉受精后,子房发育成果实,子房壁发育成果皮,胚珠发育成种子,珠被发育成种皮,受精卵发育成种子的胚,受精极核发育成胚乳,D错误。
5.下列四种生物的描述,正确的是( )
①酵母菌 ②根霉 ③曲霉 ④蘑菇
A.①有单细胞的也有多细胞的B.①②④都属于真菌,③不属于真菌
C.③在结构上的主要特点是没有核膜D.①②③④都是分解者
【答案】D
【分析】真菌的基本结构有细胞壁、细胞膜、细胞质、细胞核,没有叶绿体;酵母菌是单细胞个体,可能有的同学看到了连在一起的酵母菌,但他们还是独立生活的;霉菌是由菌丝构成的多细胞个体,有营养菌丝和直立菌丝,据此解答。蘑菇由地下菌丝体和子实体两部分组成。
【详解】①酵母菌属于单细胞真菌,故A错误;①②③④都属于真菌,由细胞由细胞壁,细胞膜,细胞质和细胞核组成,无叶绿体,营养方式异养,故B错误;③蘑菇属于真菌,细胞结构由细胞壁,细胞膜,细胞质和细胞核组成,具有核膜,故C错误;①②③④属于真菌,能够分解动植物的遗体、遗迹为二氧化碳、水和无机盐等无机盐,回到无机环境内,促进生态系统中的物质循环,是生态系统中的分解者,故D正确。故选D。
6.生物体具有一定的结构层次。下列有关生物体结构层次的叙述正确的是( )
A.某人的神经细胞和肌肉细胞中的遗传物质相同
B.草履虫的一生需要进行细胞分化
C.番茄的果皮和人的皮肤都属于组织
D.人体和植物体都有系统
【答案】A
【分析】植物体结构层次:细胞→组织→器官→植物体,动物体的结构层次:细胞→组织→器官→系统→动物体,据此分析解答。
【详解】A.人体的神经细胞和肌肉细胞都是体细胞,遗传物质相同,A正确。
B.草履虫是单细胞生物,依靠分裂进行繁殖,不进行细胞分化,B错误。
C.番茄的果皮属于保护组织,人的皮肤是由不同组织构成的器官,C错误。
D.由分析可知人体具有系统,植物体没有系统,D错误。
故选:A。
7.下列关于对食物中的营养物质的认识不完全正确的是( )
A.糖类是人体的主要供能物质;儿童缺含钙的无机盐易患佝偻病
B.脂肪是人体内重要的备用能源物质;人体缺维生素B1易患神经炎
C.蛋白质是建造和修复身体的重要原料;人体缺维生素A易得夜盲症
D.水是人体内含量最多的物质;人体缺铁易患地方性甲状腺肿
【答案】D
【分析】食物中含蛋白质、糖类、脂肪、维生素、无机盐、水等六大类营养物质,它们各具有一定的作用,人体一旦缺乏,就会引起相应的疾病。
【详解】糖类是人体的主要供能物质,人体进行各项生命活动所消耗的能量主要来自于糖类的氧化分解,约占人体能量供应量的70%;儿童缺含钙的无机盐易患佝偻病,A正确。脂肪是人体内重要的备用能源物质;人体缺维生素B1易患神经炎,B正确。蛋白质是构成组织细胞的基本物质,是建造和修复身体的重要原料;人体缺维生素A易得夜盲症,C正确。水是人体内含量最多的物质,也是人体各项生命活动进行的载体;人体缺铁易患贫血,D错误。
8.下列属于生态系统的是( )
A.一缕阳光B.一群飞鸟C.一块菜地D.一束鲜花
【答案】C
【分析】一个完整的生态系统不仅有生物部分,还要有非生物部分,生物部分包括生产者、消费者和分解者,非生物部分包括阳光、空气、水等。
【详解】一缕阳光只是非生物部分的阳光,一群飞鸟只是消费者,一束鲜花只是生产者,都不能构成生态系统,一块菜地既有生产者、消费者和分解者,又有非生物部分,能构成生态系统,ABD错误,C正确。
故选C。
9.为提高枣树产量,常选择盛花期环割树干。环割树干的目的是阻断筛管向下运输( )
A.水B.无机盐C.氧气D.有机物
【答案】D
【分析】筛管是植物体中由上而下输导有机物的管道。筛管是植物韧皮部内输导有机养料的管道。由许多管状活细胞上下连接而成。相邻两细胞的横壁上有许多小孔,称为"筛孔”。两细胞的原生质体通过筛孔彼此相通。筛管没有细胞核,但筛管是活细胞。
【详解】A.当根毛细胞从土壤中吸收的水分和无机盐通过一定方式进入根部的导管,然后植物就通过根、茎、叶中的导管而不是筛管把水分和无机盐运输到植物体的全身,A错误。
B.水分和无机盐通过导管运输到植物体的全身,B错误。
C.植物吸收氧气主要依靠叶片表面的气孔而不是筛管,C错误。
D.筛管是植物体中由上而下输导有机物的管道,D正确。
故选D。
10.生物技术的发展为人们生活质量的提高提供了便利的条件,下列叙述不正确的是( )
A.要培养无病毒感染的草莓植株可使用组织培养技术
B.保持性状的一致性可以利用“克隆”技术
C.利用大肠杆菌生产胰岛素用到了转基因技术
D.米酒的发酵技术中用酵母菌分解淀粉产生酒精
【答案】D
【分析】制作米酒时要用到酒曲,主要成分是酵母菌,酵母菌是一种单细胞真菌,在无氧的条件下,酵母菌能分解葡萄糖产生酒精和二氧化碳。
【详解】A.植物的组织培养:是利用无性生殖的原理快速繁殖植物的高新技术手段,其优点有繁殖速度快,受季节影响小,诱导变异比较容易,很少感染病毒等,A正确。
B.克隆技术:克隆新个体的基因与原来个体的基因基本完全相同,是不经过两性生殖细胞的结合而获得新个体的方法,属于无性生殖,B正确。
C.转基因技术就是把一个生物体的基因转移到另一种生物体内的生物技术。由于细菌繁殖速度很快,科学家把人的胰岛素基因转移到大肠杆菌中,使大肠杆菌表达出了人的胰岛素,故产生胰岛素的大肠杆菌使用到了基因工程技术,C正确。
D.根据分析可知,酿造米酒时用的是酵母菌分解的是葡萄糖产生酒精,D错误。
故选D。
11.2022年12月4日,神舟十四号3名航天员为期六个月的太空“出差”结束,成功返回地球。为了保障航天员的正常生命活动,带上太空的最基本物品应包括( )
A.氧气、水、食物B.食物、饮料、土壤
C.水、氧气、电脑D.食物、水、照明设备
【答案】A
【分析】生物生存都需要:营养物质、阳光、空气和水,还有适宜的温度和一定的生存空间。;太空不存在水、食物和空气。
【详解】太空不存在水、食物和空气,为了保障航天员的正常生命活动宇航员必须带上足够维持生命活动所必需的物质,应该包括氧气袋、矿泉水、各种食物,因此BCD错误,A正确。
故选A。
12.眼睛近视,是何种情况?( )
A.物像落在视网膜前方B.物像落在视网膜上
C.物像落在视网膜后方D.光线没有进入眼睛内
【答案】A
【详解】如果我们长期不注意用眼卫生,会使晶状体的凸度过大,或眼球前后径过长,远处物体形成的像落在视网膜前方的眼,称近视眼,可配带凹透镜纠正。因此眼睛近视,是物像落在视网膜前方。
13.下列器官中,基本没有消化功能的是( )
A.小肠B.口腔C.胃D.大肠
【答案】D
【分析】消化系统的主要功能是消化食物和吸收营养物质,消化系统由消化道和消化腺两部分构成,其中消化道的组成器官依次为口腔、咽、食道、胃、小肠、大肠、肛门。
【详解】A.小肠是糖类、蛋白质、脂肪消化的主要器官,小肠是主要的吸收场所,能够吸收大部分的水、无机盐、维生素和全部的氨基酸、葡萄糖、甘油和脂肪酸。因此小肠是消化食物和吸收营养物质的主要器官,A错误。
B.口腔能初步消化淀粉,但没有吸收能力,B错误。
C.胃能初步消化蛋白质,也能吸收水、无机盐、酒精,C错误。
D.大肠没有消化能力,但能够吸收部分水、无机盐、维生素,D正确。
故选D。
14.下列美食中,没有用到发酵技术的是( )
A.朱集甜酒B.臭豆腐C.口味大虾D.老坛酸菜
【答案】C
【分析】微生物的发酵技术在食品的制作中具有重要意义,如制馒头或面包和酿酒要用到酵母菌,制酸奶和泡菜要用到乳酸菌,制醋要用到醋酸杆菌,制酱要用到曲霉,制味精要用到棒状杆菌,利用青霉可以提取出青霉素等。
【详解】A.朱集甜酒的制作需要酵母菌和霉菌,其中霉菌主要起到糖化的作用,把粮米中的淀粉转化成葡萄糖;酵母菌在无氧的条件下,再把葡萄糖分解成酒精和二氧化碳,A不符合题意。
B.臭豆腐按工艺可以分为发酵和非发酵两种。青方腐乳便属于发酵臭豆腐,是在豆腐的基础上发酵而来,而油炸臭豆腐则属于非发酵臭豆腐。发酵臭豆腐的臭味来源于发酵蛋白质,产生的硫化物、吲哚和部分具有臭味的氨基酸。非发酵臭豆腐的臭味来源于臭卤水,B不符合题意。
C.麻辣小龙虾又叫口味虾、香辣小龙虾等,是湖南、安徽省著名的汉族小吃,以小龙虾制成,口味辣鲜香,色泽红亮,质地滑嫩,滋味香辣。20世纪末开始传遍全国,成为人们夏夜街边啤酒摊的经典小吃,没有运用发酵技术,C符合题意。
D.老坛酸菜的制作中需要用到乳酸菌,乳酸菌属于厌氧菌,故需注意坛口的密封十分重要。在发酵过程中产生乳酸菌,随着发酵的成熟会使泡菜产生酸味,不仅使泡菜更具美味,还能抑制坛内的其它菌,防止不正常的发酵,D不符合题意。
故选C。
15.事物的发生与发展有一定的规律,下列描述不正确的是( )
A.生物进化的方向——个体由小到大
B.植物体内水分的运输方向——根→茎→叶
C.人体心脏内的血液流动方向——心房流向心室
D.物体间热量传递的方向——高温物体传递给低温物体
【答案】A
【分析】化石是由古代生物的遗体、遗物或生活痕迹等,由于某种原因被埋藏在地层中,经过漫长的年代和复杂的变化而形成的。
【详解】A.在研究生物的进化的过程中,化石是重要的证据,越古老的地层中,形成化石的生物越简单、低等、水生生物较多,越晚近的地层中,形成化石的生物越复杂、高等、陆生生物较多,因此证明生物进化的总体趋势是从简单到复杂,从低等到高等,从水生到陆生,可见个体由小到大不是进化的方向,A错误。
B.植物吸收水的主要器官是根,根吸水的主要部位主要是根尖的成熟区,成熟区生有大量的根毛,可以吸收水分,土壤中的水分→根毛细胞→表皮内的层层细胞→根内的导管→茎内的导管→叶脉的导管→叶片的导管→叶肉细胞,因此植物体内水分的运输方向根→茎→叶,B正确。
C.心房心室之间有房室瓣,只能向心室方向打开,因此人体心脏内的血液流动方是:心房流向心室,而不能倒流,C正确。
D.热从温度高的物体传到温度低的物体,或者从物体的高温部分传到低温部分,这种现象叫做热传递,物体间热量传递的方向是:高温物体传递给低温物体,D正确。
故选A。
16.如图是人体受精卵分裂和分化过程的示意图,据图判断下列说法不正确的是( )
A.①过程中染色体先通过复制形成数目和形态相同的两份
B.a、b、c三种细胞继续分裂可产生更多的细胞
C.人体的神经与被子植物的果实属于同一结构层次
D.虽然a、b、c三种细胞的形态、功能不同,但细胞中携带的基因相同
【答案】B
【分析】①表示细胞分裂,细胞分裂是指一个细胞分成两个细胞,细胞分裂会使细胞数目增多;细胞分裂产生新细胞。这些细胞起初在形态、结构方面都很相似,并且都具有分裂能力。后来,除了小部分细胞仍然保持着分裂能力以外,大部分细胞的形态、结构和功能都发生了变化。②表示细胞分化,细胞分化是指在个体发育过程中,一个或一种细胞通过分裂产生的后代,在形态结构和生理功能上发生差异性的变化,细胞分化的结果是形成不同的组织。
【详解】A.细胞分裂过程中,染色体的变化是明显,遗传物质先进行复制加倍,然后分成完全相同的两份,分别进入两个新细胞中,因此新细胞和原细胞所含有的遗传物质是一样的,A正确。
B.由分析可知,②过程表示细胞分化,a、b、c三种细胞是高度分化的细胞,高度分化的细胞已失去分裂能力,所以a、b、c三种细胞不能继续分裂产生更多的细胞,B错误。
C.器官是由不同的组织按照一定的次序组合起来,形成的具有一定功能的结构;每一根神经是由神经纤维,结缔组织等构成具产生和传导兴奋的作用,果实是由营养组织、保护组织等构成的器官,由此可知,人体的神经与被子植物的果实属于器官这一结构层次,C正确。
D.②过程表示细胞分化,a、b、c三种细胞的形态、功能不同,属于不同的组织,但细胞中携带的基因相同,D正确。
故选B。
17.学习了“绿色开花植物的一生”后,同学们形成了以下观点,其中不正确的是( )
A.玉米油和花生油的主要成分来自玉米和花生的胚乳
B.根据雌蕊和雄蕊的有无,可将花分为两性花和单性花
C.适宜的温度、一定的水分和充足的空气都是种子萌发所需要的环境条件
D.胚是新植物的幼体
【答案】A
【分析】单子叶植物和双子叶植物种子的结构由种皮和胚组成,胚有胚根,胚芽,胚轴和子叶组成,单子叶植物的种子子叶两片,储存营养物质;双子叶植物种子的子叶一片,转运营养物质,营养物质储存在胚乳。根据雌蕊和雄蕊的有无,花可以分为两性花和单性花。在一朵花中同时具有雌蕊和雄蕊的花叫做两性花;在一朵花中只有雄蕊或者只有雌蕊的花叫做单性花;按照花的着生情况分,分为单生花和花序。每朵花都是单独着生在茎上,这样的花一般比较大,称为单生花。花按照一定的次序着生在变形的花托即花轴上,形成了花序。种子萌发必须同时满足外界条件和自身条件,外界条件为一定的水分、适宜的温度和充足的空气;自身条件是有完整而有活力的胚及胚发育所需的营养物质;以及种子不在休眠期。
【详解】玉米是单子叶植物,营养物质储存在胚乳里;花生是双子叶植物,营养物质储存在子叶里,所以玉米油和花生油的主要成分分别来自玉米的胚乳和花生的子叶,故A错误;根据雌蕊和雄蕊的有无,花可以分为两性花和单性花。在一朵花中同时具有雌蕊和雄蕊的花叫做两性花;在一朵花中只有雄蕊或者只有雌蕊的花叫做单性花,故B正确;种子萌发的外界条件为:适宜的温度、充足的空气和一定的水分,故C正确;种子的结构由种皮和胚组成,胚是新植物的幼体,是种子的主要部分,故D正确。故选A。
18.下面人体反射活动的实例中,属于条件反射是( )
A.听别人讲述恐怖故事,吓出一身冷汗
B.快速叩击一下膝盖下面的韧带,小腿突然抬起
C.新生儿的嘴唇第一次接触奶头就会有吮吸动作
D.被人用针轻轻刺到手背上,立即缩手
【答案】A
【分析】反射分为条件反射(复杂反射)和非条件反射(简单反射);非条件反射(简单反射)是指人生来就有的反射,而条件反射(复杂反射)是人通过长期生活积累的经验形成的反射。
【详解】A.听别人讲述恐怖故事,吓出一身冷汗,是在非条件反射的基础上,在大脑皮层参与下形成的条件反射,A正确。
BCD.结合分析可知:“快速叩击一下膝盖下面的韧带,小腿突然抬起”、“新生儿的嘴唇第一次接触奶头就会有吮吸动作”、“被人用针轻轻刺到手背上,立即缩手”都是人生来就有的,由大脑皮层以下的神经中枢(如脑干、脊髓)参与即可完成的非条件反射,BCD错误。
故选A。
19.今年爱眼日的主题是“视觉2020,关注普遍的眼健康”。为保护视力,预防近视,下列做法哪项不正确( )
A.定期检查视力B.认真做眼保健操
C.在直射强光下看书D.不要躺卧看书
【答案】C
【分析】青少年在读书写字时,如果姿势不正确,书本放得离眼很近,或采光、照光条件不好,或持续用眼的时间过长,都会使睫状肌持续收缩,晶状体曲度增大。时间久了,一旦看远处物体时,睫状肌不能放松,变凸的晶状体出不能恢复到正常状态,这样就造成了假性近视。
【详解】A.要定期检查视力,有利于保护视力,预防近视,A正确。
B.认真做眼保健操,可起到调整眼及头部的血液循环,调节肌肉,改善眼疲劳,能预防近视,B正确。
C.不要在暗弱光线下和直射的阳光下看书写字,有利于保护眼睛,C错误。
D.不要躺在床上、在公共汽车上或走路时看书,有利于保护眼睛,D正确。
故选C。
20.从生物体结构层次上分析,下列属于同一结构层次的是( )
A.西红柿的果实与根系B.红细胞与骨骼肌
C.桃树叶的表皮与桃花D.神经元与视神经
【答案】A
【分析】动物体的结构层次由小到大依次是细胞→组织→器官→系统→动物体。
植物体的结构层次由小到大依次是细胞→组织→器官→植物体。
组织是由许多形态结构相似,功能相同的细胞群组成;器官是由不同的组成按照一定的次序组成的具有一定功能的结构。
【详解】A.西红柿的果实与根系都属于器官,A符合题意。
B.红细胞属于细胞,骨骼肌属于器官,B不符合题意。
C.桃树叶的表皮属于组织,桃花属于器官,C不符合题意。
D.神经元又称神经细胞,属于细胞,视神经属于组织,D不符合题意。
故选A。
21.血液中能结合并运输氧的主要成分是( )
A.血浆B.红细胞C.白细胞D.血小板
【答案】B
【解析】血液由血浆和血细胞组成,血细胞由红细胞、白细胞、血小板组成。血液的功能:①运输功能;②防御和保护功能。
【详解】A.血浆:淡黄色、半透明,主要成分为水(90%),还有血浆蛋白(7%),葡萄糖、氨基酸、无机盐等(3%)。有运载血细胞,运输营养物质和废物的功能,A错误。
B.红细胞(RBC):数量最多,成熟的红细胞没有细胞核,富含血红蛋白(Hb),具有运输氧气的功能,也运输一部分二氧化碳,B正确。
C.白细胞(WBC): 数量最少,有细胞核,但比红细胞大,能吞噬病菌,有防御保护功能,C错误。
D.血小板(PLT):最小的血细胞,无细胞核,形状不规则,有止血和凝血的作用,D错误。
故选B。
22.从生物进化的大致过程来看,地球上现存物种中最高等的动物是( )
A.爬行动物B.软体动物C.哺乳动物D.两栖动物
【答案】C
【分析】动物进化的历程是:原始的单细胞动物→无脊椎动物→脊椎动物。而脊椎动物进化的大致历程是:原始鱼类→原始两栖类→原始爬行类→原始鸟类和哺乳类。从生物进化的过程看,地球上现存的动植物中最高等动物是哺乳动物。
【详解】如图进化树
动物进化的历程是:原始的单细胞动物→无脊椎动物→脊椎动物。而脊椎动物进化的大致历程是:原始鱼类→原始两栖类→原始爬行类→原始鸟类和哺乳类。胎生、哺乳是哺乳动物主要的生殖发育特点,大大提高了后代的成活率,哺乳类是目前动物界最高等的类群。故选C。
23.有些成群的动物并不具有社会行为,如下列动物中的( )
A.狒狒B.蜜蜂C.蚂蚁D.蝗虫
【答案】D
【分析】社群行为是群体内形成了一定的组织,成员间有明确分工的动物群集行为,有的高等动物还形成等级。
【详解】A.狒狒群体内有严格的等级次序,有首领,负责指挥、协调内部成员之间的关系,其他成员必须服从首领,属于社会行为,故A不符合题意;
B.蜜蜂群体内有蜂王、雄蜂、工蜂,需要彼此配合、密切合作才能维持群体的正常生存,因此属于社会行为,故B不符合题意;
C.蚂蚁的群体有蚁后、雄蚁、工蚁、兵蚁,需要彼此配合、密切合作才能维持群体的正常生存,属于社会行为,故C不符合题意;
D.蝗虫群内没有明显的组织、没有明确的分工,也没有等级次序,不属于社群行为,故D符合题意。
故选D。
24.下列关于遗传变异的说法不正确的一项是( )
A.某男孩“X”染色体上有一个隐性致病基因,该基因由来自男孩母亲
B.新生儿的性别比例接近1:1
C.男性产生含“X”染色体或“Y”染色体的精子
D.新生儿的性别仅由母亲决定
【答案】D
【分析】由于男性可产生数量相等的X精子与Y精子,加之它们与卵子结合的机会相等,所以每次生男生女的概率是相等的。即生男孩的概率是50%,生女孩的概率也是50%,在整个人群中男女性别之比大致1:1。
【详解】A.男孩的性染色体组成是XY。男孩的Y染色体一定来自父亲,X染色体一定来自母亲,因此某男孩“X”染色体上有一个隐性致病基因,该基因是由男孩的母亲遗传下来的,A正确。
B.人的性别遗传过程如图:
由分析可知,新生儿的性别比例接近1:1,B正确。
C.人的体细胞内的23对染色体,有一对染色体与人的性别有关,叫做性染色体;男性的性染色体是XY,女性的性染色体是XX。在亲代的生殖细胞形成过程中,两条性染色体彼此分离,男性能够产生含X染色体和含Y染色体两种类型的精子,女性只能产生含X染色体的一种类型的卵细胞,C正确。
D.受精时,如果是含X的精子与卵子结合,就产生具有XX的受精卵并发育成女性;如果是含Y的精子与卵子结合,就产生具有XY的受精卵并发育成为男性。因此,新生儿的性别主要取决于父亲的精子的类型,D错误。
故选D。
25.下列各种生物的生殖方式中,属于无性生殖的是( )
A.竹用地下茎生殖B.豌豆的种子繁殖
C.家兔胎生D.家鸽体内受精后产卵
【答案】A
【分析】由亲本产生有性生殖细胞,经过两性生殖细胞(例如精子和卵细胞)的结合,成为受精卵,再由受精卵发育成为新的个体的生殖方式,叫做有性生殖;无性生殖指的是不经过两性生殖细胞结合,由母体直接产生新个体的生殖方式。
【详解】A、竹用地下茎生殖,没有经过两性生殖细胞的结合,属于无性生殖,A符合题意。
BCD、豌豆的种子繁殖、家兔胎生以及家鸽体内受精后产卵,都经过两性生殖细胞的结合,属于有性生殖,BCD不符合题意。
故选A
二、非选择题:本题共9小题,除特殊标注外,每空1分,共50分。(“[ ]”内填序号或字母)
26.镇江句容在八十年代即被誉为“中国草莓第一乡”,某同学对此很好奇,为探究草莓叶中的细胞结构,于是将它制成临时装片,放在显微镜下进行观察,请据图回答下列问题。
(1)在制作草莓叶临时装片时,先擦净载玻片,在其中央滴一滴 。在操作显微镜进行对光时,在光线比较弱的情况下,我们应该选用[②]反光镜的 (填“平面镜”或“凹面镜”)进行对光。看清物象后,为使物像更清晰,需要调节[ ](填序号)。
(2)图 (填“甲”或“乙”)最有可能是观察到的草莓叶细胞。草莓果实颜色越深,花青素含量越多,营养价值越高,花青素存在于细胞的 (填名称)中。
(3)草莓植株叶片在烈日炎炎下未被灼伤,主要因为其叶片进行的 可降低叶表面温度。
【答案】(1)清水 凹面镜 ④
(2)乙 液泡
(3)蒸腾作用
【分析】图中:A是细胞壁、B是细胞膜、C是细胞核、D是细胞质、E是液泡、F是叶绿体;①是转换器、②是反光镜、③是粗准焦螺旋、④是细准焦螺旋,据此回答。
【详解】(1)在制作草莓叶临时装片实验中,开始时用滴管向载玻片中央滴加的液体是清水。因为草莓叶是植物细胞有细胞壁,吸水也不会涨破,故可以用清水,目的是维持细胞的原有形状,便于观察。反光镜有两个面,平面镜和凹面镜,凹面镜能够聚光,可以使视野变亮,当外界光线较弱时用凹面镜。④细准焦螺旋的作用是较小幅度的升降镜筒,更重要的作用是能使焦距更准确,调出更加清晰的物像。
(2)植物细胞和动物细胞的相同点是都有:细胞膜、细胞质、细胞核和线粒体。两者的不同点是:植物细胞有细胞壁、液泡,植物的绿色部分的细胞还有叶绿体,而动物细胞没有细胞壁、液泡和叶绿体。所以,据图信息可知,乙最有可能是观察到的草莓叶细胞。液泡内含细胞液,细胞液中溶解有多种物质,如或甜味或辣味的物质、色素以及糖类、无机盐、蛋白质等营养物质。草莓果实颜色越深,花青素含量越多,营养价值越高,花青素存在于细胞的液泡中。
(3)蒸腾作用是水分从活的植物体内以水蒸气的状态散失到大气中的过程。蒸腾作用能降低了植物体尤其是叶片表面的温度,避免被高温灼伤;提高大气湿度,增加降水。故草莓植株叶片在烈日炎炎下未被灼伤,主要因为其叶片进行的蒸腾作用可降低叶表面温度。
27.下图是绿色开花植物的种子、幼苗、花和果实示意图,据图回答问题。
(1)种子中最重要的结构是胚,它由图甲中的 (填序号)组成的。图乙中的⑥是由图甲中的② 发育来的。
(2)花的主要结构是 。图丁中的⑬是由图丙中的[ ]发育来的。
(3)种子中的有机物是绿叶通过光合作用制造的,光合作用的场所是 ,制造的有机物通过 (填“导管”或“筛管”)运输到子叶中储存起来。
【答案】(1)①②③④ 胚芽
(2)花蕊 ⑪
(3)叶绿体 筛管
【分析】图中①胚轴,②胚芽,③胚根,④子叶,⑤种皮,⑥叶,⑦子叶,⑧柱头,⑨花柱,⑩子房,⑪胚珠,⑫果皮,⑬种子。
【详解】(1)种子中最重要的结构是胚,胚是新植物的幼体,它由图甲中的①胚轴、②胚芽、③胚根、④子叶组成的。图乙中的⑥叶是由图甲中的②胚芽发育来的。
(2)花的主要结构是花蕊,因为与果实和种子的形成有直接关系。
子房的发育:
所以图丁中的⑬种子是由图丙中的⑪胚珠发育来的。
(3)种子中的有机物是绿叶通过光合作用制造的,光合作用的场所是叶绿体。筛管是植物体中由上而下输导有机物的管道,因此制造的有机物通过筛管运输到子叶中储存起来。
28.为贯彻落实“双减”政策,构建学校“五育”并举格局,我市各校为丰富课后延时服务开展各种体育运动。如图表示人体部分器官和系统的关系示意图,图中序号①~③表示生理过程。请据图回答。
(1)食物能为运动提供能量,食物中的淀粉在小肠中最终分解为 。
(2)外界气体进入肺泡时,膈肌的状态是 (填“收缩”或“舒张”),血液经过程②变成含氧丰富的 血,氧气最先到达心脏的 (选填“左心房”或“右心房”),再经体循环输送到骨骼肌。
(3)氧气进入骨骼肌细胞后,在细胞中的 参与有机物的氧化分解,为运动提供所需的 。
(4)运动过后感到口渴又没有及时补充水分时,肾脏中肾小管的 作用会增强。
【答案】(1)葡萄糖
(2)收缩 动脉 左心房
(3)线粒体 能量
(4)重吸收
【分析】(1)淀粉的初步消化在口腔被分解成麦芽糖,最终消化在小肠被分解成葡萄糖。小肠是吸收的主要场所,葡萄糖被小肠吸收通过血液循环送到组织细胞,为人体的各项生命活动提供能量。
(2)体循环是指血液由左心室进入主动脉,再流经全身的各级动脉、毛细血管网、各级静脉,最后汇集到上、下腔静脉,流回到右心房的循环;肺循环是指血液由右心室流入肺动脉,流经肺部的毛细血管网,再由肺静脉流回左心房的循环。可见体循环和肺循环组成一条完整的循环途径,为人体各个组织细胞不断的运来养料和氧,又不断地运走二氧化碳等废物。
(3)①表示吸收过程,②表示毛细血管和肺泡处的气体交换,③表示的是呼吸运动。
【详解】(1)淀粉的消化是从口腔开始的,在口腔中淀粉被唾液中的唾液淀粉酶初步分解为麦芽糖,胃内不消化淀粉,再经胃到小肠中,在肠液和胰液的作用下,被彻底分解为葡萄糖。
(2)呼吸运动包括吸气和呼气两个过程,膈肌与肋间肌收缩,引起胸腔前后、左右及上下径均增大,膈肌顶部下降,胸廓的容积扩大,肺随之扩张,造成肺内气压减小,小于外界大气压,外界气体进入肺内,完成吸气。过程②表示的毛细血管和肺泡处的气体交换,氧气会通过交换进入到血液中,血液经过程②含氧气含量增加,二氧化碳由血液扩散到肺泡里,这样,血液流经肺部毛细血管后就由静脉血变成了动脉血。动脉血由肺静脉运回左心房,而后随血液循环运往全身。
(3)葡萄糖随着血液循环到达组织细胞内的线粒体,在氧气的参与下通过呼吸作用在线粒体内把葡萄糖分解成二氧化碳和水,同时释放能量,用于人体的各项生理活动和维持体温。
(4)肾小管能够重吸收原尿中的大部分水、部分无机盐和全部葡萄糖。当我们运动过后感到口渴又没有及时补充水分时,体内水少了,所以肾脏中肾小管的重吸收作用会增强。
29.2022年4月16日,神舟十三号载人飞船返回舱在东风着陆场成功着陆,航天员翟志刚、王亚平、叶光富(图一)安全顺利出舱,全国人民欢呼雀跃。回顾过去的半年时光,三位航天员在执行任务的同时,与复杂的太空环境顽强抗争,充分表现出他们艰苦奋斗、无私奉献的航天精神。今天让我们一起看看宇航员在太空中都经历了什么,请回答下列问题:
(1)航天员进入太空后的前三天是太空晕动症的高发期,太空晕动症是人在失重环境下的一种特殊生理反应,这与图二中感受头部位置变化的[ ] 有关。
(2)太空环境像一个加速老化器,容易造成航天员骨密度降低,骨骼变得脆弱,如同老年人的骨质疏松症,因此航天员的饮食中需要补充钙和 。
(3)在太空中,航天员会面部浮肿,头脑发胀,这是因为失重状态下全身血液会涌入上半身,头部的 升高。
(4)航天员返航途中会处于超重状态,此时前胸与后背承受巨大压力,胸廓扩张困难,影响呼吸过程中 的气体交换。
(5)航天员在太空环境中,血液重新分配,导致视力变差,原因可能是: 。
【答案】(1)①半规管
(2)维生素D
(3)血压
(4)肺泡与外界
(5)视网膜和视神经产生功能障碍,影响神经冲动的产生和传导
【分析】图中①为半规管,②为耳蜗,③为鼓膜;④为视网膜,⑤为晶状体,⑥为视神经,⑦为玻璃体。
【详解】(1)半规管内有感受头部位置变动的位觉感受器,因此太空晕动症与图二中感受头部位置变化的①半规管有关。
(2)太空的失重环境容易造成航天员骨密度降低,骨骼变得脆弱。因此,航天员在补充钙的同时,可补充富含维生素D的食物,以促进钙质吸收。
(3)在微重力的情况或者无重力的情况,人体的血液会血液上半身,会涌入上半身,头部的血压升高,所以会出现面部水肿、头脑发胀的情况。
(4)吸气时:肋间外肌、膈肌收缩→肋骨向上向外移动(膈肌顶部下降)→胸廓扩大、胸腔容积增大→肺扩张→外界大气压力大于肺内气压→外界气体进入肺;呼气时:肋间外肌、膈肌舒张→肋骨下降,膈肌顶部回升→胸腔容积缩小→肺便收缩→导致肺内气压增大→肺内气体排出肺。航天员返航途中会处于超重状态,此时前胸与后背承受巨大压力,胸廓扩张困难,影响呼吸过程中肺泡与外界的气体交换。
(5)视觉形成的过程是:外界物体反射来的光线,经过角膜、房水,由瞳孔进入眼球内部,再经过晶状体和玻璃体的折射作用,在视网膜上能形成清晰的物像,物像刺激了视网膜上的感光细胞,这些感光细胞产生的神经冲动,沿着视神经传到大脑皮层的视觉中枢,就形成视觉。失重状态下血液重新分配,会使航天员的视网膜和视神经产生功能障碍,影响神经冲动的产生和传导,导致视力变差。
30.请根据显微镜下大肠杆菌细胞图(图甲)、酵母菌细胞图(图乙)和叶表皮结构图(图丙), 回答下列问题:([ ]中填写序号, 填写结构名称)
(1)图甲中的①是 ,与图乙、图丙相比,甲不具有的结构是 (填结构名称),因此图甲属于原核生物。
(2)图乙细胞和图丙中的细胞③相比,图乙细胞不具有的结构是 (填结构名称)。
(3)图丙中②为 细胞,具有保护作用。④的开闭,能控制植物进行 和气体交换。
【答案】(1)DNA 细胞核
(2) 叶绿体
(3)表皮 蒸腾作用(蒸腾失水)
【分析】图甲是细菌的结构示意图,①是DNA,细菌虽有DNA集中的区域,却没有成形的细胞核,这样的生物称为原核生物。图乙为酵母菌的结构示意图,酵母菌为单细胞真菌,真菌的细胞里都有细胞核,但没有叶绿体,故营养方式为异养。图丙为气孔的结构示意图,②是表皮细胞,主要起保护作用。③是保卫细胞,④是气孔,气孔是由一对保卫细胞围成的空腔,保卫细胞内含叶绿体,控制气孔的张开和闭合。植物的蒸腾作用是水以气体的形式从气孔散失到空气中的过程。
【详解】(1)图甲中的①是DNA,与图乙、图丙相比,甲不具有的结构是成形的细胞核,因此图甲属于原核生物。
(2)图乙细胞和图丙中的细胞③相比,图乙细胞不具有的结构是叶绿体。
(3)图丙中②为表皮细胞,具有保护作用。④的开闭,能控制植物进行蒸腾作用或者蒸腾失水和气体交换。
31.第19届亚洲运动会在杭州圆满闭幕,来自世界各地的运动员在赛场上挥洒汗水,奋力拼搏,为我们展现了一个又一个的精彩瞬间。图甲表示运动员进行踢腿训练时的腿部结构,图乙表示膝关节的结构,请据图回答相关问题。
(1)人的运动系统是由骨、关节、 三部分构成。
(2)腿向前踢出时,图甲中大腿前侧的股四头肌 (选填“收缩”或“舒张”)牵动小腿处的骨绕着 运动;这一动作是在 系统的支配和其他系统的辅助下完成的。
(3)关节能灵活的完成各种不同的动作,是因为[⑤] (填结构名称)和关节腔内的滑液使关节更加灵活。
【答案】(1)骨骼肌
(2)收缩 关节 神经
(3)关节软骨
【分析】关节是由关节面、关节囊和关节腔三部分组成,关节既具有牢固性又有灵活性,骨骼肌收缩,牵动骨绕着关节活动,于是躯体就产生了运动。图中①关节头、②关节囊、③关节腔、④关节窝、⑤关节软骨。
【详解】(1)运动系统是人体运动的结构基础,它是由骨、骨连结和骨骼肌(肌肉)三部分构成的,其中骨在运动中起到了杠杆作用,关节起到了支点作用,骨骼肌起到了动力作用。
(2)骨骼肌具有受到刺激而收缩的特性,当图甲中的股四头肌受到神经传来的兴奋刺激后,就会收缩并产生一定的拉力,牵动小腿处的骨绕着关节(膝关节)运动,这一动作是在神经系统的支配和其他系统的辅助下共同完成的。
(3)关节面上分布着光滑的⑤关节软骨,以及③关节腔有滑液,它们能够减小骨与骨之间的摩擦,使关节灵活。
32.现有一对夫妇均为双眼皮,他们先后生育了一儿一女,儿子为单眼皮,女儿为双眼皮。请据此分析回答问题。
(1)在遗传学上,人的双眼皮和单眼皮是一对 ,其中显性性状是 。
(2)如果显性性状由基因A控制,隐性性状由基因a控制,则母亲的基因组成为 儿子的基因组成为 。
(3)父亲体细胞中所含的性染色体是 。
【答案】(1)相对性状 双眼皮
(2)Aa aa
(3)XY
【分析】1)生物体的某些性状是由一对基因控制的,而成对的基因往往有显性和隐性之分,当细胞内控制某种性状的一对基因,一个是显性、一个是隐性时,只有显性基因控制的性状才会表现出来。(2)人的体细胞内的23对染色体,有一对染色体与人的性别有关,叫性染色体;男性的性染色体是XY,女性的性染色体是XX。
【详解】(1) 双眼皮和单眼皮是同一性状的不同表现形式,因此在遗传学上称为相对性状。在一对相对性状的遗传过程中,子代个体中出现了亲代没有的性状,新出现的性状一定是隐性性状,由一对隐性基因控制,亲代的性状是显性性状,亲代的基因组成是杂合的。
(2) 双眼皮和单眼皮是同一性状的不同表现形式,因此在遗传学上称为相对性状。在一对相对性状的遗传过程中,子代个体中出现了亲代没有的性状,新出现的性状一定是隐性性状,由一对隐性基因控制,亲代的性状是显性性状,亲代的基因组成是杂合的。因此一对夫妇均是双眼皮,儿子是单眼皮,所以父亲、母亲的基因组成是杂合的如Aa,单眼皮儿子的基因是aa,双眼皮女儿的基因是AA或Aa,单眼皮是隐性性状,双眼皮是显性性状,遗传图解如图:
(3)男性的染色体组成为22对常染色体+XY,因此父亲体细胞中所含的性染色体是XY。
33.去年春季,我国某省幼儿园一名小朋友放学回家,对妈妈说:"我在幼儿园经常吃一种白色药丸。”母亲听后非常奇怪,经过打听,原来该幼儿园避免小朋友因病休学而退就餐伙食费,长期让所有小朋友服用抗流感病毒药。该母亲随即报警,经过调查后,该园负责人因此被法院刑拘。现根据我们所学知识,回答下列问题:
(1)下列药品,哪些必须要医生开处方才可从药店购买使用______。
A.B.C.
D.
(2)下列哪种药只能注射不能口服______。
A.阿司匹林B.健胃消食片C.感冒冲剂D.胰岛素
(3)从传染病流行的三个基本环节来看,患感冒的小朋友属于 ,对该幼儿园的餐具进行消毒处理,属于控制传染病流行中的 。
(4)该母亲听说她的小孩经常在幼儿园服用抗流感病毒药后,感到很愤怒,这属于 (“简单”、“复杂”)反射。
【答案】(1)C
(2)D
(3)传染源 切断传播途径
(4)复杂
【分析】(1)传染病一般有传染源、传播途径和易感人群,这三个基本环节同时具备了以上三个环节,就可以传染和流行。所以预防传染病要控制传染源、切断传播途径和保护易感人群。传染病的预防措施:①控制传染源:不少传染病在发病以前就已经具有传染性,在发病初期,即刚表现出症状的时候,传染性最强。因此,对传染病病人要做到早发现、早报告、早隔离、早治疗,防止传染病的蔓延。隔离患者并治疗;②切断传播途径,方法有:主要是讲究个人卫生和环境卫生,消灭传播疾病的生物媒介,进行一些必要的消毒工作;③保护易感人群:在传染病流行期间应该注意保护易感人群,不要让易感人群与传染源接触,并且进行预防接种,提高易感人群的抵抗力。对易感人群来说,应该积极参加体育运动,锻炼身体,增强抗病能力。
(2)反射分为简单反射(非条件反射)和复杂反射(条件反射)。简单反射是人生来就有的,复杂反射是人们通过长期生活经验的积累形成的。
(1)非处方药是不需要医师处方、即可自行判断、购买和使用的药品,简称OTC,从图中可以看出ABD都标有OTC,因此都是非处方药;而C标的是Rx,是处方药,因此须凭医生处方购买使用的是C。
故选C。
(2)胰岛素只能注射,不能口服,因为胰岛素制剂是一种蛋白质,口服会被消化道中的蛋白酶消化分解为氨基酸,而失去了胰岛素的功能,D符合题意。
故选D。
(3)传染源是指能够散播病原体的人或动物,患感冒的小朋友属于传染源;切断传播途径的方法主要是讲究个人卫生和环境卫生,消灭传播疾病的生物媒介,进行一些必要的消毒工作等,由此可知,对该幼儿园的餐具进行消毒处理,属于控制传染病流行中的切断传播途径。
(4)该母亲听说她的小孩经常在幼儿园服用抗流感病毒药后,感到很愤怒这种反射是出生以后在生活过程中逐渐形成的后天性反射,是在非条件反射的基础上,经过一定的过程,在大脑皮层参与下完成的,属于复杂反射(条件反射)。
34.2019年3月24日是第24个“世界防治结核病日”。世界卫生组织(WHO)发布报告表示,结核病感染逼近艾滋病毒,成为人类罹患传染病死亡的主要原因。科学家在研究结核病时,利用小白鼠作为实验材料,进行了如下实验。请分析回答下列问题:
(1)乙组小白鼠在实验中的作用是 。
(2)甲组小白鼠第二次处理后没有患病的原因是第一次处理时注射的脱毒结核杆菌作为一种抗原,可以使小白鼠在不发病的前提下产生抵抗结核杆菌的 ,它能够将第二次进入小白鼠的强毒结核杆菌杀死。
(3)链霉素等抗生素可以有效治疗结核病,它能杀死病毒吗?为什么? 。
(4)假设甲组小白鼠注射脱毒结核杆菌后,立即注射强毒结核杆菌,会怎样? 。为什么? 。
【答案】(1)对照
(2)抗体
(3)不能,因为抗生素只对细菌起作用
(4)患病 抗体形成需要一定的时间
【分析】根据变量设置一组对照实验,使实验结果具有说服力,一般来说,对实验变量进行处理的,就是实验组,没有处理是的就是对照组。抗体是指病原体侵入人体后,刺激淋巴细胞产生一种抵抗该病原体的特殊蛋白质,可与相应抗原发生特异性结合的免疫球蛋白,主要分布在血清中,也分布于组织液及外分泌液中。抗原是指抗原物质侵入人体后,刺激淋巴细胞产生一种抵抗该病原体的特殊蛋白质即抗体,引起淋巴细胞产生抗体的抗原物质就是抗原,抗原包括进入人体的微生物等病原体、异物、异体器官等。
【详解】(1)对照实验是只有一个因素不同以外,其它的实验条件相同,有利于控制实验的变量。因此,甲组和乙组形成一组对照实验,变量是注射结核杆菌,乙组小白鼠在实验中的作用是对照。
(2)题干中甲组小白鼠在第一次注射脱毒结核菌,刺激淋巴细胞,产生一种抵抗该抗原的抗体,当第二次注射强度结核菌后,由于体内具有了抵抗该病原体的抗体,可以抵抗该病菌,所以表现为无症状,通过以上实验可以说明在脱毒结核菌(抗原)的刺激下小白鼠会产生特异性抗体(可利用脱毒结核菌作为疫苗预防结核病)。因此,甲组小白鼠第二次处理后没有患病的原因是第一次处理时注射的脱毒结核杆菌作为一种抗原,可以使小白鼠在不发病的前提下产生抵抗结核杆菌的抗体,它能够将第二次进入小白鼠的强毒结核杆菌杀死。
(3)由某些微生物在生活过程中产生的,对某些其他病原微生物具有抑制或杀灭作用的一类化学物质称为抗生素;抗生素只对细菌具有灭杀作用,对病毒则没有作用。因此,链霉素等抗生素可以有效治疗结核病,不能杀死病毒,因为抗生素只对细菌起作用。
(4)由分析可知抗体的产生需要一定的时间,假设甲组小白鼠注射脱毒结核杆菌后,第二天注射强毒结核杆菌,会患病,原因是注射疫苗后需要一段时间才能产生抗体。
组别
第一次处理
第二次处理
方法
结果
方法
结果
甲组小
白鼠
注射脱毒
结核杆菌
没有患结
核病
注射强毒
结核杆菌
没有患结核病
乙组小
白鼠
不注射脱毒
结核杆菌
没有患
结核病
注射强
毒结核杆菌
患结
核病
生物:卷03-备战2024年中考生物全真模拟押题卷(辽宁卷)(解析版): 这是一份生物:卷03-备战2024年中考生物全真模拟押题卷(辽宁卷)(解析版),共15页。试卷主要包含了植物的花粉存在于等内容,欢迎下载使用。
卷03-备战2024年中考生物全真模拟押题卷(苏州卷)生物试卷(解析版): 这是一份卷03-备战2024年中考生物全真模拟押题卷(苏州卷)生物试卷(解析版),共31页。
生物:卷03-备战2024年中考生物全真模拟押题卷(深圳卷)(解析版): 这是一份生物:卷03-备战2024年中考生物全真模拟押题卷(深圳卷)(解析版),共20页。

