所属成套资源:【小升初模拟】2024年小升初数学全真模拟(多版本)
数学(基础卷03)-【冲刺小升初】2024年小升初全真模拟(苏教版)
展开
这是一份数学(基础卷03)-【冲刺小升初】2024年小升初全真模拟(苏教版),文件包含数学基础卷03参考解析docx、数学基础卷03考试版A4docx、数学基础卷03参考答案docx、数学基础卷03答题卡pdf、数学基础卷03考试版A3docx等5份试卷配套教学资源,其中试卷共35页, 欢迎下载使用。
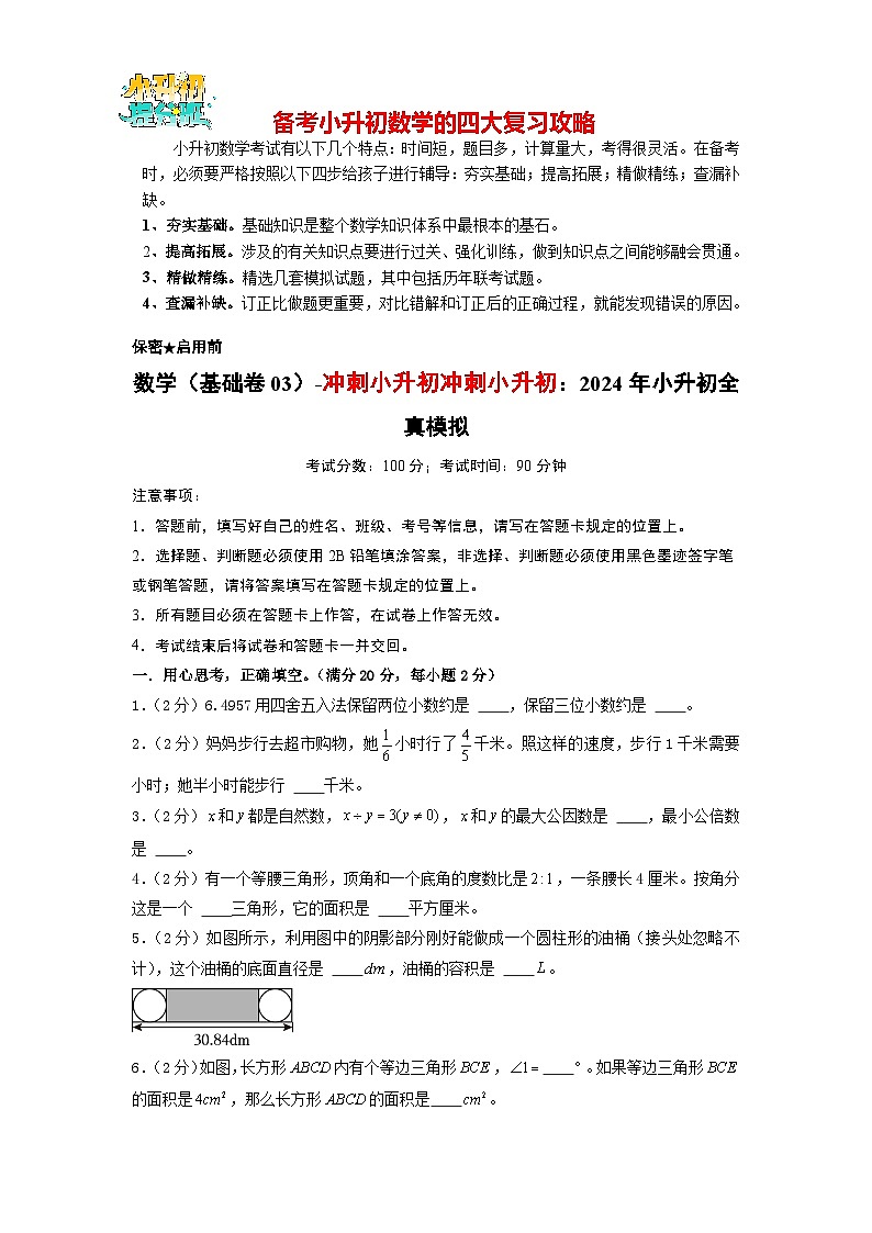
1、夯实基础。基础知识是整个数学知识体系中最根本的基石。
2、提高拓展。涉及的有关知识点要进行过关、强化训练,做到知识点之间能够融会贯通。
3、精做精练。精选几套模拟试题,其中包括历年联考试题。
4、查漏补缺。订正比做题更重要,对比错解和订正后的正确过程,就能发现错误的原因。
保密★启用前
数学(基础卷03)-冲刺小升初:2024年小升初全真模拟
(参考答案)
1.答案:6.50,6.496。
2.答案:;。
3.答案:,。
4.答案:直角,8。
5.答案:0.6,0.16956。
6.答案:30;8。
7.答案:扇形;4000。
8.答案:黄;绿。
9.答案:150,216。
10.答案:,15。
11.答案:。
12.答案:。
13.答案:。
14.答案:。
15.答案:。
16.。
17.。
18.。
19.。
20.。
21.解:
22.解:(1)
(2)
(3)
(4)
23.解:
24.解:如图:
25.解:
(小时)
答:神舟十三号返回大约需要7.5小时。
26.解:
(米
答:这条天然气管道全长3600米.
27.解:(厘米)
30000000厘米千米
(千米时)
(小时)
答:照这样的速度,4小时能到达乙地。
28.解:(1)
答:中国队在第19届亚运会上获得的金牌数占亚运会共颁发金牌数的。
(2)(枚
答:其他国家在第19届亚运会上获得159枚金牌,本届亚运会共颁发金牌数有482枚。
(3)提问:中国队在第19届亚运会上获得多少枚金牌?(问题不唯一)
(枚
答:中国队在第19届亚运会上获得201枚金牌。
故答案为:41.7;482。
29.解:(1)
(2)因为成正比例关系,因为份数增加,金额也随着增加,金额与份数的比值一定,所以金额与份数成正比例关系;
(3)
(4)(元
(份
答:订阅9份需要234元,390元可以订阅15份。
故答案为:104,130,156,234,15。份数
0
1
2
3
4
5
6
金额元
0
26
52
78
104
130
156
相关试卷
这是一份数学(选拔卷03)-【冲刺小升初】2024年小升初全真模拟(苏教版),文件包含数学选拔卷03参考解析pdf、数学选拔卷03考试版A4docx、数学选拔卷03参考答案docx、数学选拔卷03答题卡pdf、数学选拔卷03考试版A3docx等5份试卷配套教学资源,其中试卷共38页, 欢迎下载使用。
这是一份数学(选拔卷01)-【冲刺小升初】2024年小升初全真模拟(苏教版),文件包含数学选拔卷01参考解析docx、数学选拔卷01参考答案docx、数学选拔卷01考试版A4docx、数学选拔卷01答题卡pdf、数学选拔卷01考试版A3docx等5份试卷配套教学资源,其中试卷共45页, 欢迎下载使用。
这是一份数学(基础卷02)-【冲刺小升初】2024年小升初全真模拟(苏教版),文件包含数学基础卷02参考解析docx、数学基础卷02考试版A4docx、数学基础卷02答题卡pdf、数学基础卷02参考答案docx、数学基础卷02考试版A3docx等5份试卷配套教学资源,其中试卷共36页, 欢迎下载使用。

