所属成套资源:2024长沙雅礼中学高三下学期热身训练(三模)及答案(九科)
2024长沙雅礼中学高三下学期热身训练(三模)地理试题含解析
展开这是一份2024长沙雅礼中学高三下学期热身训练(三模)地理试题含解析,文件包含湖南省长沙市雅礼中学2024届高三下学期热身训练地理试题含解析docx、湖南省长沙市雅礼中学2024届高三下学期热身训练地理试题无答案docx等2份试卷配套教学资源,其中试卷共21页, 欢迎下载使用。
一、选择题(每小题3分,共计48分)
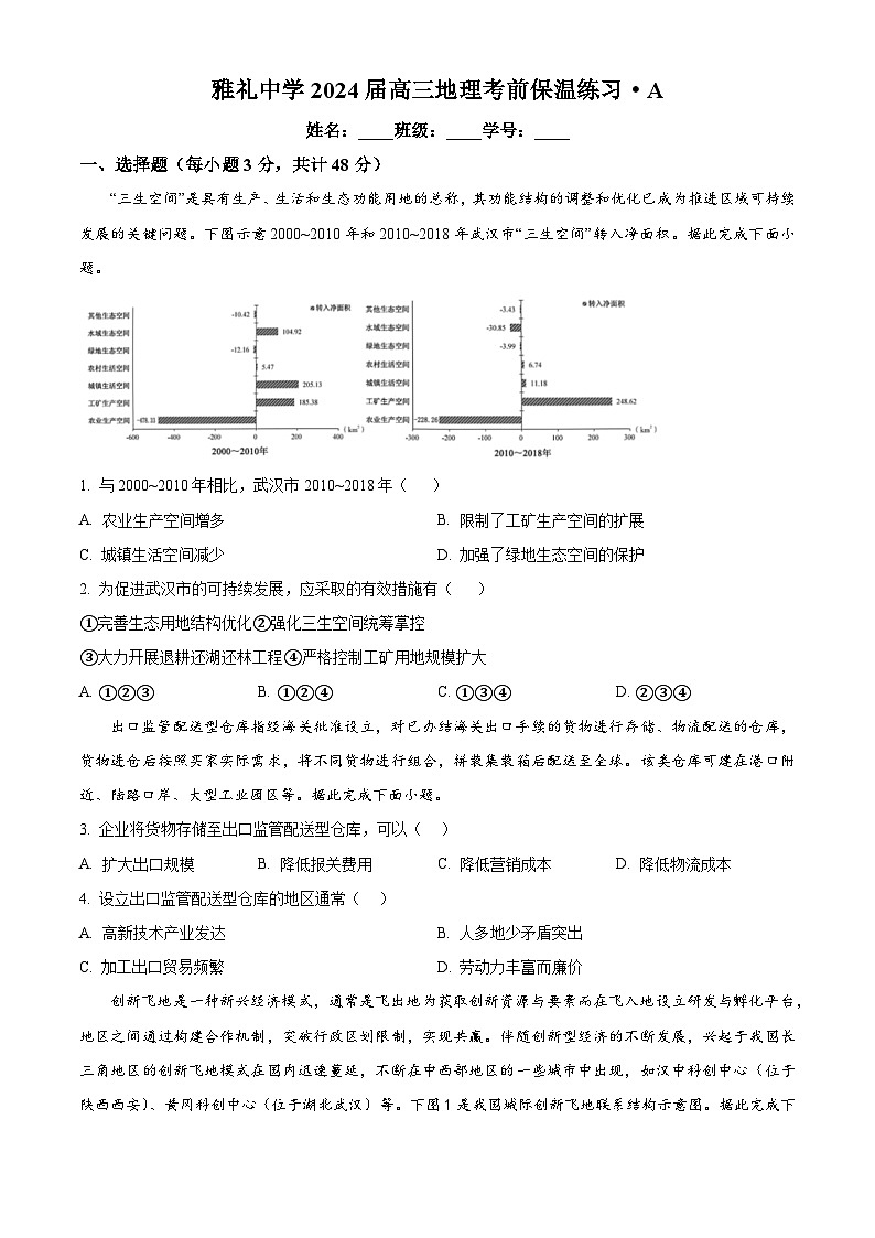
“三生空间”是具有生产、生活和生态功能用地的总称,其功能结构的调整和优化已成为推进区域可持续发展的关键问题。下图示意2000~2010年和2010~2018年武汉市“三生空间”转入净面积。据此完成下面小题。
1. 与2000~2010年相比,武汉市2010~2018年( )
A. 农业生产空间增多B. 限制了工矿生产空间的扩展
C. 城镇生活空间减少D. 加强了绿地生态空间的保护
2. 为促进武汉市的可持续发展,应采取的有效措施有( )
①完善生态用地结构优化②强化三生空间统筹掌控
③大力开展退耕还湖还林工程④严格控制工矿用地规模扩大
A. ①②③B. ①②④C. ①③④D. ②③④
出口监管配送型仓库指经海关批准设立,对已办结海关出口手续的货物进行存储、物流配送的仓库,货物进仓后按照买家实际需求,将不同货物进行组合,拼装集装箱后配送至全球。该类仓库可建在港口附近、陆路口岸、大型工业园区等。据此完成下面小题。
3. 企业将货物存储至出口监管配送型仓库,可以( )
A. 扩大出口规模B. 降低报关费用C. 降低营销成本D. 降低物流成本
4. 设立出口监管配送型仓库的地区通常( )
A. 高新技术产业发达B. 人多地少矛盾突出
C. 加工出口贸易频繁D. 劳动力丰富而廉价
创新飞地是一种新兴经济模式,通常是飞出地为获取创新资源与要素而在飞入地设立研发与孵化平台,地区之间通过构建合作机制,突破行政区划限制,实现共赢。伴随创新型经济的不断发展,兴起于我国长三角地区的创新飞地模式在国内迅速蔓延,不断在中西部地区的一些城市中出现,如汉中科创中心(位于陕西西安)、黄冈科创中心(位于湖北武汉)等。下图1是我国城际创新飞地联系结构示意图。据此完成下面小题。
5. 不同于传统的产业转移,创新飞地的飞出地和飞入地之间( )
A. 产业上下游环节联系更密切B. 生产成本差异决定转移方向
C. 由欠发达地区指向发达地区D. 受区域交通条件制约更明显
6. 创新飞地飞入地数量增长较飞出地慢,其主要制约因素是( )
A 市场需求B. 科技水平C. 政府政策D. 产业基础
7. 长三角城市群以其内部城市间的创新飞地联系为主,主要是由于( )
①地理位置的邻近性②城市职能的相似性③技术的关联性④城市层级的多样性
A. ①②B. ③④C. ①③D. ②④
海雾是水汽凝结成微小水滴悬浮于近海面大气中的天气现象,其形成需要稳定的大气条件。台湾海峡冬春季海雾频发,西岸洋流受季风影响具有明显的季节性变化。某年4月1日,台湾海峡发生了一次大范围的海雾过程。左图示意该年4月1~2日部分时段X气象站气温、风向和能见度(视力正常的人能将目标物从天空背景中辨认出来的最大水平距离)的变化,右图示意4月1日23时台湾海峡表层海水温度分布。据此完成下面小题。
8. 与冬春季相比,台湾海峡夏季海雾少原因主要是( )
A. 海面蒸发弱B. 季风影响小C. 阴雨天气多D. 对流上升强
9. 4月1日23时,与东岸相比,台湾海峡西岸( )
A. 海气温差小,不易形成海雾B. 海气温差大,容易形成海雾
C. 海水温度低,不易形成海雾D. 海水温度高,容易形成海雾
10. 此次海雾最终消散主要是缘于( )
A. 风向的转变B. 水汽的缺乏C. 风力的增强D. 气温的升高
冰碛垄是冰川退缩后在冰川的前缘或两侧堆积成的垄岗状地形。波堆藏布江河谷分布着多条冰碛垄。研究表明,在冰川退缩的过程中该地曾发育有古湖。实地考察发现,在湖相沉积物上覆盖着多个河流阶地(河流在谷底下切,原谷底突出在新河床之上近似阶梯状的地形)。据此完成下面小题。
11. 推测图中冰碛垄最后形成的是( )
A. M2B. M3C. M4D. M6
12. 古湖可能是( )
A. 泥石流阻塞形成堰塞湖B. 地壳断陷形成的构造湖
C. 冰碛物阻塞形成的堰塞湖D. 冰川侵蚀形成的冰蚀湖
13. 下列地理事象形成的先后顺序是( )
①T1阶地形成②T2阶地形成③古湖泊形成④P冲积扇形成
A. ①②④③B. ②①③④C. ③①②④D. ③②①④
水库消落带是因水库蓄水或泄洪而使土地周期性被水淹没或出露水面的区域。下图为金沙江某水库及周边区域示意图。完成下面小题。
14. 该水库消落带出露面积最大的月份与库岸为( )
A. 3月南岸B. 5月北岸C. 10月北岸D. 12月南岸
15. 水库水位变化对当地生态环境带来的主要影响是( )
A. 水土流失加剧B. 盐碱土地剧增C. 风沙危害加重D. 库区水质变差
16. 为修复生态环境,消落带自下而上的植被配置最适宜的是( )
A. 耐涝草本—乔木—耐旱灌木B. 乔木—耐旱灌木—耐涝草本
C. 耐湿灌木—乔木—耐涝草本D. 耐涝草本—耐湿灌木—乔木
二、综合题(4道综合题,共计52分;注意,小题赋分分值与实际作答点有一定出入)
17. 阅读图文材料,完成下列要求。
自然保护区是国家生态安全的重要屏障。野生大鲵多栖息于喀斯特地貌的地下暗河及相连的河段中,1995年湖南省张家界市选择河流水域建立了张家界大鲵国家级自然保护区,2015年为满足“黔张常铁路项目”建设需求调整了其功能分区。该自然保护区的功能分区经历了从人为定性划分到基于“3S”技术划分的过程。近年来,不断有研究学者提出功能分区的优化倡议。如图示意1995年张家界大鲵国家级自然保护区的功能分区,其中线条为河流,细线为河流支流,粗线为河流干流。
(1)推测1995年张家界大鲵国家级自然保护区功能分区存在的问题。
(2)有研究学者提出,将该自然保护区水域两岸一定范围内的陆地划为保护区的缓冲区。请说明其依据。
(3)请说明“3S”技术在该自然保护区功能分区划分过程中的作用。
18. 阅读图文材料,完成下列要求。
渤海是北半球纬度最低的结冰海区,每年冬季渤海都会有海冰发生,冰期3~4个月,每年的12月为初冰期,1~2月中旬为盛冰期,2月下旬~3月初为融冰期。在融冰期,流冰受海流影响会发生漂移。海冰灾害是渤海冬季的主要海洋灾害。下图示意常年渤海海冰生消变化。
(1)指出渤海海冰灾害危害较大行业,推测我国海冰监测的主要方法。
(2)简述辽东湾海冰的时空分布特点并分析原因。
(3)分析辽东湾海冰对海——气相互作用的影响。
19. 阅读图文资料,完成下列要求。
2013年,国际知名浆果企业在云南建设了国内第一个蓝莓种植基地。2016年,该品牌的蓝莓开始在中国销售,销售目的地主要集中于一线城市,此后,蓝莓产量大幅提升,畅销全国各地。该浆果企业采用“公司+基地+农户”的合作模式,雇佣农户在基地生产,明确最低收购价格,提供技术指导,并通过公司与市场直接对接。目前,该浆果企业在云南已建有多个蓝莓种植基地,云南已成为全国最具竞争优势的蓝莓产区之一。下图示意云南蓝莓的种植基地分布。
(1)该品牌蓝莓刚推出之时,销售主要集中于一线城市。试分析其原因。
(2)分析“公司+基地+农户”合作模式对保障农户收益稳定性的重要作用。
(3)从气候的角度分析云南成为全国最具竞争优势的蓝莓产区的原因。
20. 阅读图文材料,完成下列要求。
公路、铁路等建成后,要对施工后的道路两侧坡面进行工程加固,再通过恢复地表植被来减少水土流失的影响。某研究小组于2009年4月构建了G85成渝高速永川段试验区,在试验区内分别构建了草本、灌木,乔木、草-灌一乔混合四种初始乡土植被类型,并进行了为期5年的观察,图a为试验期间不同初始植被配置所在边坡物种多样性指数的变化差异,指数越大,物种越丰富;图b为试验期间不同初始植被配置所在边坡的产沙漠数的变化差异,模数越大,产沙量越大。
(1)概括试验期间四类型植被物种多样性的变化特征。
(2)实验显示草-灌-乔混合型边坡植被保持水土能力强,试分析原因。
(3)道路两侧的边坡治理早期应以种植草本植物为主,试说明理由。
相关试卷
这是一份2024届湖南省雅礼中学高三下学期热身训练(三模)地理试题,文件包含雅礼中学2024届高三地理考前保温练习试题Adocx、雅礼中学2024届高三地理考前保温练习A参考答案docx等2份试卷配套教学资源,其中试卷共12页, 欢迎下载使用。
这是一份2024长沙雅礼中学高三下学期月考(八)地理含解析,文件包含湖南省长沙市雅礼中学2023-2024学年高三下学期月考试卷八+地理试题docx、地理答案雅礼8次pdf等2份试卷配套教学资源,其中试卷共10页, 欢迎下载使用。
这是一份2024长沙雅礼中学高三下学期月考(七)地理试题含解析,文件包含湖南省长沙市雅礼中学2023-2024学年高三下学期月考七地理试题含解析docx、湖南省长沙市雅礼中学2023-2024学年高三下学期月考七地理试题无答案docx等2份试卷配套教学资源,其中试卷共22页, 欢迎下载使用。

