2024贵阳一中高三下学期5月三模试题生物含解析
展开1.答题前,考生务必用黑色碳素笔将自己的姓名、准考证号、考场号、座位号在答题卡上填写清楚。
2.每小题选出答案后,用2B铅笔把答题卡上对应题目的答案标号涂黑。如需改动,用橡皮擦干净后,再选涂其他答案标号。在试题卷上作答无效。
3.考试结束后,请将本试卷和答题卡一并交回。满分100分,考试用时75分钟。
一、选择题:本题共16小题,每题3分,共48分。在每小题给出的四个选项中,只有一项是符合题目要求的。
1.内共生起源学说认为,部分早期真核细胞吞噬光合细菌而演化成叶绿体,如图1所示。据此推测不合理的是( )
图1
A.叶绿体中有核糖体,能合成部分蛋白质
B.光合细菌的双层细胞膜演化为了叶绿体的外膜和内膜
C.叶绿体与光合细菌的基因组有明显相似性为该学说提供了证据
D.早期真核细胞的溶酶体功能可能并不完善
2.同位素标记法是生物学实验常用的研究方法。下列实验中可以通过检测对应同位素放射性达到实验目的的是( )
A.用15N标记大肠杆菌的DNA,证明DNA的半保留复制
B.用35S和32P同时标记T2噬菌体,证明DNA是遗传物质
C.用3H标记胸腺嘧啶脱氧核苷酸,研究真核细胞转录的场所
D.用14C标记CO2,追踪卡尔文循环中碳元素的转移路径
3.人体细胞膜上分布有GLUT1、GLUT2等多种葡萄糖转运载体,统称为葡萄糖转运体家族(GLUT)。研究表明,GLUT1分布于大部分组织细胞上,其中成熟红细胞上含量较丰富;GLUT2主要分布于肝脏细胞和胰岛B细胞上。如图2所示不同细胞摄入葡萄糖速率随细胞外葡萄糖浓度的变化情况。下列叙述正确的是( )
图2
A.限制A点葡萄糖转运速率的因素主要是细胞外葡萄糖浓度
B.成熟红细胞通过增大GLUT1的合成量可使图中的A点右移
C.随胞外葡萄糖浓度升高,肝细胞摄入葡萄糖速率先增大后维持稳定
D.肝细胞中含有GLUT2蛋白基因而不含有GLUT1基因
4.糖酵解是指葡萄糖分解产生丙酮酸的过程,氧气可以降低糖类的无氧酵解和减少糖酵解产物的积累,这种现象称为巴斯德效应。据此分析,酵母菌在发酵过程中,当巴斯德效应较强时,会出现以下哪种情况( )
A.细胞产生乳酸量减少B.细胞质中丙酮酸积累增加
C.细胞中产生热能减少D.每克葡萄糖产生的ATP增多
5.“家族遗传性视神经萎缩”是一种单基因遗传病,其致病基因只存在于X染色体上。该病家系中有一对表型正常的夫妇生了一个正常的女儿和一个患病的孩子。下列相关叙述正确的是( )
A.由表型正常的夫妇生患病孩子的事实可确定该致病基因为隐性基因
B.该患病孩子的性别为男,致病基因可能来源于孩子的祖母或外祖母
C.表型正常的女儿与表型正常的男人结婚,后代不可能出现该病患者
D.一般情况下,家族遗传性视神经萎缩在人群中的女性患者多于男性
6.某同学绘制了一基因型为BbXDY的果蝇(2N=8)体内某细胞分裂的局部示意图(如图3),下列相关叙述错误的是( )
图3
A.由图示推测该细胞处于减数分裂Ⅰ后期,细胞质均等缢裂
B.该细胞未绘制的另一极应含有2对同源染色体,8个DNA分子
C.该细胞经过分裂最多能得到4种配子
D.该细胞可能发生了基因突变
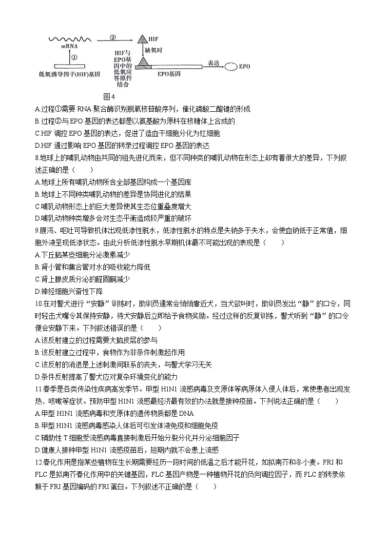
7.促红细胞生成素(EPO)是一种人体内源性糖蛋白激素,可刺激红细胞生成。缺氧可刺激EPO产生,图4表示EPO基因表达加快的过程。下列相关叙述错误的是( )
图4
A.过程①需要RNA聚合酶识别脱氧核苷酸序列,催化磷酸二酯键的形成
B.过程②与EPO基因的表达都是以氨基酸为原料在核糖体上合成的
C.HIF调控EPO基因的表达,促进了造血干细胞分化为红细胞
D.HIF通过影响EPO基因的转录过程调控EPO基因的表达
8.地球上的哺乳动物由共同的祖先进化而来,但不同种类的哺乳动物在形态上却有着很大的差异,下列叙述正确的是( )
A.地球上所有哺乳动物所含全部基因构成一个基因库
B.地球上不同种类哺乳动物的差异是协同进化的结果
C.哺乳动物形态上的巨大差异使其生态位重叠度增大
D.哺乳动物种类增多会对生态平衡造成较严重的破坏
9.腹泻、呕吐可导致机体出现低渗性脱水,低渗性脱水的特点是失钠多于失水,会使血钠低于正常值,细胞外液呈现低渗状态。由此分析低渗性脱水早期机体最不可能出现的表现是( )
A.下丘脑某些细胞分泌激素减少
B.肾小管和集合管对水的吸收能力降低
C.肾上腺皮质分泌的醛固酮减少
D.神经细胞兴奋性下降
10.在对警犬进行“安静”训练时,助训员通常会悄悄靠近犬,当犬欲叫时,助训员发出“静”的口令,同时轻击犬嘴令其保持安静,待犬安静后立即给予食物奖励。经过这样的反复训练,警犬听到“静”的口令便会安静下来。下列叙述错误的是( )
A.该反射建立的过程需要大脑皮层的参与
B.该反射建立过程中,食物作为非条件刺激起作用
C.该反射的消退是上述刺激间联系的丧失,与警犬学习无关
D.条件反射提高了警犬应对复杂环境变化的能力
11.春季是各类传染性疾病高发季节。甲型H1N1流感病毒及支原体等病原体入侵人体后,常使患者出现发热、咳嗽等症状。预防甲型H1N1流感最经济最有效的办法就是接种疫苗。下列说法正确的是( )
A.甲型H1N1流感病毒和支原体的遗传物质都是DNA
B.甲型H1N1流感病毒感染人体后可引发体液免疫和细胞免疫
C.辅助性T细胞受流感病毒直接刺激后开始分裂分化并分泌细胞因子
D.健康人接种甲型H1N1流感疫苗后,短期内就不会患上流感
12.春化作用是指某些植物在生长期需要经历一段时间的低温之后才能开花,如拟南芥和冬小麦。FRI和FLC是拟南芥春化作用中的关键基因,FLC基因产物是一种植物开花的负向调控因子,而FLC的转录依赖于FRI基因编码的FRI蛋白。下列叙述不正确的是( )
A.春化作用也是植物应对恶劣环境的一种策略
B.春化过程中低温解除了细胞中对FRI基因表达的抑制
C.春化作用和年轮的形成都是温度对植物生长发育影响的实例
D.基因表达调控、激素调节和环境因素共同调节了拟南芥的开花过程
13.某湖泊中的鲤鱼及沼虾以藻类为食,同时沼虾也是鲤鱼的食物。图5表示湖中不同体长鲤鱼的食性比例,下列叙述错误的是( )
图5
A.若体长为6.6cm的鲤鱼群体增加16kJ的能量,理论上最少需要160kJ藻类
B.若除去沼虾,则体长大于2.8cm的鲤鱼数量会先增后减,最后稳定
C.为治理水体富营养化,建议向该池塘中投放体长大于4.2cm的鲤鱼,可尽快控制藻类的数量
D.该湖泊生态系统的结构包括生产者、消费者、分解者和非生物的物质和能量
14.东亚飞蝗是一种农业害虫,给农业生产带来严重的危害,蝗虫种群可依赖4-乙烯基苯甲醚(4VA)信息素来群聚成灾。在土壤含水率<15%的情况下,85%以上的受精卵可以孵化,一旦食物(植物幼嫩的茎、叶)等条件得到满足,很容易发生大爆发。下列相关叙述错误的是( )
A.食物充足易导致蝗虫爆发,食物属于密度制约因素
B.蝗虫释放4VA对种群数量的调节过程属于负反馈调节
C.充沛的降水对东亚飞蝗的繁衍和扩散起阻碍作用
D.利用人工合成的4VA类似物诱杀蝗虫,属于生物防治
15.科研人员利用图6所示的流程,将小鼠多能干细胞(PSC)诱导成为精子,并使其成功与卵细胞受精,得到正常后代,这项研究为由男性无精症导致的不孕不育患者带来了希望。下列分析不合理的是( )
图6
A.实验初始需将雌鼠与雄鼠进行同期发情处理
B.小鼠PSC经过诱导形成精子的过程中,细胞染色体数目一定会发生变化
C.步骤④的处理需将卵细胞培养到MⅡ期
D.上述流程利用了动物细胞培养、体外受精和胚胎移植等生物技术
16.图7为堆肥处理时材料内部温度变化曲线,研究者拟从堆肥中取样并筛选能高效降解羽毛、蹄角等废弃物中角蛋白的嗜热菌。下列相关分析错误的是( )
图7
A.可以使用以角蛋白为唯一氮源的选择培养基进行筛选
B.随着时间的推移,堆肥温度逐渐增加是微生物呼吸作用所导致
C.相同体积的堆肥材料内b点比a点的微生物数量少
D.选择c点时堆肥取样,更容易获得所需菌种
二、非选择题:本题共5小题,共52分。
17.(11分)研究人员以二倍体马铃薯品系及其经秋水仙素加倍得到的染色体加倍个体为试验材料,对材料进行组织培养扩繁并移栽,以一定方法于移栽45d至105d内每隔一段时间对两种马铃薯进行相关光合生理特性差异的研究。同时在盛花期于相同环境条件下测定得到部分光合特征实验数据如下表:
(1)光合作用中NADPH的作用是________________________;马铃薯块茎细胞中产生CO2的场所有____________。
(2)据表分析,若将二倍体马铃薯与染色体加倍个体置于同一密闭透光容器内培养,染色体加倍个体固定和转化CO2的能力更______(填“强”或“弱”),作出此判断的依据是________________________。
(3)比较分析数据发现,染色体加倍马铃薯移栽后最初的一段时间内,净光合速率呈上升趋势,且此期间气孔开度无显著变化,但其胞间CO2浓度呈下降趋势。推测原因是________________________。
(4)研究表明,马铃薯叶肉细胞光合作用产生蔗糖经韧皮部运输至块茎细胞转化为淀粉,与葡萄糖相比,以蔗糖作为运输物质的优点是________________________(答出1点即可)。
18.(10分)针灸是我国传承千年,特有的治疗疾病的手段。我国科研工作者通过小鼠模型,研究针灸治疗疾病的神经生物学机制:针灸小鼠的“足三里”穴位,可以激活迷走神经一肾上腺轴,从而发挥抗炎作用,如图8所示。
图8
请回答下列问题:
(1)针灸时穴位被针刺,感受器产生兴奋被传至______产生痛觉。该过程______(填“属于”或“不属于”)机体的条件反射。
(2)由图可知,迷走神经属于______(填“传入”或“传出”)神经,其在肾上腺接头处属于反射弧中______的组成部分。
(3)中医研究认为,针灸治疗腰椎间盘突出症的机理是针灸降低了腰受损神经根组织处的炎症因子浓度,从而减轻炎症反应,达到良好的治疗效果。已知与治疗腰椎间盘突出相关的穴位是“夹脊穴”,请设计实验验证上述观点,完善实验设计步骤及预期实验结果。
实验材料及用具:正常大鼠、模型大鼠、针灸针、定量检测仪器等。
实验设计步骤:
第一步:取一定数量的正常大鼠为A组,选择生理状态相同的模型大鼠均分为两组,数量与甲组相同,编号为B、C组。
第二步:利用针灸针刺激B组模型大鼠的“夹脊穴”,______组不做处理;三组大鼠放在相同且适宜的环境中培养。
第三步:一段时间后,检测________________________。
预期实验结果:________________________。
19.(10分)“稻—蟹—泥鳅”生态农业是一种农业新模式,下表为稻田中主要动物的胃或消化腔中的食物残渣调查结果。请回答下列相关问题:
(1)输入“稻—蟹—泥鳅”生态系统的总能量是______。
(2)蜘蛛通过蛛网振动发现二化螟和褐飞虱被蜘蛛网粘住,并将其捕食,这说明信息传递在生态系统中的作用是________________________。
(3)实践对比发现,稻田引入河蟹和泥鳅以后,水稻产量明显提高。试从种间关系的角度分析可能的原因是________________________;从物质循环的角度分析可能的原因是________________________。
(4)打造“稻—蟹—泥鳅”生态农业是振兴乡村经济的重要举措,区别生态农业群落和传统农业群落的重要特征是________________________。
20.(11分)某二倍体植物的叶形有宽叶和窄叶,由一对等位基因M/m控制;花色有红花和白花,由另一对等位基因R/r控制。实验人员用宽叶白花植株与窄叶红花植株杂交,发现F1中既有宽叶白花植株,也有宽叶红花植株;选择F1中的宽叶白花植株在自然条件下自花传粉,所得F2表型及比例为宽叶白花∶宽叶红花∶窄叶白花∶窄叶红花=6∶3∶2∶1。
回答下列问题(不考虑基因突变,染色体互换和染色体变异):
(1)在花色这一对性状中,显性性状是______,判断的依据是____________。F2出现特殊性状分离比的合理解释是______。
(2)请根据示例在图9中画出两对等位基因与染色体的关系:
图9示例:长竖线表示染色体,短横线及字母表示相关基因
(3)若通过PCR技术对亲本和F1不同表型植株的上述两对等位基因进行扩增并电泳分离,可以得到如图10结果:
图10
可以表示亲本和F1中宽叶白花的电泳图谱分别是____________。实验人员为证明F2的性状分离比不是统计错误,而是与你在(1)中的推测相关,请使用上述现代生物技术手段设计实验进行证明。实验思路是________________________。
21.(10分)研究人员发现,某种RNA病毒包膜表面的S蛋白能识别人体细胞膜表面的ACE2受体并导致病毒入侵人体细胞。现提出制备重组疫苗的思路:提取该种病毒的遗传物质→通过RT-PCR(反转录酶聚合酶链式反应)技术扩增筛选RBD蛋白(S蛋白中真正与ACE2结合的关键部分)基因(图11甲)→构建基因表达载体→导入CHO细胞并培养→提取并纯化RBD蛋白→制成疫苗。回答下列问题:
图11
(1)利用PCR扩增含有限制酶酶切位点的RBD蛋白基因时,应选择的引物是______。为提高目的基因和载体的正确连接效率,应选择的限制酶是______;限制酶通常是从原核生物中分离纯化而来,限制酶存在于原核生物中的主要作用是________________________。
(2)RT-PCR技术的基本原理是先以病毒RNA为模板合成cDNA,这一过程需要的酶是____________;再通过PCR技术扩增相应的DNA片段。PCR过程每次循环分为3步,其中温度最高的一步是____________。
(3)CHO细胞又称中国仓鼠卵巢细胞,可贴壁培养、经过多次传代筛选后也可悬浮培养。CHO细胞属于成纤维细胞,本身很少分泌内源蛋白,广泛应用于生物制药中重组蛋白的生产。由此推测制备重组疫苗的实验思路中用CHO细胞作为受体细胞的原因是________________________(答出1点即可)。
贵阳第一中学2024届高考适应性月考卷(八)
生物学参考答案
一、选择题:本题共16小题,每题3分,共48分。在每小题给出的四个选项中,只有一项是符合题目要求的。
【解析】
1.叶绿体起源于光合细菌,作为原核生物体内应该也会含有DNA、RNA和核糖体,能合成部分蛋白质,因此二者的基因组有明显相似性也为该学说提供了证据;早期真核细胞吞噬光合细菌后并未完全消灭它,推测其溶酶体功能可能并不完善。A、C、D正确。光合细菌的细胞膜是单层膜,识图可知叶绿体的外膜更可能来自于真核细胞的膜的演化。B错误。
2.15N是稳定同位素,不具有放射性;证明DNA是T2噬菌体的遗传物质实验需要用35S和32P分别标记T2噬菌体;转录需要的原料是核糖核苷酸,标记脱氧核苷酸无法进行该研究。
A、B、C错误,D正确。
3.红细胞吸收葡萄糖的方式是协助扩散,A点葡萄糖转运速率不再上升,限制因素主要是GLUT1的数量;成熟红细胞中没有细胞核和各种细胞器,不能合成新的蛋白质;肝细胞中含有GLUT1和GLUT2基因,不同细胞膜上分布的葡萄糖转运载体不同是基因在不同细胞内选择性表达的结果。A、B、D错误。随胞外葡萄糖浓度升高,肝细胞对葡萄糖的摄入速率会升高,升高到一定值后由于其他因素影响摄入速率不再上升,C正确。
4.根据题干,巴斯德效应强时,即供氧充足条件下,抑制了糖类的无氧发酵和减少糖酵解产物(丙酮酸)的积累。此时酵母菌进行有氧呼吸产生酒精减少、细胞质中丙酮酸积累减少、消耗等量葡萄糖时,有氧呼吸产生的ATP多于无氧呼吸。A、B、C错误,D正确。
5.由于家族遗传性视神经萎缩是伴X染色体遗传病,由表型正常的夫妇生患病孩子的事实可确定致病基因为隐性,A正确。该病为伴X隐性遗传病,因父母表型正常可知患病孩子的母亲为携带者,患病孩子的性别为男,该致病基因来源于孩子的外祖母或外祖父,B错误。表型正常的女儿是携带者的概率为1/2,与表型正常的男人结婚,后代可能出现该病患者,C错误。伴X隐性遗传病的男性患者多于女性,D错误。
6.由于图示细胞来自于基因型为BbXDY的雄果蝇,且绘制出的该细胞的一极有染色单体,可推测其处于减数分裂Ⅰ后期,细胞质均等缢裂,A正确。减数分裂Ⅰ后期同源染色体分离,则细胞的每一极都不含同源染色体,B错误。该细胞经过分裂能得到3种配子(发生的是基因突变)或4种配子(发生的是染色体互换),C正确,D正确。
7.图示过程①表示HIF基因的转录,需要RNA聚合酶识别脱氧核苷酸序列,催化磷酸二酯键的形成,A正确。过程②表示翻译,以氨基酸为原料在核糖体上合成,但EPO基因的表达包括转录和翻译过程,B错误。缺氧时HIF与EPO基因中的低氧应答原件结合,影响了EPO基因的转录,从而使EPO基因表达加快,促进造血干细胞分化为红细胞,C、D正确。
8.基因库是一个种群中全部个体所含有的全部基因,A错误。生物多样性是协同进化的结果,B正确。不同种类的哺乳动物在形态上出现的巨大差异使它们生态位的重叠度减少,利于充分利用环境资源,C错误。生态平衡是生态系统的结构和功能处于相对稳定的状态,生物种类增多,生态系统维持生态平衡的能力增强,D错误。
9.细胞外液的渗透压下降,对渗透压感受器的刺激减弱,下丘脑分泌抗利尿激素减少;肾小管和集合管对水的吸收能力降低;血钠浓度会影响动作电位的形成,血钠浓度降低,神经、肌肉的兴奋性降低。A、B、D正确。醛固酮的作用是促进肾小管和集合管对Na+的重吸收,低渗性失水会导致肾上腺皮质增加分泌醛固酮,C错误。
10.该反射是条件反射,是在大脑皮层参与下建立非条件反射的基础上完成的;喂食时,食物属于非条件刺激;条件反射提高了动物应对复杂环境变化的能力。A、B、D正确。条件反射的消退是一个新的学习过程,警犬会获得两个刺激间新的联系,C错误。
11.流感病毒的遗传物质是RNA,支原体是原核生物,遗传物质是DNA;流感病毒入侵人体后会侵染宿主细胞,可引发体液免疫和细胞免疫;抗原呈递细胞摄取抗原并处理后呈递在细胞表面,传递给辅助性T细胞,进而辅助性T细胞开始分裂分化并分泌细胞因子;健康人接种流感疫苗后,可能感染其他类型的流感病毒,或者流感病毒发生变异或者接种后还没有产生足够的记忆细胞和抗体,短期内仍可能患上流感。A、C、D错误,B正确。
12.春化作用有利于防止植物因为无法抵抗低温而不开花结实或死亡,以确保繁衍后代,A正确。FLC表达产物抑制开花,FRI表达产物激活FLC的转录,故春化作用中低温抑制了这两个基因的表达,B错误。年轮的形成和春化作用都体现了温度对植物生长发育的调节,C正确。拟南芥的开花过程是基因表达调控、激素调节和环境因素共同调节的结果,D正确。
13.若体长为6.6cm的鲤鱼群体增加16kJ的能量,理论上最少需要的藻类能量:,A正确。体长大于2.8cm鲤鱼比小鱼增加了植食性比例,若除去沼虾,体长较大鲤鱼会因食物上无种间竞争而增多,后因为体长小于2.8cm的鲤鱼没有食物,而无法发育成体长较大的鲤鱼,从而减少,最后趋于稳定,B正确。当鲤鱼体长在4.2cm时,植食性与肉食性比例为3∶1,以植物性食物所占比例高,所以治理湖泊中水体富营养化导致的水华,可投放体长大于4.2cm的鲤鱼,C正确。生态系统的结构包括营养结构和生态系统的组成成分,D错误。
14.食物充足易导致蝗虫爆发,食物属于密度制约因素,A正确。群居蝗虫释放的信息素4VA能使蝗虫聚集,使蝗虫的数量越来越多,属于正反馈调节,B错误。在土壤含水率<15%的情况下大多数受精卵可以孵化,所以降水太多对东亚飞蝗的繁衍、扩散起阻碍作用,C正确。4VA属于化学信息,用人工合成的4VA信息素诱杀蝗虫,不会造成环境污染,属于生物防治,D正确。
15.需要进行同期发情处理的是供体雌鼠与受体雌鼠,A错误。小鼠多能干细胞(PSC)通过①诱导成精原细胞,由精原细胞通过减数分裂形成精子时,染色体数目会减半,B正确。体外受精时需将卵细胞发育到MⅡ期才具备受精的能力,C正确。上述流程利用了动物细胞培养、体外受精和胚胎移植等生物技术,D正确。
16.利用以角蛋白为唯一氮源的选择培养基允许特定种类微生物的生长,同时抑制或阻止其他种类微生物生长以达到筛选目的,A正确。堆肥过程中,微生物呼吸作用产生的热量积累,会导致其堆肥内部逐渐升温,B正确。从时间来看a点刚开始堆肥,此时微生物的数量相对较少,经过一段时间到达b点后,微生物繁殖,所以b比a的生物数量要多,C错误。筛选嗜热菌,需要耐高温,选择c点比a、b点更合适,D正确。
二、非选择题:本题共5小题,共52分。
17.(除特殊标注外,每空2分,共11分)
(1)还原C3(作还原剂)、提供能量 线粒体基质
(2)强(1分) 染色体加倍个体的CO2补偿点低于二倍体马铃薯,其利用低浓度的CO2能力更强
(3)净光合速率升高,进入细胞参与光合作用(暗反应)的CO2越多,故胞间CO2浓度减小
(4)蔗糖为二糖,等质量的葡萄糖和蔗糖相比,蔗糖对渗透压的影响较小;蔗糖为二糖,性质(结构)较稳定;蔗糖为二糖,(比单糖)运输效率高等(答出1点即可,答案合理即可)
【解析】(1)光合作用中NADPH作为活泼的还原剂参与暗反应C3的还原,同时储存部分能量供该阶段使用;马铃薯块茎细胞有氧呼吸第二阶段产生CO2,若发生无氧呼吸则产生乳酸,故马铃薯块茎细胞中产生CO2的场所是线粒体基质。
(2)据表分析,随着密闭容器中CO2因植物光合作用消耗而浓度下降,由于染色体加倍个体的CO2补偿点低于二倍体马铃薯,其利用低浓度的CO2能力更强,所以染色体加倍个体固定和转化CO2的能力更强。
(3)气孔开放程度无显著变化,说明经气孔进入叶片的CO2相差不多,净光合速率升高,则被细胞吸收参与光合作用暗反应的CO2越多,故胞间CO2浓度减小。
(4)光合产物主要以蔗糖形式通过韧皮部筛管运输至根、茎、果实等器官,用于分解供能或转化为淀粉等储存;或者转化为葡萄糖。与葡萄糖相比,蔗糖作为运输物质的优点是蔗糖为二糖,等质量的葡萄糖和蔗糖相比,蔗糖对渗透压的影响较小;蔗糖为二糖,性质(结构)较稳定;蔗糖为二糖,(比单糖)运输效率高等。
18.(除特殊标注外,每空1分,共10分)
(1)大脑皮层(2分) 不属于(2分)
(2)传出 效应器
(3)A、C 三组大鼠的相应炎症因子的含量(2分) A【解析】(1)痛觉中枢在大脑皮层,产生痛觉的过程不是一个完整的反射弧,所以不属于机体的条件反射。
(2)由图可知迷走神经属于传出神经,效应器指传出神经末梢及其支配的肌肉和腺体,所以迷走神经在肾上腺接头处属于反射弧中效应器的组成部分。
(3)实验的自变量为是否用针灸针刺模型大鼠的“夹脊穴”,因变量的检测指标为大鼠炎症因子的含量,预计结果为炎症因子含量:A19.(每空2分,共10分)
(1)(水稻等)生产者所固定的全部太阳能和饵料中的化学能
(2)调节生物的种间关系,以维持生态系统的稳定
(3)河蟹以杂草为食使杂草密度降低,减少与水稻的种间竞争,水稻得到更多的光、CO2和无机盐用于生长(或河蟹捕食以水稻为食的二化螟和褐飞虱,减少了昆虫对水稻的取食和危害,增加了水稻产量)
残体、残饵、粪便等有机物经过泥鳅、微生物的分解作用,提高了土壤的肥力
(4)物种组成
【解析】(1)流入该生态系统的总能量是(水稻等)生产者所固定的全部太阳能和饵料中的化学能。
(2)根据题意说明信息传递在生态系统中的作用是调节生物的种间关系,以维持生态系统的稳定。
(3)根据表格发现河蟹以杂草、二化螟和褐飞虱为食,因此种间关系角度:河蟹以杂草为食使杂草密度降低,减少与水稻的种间竞争,水稻得到更多的光、CO2和无机盐用于生长(或河蟹捕食以水稻为食的二化螟和褐飞虱,减少了昆虫对水稻的取食和危害,增加了水稻产量)。物质循环角度:残体、残饵、粪便等有机物经过泥鳅、微生物的分解作用,提高了土壤的肥力。
(4)物种组成是区别不同群落的重要特征,也是决定群落性质最重要的因素。
20.(除特殊标注外,每空2分,共11分)
(1)白花(1分) F1白花植株自交,F2出现性状分离现象(或F2出现白花∶红花=2∶1的性状分离比) RR(或控制白色花的基因)显性纯合致死
(2)(字母顺序,染色体大小不作要求)
(3)图谱二和图谱三(顺序不能颠倒) 选择F2中若干白花植株通过PCR技术扩增控制花色的相关基因(R/r基因)并进行电泳分离,观察电泳结果(条带的出现情况)
【解析】(1)根据题干信息可知,只考虑花色这一性状时,F1白花植株自交,F2出现白花∶红花=2∶1的性状分离比,占2/3的白花为显性性状。
(2)根据题干信息可知两对相对性状的遗传遵循自由组合定律,即控制两对相对性状的两对等位基因位于两对同源染色体上。
(3)根据杂交结果,可以推出亲本中宽叶白花植株基因型为MMRr,窄叶红花植株的基因型为mmrr,F1中宽叶白花植株与宽叶红花植株的基因型分别为MmRr和Mmrr。以上个体中,窄叶红花植株只有m、r两种基因,F1宽叶白花植株含有M、m、R、r四种基因,而亲本宽叶白花植株、F1中宽叶红花植株各含三种基因。由此可以判断:图谱一只有条带1和3对应基因m和r;图谱三有四个条带,条带2和条带4对应基因M和R;图谱一、二、三、四分别为亲本窄叶红花、亲本宽叶白花、F1宽叶白花、F1宽叶红花植株的电泳结果,条带1、2、3、4分别对应基因m、M、r、R。欲对“RR显性纯合致死”这一假设进行验证,必须从F2中选择多个白花个体(R_)植株,对基因进行PCR扩增,然后进行电泳分离,观察电泳结果。若电泳结果都出现了条带3,即可说明存活个体中的基因型都为Rr,没有基因型为RR的个体,说明假说成立;若电泳结果有的只出现条带4,则说明存活个体中的基因型有的为RR,说明假说不成立。
21.(除特殊标注外,每空2分,共10分)
(1)引物4和引物5 BamHⅠ和HindⅢ 当外源DNA入侵时,原核生物利用限制酶来切割外源DNA,使之失效,以保证自身安全
(2)逆转录酶(1分) 变性(1分)
(3)易于进行大规模培养(或易于进行蛋白产物的收集)(答出1点即可,合理叙述给分)
【解析】(1)引物与模板链的3′端碱基互补配对,故引物1、引物2、引物7和引物8不合适,扩增得到的RBD蛋白基因也应该含有限制酶的酶切位点,故引物3和引物6不合适,所以应选择引物4和引物5。质粒上没有SmaⅠ酶切位点,且SmaⅠ酶切位点位于RBD蛋白基因内部,所以不选SmaⅠ酶进行切割;若使用EcRⅠ酶切,易造成目的基因和质粒自身环化;所以选择BamHⅠ和HindⅢ。原核生物容易受自然界外源DNA的入侵,所以在长期进化过程中形成了一套完善的防御机制,限制酶是原核生物的一种防御性工具,当外源DNA入侵时,原核生物利用限制酶来切割外源DNA,使之失效,以保证自身安全。
(2)以病毒RNA为模板合成cDNA属于逆转录过程,这一过程需要的酶是逆转录酶。PCR每次循环分为变性、复性、延伸三步,变性温度超过90℃,复性温度为50℃左右,延伸温度在72℃左右。
(3)CHO细胞可贴壁培养、经过多次传代筛选后也可悬浮培养,属于成纤维细胞,本身很少分泌内源蛋白,由此推测制备重组疫苗的实验思路中用CHO细胞作为受体细胞的原因是易培养、易生长、易收获蛋白产物。
光合特征
二倍体
染色体加倍个体
光饱和点/()
968.83
1094.82
光补偿点/()
8.78
8.59
CO2补偿点/()
51.67
47.93
生物种类
二化螟
褐飞虱
蜘蛛
河蟹
泥鳅
胃中食物
水稻
水稻
二化螟、褐飞虱
杂草、二化螟、褐飞虱、饵料
残饵、蛛粪、蟹粪
题号
1
2
3
4
5
6
7
8
答案
B
D
C
D
A
B
B
B
题号
9
10
11
12
13
14
15
16
答案
C
C
B
B
D
B
A
C
2024德州一中高三下学期三模试题生物含解析: 这是一份2024德州一中高三下学期三模试题生物含解析,共16页。试卷主要包含了单项选择题,不定项选择,简答题等内容,欢迎下载使用。
2024长沙一中高三下学期三模试题生物PDF版含解析: 这是一份2024长沙一中高三下学期三模试题生物PDF版含解析,文件包含2024届湖南省长沙市第一中学高三下学期高考适应性演练三生物试题pdf、参考答案pdf等2份试卷配套教学资源,其中试卷共9页, 欢迎下载使用。
2024长沙一中高三下学期二模生物试题含解析: 这是一份2024长沙一中高三下学期二模生物试题含解析,共15页。试卷主要包含了某些植物的着丝粒组蛋白3,抗利尿激素等内容,欢迎下载使用。

