浙江省杭州市桐浦富兴稽阳联谊教研联盟2024届高三下学期二模生物变式题16-20试题(Word版附解析)
展开注:“+”表示有乙醇生成,“-”表示无乙醇生成
对该实验操作和结果分析合理的是( )
A. 组③、组④的实验结果分别为+、+
B. 应增设组⑤,处理为:无菌水+酵母汁
C. 制备无细胞的酵母汁时,可将酵母菌细胞在蒸馏水中破碎处理
D. 应检测酵母汁中是否含有活细胞
2. 秸秆的纤维素经酶水解后可作为生产生物燃料乙醇的原料。生物兴趣小组利用自制的纤维素水解液(含5%葡萄糖)培养酵母菌并探究其细胞呼吸(如图)。下列叙述正确的是( )
A. 培养开始时向甲瓶中加入溶有重铬酸钾的浓硫酸溶液以便检测乙醇生成
B. 乙瓶的溶液由黄色变成蓝色,表明酵母菌已产生了CO2
C. 仅根据该实验结果不能完全确定酵母细胞呼吸的方式
D. 实验中增加甲瓶的酵母菌数量可以提高乙醇最大产量
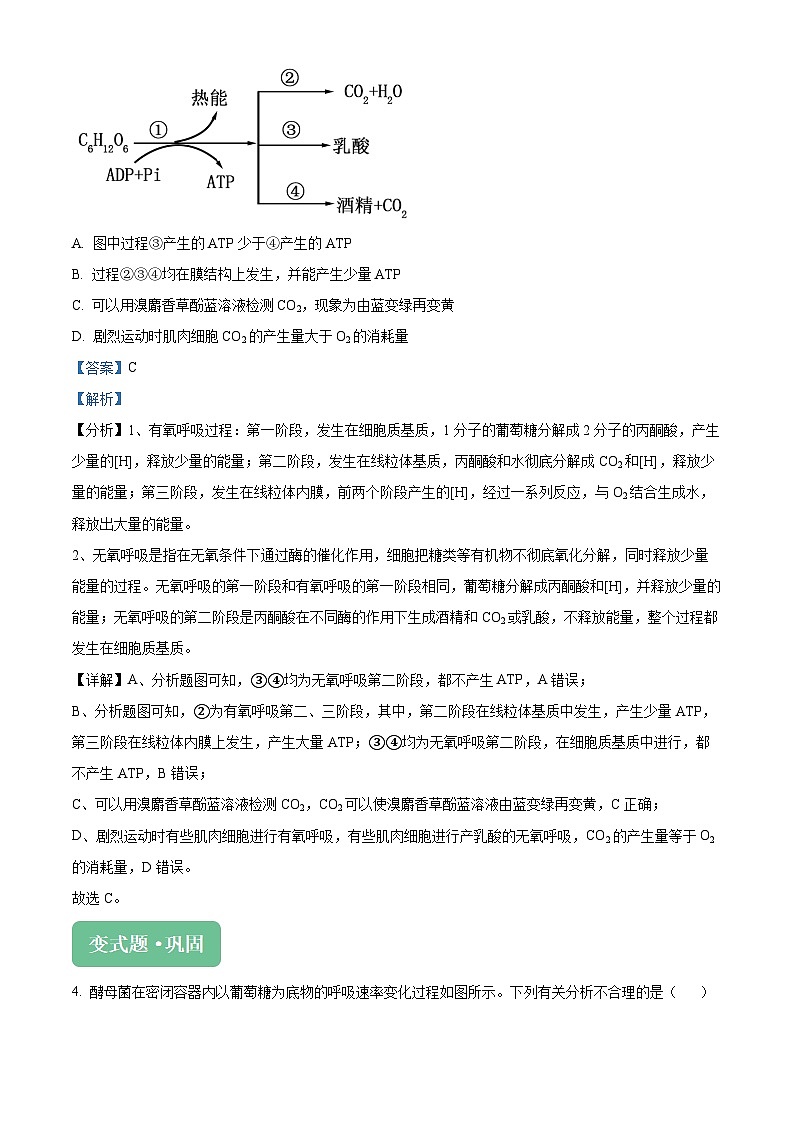
3. 如图表示细胞呼吸的过程,下列有关叙述正确的是( )
A. 图中过程③产生的ATP少于④产生的ATP
B. 过程②③④均在膜结构上发生,并能产生少量ATP
C. 可以用溴麝香草酚蓝溶液检测CO2,现象为由蓝变绿再变黄
D. 剧烈运动时肌肉细胞CO2的产生量大于O2的消耗量
4. 酵母菌在密闭容器内以葡萄糖为底物的呼吸速率变化过程如图所示。下列有关分析不合理的是( )
A. 0~6h,容器内气体的体积保持不变,培养液的pH变小
B. 7h时,有氧呼吸产生的ATP的数量大于无氧呼吸产生的
C. 6~8h,可用酸性重铬酸钾溶液来检测无氧呼吸是否产生了CO2
D. 10h时,酵母菌无氧呼吸分解葡萄糖释放了部分能量
5. 用酵母菌做实验材料探究细胞呼吸。首先对酵母菌培养液离心处理,然后将获取的酵母菌沉淀破碎并再次离心,把含酵母菌细胞质基质的上清液、只含酵母菌细胞器的沉淀物及未离心处理过的酵母菌培养液分装在甲、乙、丙3支试管内,同时向各试管中加入等量、等浓度的葡萄糖溶液,均供氧充足,一段时间后,得到葡萄糖和CO2的相对含量变化如图所示。下列说法正确的是( )
A. 图1对应试管甲,其产生的CO2中氧元素来自葡萄糖和水
B. 图2对应试管丙,反应结束后可用酸性重铬酸钾溶液检测酒精
C. 图3对应试管乙,实验结果表明葡萄糖不能进入线粒体分解
D. 图1和图2对应的试管中消耗等量的葡萄糖释放的能量相等
6. 在手术、烧伤、失血等应激条件下,机体会启动针对创伤的防御性免疫。过多的炎症因子会刺激下丘脑-垂体-肾上腺皮质调控轴,生成更多的糖皮质激素,产生抗炎作用。结合图示,下列叙述错误的是( )
A. 糖皮质激素可定向作用于下丘脑和垂体细胞膜上的受体从而抑制这两者分泌CRH和ACTH
B. 类风湿性关节炎患者可以使用糖皮质激素进行治疗
C. 神经系统、内分泌系统和免疫系统通过信息分子形成调节网络
D. 图中的信息分子都是通过和相应的受体直接接触来达到信息交流的目的
7. 乙酰胆碱与突触后膜的乙酰胆碱受体(AChR)结合时,突触后膜兴奋,引起肌肉收缩。重症肌无力患者体内该过程出现异常,其发病机理示意图如下。下列叙述正确的是( )
A. 分泌抗a抗体细胞有分裂分化能力
B. 产生肌无力的原因是乙酰胆碱与抗a抗体结合
C. 物质a入侵机体前,体内不存在能识别a的B淋巴细胞
D. 物质a可能与AChR结构相似
8. 迷走神经与脑干相连,对胃肠的蠕动和消化腺的分泌活动起促进作用,还可通过一系列过程产生抗炎效应,如图所示。下列相关说法错误的是( )
A. 吃过食物后,通过神经调节消化液的量会增加
B. 胃液中的盐酸可通过使蛋白质变性、间接促进胰液分泌等途径促进消化
C. TNF-α过量分泌可能会引发风湿性关节炎等疾病
D. 个体手术后多餐少食不利于其机体机能的恢复
9. 下图是胰岛素分泌和发挥作用的示意图,下列相关叙述不正确的是
A. 图中乙细胞可能是肌肉细胞或肝细胞
B. 由图可知,线粒体出现功能障碍会引发糖尿病
C. 甲细胞分泌的胰岛素通过体液特异性运输至乙细胞发挥作用
D. 若抗体a为自身免疫细胞分泌的抗体,由其导致的血糖异常属于自身免疫病
10. 重症肌无力是一种神经肌肉接头功能异常的自身免疫疾病,研究者采用抗原抗体结合的方法检测患者AChR抗体,大部分患者检测结果呈阳性,其余为阴性。神经肌肉接头形成机制如图,神经末梢释放的蛋白A与肌细胞膜蛋白Ⅰ结合形成复合物,该复合物与膜蛋白M结合触发肌细胞内信号转导,使神经递质乙酰胆碱(ACh)的受体(AChR)在突触后膜成簇组装,最终形成成熟的神经肌肉接头。下列相关叙述错误的是( )
A. 神经肌肉接头处存在电信号→化学信号→电信号的转换
B. 据题分析可知,神经末梢释放的蛋白A可能是一种神经递质
C. AChR抗体阴性的患者可能存在蛋白M抗体,使AChR不能在突触后膜成簇组装
D. AChR抗体阴性的患者可能存在蛋白Ⅰ抗体,使蛋白Ⅰ不能与蛋白A形成复合物
11. 图甲为一个基因型为AaXBY 的精原细胞(2N=4), 将该细胞的核DNA 双链均用15N标记后,置于只含14N 的培养基中培养,经一次有丝分裂后,又将其子细胞置于只含有15N的培养基中完成减数分裂,产生了一个基因型为AaXB的异常精细胞,如图乙所示。整个过程中不考虑基因突变且染色体畸变只发生1次,下列叙述正确的是( )
A. 经有丝分裂产生的两个子细胞每条染色体均具有放射性
B. 基因型为AaXB的异常精子中含有14N的染色体数目为0或1或2或3
C. 染色体数目变异的发生一定是因为减数第一次分裂后期同源染色体未分离
D. 次级精母细胞中所含染色体数目可能为1~6中的任意整数
12. 某果蝇(2n=8)的基因型为AaBb,将该果蝇的一个精原细胞放在含32P的培养基中培养一个细胞周期,再将子细胞放在普通培养基中培养,其中一个子细胞最终形成了4个基因型各不相同(AB、aB、Ab、ab)的精子。下列相关叙述正确的是( )
A. 精子形成过程中发生了碱基对的增添、缺失或替换
B. 有丝分裂过程中细胞内被32P标记的染色体数一定为8个
C. 减数分裂Ⅱ后期细胞内被32P标记的染色体数一定为4个
D. 精子形成过程中可能发生了染色体片段的断裂和拼接
13. 某二倍体动物(2n=8)的基因型是AaXBY,其Y染色体为端着丝粒染色体。将该动物的一个细胞在3H标记的胸腺嘧啶脱氧核苷的培养液中培养一个细胞周期,再转入到普通培养液中培养。一段时间后,观察到一个细胞分裂某个时期的示意图如下(图中只对A/a基因位置进行标记)。下列叙述正确的是( )
A. 该细胞为次级精母细胞或第一极体
B. 该细胞形成的子细胞不能直接参与受精作用
C. 该细胞中带有放射性的染色体数目为3或4
D. 与该细胞同时形成的细胞分裂的子细胞的基因型是AXBY和aXBY
14. 某基因型为AaBbXDY的雄果蝇(2n=8)的一个精原细胞在减数分裂过程中发生了一次染色体数目变异(未发生交叉互换和其他异常)。M和N为该减数分裂过程中的两个细胞(均无同源染色体),其细胞中的染色体数、核DNA分子数如上图。下列叙述错误的是( )
A. 该精原细胞的染色体数目变异发生在减数第一次分裂过程中
B. 精原细胞形成N细胞的过程中发生过基因重组和着丝粒的断裂
C. 若N细胞的基因型为AAbbXDXD,则M的基因型可能为Y
D. 在该精原细胞的减数分裂过程中能找到含0、1、2条X的细胞
15. 某生物卵原细胞可进行有丝分裂和“逆反”减数分裂。现将两个双链均被¹⁴C 标记的基因A分别插入一个卵原细胞的一条染色体的两端。将此卵原细胞置于不含放射性元素的培养液中培养,发生如图所示的分裂过程(图中仅呈现部分染色体和子细胞),共产生8个子细胞。下列叙述正确的是( )
A. “逆反”减数分裂的非同源染色体自由组合发生在减数分裂Ⅰ
B. “逆反”减数分裂的染色体数目加倍发生在减数分裂Ⅱ
C. 上图细胞①中被¹⁴C 标记的DNA 分子数为1个
D. 8个子细胞中至多2个子细胞含有14C标记
16. 葡萄被誉为世界四大水果之首,它营养丰富、用途广泛、色美、气香、味可口,是果中佳品。光照条件下,叶肉细胞中O2与CO2竞争性结合五碳糖,O2与五碳糖结合后经一系列反应释放 CO2的过程称为光呼吸。回答下列问题:
(1)________循环将CO2还原成糖。据材料可推测光呼吸过程中 O2与五碳糖结合在叶肉细胞的________中进行。葡萄属于高光呼吸型的植物,为降低光呼吸对葡萄光合产物的消耗,研究者向葡萄叶面喷施不同浓度的光呼吸抑制剂SBS溶液,相应的光合作用强度和光呼吸强度见下表。
注:表中光合作用强度即总光合速率,SBS溶液处理对叶片呼吸作用的影响忽略不计。据表分析,该实验的光合作用强度用________来表示。喷施浓度为300mg/L SBS 溶液对葡萄增产________(填“有利”或“不利”)。为探究SBS 溶液利于增产的最适喷施浓度,应在________mg/L之间再设置多个浓度梯度进一步进行实验。
(2)葡萄叶光合产物主要以________形式提供给果实。
(3)大型封闭式气调冷藏库(充入氮气替换部分空气),延长了葡萄保鲜时间、增加了果农收益。气调冷藏库中葡萄的需氧呼吸受到抑制,原因是________。该库中葡萄细胞的糖酵解________(填“会”或“不会”)受到抑制。气调冷藏库配备的过滤装置及时清除葡萄细胞产生的________(激素),可延长葡萄保鲜时间。
17. 为研究杨树对干旱的耐受性,某生物小组进行了干旱胁迫对杨树净光合速率影响的实验,结果如图1.回答下列问题:
(1)植物在响应干旱胁迫的过程中,_____(填主要相关植物激素)的含量会增加以促进气孔关闭。植物生长发育的调控,是由激素调节、_____调控和_____调节共同完成的。
(2)结合图1分析,杨树不适合在干旱环境中生长,原因是_____。
(3)研究人员进一步研究干旱胁迫对光合产物分配的影响:将长势一致的杨树幼苗平均分成对照组、干旱处理、干旱后恢复供水三组,只给予成熟叶14CO2,检测成熟叶14CO2光合产物滞留量;一段时间后,检测光合产物在细根、幼叶和茎尖部位的分配情况(如图2)。
①由图2可知,干旱胁迫会导致成熟叶光合产物的输出量_____,与干旱处理时相比,干旱后恢复供水,生长更显著的是_____(填“细根”或“幼叶和茎尖”),判断依据是_____。
②大多数植物在干旱条件下,气孔会以数十分钟为周期进行周期性的闭合,称为“气孔振荡”,“气孔振荡”是植物对干旱条件的一种适应性反应,有利于植物生理活动的正常进行。这种适应性反应的优势体现在:植物面临干旱条件时,_____。
18. 水稻是我国最主要的粮食作物。在有光、高氧和低二氧化碳情况下,水稻的叶肉细胞会发生光呼吸,光呼吸会抵消约30%的光合作用,因此降低光呼吸被认为是提高光合作用效能的途径之一。图1是水稻光合作用和有氧呼吸过程示意图,图2是水稻细胞暗反应和光呼吸部分过程示意图(Rubisc表示1,5-二磷酸核酮糖羧化酶/加氧酶),请据图回答问题:
(1)图1中①、②、③、④代表的是物质, A、B、C、D 代表的是生理过程,则①、④依次是______________;C过程场所是 ______________,D表示的过程是______________。合成ATP的过程有______________(填字母代号)。A过程产生的[H]即NADPH的作用是:______________。
(2)据图2分析,叶肉细胞进行光呼吸第一步的场所是______________,光呼吸是植物在长期进化过程中,适应高温干旱环境以提高抗逆性而形成的一条代谢途径,此代谢途径的积极意义是____________________________________________________________。
(3)水稻进行光合作用时所固定的CO2来源有____________________________________。光呼吸对植物生长有重要意义,却明显降低光合作用,在水稻的实际生产活动中可通过________________________等措施适当降低光呼吸以提高水稻的产量。
19. 沼液是一种优质液态有机肥,科研人员通过大田试验,探讨不同浓度的沼液如何改善棉花的光合特征,分析促进棉花高产的沼液用量,结果如图1-2所示。
回答下列问题:
(1)沼液不仅含有丰富的氮、磷、钾等大量元素和锌、锰、铜等微量元素。其中,氨和磷是核酸、磷脂等物质的主要成分,同时还是光反应产物______________的组成成分。
(2)目前常用便携式光合仪测量CO2浓度,计算_______________作为净光合速率的检测指标。碳反应中每合成一分子蔗糖则需合成_______________分子三碳糖。据图1分析,各个处理组净光合速率的变化趋势是______________。
(3)研究发现过度施肥会导致植物营养生长旺盛,从而导致植物顶部光合面积过大,_______________,进而导致叶片加速老化脱落,严重减少光合产物的输出。
(4)水分是影响植物光合速率的重要因素,原因有______________(写两点)。当植物大量失水而枯萎时,叶片中的________(填植物激素)浓度会升高,以削弱蒸腾作用,减少水分的进一步流失。根据图2推测,__________组处理对植物抗旱能力促进作用最强。
20. 某学者为探讨干旱-高温交叉迫胁对水稻幼苗光合特性的影响,开展相关研究。该团队以水稻品种“N22”为试材,设置水稻幼苗正常生长(CK)、单一高温处理(H)、干旱—高温交叉处理(DH)的水培实验,一周后测定相关指标,结果如下所示:
表干旱-高温胁迫对水稻幼苗光和特性的影响
注:*表示5%水平显著性
(1)水稻细胞进行光合作用的色素分布在_____,光合色素的作用是_____。叶绿素含量提取实验中,一般会加入一定量碳酸钙,其作用是_____,从而保护叶绿素。
(2)由图可知,高温处理会影响叶绿素的_____,从而影响光反应生成_____。
(3)若叶肉细胞光反应产生氧气的速率为32mg/(cm2·h),则合成三碳酸的速率为_____mml/(cm2·h)。
(4)据上表可知,水稻幼苗在单一高温处理胁迫下,气孔导度和胞间CO2浓度均表现出一定的下降,原因是_____。气孔因素引起的光合速率降低,是由于CO2直接影响了光合作用中_____反应阶段的_____过程。
(5)有研究表明,在干旱条件下脱落酸会导致气孔导度减小,现用该植物的脱落酸缺失突变体为材料,设计实验证明上述结论,简述实验思路:_____。
21. 适量运动有益健康,轻度呼吸急促、微出汗等表明运动适量。乙图为运动过程涉及的一个反射弧上局部结构及运动神经元在某时刻的电位图,甲图为乙图中某局部放大模式图。回答下列问题:
(1)突触小泡②由细胞器________形成,②可从细胞溶胶摄取神经递质,则除②外,该种神经递质还存在于________(填数字)。这种神经递质可引起④的突触后膜信号变化为________。
(2)乙图该时刻⑤⑥处离子流动情况分别是________,且两者均不需要消耗能量。⑦处产生的动作电位传导到⑧,动作电位峰值将________。上图过程中⑥处产生的神经冲动,传导方向为________(填“单”或“双”) 向。
(3)运动时使心跳加速的传出神经是植物性神经中的________,其兴奋使瞳孔________。请写出汗腺分泌增加的相关反射弧________。
(4)运动时,肌细胞的代谢产物增多,其进入内环境,产生舒张血管效应,这种调节属于________调节,使肌肉血流量________。
22. “应急”学说认为机体遭遇特殊紧急情况如恐惧时,交感神经——肾上腺髓质系统就会立即被动员起来,受交感神经胆碱能节前纤维直接支配的肾上腺髓质相关细胞就会分泌肾上腺素和去甲肾上腺素两种儿茶酚胺,作用于中枢神经系统提高其兴奋性,使机体警觉性提高。
(1)交感神经胆碱能节前纤维与肾上腺髓质相关细胞之间形成的结构称为____。肾上腺素和去甲肾上腺素作为____参与调节。当中枢神经系统兴奋时,其神经纤维膜外电位变化是____。
(2)儿茶酚胺还可能作用于胰岛B细胞膜上的α受体,抑制胰岛素分泌,对血糖升高起支持作用。胰岛素降血糖的机理是____。
(3)应急状态下,人体汗腺分泌活动会增强,其原因是____。 由此可见,应急反应的完成需要____调节的协调配合。
23. 看图填空
(1)将3份离体神经纤维分别放置于盛有海水(A)、等渗KCL溶液(B)、等渗葡萄糖溶液(C)3个培养皿中。若都给予适宜的刺激,__________(填A、B、C编号)培养皿中的神经纤维可以产生神经冲动,原因是__________。
(2)神经冲动在离体神经纤维上可以以局部电流的方式双向传导,但在动物体内,神经纤维上神经冲动的传导方向是单向的,总是由__________传向__________。
(3)图为健康人体排尿反射示意图,图中a、b、c、d为反射弧的部分结构组成,脑桥具有协调排尿过程的作用。婴儿只要膀胱内尿液容量达到一定阈值,排尿反射就不可抑制的发生;成人可以使排尿成为一个有意识的活动。比较婴儿和成人的排尿中枢和反射类型。
婴儿:__________,成人:__________。(选填编号)
①大脑皮层 ②脑桥 ③骶髓 ④非条件反射 ⑤条件反射
(4)某患者因受伤出现了想尿尿不出的尿潴留症状。该受损处不可能是__________(单选)。
A. 大脑皮层B. 脑桥C. c神经D. d神经
24. 结合生物学知识,回答下列问题
1.为什么辣椒刺激会感觉痛而薄荷刺激会感觉清凉?已知辣椒中的辣椒素能与神经元TRPV1受体结合从而激活神经末梢,食用薄荷后形成的感觉则与神经元TRPM8受体有关。
(1)神经元受体能特异结合某物质是因为其具有____。受辣椒和薄荷刺激从而形成不同感觉的过程是否属于反射?____请解释原因:____。
(2)小鼠实验结果发现,辣椒素可以减缓膜屏障作用(细胞外Ca2+对Na+内流产生竞争性抑制)。因此,过量辣椒素会使血钙浓度过低,从而引起肌肉细胞突触后膜的动作电位____(“增大”、“不变”或“减小”),最终导致____。
(3)吃辣椒后会出现全身发热大量出汗的现象,此时机体产热量____(填“小于”、“等于”或“大于”)散热量。同时,尿量也会减少,从激素角度分析其原因是____。
II.毒品祸及家庭、危害社会,青少年要远离毒品。吗啡、可卡因、冰毒等属于常见毒品,毒品种类不同,其成瘾性机理也不尽相同。某些毒品通过干扰“多巴胺奖赏效应”,使人产生毒品依赖。
(4)人的中脑边缘多巴胺系统是脑的“奖赏通路”,通过神经元将兴奋传递到脑的“奖赏中枢”,可使人体验到愉悦感,据图分析引发“奖赏中枢”产生愉悦感的机理:____。冰毒会与突触前膜上回收多巴胺的转运蛋白结合。因此,长期食用冰毒,会使神经元A上的多巴胺受体____,停止食用冰毒后多巴胺“奖赏”效应____(“减弱”或“增强”),从而造成毒品依赖。
(5)吸食吗啡、可卡因等类型的毒品会作用于神经系统中的____细胞和神经元,最终导致毒品耐受、依赖和成瘾。“瘾君子”未吸食毒品的时候,大多伴有精神萎靡、四肢无力的症状,推测可能是其机体内____(填激素名称)含量减少所致。
25. 辣椒中辣椒素可激活TRPV1通道是痛热感觉形成的基础,作用过程如图1所示。请回答下列问题:
(1)食用辣椒后,辣椒素与TRPV1受体结合后,膜电位变化__________,兴奋传至大脑皮层产生痛觉,传到___________体温调节中枢,汗液分泌增加。此时喝热水会加剧疼痛的原因是__________。
(2)科学家在研究TRPV1过程中,研究者利用大鼠能够感知疼痛神经元为材料,提取细胞中的总RNA,通过逆转录得到cDNA,用__________酶切割目的基因(填“MspI”或“BamHI”或“MbI”或“SmaI”),用MbI酶切割载体,构建好的基因表达载体___________(填“能”或“不能”)被MbI酶识别并切割(不同限制酶及识别序列如图2所示),将基因表达载体导入辣椒素__________(填“敏感”或“不敏感”)细胞,再经辣椒素处理后,通过特定技术手段,确定了可被辣椒素激活的TRPV1。
(3)薄荷糖能特异性结合并激活口腔内凉爽感觉神经元的TRPM8离子通道,后者将信号传至大脑皮层,在炎热的夏天给人以凉爽感觉,据此判断,下列措施可能会使小鼠吃辣椒后产生凉爽感的是__________(填序号)。
①敲除小鼠TRPV1基因
②利用基因工程导入大量TRPM8基因
③在小鼠凉爽感觉神经元中表达TRPV1的编码基因组别
实验处理
实验结果
①
葡萄糖溶液+无菌水
一
②
葡萄糖溶液+酵母菌
+
③
葡萄糖溶液+酵母汁
④
葡萄糖溶液+含有酵母汁中的各类小分子和离子的溶液
SBS 浓度(mg/L)
0
100
200
300
400
500
600
光合作用强度(CO2μml•m-2•s-1)
18.9
20.9
20.7
18.7
17.6
16.5
15.7
光呼吸强度(CO2μml•m-2•s-1)
6.4
6.2
5.8
5.5
5.2
4.8
43
处理
净光合速率(μmlm-2.s-1)
气孔导度(mml.m-2.s-1)
胞间CO2浓度(μml.ml-1)
蒸腾速率(mml.m-2.s-1)
CK
5.37±0.039
0.34±0.012
395.32±12.760
1.42±0.006
H
1.78±0.016*
0.12±0.001*
362.78±2.013*
0.48±0.019*
DH
4.75±0.098
0.39±0.004
425.65±1.211
1.66±0.227
浙江省杭州市桐浦富兴稽阳联谊教研联盟2024届高三下学期二模生物变式题1-5试题(Word版附解析): 这是一份浙江省杭州市桐浦富兴稽阳联谊教研联盟2024届高三下学期二模生物变式题1-5试题(Word版附解析),文件包含浙江省稽阳联谊2024届高三下学期二模生物试题变式题1-5Word版含解析docx、浙江省稽阳联谊2024届高三下学期二模生物试题变式题1-5Word版无答案docx等2份试卷配套教学资源,其中试卷共26页, 欢迎下载使用。
浙江省桐浦富兴2023-2024学年高二下学期5月期中生物试题(学生版+教师版): 这是一份浙江省桐浦富兴2023-2024学年高二下学期5月期中生物试题(学生版+教师版),文件包含浙江省桐浦富兴2023-2024学年高二下学期5月期中生物试题教师版docx、浙江省桐浦富兴2023-2024学年高二下学期5月期中生物试题学生版docx等2份试卷配套教学资源,其中试卷共38页, 欢迎下载使用。
浙江省稽阳联谊学校2024届高三下学期二模生物试卷(Word版附解析): 这是一份浙江省稽阳联谊学校2024届高三下学期二模生物试卷(Word版附解析),文件包含浙江省稽阳联谊学校2024届高三下学期4月联考二模生物试题Word版含解析docx、浙江省稽阳联谊学校2024届高三下学期4月联考二模生物试题Word版无答案docx等2份试卷配套教学资源,其中试卷共39页, 欢迎下载使用。

