2024届陕西省铜川市王益中学高三下学期猜题信息卷(三)理综试题-高中化学(原卷版+解析版)
展开
这是一份2024届陕西省铜川市王益中学高三下学期猜题信息卷(三)理综试题-高中化学(原卷版+解析版),共22页。试卷主要包含了选择题的作答,非选择题的作答,选考题的作答,可能用到的相对原子质量,1ml与足量充分反应后可得到0等内容,欢迎下载使用。
注意事项:
1.本卷满分300分,考试时间150分钟。答题前,先将自己的姓名、准考证号填写在试题卷和答题卡上,并将准考证号条形码粘贴在答题卡上的指定位置。
2.选择题的作答:每小题选出答案后,用2B铅笔把答题卡上对应题目的答案标号涂黑。写在试题卷、草稿纸和答题卡上的非答题区域均无效。
3.非选择题的作答:用签字笔直接答在答题卡上对应的答题区域内。写在试题卷、草稿纸和答题卡上的非答题区域均无效。
4.选考题的作答:先把所选题目的题号在答题卡上指定的位置用2B铅笔涂黑。答案写在答题卡上对应的答题区域内,写在试题卷、草稿纸和答题卡上的非答题区域均无效。
5.考试结束后,请将本试题卷和答题卡一并上交。
6.可能用到的相对原子质量:H1 C12 O16 Na23 Al27 Cl35.5 K39 Ca40 I127
一、选择题:本题共13小题,每小题6分,共78分。在每小题给出的四个选项中,只有一项是符合题目要求的。
1. 化学与生活密切相关,下列说法正确的是
A. 大量使用太阳能路灯,有利于碳达峰目标的实现
B. 、均可用作胃酸中和剂
C. 食用碘盐与非碘盐“咸味”有较大的差异
D. 坚持饮用蒸馏水,有利于儿童健康生长
2. 下列说法中正确的是
A 所有糖类、蛋白质均属于有机高分子化合物
B. 0.1ml与足量充分反应后可得到0.1ml
C. 紫外线灯可用于衣物的消毒杀菌
D. 乙烯、聚乙烯均是不饱和烃
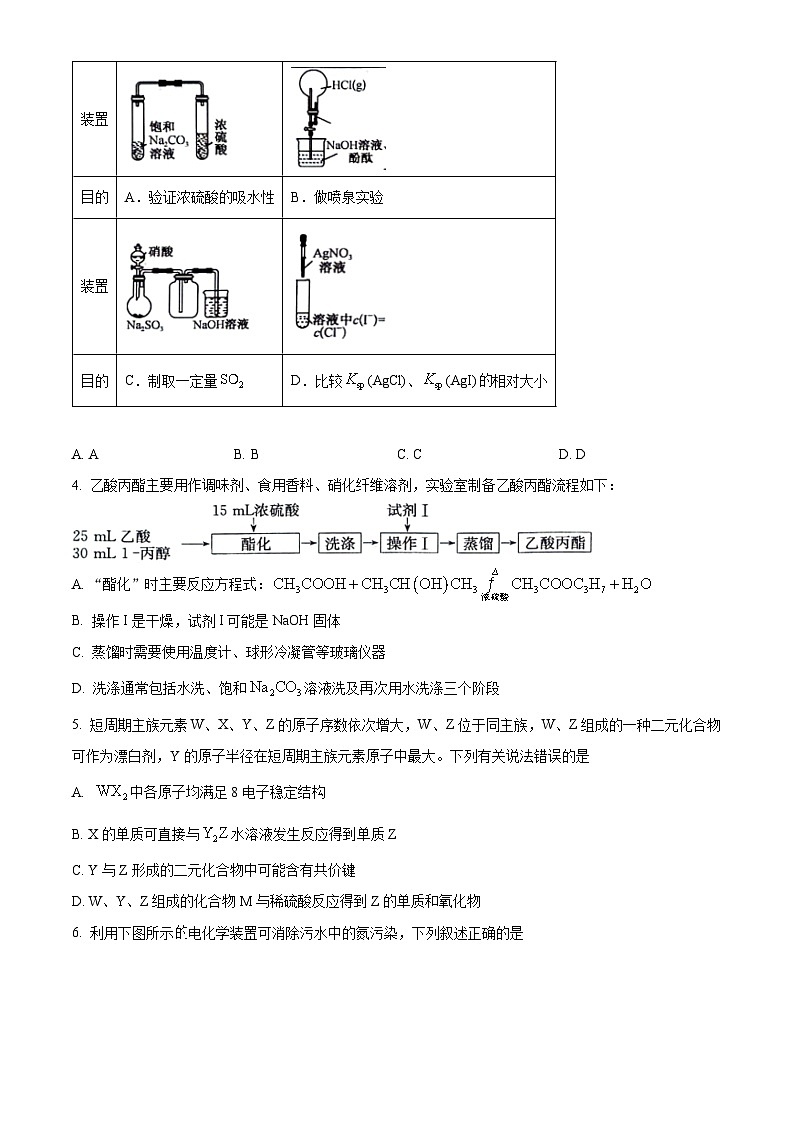
3. 利用下列实验装置和试剂进行相应实验,无法达到实验目的的是
A. AB. BC. CD. D
4. 乙酸丙酯主要用作调味剂、食用香料、硝化纤维溶剂,实验室制备乙酸丙酯流程如下:
A. “酯化”时主要反应方程式:
B. 操作I是干燥,试剂I可能是NaOH固体
C. 蒸馏时需要使用温度计、球形冷凝管等玻璃仪器
D. 洗涤通常包括水洗、饱和溶液洗及再次用水洗涤三个阶段
5. 短周期主族元素W、X、Y、Z的原子序数依次增大,W、Z位于同主族,W、Z组成的一种二元化合物可作为漂白剂,Y的原子半径在短周期主族元素原子中最大。下列有关说法错误的是
A. 中各原子均满足8电子稳定结构
B. X的单质可直接与水溶液发生反应得到单质Z
C. Y与Z形成的二元化合物中可能含有共价键
D. W、Y、Z组成的化合物M与稀硫酸反应得到Z的单质和氧化物
6. 利用下图所示电化学装置可消除污水中的氮污染,下列叙述正确的是
A. 电极电势:A>B
B. 负极上电极反应式:
C. 好氧反应器中反应式为
D. X离子为,交换膜Y阴离子交换膜
7. 时,向两份溶液中分别滴加浓度均为的和溶液。部分离子浓度随溶液体积的变化如图所示,有关说法错误的是
A. 水的电离程度:
B. b点和d点存在的关系是
C. c点存在离子浓度关系:
D. 若b点,则的
三、非选择题:共174分。第22~32题为必考题,每个试题考生都必须作答。第33~38题为选考题,考生根据要求作答。
(一)必考题:共129分。
8. 碘酸钾广泛用于食品加工、家畜饲料添加剂,某同学通过查阅资料后设计如图所示装置制取一定量的(装置C中溶液温度控制在90℃左右,但加热装置已省略)。
回答下列问题:
(1)仪器X的名称是___________,装置B的作用是___________,装置A烧瓶中发生反应的物质不可能是___________(填字母)。
A.浓硫酸、NaCl、NaClO B.、HCl(浓)
C.KClO、HCl(浓) D.、HCl(浓)
(2)该套装置有一个缺陷,改正的方法是___________,装置C处加热方法是___________,装置C中主要反应的离子方程式为___________。
(3)经适当的操作从装置C中分离出,取5.0g产品,配成250mL溶液,然后取25.00mL溶液并加稍过量的KI与稀硫酸,加几滴淀粉指示剂,用1.000标准液滴定至终点,测得消耗标准液的平均体积为13.80mL(已知:)。
①取用溶液应使用___________式滴定管,滴定终点的判断方法是___________。
②样品中的质量分数为___________。
9. 从主要成分为、MnO的铬锰矿渣(杂质为、SiO₂、)中提取铬、锰的一种工艺流程如图所示:
常温下,部分氢氧化物沉淀时溶液的pH见表(设溶液中金属离子浓度不大于时该离子沉淀完全)。
回答下列问题:
(1)“焙烧”时空气、矿渣应分别从焙烧炉不同部位投入,则从上部投入的物料是___________,的取值范围是___________,当pH=6时上层清液中___________。
(2)“焙烧”中氧化产物只有,则生成的反应方程式为_________,“还原”过程中消耗的氧化剂与还原剂物质的量之比为________,“氧化”过程的离子方程式为__________。
(3)已知金属性:Al>Cr,依据铝热反应原理由制备Cr的方法是___________。
10. 乙烯年产量的高低是衡量一个国家石油化工发展水平的重要指标。回答下列问题:
(1)已知
① ,
② ,
③ ,
则___________;___________(用含、的式子表示)。
(2)反应中正逆反应速率方程可表示为、,其中和是只与温度有关的常数。则升高温度过程中,和变化值较大的是___________。
(3)在压强恒定为480kPa时,向某密闭催化反应器中加入2ml乙烯与2ml水,使其发生反应:,测得反应开始到第10min乙烯的转化率随温度的变化如图所示(过程中催化剂活性几乎不受影响):
①b点前乙烯的转化率随温度升高而增大,根据活化分子碰撞理论解释其原因:___________;c点时乙醇的体积分数为___________。
②b点时该反应的化学平衡常数___________(保留两位小数,分压=气体体积分数×总压)。
(4)若某密闭容器中存在反应,在其他条件不变时,改变某一条件X,则得正逆反应速率变化如图所示,则X表示___________,下列标志能表明在一定温度下,恒容容器中该反应达到平衡状态的是___________(填字母)。
A.混合气体密度保持不变
B.正反应速率:
C.单位时间内断裂的化学键数目:H—H键=H—O键
(二)选考题:共45分。请考生从2道物理题、2道化学题、2道生物题中每科任选一题作答。如果多做,则每学科按所做的第一题计分。
[化学选修3:物质结构与性质]
11. 常用作有机合成中的还原剂,其合成反应为。回答下列问题:
(1)基态氧原子中价层电子排布图为___________,O、H、Al电负性由大到小的顺序为___________,钠的焰色是黄色,产生此焰色时属于___________(填“发射”或“吸收”)光谱。
(2)已知熔点为194℃、NaCl熔点为801℃,其原因是___________,又知铝的第一电离能比镁的第一电离能小,原因是___________。
(3)中碳原子的杂化方式为___________,的空间构型为___________,中不存在的化学键是___________(填字母)。
A.σ键 B.配位键 C.离子键 D.非极性键
(4)晶体密度为,其晶胞图及部分微粒分数坐标如图所示,则C的分数坐标为___________,阿伏加德罗常数___________。
[化学——选修5:有机化学基础]
12. 甲苯是重要的化工原料,可合成许多重要的化工产品,其中用于合成M与高分子化合物E的流程如下图所示。
回答下列问题:
(1)M的名称为___________,甲苯→A的反应类型为___________。
(2)D中官能团的名称为___________,B的结构简式为___________。
(3)甲苯→G有两种途径:①先与加成后在、光照条件下取代;②___________(答出反应类型与相应试剂),两种方案中所得产物纯度较高的是___________;G→M的反应条件为___________。
(4)C→D的化学方程式为___________。
(5)A有许多芳香族同分异构体,其中符合下列条件的同分异构体共有___________种,写出核磁共振氢谱有5组峰的物质的结构简式:___________。
①遇溶液能发生显色反应;
②分子中只有一个环状结构。
2024年普通高等学校招生全国统一考试猜题信息卷(三)
理科综合
注意事项:
1.本卷满分300分,考试时间150分钟。答题前,先将自己的姓名、准考证号填写在试题卷和答题卡上,并将准考证号条形码粘贴在答题卡上的指定位置。
2.选择题的作答:每小题选出答案后,用2B铅笔把答题卡上对应题目的答案标号涂黑。写在试题卷、草稿纸和答题卡上的非答题区域均无效。
3.非选择题的作答:用签字笔直接答在答题卡上对应的答题区域内。写在试题卷、草稿纸和答题卡上的非答题区域均无效。
4.选考题的作答:先把所选题目的题号在答题卡上指定的位置用2B铅笔涂黑。答案写在答题卡上对应的答题区域内,写在试题卷、草稿纸和答题卡上的非答题区域均无效。
5.考试结束后,请将本试题卷和答题卡一并上交。
6.可能用到的相对原子质量:H1 C12 O16 Na23 Al27 Cl35.5 K39 Ca40 I127
一、选择题:本题共13小题,每小题6分,共78分。在每小题给出的四个选项中,只有一项是符合题目要求的。
1. 化学与生活密切相关,下列说法正确的是
A. 大量使用太阳能路灯,有利于碳达峰目标的实现
B. 、均可用作胃酸中和剂
C. 食用碘盐与非碘盐的“咸味”有较大的差异
D. 坚持饮用蒸馏水,有利于儿童健康生长
【答案】A
【解析】
【详解】A.太阳能路灯的能源源于太阳,它的使用可减少对化石能源的消耗,能减小碳排放,A项正确;
B.中和胃酸不用(碱性过强),B项错误;
C.碘盐与非碘盐中NaCl含量的差异极小,咸味差异不可能较大,C项错误;
D.蒸馏水中缺少人体所需要的微量元素,D项错误;
本题选A。
2. 下列说法中正确的是
A. 所有糖类、蛋白质均属于有机高分子化合物
B. 0.1ml与足量充分反应后可得到0.1ml
C. 紫外线灯可用于衣物的消毒杀菌
D. 乙烯、聚乙烯均是不饱和烃
【答案】C
【解析】
【详解】A.单糖、二糖不属于高分子化合物,A项错误;
B.与反应时生成的会继续与反应,B项错误;
C.紫外线可使蛋白质变性,紫外线灯可用于衣物的消毒杀菌,C项正确;
D.聚乙烯中不存在碳碳不饱和键,属于饱和烃,D项错误;
本题选C。
3. 利用下列实验装置和试剂进行相应实验,无法达到实验目的的是
A. AB. BC. CD. D
【答案】C
【解析】
【详解】A.可根据左侧试管会析出晶体判断浓硫酸有吸水性,A正确;
B.HCl易与NaOH溶液反应而使烧瓶中压强急剧减小,从而形成喷泉,B正确;
C.能将氧化为,无法制取,C错误;
D.可根据开始形成沉淀的颜色判断首先生成的沉淀是AgCl还是AgI,从而确定其溶度积的相对大小,D正确;
故选C。
4. 乙酸丙酯主要用作调味剂、食用香料、硝化纤维溶剂,实验室制备乙酸丙酯流程如下:
A. “酯化”时主要反应方程式:
B. 操作I是干燥,试剂I可能是NaOH固体
C. 蒸馏时需要使用温度计、球形冷凝管等玻璃仪器
D. 洗涤通常包括水洗、饱和溶液洗及再次用水洗涤三个阶段
【答案】D
【解析】
【分析】乙酸和1-丙醇在浓硫酸催化下发生酯化反应生成乙酸丙酯,经过洗涤、干燥、蒸馏得到乙酸丙酯。
【详解】A.1-丙醇结构简式应写成,“酯化”时主要反应方程式:,A项错误;
B.乙酸丙酯能在NaOH碱性溶液中发生水解反应,NaOH可以除去水但也能与酯反应,因此时间I不能用NaOH干燥,B项错误;
C.蒸馏实验中应使用直形冷凝管,C项错误;
D.乙酸具有弱酸性,能与碳酸钠反应生成二氧化碳,饱和溶液可以除去多余的,D项正确;
故选D。
5. 短周期主族元素W、X、Y、Z的原子序数依次增大,W、Z位于同主族,W、Z组成的一种二元化合物可作为漂白剂,Y的原子半径在短周期主族元素原子中最大。下列有关说法错误的是
A. 中各原子均满足8电子稳定结构
B. X的单质可直接与水溶液发生反应得到单质Z
C. Y与Z形成的二元化合物中可能含有共价键
D. W、Y、Z组成的化合物M与稀硫酸反应得到Z的单质和氧化物
【答案】B
【解析】
【分析】W、Z组成的一种二元化合物可作为漂白剂且W、Z位于同主族,即为SO2,结合原子序数Z>W,W为O、Z为S,Y的原子半径在短周期主族元素原子中最大,Y为Na,则由题意可知X为F。
【详解】A. 结构式F-O-F,其中原子均满足8电子稳定结构,A项正确;
B.遇水溶液直接与剧烈反应,不能与溶液发生置换反应得到S单质,B项错误;
C.Na与S可形成化合物,含有非极性键,C项正确;
D.遇稀硫酸可以生成S和,D项正确;
本题选B。
6. 利用下图所示的电化学装置可消除污水中的氮污染,下列叙述正确的是
A. 电极电势:A>B
B. 负极上电极反应式:
C. 好氧反应器中反应式为
D. X离子为,交换膜Y是阴离子交换膜
【答案】B
【解析】
【详解】A.A极上有机酸根失去电子转化为,故A是负极,负极电势低于正极的电势,A项错误;
B.负极即A电极,CH3CH2COO-转化为且介质为酸性,由质量守恒等原理,选项所给电极反应式正确,B项正确;
C.由于进入反应器中的物质是、、,故反应物中不会有,C项错误;
D.由负极电极反应,负极产生H+经过Y进入正极区,X离子应为,交换膜Y为阳离子交换膜,D项错误;
本题选B。
7. 时,向两份溶液中分别滴加浓度均为的和溶液。部分离子浓度随溶液体积的变化如图所示,有关说法错误的是
A. 水的电离程度:
B. b点和d点存在的关系是
C. c点存在离子浓度关系:
D. 若b点,则的
【答案】B
【解析】
【详解】A.a点溶质为CH3COONH4,醋酸根和铵根都发生水解反应,促进水的电离,加入HCl反应生成CH3COOH和NH4Cl,c点生成的醋酸抑制水的电离,加入NaOH生成CH3COONa和NH3∙H2O,d点生成氨水抑制水的电离,由于常温下CH3COONH4溶液pH=7,说明醋酸的电离常数和铵根的电离常数相同,则对水的抑制程度一致,则水的电离程度:,A正确;
B.b点加入5mL HCl溶液,,d点加入10mL NaCl溶液,,则,B错误;
C.c点溶质为等量的CH3COOH和NH4Cl,由于铵根发生水解部分损耗,则存在离子浓度关系:,C正确;
D.b点溶质为、、,溶液,则的,D正确;
故选:B。
三、非选择题:共174分。第22~32题为必考题,每个试题考生都必须作答。第33~38题为选考题,考生根据要求作答。
(一)必考题:共129分。
8. 碘酸钾广泛用于食品加工、家畜饲料添加剂,某同学通过查阅资料后设计如图所示装置制取一定量的(装置C中溶液温度控制在90℃左右,但加热装置已省略)。
回答下列问题:
(1)仪器X的名称是___________,装置B的作用是___________,装置A烧瓶中发生反应的物质不可能是___________(填字母)。
A.浓硫酸、NaCl、NaClO B.、HCl(浓)
C.KClO、HCl(浓) D.、HCl(浓)
(2)该套装置有一个缺陷,改正的方法是___________,装置C处加热方法是___________,装置C中主要反应的离子方程式为___________。
(3)经适当的操作从装置C中分离出,取5.0g产品,配成250mL溶液,然后取25.00mL溶液并加稍过量的KI与稀硫酸,加几滴淀粉指示剂,用1.000标准液滴定至终点,测得消耗标准液的平均体积为13.80mL(已知:)。
①取用溶液应使用___________式滴定管,滴定终点的判断方法是___________。
②样品中的质量分数为___________。
【答案】(1) ①. 分液漏斗 ②. 除去Cl2中的HCl杂质 ③. D
(2) ①. 在装置C后加上尾气吸收装置(类似C瓶),吸收液为烧碱溶液 ②. 水浴加热 ③. 3Cl2+I-+6OH-=6Cl-++3H2O
(3) ①. 碱式滴定管 ②. 当滴入最后半滴硫代硫酸钠溶液时,溶液恰好由蓝色变为无色,且半分钟内不恢复原来的颜色 ③. 98.44%
【解析】
【分析】由实验装置图可知,装置A中高锰酸钾或氯酸钾常温下与浓盐酸反应制备氯气,浓盐酸具有挥发性,制得的氯气中混有氯化氢和水蒸气,装置B中盛有的饱和食盐水用于除去氯化氢气体,装置C中氯气与碘化钾和氢氧化钾的混合溶液反应制备碘酸钾,向碘酸钾溶液中加入浓盐酸制得KH(IO3)2粗品,KH(IO3)2粗品溶解后,加入氢氧化钾调溶液pH至中性,得到碘酸钾产品,该装置的设计缺陷是缺少尾气处理装置,排出的有毒氯气会污染空气。
【小问1详解】
由装置图,X名称为分液漏斗,装置A中制得氯气有HCl杂质,故B的作用是除去Cl2中的HCl杂质,装置A中是不加热制备氯气的反应,二氧化锰和浓盐酸反应制氯气需要加热,A中发生反应的物质不可能的选D;
【小问2详解】
由分析可知,该装置的设计缺陷是缺少尾气处理装置,排出的有毒氯气会污染空气,应在装置C后进行尾气吸收,方法是在装置C后加上尾气吸收装置(类似C瓶),吸收液为烧碱溶液;由于装置C中溶液温度控制在90℃左右,为便于控制温度,加热方法为水浴加热;装置C中氯气和KI、KOH反应生成KIO3,主要反应的离子方程式为3Cl2+I-+6OH-=6Cl-++3H2O;
【小问3详解】
①硫代硫酸钠是强碱弱酸盐,显碱性,应使用碱式滴定管进行滴定,当硫代硫酸钠溶液与碘溶液完全反应时,滴入最后半滴硫代硫酸钠溶液,溶液会由蓝色变为无色,滴定终点的现象为当滴入最后半滴硫代硫酸钠溶液时,溶液恰好由蓝色变为无色,且半分钟内不恢复原来的颜色;
②由所给数据,n(Na2S2O3)=1.000ml⋅L−1×0.0138L=0.0138ml,根据所给反应,25.00mL溶液中n(I2)=n(Na2S2O3)=6.9×10-3ml,I2是通过反应5I-++6H+=3I2+3H2O得到的,故25.00mL溶液中n()=n(I2)=2.3×10-3ml,所以样品中n(KIO3)=2.3×10-2ml,故样品中KIO3的质量分数为=98.44%。
9. 从主要成分为、MnO的铬锰矿渣(杂质为、SiO₂、)中提取铬、锰的一种工艺流程如图所示:
常温下,部分氢氧化物沉淀时溶液的pH见表(设溶液中金属离子浓度不大于时该离子沉淀完全)。
回答下列问题:
(1)“焙烧”时空气、矿渣应分别从焙烧炉不同部位投入,则从上部投入的物料是___________,的取值范围是___________,当pH=6时上层清液中___________。
(2)“焙烧”中氧化产物只有,则生成的反应方程式为_________,“还原”过程中消耗的氧化剂与还原剂物质的量之比为________,“氧化”过程的离子方程式为__________。
(3)已知金属性:Al>Cr,依据铝热反应原理由制备Cr的方法是___________。
【答案】(1) ①. 能使固体原料与气体原料逆向流通,充分接触,从而提高原料利用率 ②. 6.2-8.1 ③. 105.1
(2) ①. 2Cr2O3+3O2+4Na2CO34Na2CrO4+4CO2 ②. 3:2 ③. Mn2++3ClO-+H2O=MnO2↓+Cl-+2HClO
(3)将Cr(OH)3灼烧得到Cr2O3,然后用铝热法还原Cr2O3得到Cr,反应为Al与在高温下的置换反应,化学方程式为2Al+Cr2O32Cr+Al2O3
【解析】
【分析】铬锰矿渣主要成分为Cr2O3、MnO,含少量Fe2O3、SiO2、 Al2O3,粉碎后加入碳酸钠在空气中焙烧,焙烧时MnO、Fe2O3不发生反应,反应生成Na2CrO4、Na2SiO3、 NaAlO2,加入硫酸,生成硅酸沉淀,溶液中含有硫酸锰、硫酸铁、硫酸铝、Na2Cr2O7;调节pH除去杂质Fe3+、A13+,生成Fe(OH)3、Al(OH)3沉淀;滤液中加入Na2SO3,把还原为Cr3+,再次调节pH生成氢氧化铬沉淀,滤液中加入NaClO,把+2价锰氧化为+4价,硫酸锰转化为MnO2,据此分析解题。
小问1详解】
“焙烧”时空气是从焙烧炉下部进入,而矿渣粉是从上部投入的,这样做的优点是:能使固体原料与气体原料逆向流通,充分接触,从而提高原料利用率;
第二次调pH是为了使Cr3+以氢氧化铬沉淀但不能使Mn2+沉淀,根据表格数据可知,pH取值范围为6.2-8.1;
由表中数据,当Fe3+全部以Fe(OH)3沉淀时pH=3.5,即c(H+)=10-3.5ml/L,c(OH-)=10-10.5ml/L,可得Ksp[Fe(OH)3]=c(Fe3+)c3(OH-)=1×10−5×(10-10.5)3=10-36.5ml/L,当pH=6即c(OH-)=10-8ml/L时,c(Fe3+)==10-12.5ml/L,同理可以算得Ksp[Al(OH)3]=c(Al3+)c3(OH-)=1×10−5×(10-8.8)3=10-31.4ml/L,当pH=6即c(OH-)=10-8ml/L时,c(Al3+)==10-7.4ml/L,故c(Al3+):c(Fe3+)=105.1;
【小问2详解】
“焙烧”中氧化产物只有Na2CrO4,则焙烧时Cr2O3被空气中的O2氧化,碱性条件下生成Na2CrO4,同时生成CO2,化学方程式为2Cr2O3+3O2+4Na2CO34Na2CrO4+4CO2;
故相应反应中消耗的氧化剂与还原剂的物质的量之比为3:2;
“氧化”反应为NaClO把+2价锰氧化为+4价即转化为MnO2,则离子方程式为Mn2++3ClO-+H2O=MnO2↓+Cl-+2HClO;
【小问3详解】
铝热法制备Cr是将Cr(OH)3灼烧得到Cr2O3,然后用铝热法还原Cr2O3得到Cr,反应为Al与在高温下的置换反应,化学方程式为2Al+Cr2O32Cr+Al2O3。
10. 乙烯年产量的高低是衡量一个国家石油化工发展水平的重要指标。回答下列问题:
(1)已知
① ,
② ,
③ ,
则___________;___________(用含、的式子表示)。
(2)反应中正逆反应速率方程可表示为、,其中和是只与温度有关的常数。则升高温度过程中,和变化值较大的是___________。
(3)在压强恒定为480kPa时,向某密闭催化反应器中加入2ml乙烯与2ml水,使其发生反应:,测得反应开始到第10min乙烯的转化率随温度的变化如图所示(过程中催化剂活性几乎不受影响):
①b点前乙烯的转化率随温度升高而增大,根据活化分子碰撞理论解释其原因:___________;c点时乙醇的体积分数为___________。
②b点时该反应的化学平衡常数___________(保留两位小数,分压=气体体积分数×总压)。
(4)若某密闭容器中存在反应,在其他条件不变时,改变某一条件X,则得正逆反应速率变化如图所示,则X表示___________,下列标志能表明在一定温度下,恒容容器中该反应达到平衡状态的是___________(填字母)。
A.混合气体密度保持不变
B.正反应速率:
C.单位时间内断裂的化学键数目:H—H键=H—O键
【答案】(1) ①. -261 ②. K1·K2
(2)k逆 (3) ①. 温度升高使部分非活化分子吸收热量而变为活化分子,即增大活化分子百分数,增大活化分子有效碰撞机会 ②. 25 ③. 0.05
(4) ① ②.
【解析】
【小问1详解】
反应③可以由反应①+反应②得到,由盖斯定律知,;
根据所给反应,;。
【小问2详解】
其他条件不变时,升高温度平衡向逆反应方向移动,说明逆反应速率增加更多一些,故增大的量更多一些。
【小问3详解】
①b点前乙烯的转化率随温度升高而增大,是因为温度升高使部分非活化分子吸收热量而变为活化分子,即增大活化分子百分数,增大活化分子有效碰撞机会,化学反应速率加快,根据,当乙烯转化率为40%时,生成的乙醇为0.8ml,消耗的乙烯与水均为0.8ml,故平衡时混合气体共有3.2ml,乙醇的体积分数为25%;
②b点为平衡状态,同理可求出b点生成的乙醇为1.6ml,剩余的乙烯与水各为0.4ml,混合气体为2.4ml,此时、,由此求出。
【小问4详解】
由图2知,反应达到平衡后增大X,正反应速率大于逆反应速率,说明平衡向右移动,故改变的条件X是加压;A.由于气体总质量、容器容积均不变,故密度恒定不变,A项错误;
B.无论反应是否达到平衡,CO、的反应速率总是相等的,B项错误;
C.氢分子中含1个H—H键,1个水分子中含有2个O-H键,C项正确;
本题选C。
(二)选考题:共45分。请考生从2道物理题、2道化学题、2道生物题中每科任选一题作答。如果多做,则每学科按所做的第一题计分。
[化学选修3:物质结构与性质]
11. 常用作有机合成中的还原剂,其合成反应为。回答下列问题:
(1)基态氧原子中价层电子排布图为___________,O、H、Al电负性由大到小的顺序为___________,钠的焰色是黄色,产生此焰色时属于___________(填“发射”或“吸收”)光谱。
(2)已知熔点为194℃、NaCl熔点为801℃,其原因是___________,又知铝第一电离能比镁的第一电离能小,原因是___________。
(3)中碳原子的杂化方式为___________,的空间构型为___________,中不存在的化学键是___________(填字母)。
A.σ键 B.配位键 C.离子键 D.非极性键
(4)晶体密度为,其晶胞图及部分微粒分数坐标如图所示,则C的分数坐标为___________,阿伏加德罗常数___________。
【答案】(1) ①. ②. O>H>Al ③. 发射
(2) ①. 是分子晶体而NaCl是离子晶体 ②. Mg、Al为同周期相邻元素,但基态镁原子为全充满的,而基态铝原子不是
(3) ①. ②. 正四面体形 ③. D
(4) ①. ②.
【解析】
【小问1详解】
基态氧原子价电子层有6个电子,电子排布图;非金属元素的电负性大于金属元素,非金属性越强电负性越大,故电负性由大到小的顺序为O>H>Al;焰色反应形成光谱为发射光谱。
【小问2详解】
由熔点数据知是分子晶体而NaCl是离子晶体,前者粒子间是靠微弱的分子间作用力结合在一起的,故熔点较低,后者是靠较强的离子键结合在一起的,故前者熔点低而后者熔点高;Mg、Al同周期,但基态镁原子为全充满的,而基态铝原子不是,故前者第一电离能较大。
【小问3详解】
催化剂中碳原子形成的是四个σ键,故为杂化;中铝形成了4个σ键,属于杂化,是正四面体构型,不存在的键是非极性键,故选D。
【小问4详解】
晶胞侧面可以分成两个正方形,C位于侧面分成的两个正方形中下面的正方形的中心,故分数坐标为(1,,);该晶胞中个数为,个数为,晶胞质量为,晶胞体积为,故。
[化学——选修5:有机化学基础]
12. 甲苯是重要的化工原料,可合成许多重要的化工产品,其中用于合成M与高分子化合物E的流程如下图所示。
回答下列问题:
(1)M的名称为___________,甲苯→A的反应类型为___________。
(2)D中官能团的名称为___________,B的结构简式为___________。
(3)甲苯→G有两种途径:①先与加成后在、光照条件下取代;②___________(答出反应类型与相应试剂),两种方案中所得产物纯度较高的是___________;G→M的反应条件为___________。
(4)C→D的化学方程式为___________。
(5)A有许多芳香族同分异构体,其中符合下列条件的同分异构体共有___________种,写出核磁共振氢谱有5组峰的物质的结构简式:___________。
①遇溶液能发生显色反应;
②分子中只有一个环状结构。
【答案】(1) ①. 3-甲基-1-环己烯 ②. 取代反应
(2) ①. 碳碳双键、酯基 ②.
(3) ①. 先在催化下与发生取代反应,然后用Ni做催化剂在加热条件下与加成 ②. ② ③. NaOH醇溶液、加热
(4) (5) ①. 19 ②.
【解析】
【分析】由E的结构简式及D、E分子组成可推出D为,D是C与甲醇发生酯化反应得到,故C为,B在浓硫酸存在下加热脱水得C,B为,结合反应信息和A的分子式知A为;由G的结构可知,甲苯与氢气加成得F,F为,F与氯气发生取代得G,G发生消去得M。
【小问1详解】
沿逆时针对M环上碳原子进行编号,位置数较小,故名称为3-甲基-1-环己烯;
甲苯→A过程中,苯环上的—H被取代,属于取代反应。
【小问2详解】
由分析,D为,所含官能团名称为碳碳双键、酯基,B的结构为;
【小问3详解】
途径①先与加成得到甲基环己烷,然后再与卤素单质发生取代反应得到G;途径②中,甲苯先在存在下与卤素单质()发生取代反应得到邻卤甲苯,然后在Ni催化下、与在加热条件发生加成反应得到G;
由于环烷烃与卤素单质的取代反应易得到多种卤代烃的混合物,而甲苯与卤素单质的取代反应得到的产物较纯净,故途径②较好,产物纯度高;G发生卤代烃中卤原子的消去得M,反应条件为NaOH醇溶液、加热;
【小问4详解】
C与甲醇发生酯化反应得到D,反应化学方程式为:;
【小问5详解】
由①知苯环上连接有—OH;由②及分子组成知侧链上有一个碳碳双键,当苯环上有两个取代基时,取代基为—OH、、、,这可形成9种同分异构体;当苯环上有3个取代基时,取代基分别为—OH、、,可形成10种同分异构体,其有19种同分异体,其中有5种等效氢,有5组核磁共振氢谱峰。
装置
目的
A.验证浓硫酸的吸水性
B.做喷泉实验
装置
目的
C.制取一定量
D.比较(AgCl)、(AgI)相对大小
沉淀物
开始沉淀时的pH
2.7
4.2
4.5
8.1
恰好完全沉淀时的pH
3.5
5.2
6.2
10.1
装置
目的
A.验证浓硫酸的吸水性
B.做喷泉实验
装置
目的
C.制取一定量
D.比较(AgCl)、(AgI)的相对大小
沉淀物
开始沉淀时的pH
2.7
4.2
4.5
8.1
恰好完全沉淀时的pH
3.5
5.2
6.2
10.1
相关试卷
这是一份2024届陕西省铜川市王益中学高三下学期模拟预测理综试题-高中化学(学生版+教师版),文件包含2024届陕西省铜川市王益中学高三下学期模拟预测理综试题-高中化学教师版docx、2024届陕西省铜川市王益中学高三下学期模拟预测理综试题-高中化学学生版docx等2份试卷配套教学资源,其中试卷共25页, 欢迎下载使用。
这是一份2024届陕西省铜川市王益中学高三下学期模拟预测理综试题-高中化学(学生版+教师版),文件包含2024届陕西省铜川市王益中学高三下学期模拟预测理综试题-高中化学教师版docx、2024届陕西省铜川市王益中学高三下学期模拟预测理综试题-高中化学学生版docx等2份试卷配套教学资源,其中试卷共25页, 欢迎下载使用。
这是一份2024届陕西省铜川市王益中学高三下学期模拟考试(十一)理综试题-高中化学(原卷版+解析版),文件包含2024届陕西省铜川市王益中学高三下学期模拟考试十一理综试题-高中化学原卷版docx、2024届陕西省铜川市王益中学高三下学期模拟考试十一理综试题-高中化学解析版docx等2份试卷配套教学资源,其中试卷共26页, 欢迎下载使用。

