吉林省长春市长春汽车经济技术开发区长沈路学校2023-2024学年七年级下学期5月月考地理试题
展开
这是一份吉林省长春市长春汽车经济技术开发区长沈路学校2023-2024学年七年级下学期5月月考地理试题,共13页。试卷主要包含了选择题,综合题等内容,欢迎下载使用。
满分:50时间:50分钟
一、选择题(本题共20道小题,每小题1分,共20分)
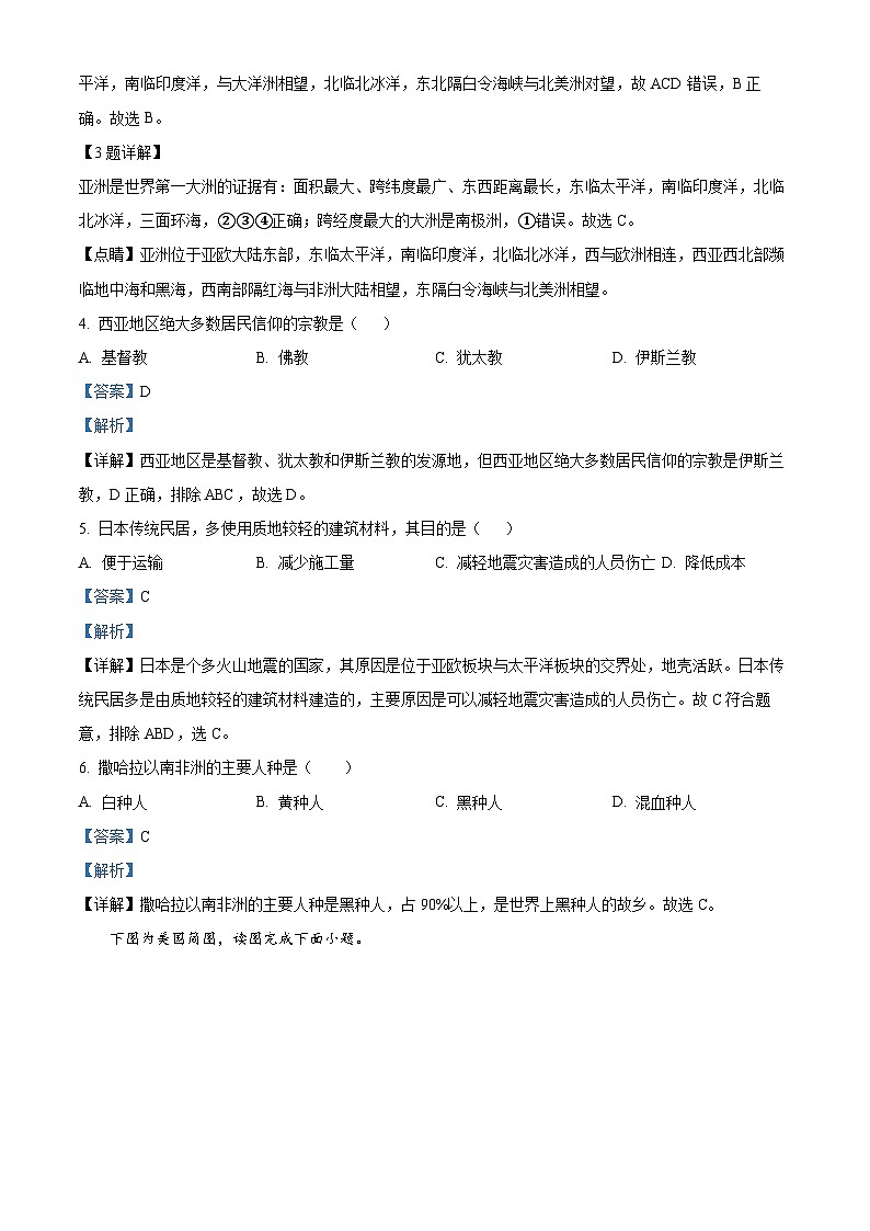
下图为亚洲位置和范围图,读图完成下面小题。
1. 亚洲所跨纬度大致在11°S~81°N之间,据此不能得出有关亚洲的结论是( )
A. 绝大部分位于东半球B. 北回归线、赤道和北极圈穿过亚洲
C. 跨南、北两个半球D. 跨北寒带、北温带和热带
2. 关于亚洲的海陆位置,说法正确的是( )
A. 西邻非洲,东临大西洋B. 南望大洋洲,北临北冰洋
C. 东邻北美洲,西临太平洋D. 西南隔海与欧洲相望
3. 亚洲是世界第一大洲,下列能成为主要证据的是( )
①跨经度最大②跨纬度最广③面积最大④周围被大面积海洋包围
A. ①②③B. ①②④C. ②③④D. ①③④
【答案】1. A 2. B 3. C
【解析】
【1题详解】
亚洲跨纬度大致在11°S~81°N之间,说明穿过亚洲的特殊纬线有赤道、北极圈与北回归线,故亚洲跨北寒带、北温带和热带,BC均不符合题意;亚洲在赤道穿过,故跨南北半球,C不符合题意;东西半球不能根据纬度范围得出的,故A符合题意。因此答案选A。
2题详解】试卷源自 每日更新,不到1元,欢迎访问。亚洲西邻欧洲,东临太平洋,南临印度洋,与大洋洲相望,北临北冰洋,东北隔白令海峡与北美洲对望,故ACD错误,B正确。故选B。
【3题详解】
亚洲是世界第一大洲的证据有:面积最大、跨纬度最广、东西距离最长,东临太平洋,南临印度洋,北临北冰洋,三面环海,②③④正确;跨经度最大的大洲是南极洲,①错误。故选C。
【点睛】亚洲位于亚欧大陆东部,东临太平洋,南临印度洋,北临北冰洋,西与欧洲相连,西亚西北部濒临地中海和黑海,西南部隔红海与非洲大陆相望,东隔白令海峡与北美洲相望。
4. 西亚地区绝大多数居民信仰的宗教是( )
A. 基督教B. 佛教C. 犹太教D. 伊斯兰教
【答案】D
【解析】
【详解】西亚地区是基督教、犹太教和伊斯兰教的发源地,但西亚地区绝大多数居民信仰的宗教是伊斯兰教,D正确,排除ABC,故选D。
5. 日本传统民居,多使用质地较轻的建筑材料,其目的是( )
A. 便于运输B. 减少施工量C. 减轻地震灾害造成的人员伤亡D. 降低成本
【答案】C
【解析】
【详解】日本是个多火山地震的国家,其原因是位于亚欧板块与太平洋板块的交界处,地壳活跃。日本传统民居多是由质地较轻的建筑材料建造的,主要原因是可以减轻地震灾害造成的人员伤亡。故C符合题意,排除ABD,选C。
6. 撒哈拉以南非洲的主要人种是( )
A. 白种人B. 黄种人C. 黑种人D. 混血种人
【答案】C
【解析】
【详解】撒哈拉以南非洲的主要人种是黑种人,占90%以上,是世界上黑种人的故乡。故选C。
下图为美国简图,读图完成下面小题。
7. 休斯敦是美国著名的宇航中心,它位于( )
A. 墨西哥湾沿岸B. 印度洋沿岸C. 五大湖沿岸D. 太平洋沿岸
8. 美国地势特征是( )
A. 东高西低B. 南高北低C. 东西高中间低D. 南北高中间低
【答案】7. A 8. C
【解析】
【7题详解】
休斯敦是美国的是石油化工城市,也是美国的宇航研究中心,该城市位于美国南部工业区即南部的墨西哥湾沿岸,A符合题意,故排除BCD,选A。
【8题详解】
美国密西西比河自北向南纵贯全境,成树枝状水系,两侧的支流众多,根据密西西比河的支流流向,可判断美国的总体地势特征是东西高,中间低。故C符合题意,排除ABD,选C。
【点睛】美国地势的特点总体来说是“两边高中间低(东西高中间低)”。西海岸是落基山脉,海拔较高,东海岸是由阿巴拉契亚山脉,中部是辽阔的大平原,地势低矮宽阔。
下图为澳大利亚矿产分布图,读图完成下面小题。
9. 图中信息有力说明了澳大利亚是( )
A. 骑在羊背上的国家B. 天然橡胶的故乡C. 坐在矿车上的国家D. 世界活化石博物馆
10. 关于澳大利亚的叙述,正确的是( )
A. 北回归线从中部穿过B. 独占一块大陆
C. 每年七月当地学生放暑假D. 所在大陆被称为“热带大陆”
【答案】9. C 10. B
【解析】
【9题详解】
由图可知,澳大利亚矿产资源十分丰富,是世界著名的矿产品出口国,因此被称为“坐在矿车上的国家”,C正确;无法说明骑在羊背上的国家、世界活化石博物馆,与天然橡胶的故乡无关,ABD错误;故选C。
【10题详解】
由图可知,南回归线穿过澳大利亚中部地区,A错误;澳大利亚独占一块大陆,B正确;南北半球季节相反,澳大利亚位于南半球,因此每年1月当地学生放暑假,C错误;非洲被称为“热带大陆”,D错误。故选B。
【点睛】澳大利亚,首都堪培拉,位于南太平洋和印度洋之间,由澳大利亚大陆、塔斯马尼亚岛等岛屿和海外领土组成。东濒太平洋的珊瑚海和塔斯曼海,北、西、南三面临印度洋及其边缘海。总面积7692000平方千米,海岸线长36735千米。北部属热带气候,大部分属温带气候。
下图为巴西工业与矿产、农作物分布图,读图完成下面小题。
11. 关于巴西的叙述,正确的是( )
A. 首都巴西利亚位于亚马孙平原上B. 是世界上最大的石油生产国和出口国
C. 亚马孙平原地势低平,人口稠密D. 盛产橡胶,曾以“天然橡胶的故乡”著称于世
12. 巴西的玉米主要分布在( )
A. 东北B. 西北C. 东南D. 西南
【答案】11. D 12. C
【解析】
【11题详解】
由图可知,巴西利亚位于巴西高原上,A错误;沙特阿拉伯是世界上最大的石油生产国和出口国,B错误;亚马孙平原地处亚马孙热带雨林,地势低平,但气候湿热、开发程度低,因此人口稀疏,C错误;巴西盛产橡胶,曾以“天然橡胶的故乡”著称于世,D正确。故选D。
12题详解】
由图可知,根据巴西工业与矿产、农作物分布图,可以判断出巴西的玉米主要分布在东南沿海地区,A、B、D错误,C正确。故选C。
【点睛】巴西,与乌拉圭、阿根廷、巴拉圭、玻利维亚、秘鲁、哥伦比亚、委内瑞拉、圭亚那、苏里南、法属圭亚那十国接壤,国土总面积851.49万平方公里,是南美洲最大的国家,居世界第五,全国共分26个州和1个联邦区,首都巴西利亚。截至2022年底,巴西总人口2.03亿。
南极是地球上最冷的地区,是自然资源的大仓库,为科学家们提供了广阔的天然实验室。如图为我国在南极建立的考察站,读图完成各小题。
13. 我国南极考察站中,位于西半球的是( )
A. 长城站B. 中山站C. 昆仑站D. 泰山站
14. 昆仑站位于长城站什么方向( )
A. 东南B. 西北C. 东北D. 西南
【答案】13. A 14. A
【解析】
【13题详解】
划分东、西半球的分界线是20°W和160°E两条经线组成的经线圈。20°W以东到160°E是东半球,20°W以西到160°E是西半球。我国南极科学考察站中,位于西半球的是长城站,昆仑站、中山站和泰山站都位于东半球。故选:A。
【14题详解】
在极地经纬网上,根据南极是地球的最南端,地球自转方向是自西向东,由南极上空看为顺时针,判定方向可知,昆仑站在长城站的东南方向。故选:A。
【点睛】南极地区包括南极大陆及其沿海岛屿和陆缘冰,还包括南太平洋、南印度洋、南大西洋的一部分。我国在南极地区已经建成的科学考察站有长城站、中山站、昆仑站、泰山站和罗斯海新站,在北极地区的科学考察站有黄河站。
15. 南极地区的极端最低气温约为( )
A. -18℃B. -50℃C. -66℃D. -88℃
【答案】D
【解析】
【详解】北极地区年平均气温-18℃,南极地区年平均气温-55℃,北极地区极端最低气温是-66.7℃,南极地区极端最低气温是-88.3℃。结合题意,故选D。
16. 我国的基本行政区划分为( )
A. 省、市、县三级B. 省、市、区三级C. 省、乡、镇三级D. 省、县、乡三级
【答案】D
【解析】
【详解】结合所学知识可知,我国现行的行政区划分为省(自治区、直辖市、特别行政区)、县(县级市、自治县)、乡(镇)三级,D正确,ABC错误。故选D。
下图为中国毗邻海域简图。读图完成下面小题。
17. 生活在海口的小明乘船前往上海游玩,他一路经过的海域依次是( )
A. 南海、黄海B. 南海、东海C. 东海、南海D. 东海、黄海
18. 与我国既是陆上邻国,又是隔海相望的国家是( )
A. 越南B. 日本C. 韩国D. 菲律宾
【答案】17. B 18. A
【解析】
【17题详解】
我国海域从北到南依次是渤海、黄海、东海、南海,海口濒临南海,上海濒临东海,因此生活在海口的小明乘船前往上海游玩,他一路经过的海域依次是南海、东海,B正确,ACD错误。故选B。
【18题详解】
与我国既是陆上邻国,又是隔海相望的国家是朝鲜、越南,A正确;日本、韩国、菲律宾与我国隔海相望,排除BCD。故选A。
【点睛】我国的陆上国界漫长,达2万多千米,接壤的国家有14个,分别是:朝鲜、蒙古、俄罗斯、哈萨克斯坦、吉尔吉斯斯坦、塔吉克斯坦、阿富汗、巴基斯坦、印度、尼泊尔、不丹、缅甸、老挝、越南。
19. 具有地方特色的服饰、饮食、民居与自然环境关系密切。图中与所对应的民族的搭配正确的一项是( )
A. ①—维吾尔族B. ②—傣族
C. ③—高山族D. ④—蒙古族
【答案】D
【解析】
【详解】读图可得:图①所示的是傣族的孔雀舞,②图所示的是维吾尔族的手鼓舞,③图所示的是朝鲜族的跳板运动,④图所示的是蒙古族的那达慕大会。故选D。
20. 我国人口政策由2015年的“全面二孩”调整为2021年的“放开三孩”的目的是( )
A. 解决性别比例失衡的问题B. 缓解人口老龄化问题
C. 减缓人口增长过快的趋势D. 解决人口分布不均的问题
【答案】B
【解析】
【详解】放开三孩并不能解决性别比例失衡的问题,故A错误;放开三孩,出生人口数量将会增加,可以缓解人口老龄化问题,故B正确;放开三孩的目的在于解决人口增长过慢的趋势,故C错误;放开三孩并不能解决人口分布不均匀的问题,故D错误。故选B。
二、综合题(本题共4道小题,每空1分,共30分)
21. 读欧洲西部气候类型分布图和地中海气候类型图,完成下列问题。
(1)欧洲西部分布比较广的三种气候类型分别是____、____、____。
(2)本区常年盛行从大西洋吹来的西风,受此影响,形成由沿海的海洋性气候逐渐过渡到内陆的大陆性气候。海洋性气候与大陆性气候在温差大小和降水多少方面的差别是:海洋性气候温差____,降水____。
(3)A、B两个气候类型图中,符合本区的是图____,其气候特点是冬季____,夏季____。
【答案】(1) ①. 温带海洋性气候 ②. 温带大陆性气候 ③. 地中海气候
(2) ①. 小 ②. 多
(3) ①. B ②. 温和多雨 ③. 炎热干燥
【解析】
【分析】本题以欧洲西部气候类型分布图和地中海气候类型图为材料,共设3个小题,主要考查同学们对欧洲西部地区气候类型、分布及影响因素等相关知识点的掌握程度。
【小问1详解】
由图可知,根据欧洲西部气候类型分布图,可以判断出欧洲西部分布比较广的三种气候类型分别是温带海洋性气候、温带大陆性气候、地中海气候。
【小问2详解】
结合所学知识,大陆性气候降水少,降水量季节变化大,气候干燥;而海洋性气候温差小,降水多,降水量季节变化小,气候湿润。
【小问3详解】
由图可知,A为地处南半球的地中海气候、B为地处北半球的地中海气候,欧洲西部地区位于北半球,因此与B相对应,该气候的气候特点是冬季温和多雨、夏季炎热干燥。
22. 读印度地形图和风向图,完成下列问题。
(1)按照“相对一致、空间上连续”的原则,可以将印度地形划分为北、中、南三个区域,其中,中部的主要地形类型是____,南部主要地形区是____。
(2)7月季风是从____洋刮来的____季风(风向),受此影响,印度的农业经常受到____灾害的影响,造成粮食减产。
(3)印度每年承接全球服务外包市场近一半的业务,被称为“____”,其中,南部城市____是印度软件外包产业的发源地。
【答案】(1) ①. 平原 ②. 德干高原
(2) ①. 印度 ②. 西南 ③. 水旱
(3) ①. 世界办公室 ②. 班加罗尔
【解析】
【分析】本题以印度地形图和风向图作为材料,设置三道小题,涉及印度的地形类型、气候类型以及印度软件外包产业等相关内容,考查学生对相关知识点的掌握程度,读图解答问题的能力。
【小问1详解】
读图可知,将印度地形划分为北、中、南三个区域,北部主要是喜马拉雅山脉,中部的主要地形类型是平原地区(恒河平原),南部主要是德干高原。
【小问2详解】
印度水旱灾害频繁,主要原因是受从印度洋刮来的西南风影响,7月季风是从印度洋刮来的西南季风。西南季风有的年份来得早,退得晚,造成涝灾。有的年份来得晚、退得早,造成旱灾。
【小问3详解】
印度每年承接全球服务外包市场近1/2的业务。其中,承接的软件外包业务约占全球软件外包市场的2/3。印度被形象地称为“世界办公室”,印度的软件外包业务主要来自美国,其次是欧洲发达国家。班加罗尔是印度软件外包产业的发源地,有“南亚硅谷”之称。
23. 读马六甲海峡航线图,完成下列问题。
(1)东南亚地处亚洲与____洲、太平洋与____洋之间的“十字路口”。位于马来半岛与苏门答腊岛之间的马六甲海峡被称为“海上____”。
(2)世界上输出石油最多的地区是____,该地区石油主要分布在B____湾沿岸,图中航线A是从B地运出石油,经马六甲海峡运往东亚最发达的工业国家____。该国二战后经济高速发展,但是因为____狭小,资源____,对外依赖十分严重。
【答案】(1) ①. 大洋 ②. 印度 ③. 生命线
(2) ①. 中东 ②. 波斯 ③. 日本 ④. 地域 ⑤. 贫乏
【解析】
【分析】本题以马六甲海峡航线图作为材料,设置两道小题,涉及东南亚的地理位置以及马六甲海航线等相关内容,考查学生对相关知识点的掌握程度,读图解答问题的能力。
【小问1详解】
东南亚地区处在亚洲和大洋洲,太平洋和印度洋之间“十字路口”的位置,该区域有被日本称为“海上生命线”的马六甲海峡,也有世界最大的马来群岛,该区域的马来西亚、印度尼西亚、文莱、菲律宾等国与中国是隔海相望的国家。
【小问2详解】
世界输出石油最多的地区是中东地区,该地区石油主要分布在波斯湾沿岸,图中航线A是从B地运出石油,经马六甲海峡运往东亚最发达的工业国家日本。日本在二战后经济高速发展,但是因为地域面积狭小,资源相对匮乏,所以对外依赖十分严重。
24. 俄罗斯是世界上面积最大的国家。下图为俄罗斯简图。读图完成下列问题。
(1)俄罗斯地跨亚____两洲,两大洲之间的界限山脉①是____山脉。受地理、历史、民族和宗教等因素的影响,俄罗斯历来被认为是欧洲国家。
(2)符拉迪沃斯托克(海参崴)是____洋沿岸的港口,目前已成为我国内贸货物跨境运输中转口岸。图中甲地在____(1月/7月)能观赏到午夜的太阳。
(3)俄罗斯矿产资源丰富,为____(轻工业/重工业)的发展奠定了坚实的基础。是世界上最大的能源出口国,被称为“____”。
(4)西伯利亚大铁路分布在南部的山区,形成这一分布特点的原因有:____。(写出一点即可)
【答案】(1) ①. 欧 ②. 乌拉尔
(2) ①. 太平 ②. 7月
(3) ①. 重工业 ②. 世界加油站
(4)南部纬度低气温相对温和;矿产资源丰富;人口相对稠密;城市、工业区分布较为集中;邻国多便于往来等
【解析】
【分析】本大题以俄罗斯简图为材料,设置四道小题,涉及俄罗斯的地理位置、主要山脉、工业发展、铁路线分布等相关内容,考查学生对相关知识的掌握程度。
【小问1详解】
俄罗斯横跨亚、欧两大洲,位于亚欧大陆北部,领土包括欧洲部分和亚洲部分,亚洲部分约占3/4,欧洲部分约占1/4。①为乌拉尔山脉,是亚洲和欧洲的分界线。
【小问2详解】
俄罗斯北临北冰洋,东临太平洋,西濒波罗的海。读图可知,符拉迪沃斯托克(海参崴)是太平洋沿岸的港口。甲位于北极圈以北,在7月有极昼现象,能观赏到午夜的太阳。
【小问3详解】
俄罗斯矿产资源丰富,工业基础雄厚,部门比较齐全。能源、钢铁、机械、化学等重工业发达,其中,核工业和航天工业在世界上占有重要地位。俄罗斯是世界上最大的能源出口国之一,被称为“世界加油站”。俄罗斯石油探明储量为65亿吨,占世界探明储量的13%;已探明天然气蕴藏量为48万亿立方米,占世界探明储量的30%,居世界第一位。
【小问4详解】
西伯利亚大铁路沿南部山区修建原因:从地形上看,俄罗斯亚洲部分南部多山,增加了修建铁路的难点及成本。从气候上看,俄罗斯亚洲部分北部纬度较高,气候寒冷、冻土层广布;而南部纬度较低,气候条件优于北部。从资源、工业、人口和城市上看,俄罗斯南部矿产资源丰富,在此修建铁路,有利于资源的开发和工业的发展。同时,由于这里分布着较多的人口和城市,修建铁路可以沟通不同地域间的经济和文化联系。南部地区邻国多便于往来等。
相关试卷
这是一份吉林省长春市长春汽车经济技术开发区长沈路学校2023-2024学年七年级下学期5月月考地理试题,共6页。
这是一份10,吉林省长春市长春汽车经济技术开发区长沈路学校2023-2024学年七年级下学期5月月考地理试题,共6页。
这是一份吉林省长春市长春汽车经济技术开发区第十中学2023-2024学年七年级下学期5月月考地理试题,共9页。

