


专题04 万有引力与航天(原卷版)-【高频考点解密】2024年高考物理二轮复习高频考点追踪与预测(江苏专用)
展开\l "_Tc7371" \l "_Tc13670" 01专题网络·思维脑图 PAGEREF _Tc7371 \h 1
\l "_Tc10060" 02考情分析·解密高考 PAGEREF _Tc10060 \h 1
\l "_Tc29184" 03高频考点·以考定法 PAGEREF _Tc29184 \h 2
\l "_Tc13800" 一、解决天体问题的两个基本思路 PAGEREF _Tc13800 \h 2
\l "_Tc5649" 二、卫星的变轨问题 PAGEREF _Tc5649 \h 2
\l "_Tc27175" 三、双星模型与拉格朗日点问题 PAGEREF _Tc27175 \h 2
\l "_Tc26535" 四、三星、多星问题 PAGEREF _Tc26535 \h 3
3
6
\l "_Tc15248" 考向1:不同轨道上的卫星物理量的比较 PAGEREF _Tc15248 \h 4
\l "_Tc28045" 考向2:卫星的发射与变轨问题 PAGEREF _Tc28045 \h 5
\l "_Tc21918" 考向3:双星、多星模型 PAGEREF _Tc21918 \h 6
\l "_Tc19906" 04核心素养·难点突破 PAGEREF _Tc19906 \h 7
\l "_Tc5373" 05创新好题·轻松练 PAGEREF _Tc5373 \h 11
一、解决天体问题的两个基本思路
1.将天体的运动看作匀速圆周运动,中心天体对它的万有引力作为转动所需要的向心力,即
G eq \f(Mm,r2)=man=m eq \f(v2,r)=mω2r=m eq \f(4π2,T2)r。但双星问题和椭圆轨道问题不符合此表达式。
2.物体所受重力和万有引力的关系:不考虑中心天体自转时,在中心天体表面,中心天体对物体的万有引力等于物体所受的重力,即 eq \f(GMm,R2)=mg或GM=gR2(R、g和M分别是中心天体的半径、表面重力加速度和质量),关系式GM=gR2应用广泛,被称为“黄金代换式”。
二、卫星的变轨问题
求航天器变轨问题的四点注意
(1)航天器经过不同轨道相交的同一点时加速度相等,在外轨道上的速度大于在内轨道上的速度。
(2)航天器在不同轨道上运行时机械能不同,轨道半径(或半长轴)越大,机械能越大。
(3)航天器在同一中心天体的不同圆轨道或椭圆轨道上的运行周期均满足开普勒第三定律 eq \f(a3,T2)=k。
(4)航天器在同一椭圆轨道上的速度与到中心天体的距离成反比,即v1r1=v2r2。
三、双星模型与拉格朗日点问题
1.双星模型及特点
2.拉格朗日点问题
处在地月拉格朗日点处的卫星,其周期与月球公转周期相同,向心力为地球和月球对卫星的万有引力的合力;处在日地拉格朗日点处的卫星,其周期与地球公转周期相同,向心力为太阳和地球对卫星的万有引力的合力。
3. 双星模型和拉格朗日点问题的解题步骤
(1)确定星球受几个万有引力,所受万有引力的合力充当向心力。
(2)找清楚天体之间的引力距离,确定天体运动的轨道半径。
(3)求出天体之间的万有引力,列出牛顿第二定律方程,进行计算。
四、三星、多星问题
1.多星系统
(1)一般都在同一平面内绕同一圆心做匀速圆周运动,它们的周期都相等。
(2)星体所需的向心力由其他星体对它的万有引力的合力提供。
3. 多星系模型问题的解题步骤
(1)确定星球受几个万有引力,所受万有引力的合力充当向心力。
(2)找清楚天体之间的引力距离,确定天体运动的轨道半径。
(3)求出天体之间的万有引力,列出牛顿第二定律方程,进行计算。
【典例1】(2023·江苏·统考高考真题)设想将来发射一颗人造卫星,能在月球绕地球运动的轨道上稳定运行,该轨道可视为圆轨道.该卫星与月球相比,一定相等的是( )
A.质量B.向心力大小
C.向心加速度大小D.受到地球的万有引力大小
【典例2】(多选)(2020·江苏·统考高考真题)甲、乙两颗人造卫星质量相等,均绕地球做圆周运动,甲的轨道半径是乙的2倍。下列应用公式进行的推论正确的有( )
A.由v=gR可知,甲的速度是乙的2倍B.由a=ω2r可知,甲的向心加速度是乙的2倍
C.由F=GMmr2可知,甲的向心力是乙的14D.由r3T2=k可知,甲的周期是乙的22倍
【典例3】(多选)(2023·福建·统考高考真题)人类为探索宇宙起源发射的韦伯太空望远镜运行在日地延长线上的拉格朗日L2点附近,L2点的位置如图所示。在L2点的航天器受太阳和地球引力共同作用,始终与太阳、地球保持相对静止。考虑到太阳系内其他天体的影响很小,太阳和地球可视为以相同角速度围绕日心和地心连线中的一点O(图中未标出)转动的双星系统。若太阳和地球的质量分别为M和m,航天器的质量远小于太阳、地球的质量,日心与地心的距离为R,万有引力常数为G,L2点到地心的距离记为r(r << R),在L2点的航天器绕O点转动的角速度大小记为ω。下列关系式正确的是( )[可能用到的近似1R+r2≈1R21−2rR]
A.ω=G(M+m)2R312B.ω=G(M+m)R312
C.r=3m3M+m13RD.r=m3M+m13R
【典例4】(2022·浙江·统考高考真题)“天问一号”从地球发射后,在如图甲所示的P点沿地火转移轨道到Q点,再依次进入如图乙所示的调相轨道和停泊轨道,则天问一号( )
A.发射速度介于7.9km/s与11.2km/s之间
B.从P点转移到Q点的时间小于6个月
C.在环绕火星的停泊轨道运行的周期比在调相轨道上小
D.在地火转移轨道运动时的速度均大于地球绕太阳的速度
考向1:不同轨道上的卫星物理量的比较
1.(2024·重庆·统考一模)北斗系统主要由离地面高度约为6R(R为地球半径)的同步轨道卫星和离地面高度约为3R的中轨道卫星组成,已知地球表面重力加速度为g,忽略地球自转。则( )
A.中轨道卫星的向心加速度约为g16
B.中轨道卫星的运行周期为12小时
C.同步轨道卫星的角速度大于中轨道卫星的角速度
D.因为同步轨道卫星的速度小于中轨道卫星的速度,所以卫星从中轨道变轨到同步轨道,需向前方喷气减速
2.(2024·广东佛山·统考一模)中国空间站正常绕地运行的轨道可视为圆形,轨道平面与赤道平面夹角为42°,轨道离地高约400km,每天绕地球约转15.4圈,绕行方向自西向东。地球半径约为6400km,下列相关说法正确的是( )
A.空间站绕地运行轨道的圆心与地球球心重合
B.空间站绕地运行的速度比月球绕地运行的速度小
C.空间站绕地运行的角速度比地面上物体随地球自转的角速度小
D.空间站中宇航员所受的重力小,不及其在地面所受重力的十分之一
考向2:卫星的发射与变轨问题
3.(多选)(2023·宁夏石嘴山·石嘴山市第三中学校考三模)2019年12月27日,长征五号遥三运载火箭在中国文昌航天发射场点火升空,2000多秒后,将质量达到8吨的实践二十号卫星准确送入近地点192千米、远地点6.8万千米的预定转移轨道,之后卫星经七次轨道机动,于2020年1月5日在地球同步轨道成功定点。本次成功发射,对我国大推力运载火箭和新一代大型地球同步卫星平台进行了验证。卫星定点前后的部分轨道可简化为如图所示,轨道1、2都为椭圆,轨道3为地球同步轨道。已知地球的半径为R,表面的重力加速度为g,自转周期为T,以下说法正确的是( )
A.卫星自轨道1转移至轨道2需在P点加速
B.卫星在轨道3上正常运行时,可以在卫星内用天平测量物体的质量
C.T、R、g三个量之间的关系满足T=2πRg
D.卫星在轨道3上正常运行时的向心加速度为316π4R2gT4
4.(2024·四川绵阳·统考二模)2023年10月31日,神舟十六号飞船完成多项预定工作后成功返回地面。神舟十六号载人飞船返回过程,在A点从圆形轨道I进入椭圆轨道II,B为轨道II上的一点,如图所示。已知飞船在轨道I上飞行周期为T,地球质量M和半径R0、万有引力常量G。则下列说法中正确的是( )
A.可计算飞船的质量
B.可计算轨道I离地面的高度
C.可知飞船在轨道I上的机械能与在轨道II的机械能相等
D.可知飞船在圆轨道I上运行的角速度比在地球同步轨道上的小
考向3:双星、多星模型
5.(2023·陕西西安·统考模拟预测)天玑星是北斗七星之一,在天玑星周围还有一颗伴星,它们组成双星系统,各自绕二者连线上的某一点O做匀速圆周运动,伴星距O点较远,如图所示。现已知天玑星的质量为M,二者之间连线的距离为L,运动周期均为T,万有引力常量为G。下列说法正确的是( )
A.伴星的线速度小于天玑星的线速度B.伴星的质量大于天玑星的质量
C.天玑星的运动半径为GT2M4π2L2D.天玑星和伴星的总质量为4π2L3GT2
6.(多选)(2023·河南郑州·统考模拟预测)宇宙中存在一个由四颗星组成的系统,三颗质量均为m的星球a、b、c恰好构成一个边长为L的正三角形,在它们的中心O处还有一颗质量也为m的星球,如图所示。已知引力常量为G,每个星球的半径均远小于L。对于此系统,则下列说法正确的是( )
A.中心O处的星球受到a、b、c三颗星球总的万有引力为零
B.a、b、c三颗星球的线速度大小均为1+3GmL
C.a、b、c三颗星球的加速度大小均为1+3GmL2
D.若某时刻中心O处星球消失,则a、b、c三颗星球仍将按原轨道运动且运动周期不变
1.(2023·河北·校联考模拟预测)如图所示,某卫星沿椭圆轨道绕地球运动。已知地球的半径为R,地球表面的重力加速度为g,卫星运行的周期为T,在近地点时卫星离地面的高度为d,则该卫星运行至远地点时离地面的高度为( )
A. B. C.D.
2.(2023·广西南宁·南宁三中校考模拟预测)神舟十六号是中国“神舟”系列飞船的第十六次任务,也是中国空间站运营阶段的首次飞行任务。如图所示,神舟十六号载人飞船处于半径为r1的圆轨道Ⅰ、空间站组合体处于半径为r3的圆轨道Ⅲ,两者都在其轨道上做匀速圆周运动。通过变轨操作后,飞船从A点沿椭圆轨道Ⅱ运动到B点与空间站组合体对接,已知地球的半径为R、地球表面重力加速度为g。下列说法正确的是( )
A.飞船在轨道Ⅰ上的运行速度大于地球的第一宇宙速度
B.飞船沿轨道Ⅱ运行的周期大于空间站组合体沿轨道Ⅲ运行的周期
C.飞船在轨道Ⅰ上A点的加速度小于在轨道Ⅱ上A点的加速度
D.空间站组合体在轨道Ⅲ运行的周期
3.(2024·广西贵港·统考模拟预测)2023年10月26日,神舟十七号载人飞船成功发射,精准进入预定轨道之后与天宫空间站天和核心舱成功对接。发射神舟十七号飞船时,先将飞船发送到一个椭圆轨道上,其近地点距地面约,远地点距地面约。飞船在椭圆轨道正常运行时,通过、点时的速率分别是、。当某次飞船通过点时,地面指挥部发出指令,点燃飞船上的发动机,使飞船在短时间内加速后进入离地面的圆形轨道,开始绕地球做匀速圆周运动,这时飞船的速率为。比较飞船在、、三点正常运行时(不包括点火加速阶段)的速率大小,以及在椭圆轨道正常运行经过点(不包括点火加速阶段)的加速度大小和在圆形轨道经过点时加速度大小。下列结论正确的是( )
A.B.C.D.
4.(2024·四川甘孜·统考一模)2023年5月30日16时29分,神舟十六号载人飞船入轨后,成功对接于空间站天和核心舱径向端口,形成了三舱三船组合体,此次任务将带去航天员驻留和消耗物资、维修备件、推进剂和应用任务载荷样品,并带回在轨废弃物。飞船发射后会在停泊轨道(Ⅰ)上进行数据确认,后择机经转移轨道(Ⅱ)完成与中国空间站的交会对接,其变轨过程可简化如下图所示,已知停泊轨道半径近似为地球半径,中国空间站轨道距地面的平均高度为,飞船在停泊轨道上的周期为,则( )
A.飞船在停泊轨道(Ⅰ)上的速度大于
B.飞船在停泊轨道(Ⅰ)与组合体在空间站轨道(Ⅲ)上的速率之比为
C.飞船在转移轨道(Ⅱ)上正常运行的周期为
D.飞船在转移轨道(Ⅱ)上正常运行时,在点的机械能和在空间站轨道(Ⅲ)上在点的机械能相同
5.(2023·全国·校联考一模)如图所示,甲、乙、丙三颗卫星分别在1、2、3轨道上运行,1、3是圆,2是椭圆,2与1相切于乙的近地点,2与3相切于乙的远地点,已知地球的半径为,地球表面的重力加速度为,下列说法正确的是( )
A.丙的向心加速度大于
B.甲的角速度小于丙的角速度
C.若1、3的半径分别1.5R、2.5R,甲的运行周期为T,则乙的运行周期为2T
D.若丙的质量为m,3的半径为,则丙的动量大小为
6.(2023·贵州六盘水·统考模拟预测)如图甲所示,电影《流浪地球Ⅱ》里位于赤道处竖直向上直冲霄汉的“太空电梯”令人十分震撼,宇航员通过“太空电梯”可到达位于地球静止轨道卫星处的太空站上方某处。设宇航员到地心的距离为r,地球半径为,地球引力对宇航员产生的加速度大小与r的关系如图乙中曲线A所示,宇航员由于地球自转而产生的向心加速度大小与r的关系如图乙中直线B所示。若宇航员将物体相对“太空电梯”无初速释放,则( )
A.当时,物体将“飘浮”在空中B.当时,物体将“飘浮”在空中
C.当时,物体将“落”向天花板D.当时,物体将“落”向天花板
7.(2023·河北衡水·河北武邑中学校考三模)北京时间2023年5月30日9时31分,搭载神舟十六号载人飞船的长征二号F遥十六运载火箭在酒泉卫星发射中心点火发射升空,在太空飞行数小时后与空间站组合体径向交会对接,与神舟十五号乘组进行在轨轮换,再现6名航天员“太空会师”名场面。中国空间站的运动可视为绕地心的匀速圆周运动,运动周期为T,地球半径为R,地球表面的重力加速为g,则下列说法正确的是( )
A.空间站中的航天员在睡眠区睡眠时,他们相对于地心处于平衡状态
B.空间站运动的速率为
C.空间站运动的轨道半径为
D.空间站运动的加速度大小为
8.(2024·河南郑州·统考一模)2023年9月21日,“天宫课堂”第四课正式开讲,这是中国航天员首次在梦天实验舱内进行授课,若梦天实验舱绕地球的运动可视为匀速圆周运动,其轨道离地面的高度约为地球半径的倍。已知地球半径为R,地球表面的重力加速度为g,引力常量为G,忽略地球自转的影响,则( )
A.漂浮在实验舱中的宇航员不受地球引力
B.实验舱绕地球运动的线速度大小约为
C.实验舱绕地球运动的向心加速度大小约为
D.地球的密度约为
9.(2023·安徽·校联考二模)2023年9月5日傍晚5点30分左右,一颗命名为“合肥高新一号”的卫星,从海上发射基地飞向太空,成为中国低轨卫星物联网的一部分。假设此卫星在赤道平面内绕地球做圆周运动,离地面高度等于地球半径R,运行方向与地球自转方向相同。已知地球自转周期为,地球两极处重力加速度为g,万有引力常量用G表示。下列说法正确的是( )
A.地球的平均密度为
B.卫星做圆周运动的周期为
C.赤道表面的重力加速度为
D.若赤道上有一卫星测控站,忽略卫星信号传输时间,卫星与测控站能连续通信的最长时间为
10.(2024·陕西渭南·统考一模)中国空间站在距离地面约400km的轨道上绕地球做匀速圆周运动。在空间站中可以利用匀速圆周运动测量小球质量。如图所示,不可伸长的轻绳一端固定于O点,另一端系一待测小球,使其绕O做匀速圆周运动,用力传感器测得绳上的拉力为F,用停表测得小球转过n圈所用的时间为t,用刻度尺测得O点到球心的距离为圆周运动的半径R。下列说法正确的是( )
A.圆周运动轨道一定要保持水平
B.小球的质量为
C.因空间站在距地面400km轨道上运动,所以测得小球的质量比地球上小
D.小球在空间站中做匀速圆周运动,只受绳子拉力,地球对小球的万有引力几乎为零
一、单选题
1.(2024·广东·统考一模)我国“神舟十六号”载人飞船的发射过程简化如图所示:先由“长征”运载火箭将飞船送入近地点为A、远地点为B的椭圆轨道Ⅰ,在远地点B将飞船送入预定圆轨道Ⅱ。下列说法正确的是( )
A.飞船在轨道Ⅰ和Ⅱ运行时均处于超重状态
B.飞船在轨道Ⅰ和Ⅱ运行至B处时加速度相等
C.飞船在轨道Ⅰ和Ⅱ运行时机械能相等
D.飞船在轨道Ⅰ经过B处时的速度大于第一宇宙速度
2.(2023·四川乐山·统考一模)一个小物体在两个大物体的引力作用下在某些位置相对于两个大物体基本保持静止,这些位置被称为拉格朗日点,我们近似认为中继卫星“鹊桥”位于地月拉格朗日L2点与月球同步绕地球做匀速圆周运动,如图所示,下列分析正确的是( )
A.中继星“鹊桥”做圆周运动的向心力仅由地球的引力提供
B.中继星“鹊桥”圆周运动的角速度小于月球运动的角速度
C.中继星“鹊桥”圆周运动的线速度大于月球运动的线速度
D.若“鹊桥”和月球的公转轨道半径之比为n,那么它们的公转周期之比为n3
3.(2023·四川攀枝花·统考一模)新一代地球同步轨道通信卫星中星6D于2022年4月15日由长征三号乙增强型运载火箭在中国西昌卫星发射中心发射成功,在今年杭州亚运会上确保了开幕式直播保障工作万无一失。关于中星6D卫星,下列说法中不正确的是( )
A.运行轨道的高度是确定的B.可能出现在北京的正上方
C.围绕地球转动的方向一定是自西向东D.运行速率小于第一宇宙速度
4.(2024·广东中山·中山市华侨中学校考模拟预测)在高空运行的同步卫星功能失效后,往往会被送到同步轨道上空几百公里处的“墓地轨道”,以免影响其他在轨卫星并节省轨道资源.如图所示,2022年1月22日,我国实践21号卫星在地球同步轨道“捕获”已失效的北斗二号G2卫星后,成功将其送入“墓地轨道”.已知转移轨道与同步轨道、墓地轨道分别相切于P、Q点,则北斗二号G2卫星( )
A.在墓地轨道运行时的速度大于其在同步轨道运行的速度
B.在转移轨道上经过P点的加速度大于在同步轨道上经过P点的加速度
C.在墓地轨道上经过Q点的速度大于转移轨道上经过Q点的速度
D.若要从Q点逃脱地球的引力束缚,则在该处速度必须大于11.2km/s
5.(2023·广西·统考三模)2023年10月5号,长征二号丁运载火箭成功将遥感三十九号卫星送入预定轨道。如图所示,假设卫星B是“遥感三十九号”卫星,卫星C是地球同步卫星,它们均绕地球做匀速圆周运动,卫星A是地球赤道上还未发射的卫星,A、B、C三颗卫星的所受万有引力大小分别是FA、FB、FC,线速度大小分别为vA、vB、vC,角速度大小分别为ωA、ωB、ωC,周期分别为TA、TB、TC。下列判断正确的是( )
A.FA>FB>FCB.vB>vC>vAC.ωA<ωB<ωCD.TA=TB=TC
6.(2023·山东威海·统考二模)如图所示为“天问一号”在某阶段的运动示意图,“天问一号”在P点由椭圆轨道变轨到近火圆形轨道。已知火星半径为R,椭圆轨道上的远火点Q离火星表面的最近距离为6R,火星表面的重力加速度为g0,忽略火星自转的影响。“天问一号”在椭圆轨道上从P点运动到Q点的时间为( )
A.4πRg0B.8πRg0C.16πRg0D.32πRg0
7.(2024·湖南株洲·统考一模)2023年12月9日,由湖南科技大学与天仪研究院联合研制的天仪33卫星发射成功,该卫星绕地球公转周期约1.5h,则它与地球同步卫星的轨道半径之比约为( )
A.1632:1B. 1:1632C.1:1623D.1623:1
8.(2023·云南昭通·统考模拟预测)北斗三号全球卫星导航系统由24颗中圆地球轨道卫星、3颗地球静止轨道卫星和3颗倾斜地球轨道卫星,共30颗卫星组成。如图所示,a为地球同步卫星、b为与地球自转周期相同的卫星,卫星c与卫星a运动轨迹在同一平面内。下列说法正确的是( )
A.卫星b的角速度大于卫星c的角速度B.卫星b的线速度大于卫星c的线速度
C.卫星a与卫星b具有相同的线速度D.卫星a的周期大于卫星c的周期
9.(2024·陕西安康·校联考模拟预测)中国FAST是目前全球最大且最灵敏的射电望远镜,利用FAST灵敏度高、可监测脉冲星数目多、测量精度更高的优势,发现了具有纳赫兹引力波特征的四极相关信号的证据。利用引力波观测,能够捕捉到“黑暗”的蛛丝马迹,探测宇宙中最大质量的天体即超大质量黑洞的增长、演化及合并过程。若甲、乙两个恒星组成的双星系统在合并前稳定运行时,绕同一点做圆周运动,测得甲、乙两恒星到绕行中心的距离之比为L1:L2,则甲、乙两恒星( )
A.质量之比为L1:L2B.线速度之比为L2:L1
C.周期之比为L2:L1D.动能之比为L1:L2
二、多选题
10.(2024·四川内江·统考一模)2023年4月14日,我国首颗太阳探测卫星“夸父一号”准时观测了部分数据,实现了数据共享。如图,“夸父一号”卫星和另一颗卫星分别沿圆轨道、椭圆轨道绕地球沿逆时针运动,圆的半径与椭圆的半长轴相等,两轨道相交于A、B两点,某时刻两卫星与地球在同一直线上,下列说法中正确的是( )
A.两颗卫星的运动周期相等B.两卫星在图示位置的速度v1
11.(2022·河南郑州·郑州中学统考三模)第六代移动通信技术(6G)将在2030年左右实现商用,可实现从万物互联到万物智联的跃迁。与前五代移动通信以地面通信为主不同,6G时代卫星网络将承担重要角色。我国已经成功发射了全球首颗6G试验地球卫星,卫星轨道半径的三次方与其周期的二次方关系如图所示,卫星的运动是以地心为圆心的匀速圆周运动。已知地球半径为R,引力常量为G,下列说法正确的是( )
A.地球的质量为4π2baGB.地球表面的重力加速度为4π2baGR2
C.绕地球表面运行的卫星线速度为2πbRaD.地球的密度为3πabGR3
12.(2023·重庆万州·重庆市万州第二高级中学校联考模拟预测)如图所示是宇宙中存在的某三星系统,忽略其他星体的万有引力,三个星体A、B、C在边长为d的等边三角形的三个顶点上绕同一圆心O做匀速圆周运动。已知A、B、C的质量分别为2m、3m、3m,引力常量为G,则下列说法正确的是( )
A.三个星体组成的系统动量守恒B.A的周期小于B、C的周期
C.A所受万有引力的大小为33Gm2d2D.若B的角速度为ω,则A与圆心O的距离为33Gmd2ω2
13.(2023·山东青岛·统考模拟预测)以下三个天体运动模型中,星球转动半径均为R,质量及运动轨迹如图所示,下列说法正确的是( )
甲、乙两个模型的运动周期之比为mM
乙模型中某星球的动能与丙模型中某星球的动能之比36
甲的角速度大小大于丙的角速度大小
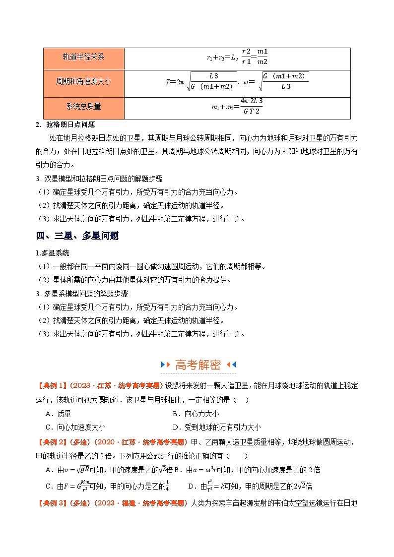
乙模型中某星球的加速度与丙模型中某星球的加速度之比34考点内容
要求
学习目标
解决天体运动的两种基本思路
III
掌握处理天体运动的两种基本思路;
掌握不同轨道卫星物理量的比较和卫星的变轨问题;
掌握双星和多星模型的处理方法;
卫星的变轨问题
II
双星模型与拉格朗日点
II
三星、多星问题
I
模型:两个天体只在彼此的引力作用下绕连线上一点做圆周运动
动力学方程
eq \f(Gm1m2,L2)=m1ω eq \\al(2,1)r1, eq \f(Gm1m2,L2)=m2ω eq \\al(2,2)r2
运动关系
T1=T2,ω1=ω2
轨道半径关系
r1+r2=L, eq \f(r2,r1)= eq \f(m1,m2)
周期和角速度大小
T=2π eq \r(\f(L3,G(m1+m2))),ω= eq \r(\f(G(m1+m2),L3))
系统总质量
m1+m2= eq \f(4π2L3,GT2)
专题05 万有引力与航天问题(讲义)-2024高考物理二轮复习高频考点预测(新高考专用): 这是一份专题05 万有引力与航天问题(讲义)-2024高考物理二轮复习高频考点预测(新高考专用),文件包含专题05万有引力与航天问题讲义原卷版docx、专题05万有引力与航天问题讲义解析版docx等2份试卷配套教学资源,其中试卷共64页, 欢迎下载使用。
专题05 万有引力与航天问题(练习)-2024高考物理二轮复习高频考点预测(新高考专用): 这是一份专题05 万有引力与航天问题(练习)-2024高考物理二轮复习高频考点预测(新高考专用),文件包含专题05万有引力与航天问题分层练原卷版docx、专题05万有引力与航天问题分层练解析版docx等2份试卷配套教学资源,其中试卷共102页, 欢迎下载使用。
专题04 曲线运动(讲义)-【考点预测】2024高考物理二轮复习高频考点预测精讲(新高考专用): 这是一份专题04 曲线运动(讲义)-【考点预测】2024高考物理二轮复习高频考点预测精讲(新高考专用),文件包含专题04曲线运动讲义原卷版docx、专题04曲线运动讲义解析版docx等2份试卷配套教学资源,其中试卷共78页, 欢迎下载使用。