还剩10页未读,
继续阅读
高三一模模拟试题汇编 专题9 工业区位因素及其变化
展开这是一份高三一模模拟试题汇编 专题9 工业区位因素及其变化,共13页。
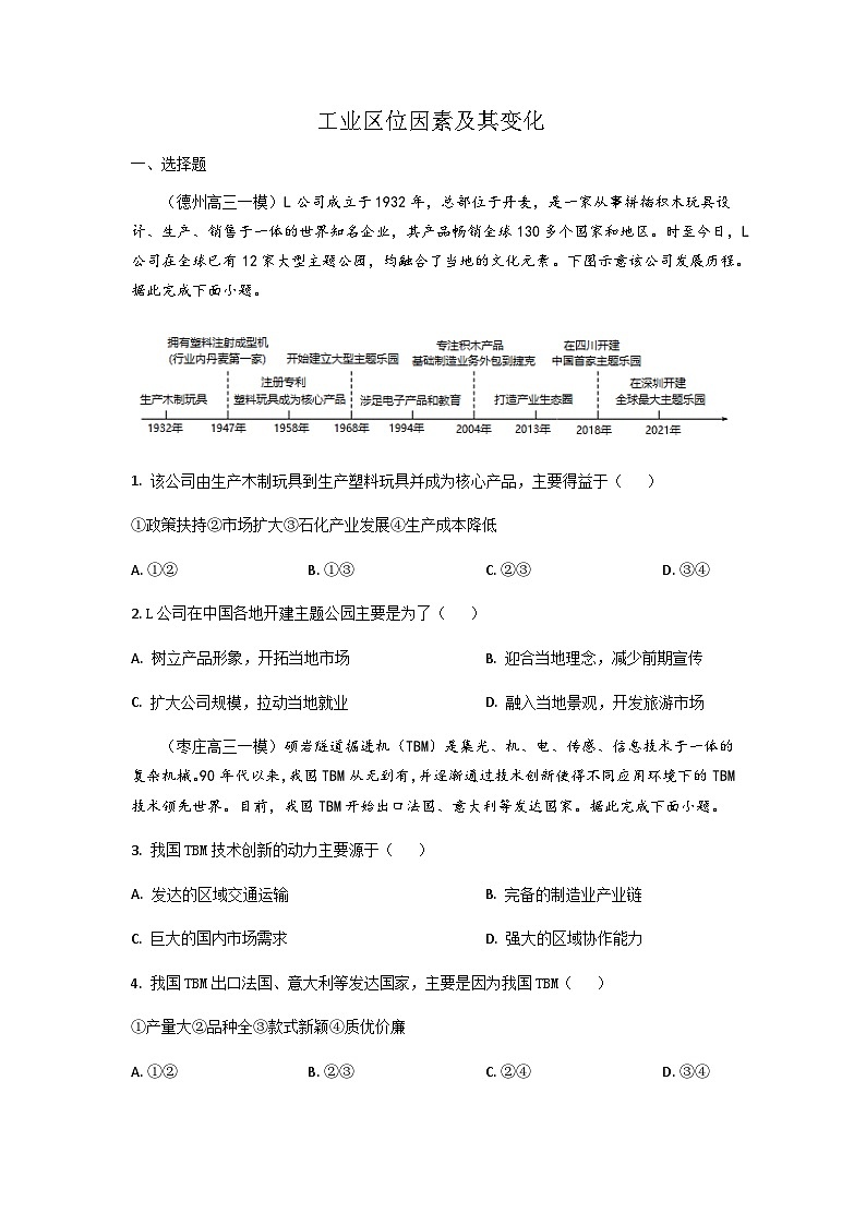
1. 该公司由生产木制玩具到生产塑料玩具并成为核心产品,主要得益于( )
①政策扶持②市场扩大③石化产业发展④生产成本降低
A. ①②B. ①③C. ②③D. ③④
2. L公司在中国各地开建主题公园主要是为了( )
A. 树立产品形象,开拓当地市场B. 迎合当地理念,减少前期宣传
C. 扩大公司规模,拉动当地就业D. 融入当地景观,开发旅游市场
(枣庄高三一模)硕岩隧道掘进机(TBM)是集光、机、电、传感、信息技术于一体的复杂机械。90年代以来,我国TBM从无到有,并逐渐通过技术创新使得不同应用环境下的TBM技术领先世界。目前,我国TBM开始出口法国、意大利等发达国家。据此完成下面小题。
3. 我国TBM技术创新的动力主要源于( )
A. 发达的区域交通运输B. 完备的制造业产业链
C. 巨大的国内市场需求D. 强大的区域协作能力
4. 我国TBM出口法国、意大利等发达国家,主要是因为我国TBM( )
①产量大②品种全③款式新颖④质优价廉
A. ①②B. ②③C. ②④D. ③④
(淄博高三一模)高炉炼铁是一种传统的炼铁工艺,使用该工艺生产的铁占世界铁产量的95%以上。2016年瑞典某大型铜铁企业开始研发试验“氢气炼铁”工艺,并于2021年采用该工艺成功试验生产出首批钢材。下图示意高炉炼铁与“氢气炼铁”工艺比较。据此完成下面小题。
5. 与高炉炼铁相比,“氢气炼铁”工艺的突出优势是( )
A. 能源消耗少 B. 生产成本低 C. 生产效率高 D. 环境效益好
6. 采用“氢气炼铁”工艺的钢铁企业在选址时应首先考虑的优势区位条件是( )
A. 清洁能源丰富 B. 铁矿品位较高 C. 生态环境良好 D. 交通运输便捷
杨浦区位于上海中心城区东北部,地处黄浦江下游西北岸,区内拥有14所高等院校。杨浦滨江地带是上海乃至中国近代工业最重要的发源地之一。新中国成立后,杨浦滨江企业密集,码头、厂房、仓库沿江而立。20世纪90年代,杨浦滨江大批劳动密集型企业外迁,不少老厂纷纷关停,留下众多破旧厂房。2012年起,上海市推进城区改造,在修缮保护工业遗存的同时,植入文化、体育等公共服务功能,把杨浦滨江打造成为世界级滨水公共空间。据比完成下面小题。
7. 杨浦滨江地带成为中国近代工业发源地的有利条件主要是( )
A. 人口密度较大,市场广阔B. 地理位置优越,水运便利
C. 高等院校众多,技术先进D. 基础设施完善,地租低廉
8. 导致杨浦滨江工厂转移和关停的主要原因是( )
A. 基础设施陈旧 B. 空气污染严重 C. 交通方式转变 D. 城市转型发展
福耀集团是一家专业生产汽车安全玻璃的中外合资企业,是我国国内生产规模最大、技术水平最高、出口量最大的汽车玻璃生产供应商,1987年成立于福建省福州市,并迅速发展成为全球最大的汽车安全玻璃生产基地。2014年,福耀集团继在俄罗斯建设第一个工厂后、又在美国俄亥俄州通用汽车的旧工厂投入2亿美元建设第二个工厂,主要生产汽车玻璃,用于供应北类地区的整车客户。据此完成下面小题。
9.20世纪80年代后期,福耀集团玻璃产业在我国迅速发展的主导因素是( )
A.市场B.交通C.政策D.技术
10.2014年,福耀集团在美国投资建设汽车玻璃厂主要是因为美国( )
A.产业基础好B.劳动力素质高C.市场需求大D.科技力量雄厚
非选择题
(德州高三一模)11. 阅读图文资料,完成下列要求。
1996年,在上海市浦东新区的张江高科技园区,建立了国家生物医药科技产业基地,该基地被誉为“张江药谷”。“张江药谷”在发展初期,以引入生物医药领域国家级科研院所等服务机构和跨国公司产业化项目为主。经过20多年的发展,在1.5平方千米范围内,集聚了近300家生物医药领域的创新企业,以及近30个国内外知名企业的研发中心,地区总部项目。近几年,“张江药谷”的企业与上海市金山区合作,形成了“研发在张江、制造在金山”的联动格局。下图为“张江药谷”和张江全山生物医药园位置示意图。
(1)指出“张江药谷”在发展初期引入国外生物医药跨国公司对我国生物医药产业的好处。(4分)
(2)说明“张江药谷”的企业将产品研发与销售部门保留在张江的主要原因。(6分)
(济宁高三一模)12.阅读图文资料,完成下列要求。
位于珠江三角洲中部的广东省顺德区,是我国对外开放最早、工业化进程开始较早的地区之一。改革开放初期,顺德首先发展乡镇企业,而后建设村级工业园,形成了“村村点火、户户冒烟”的顺德模式。顺德逐渐发展成为我国著名的家电、装备制造等生产基地,区内除巨头企业外,还包括衍生出的众多上下游配套企业,这些企业多分布在村级工业园中,但从事的产业较为低端,主要为当地的大企业,从事五金、家电、塑料等相关下游配套生产。下图示意顺德区村级工业园分布。
近年来,顺德也面临着产业发展空间严重不足等问题。为实现区域的高质量发展,当地政府开始着力推行工业用地的更新工作,对村级工业园进行改造。
(1)概括顺德区村级工业园的空间分布特点。(3分)
(2)从土地利用和产业发展的角度,说明顺德众多村级工业园面临的突出问题。(6分)
(3)为实现区域高质量发展,请为当地村级工业园改造提出合理化建议。(6分)
(泰安高三一模)13.阅读图文资料,完成下列要求。
X家居公司成立之初为瑞典的一家乡村便利店。一直以来,X公司秉承"提供种类繁多、美观实用、老百姓买得起的家居用品"的经营理念,充分考虑消费地的经济水平、文化背景,有计划地进行空间扩散。到2020年,X公司的300多家商场遍布全球。1963年,X公司进驻挪威,在其首都奥斯陆郊外开设了仓储式大卖场,这是该公司在瑞典以外开办的第一家商场。1998年至2020年间,X公司在上海先后开设了5个卖场,第五家店是位于市中心黄金地段的述你门店,X公司将迷你门店定位为"家居规划工作室",经营方式线上线下结合,有专业设计师提供装修设计,顾客也可以DIY定制家具,顾客先体验后下单,门店送货上门。下图是瑞典和挪威部分区域略图。
(1)简析挪威成为X公司海外扩散第一站的主要原因。(6分)
(2)分析X公司在上海市中心开设"迷你门店"的原因。(4分)
(3)简述X公司空间扩散模式对我国家具跨国企业"走出去"的借鉴意义。(4分)
(潍坊高三一模)14.阅读图文材料,完成下列要求。
潍柴动力是我国最大的高速大马力柴油机生产商。2005年以来,潍柴动力先.后收购多家海内外知名企业,并通过技术输出、产能合作等方式建立海外生产基地。2014年11月潍柴动力海外第一个自主建设的发动机生产基地在印度新德里正式投产。近年来,在国家政策鼓励下,潍柴动力不断突破传统动力技术,积极发展新能源产业。2020年3月潍柴动力自主研发的氢燃料电池发动机工厂正式投产,成为国内氢能源领域的龙头企业。2022年1月潍柴动力柴油机本体热效率全球首次达到51.09%,刷新全球纪录。下图示意潍柴动力的发展历程。
(1)与直接投资建厂相比,分析潍柴动力通过海外收购方式进行企业扩张的好处。(6分)
(2)分析印度新德里成为潍柴动力首个海外生产基地的原因。(4分)
(3)简述国家鼓励企业大力发展新能源产业对区域产业结构优化的作用。(4分)
(枣庄高三一模)15.阅读图文材料,完成下列要求。
镁是生产铝合金的重要原材料,广泛应用于汽车、航空航天、电子产品等领域。世界上最早工业化生产镁的工厂在德国,主要采用电解海水的方法生产,每吨消耗电力高达35~40兆瓦。陕西省府谷县原来以煤炭产业为主,20世纪90年代开始采用硅碳热还原白云石的方法生产镁。2003年炼镁企业把兰炭炉和金属镁冶炼炉对接,用兰炭炉尾气作为生产热源,进一步降低了生产成本。自2012年起,府谷县的镁产量一直保持世界第一,成为全球镁业中心,可供应全球42%的镁,其生产模式还获得了“国际镁协2012年度环保责任奖”。据统计,2020年我国镁制品出口每吨约0.39万美元,而进口镁制品每吨约需3.82万美元。下图分别示意府谷县区位及涉镁生产企业产业链。
(1)分析全球镁业中心由德国转变为中国府谷的主要原因。(6分)
工业区位因素及其变化答案
选择题
非选择题
11.(1)完善高端医药制品、医疗器材产业链;提升生物医药生产技术水平;吸引优秀人才,提升研发水平。
(2)张江地处浦东新区,具有人才、信息和技术优势,有利于产品研发;具有市场和信息优势,有利于产品推广和销售;交通和通讯发达,利于对外联系。
12.(1)数量多,分布广;占地面积较大;呈斑块及碎片化
(2)土地利用效率低,产业发展的土地资源紧张;产业发展中存在安全隐患和环境污染等问题;企业规模小,多为低端产业,不利于产业升级改造。
(3)改造、整合村级工业园,建立现代工业园区;腾挪原有工业用地,为工业升级发展提供、储备新土地;改造和治理污染企业;将淘汰的工业用地复垦复绿,改善生态环境。
13.(1)空间距离较近;经济水平相当;文化背景相似。
(2)市中心小面积居室住户量大,家居规划与家具个性化市场广;市中心公共交通便利,方便顾客进店体验;更贴近市场,了解客户需求;近年物流服务发展迅速,利于无仓储区迷你店的发展;缓解网络商业发展对实体店的压力与冲击。
(3)加强设计创新,提高产品质量;建立自己的品牌文化与销售模式;培养人才,提高管理水平;根据产品特征,有针对性地选择市场地;了解当地消费习惯,适应市场需求。
14.(1)通过海外收购,可以获取发达国家的核心技术,突破技术瓶颈,提高产品竞争力;通过收购相关企业,延长生产链,使企业产品多元化,附加值更高;可以利用原企业的销售网络和品牌影响力,扩大国际市场;降低汇率影响,绕过贸易壁垒,减少竞争对手。
(2)印度为发展中国家,劳动力和地价较低,投资少;印度人口众多,经济发展较快,市场潜力大;新德里是印度首都,基础设施完善,工业基础好。
(3)有利于构建以新能源为基础的产业体系,促进产业结构多元化;有利于提高研发能力,带动产业创新,促进高新技术产业发展(促进产业结构升级);提高清洁能源使用比例,促使产业向低碳、绿色、可循环方向发展。
15.(1)德国:电解法炼镁,能源消耗大,生产成本高;环保压力大。中国府谷:距白云石产地近,本地拥有硅铁矿,资源丰富且廉价;煤炭资源丰富,能源充足;生产工艺先进,资源利用率高;生产成本低。
【详解】
选择题
1.该公司1947年开始生产塑料玩具,1958年成为核心产品,主要得益于石化产业发展,同时生产塑料玩具比木制玩具成本更低,③④正确;该公司由生产木制玩具到生产塑料玩具并成为核心产品后,生产成本降低,市场扩大,不是市场扩大导致由生产木制玩具转向生产塑料玩具,②错误,材料中并不能体现是政策扶持,才由生产木制玩具转向生产塑料玩具,①错误,综上所述,D正确,ABC错误,所以选D。
2.L公司在中国各地开建主题公园主要是为了树立产品形象,开拓中国庞大的市场,A正确;根据材料,L公司以公司产品为主,融合了当地的文化元素,兴建了主题公园,并非迎合当地理念,也没有融入当地景观,BD错误;L公司在中国各地开建主题公园的目的是树立产品形象,开拓当地市场,有拉动当地的就业,但不是目的,C错误,所以选A。
3.我国地形多样且地势起伏大,90年代以来,高速公路、高速铁路,地铁等的快速发展,硬岩隧道掘进机(TBM)有着巨大的国内巿场需求,A正确;完备的制造业产业链和强大的区域协作能力,对我国TBM技术创新有影响,但不是创新动力的主要来源,BD错误;发达的区域交通运输与我国TBM技术创新的动力,没什么关系,C错误。故选A。
4.不同国家对TBM的品种要求不同,我国TBM品种全,可以适应不同国家的需求,②正确;我国TBM能出口到法国、意大利等发达国家,说明我国TBM的质量好,而且价格低廉,④正确;产量大,款式新不是我国TBM出口法国、意大利等发达国家的主要原因,①③错误。综上所述,D正确,ABC错误,故选D。
5.根据图示信息可知,“氢气炼铁”工艺使用的是非化石燃料作为能源,高炉炼铁使用的是化石燃料作为能源,与高炉炼铁相比,“氢气炼铁”工艺减少了污染物的排放,环境效益更好,D正确;没有减少能源消耗,A错误;生产升本没有降低,B错误;没有反映生产效率是否提高,C错误。所以选D。
6.根据图示信息可知,“氢气炼铁”工艺使用非化石燃料作为能源,所以清洁能源是限制与“氢气炼铁”工艺钢铁企业选址的主要条件,A正确;铁矿石品位、生态环境、交通运输条件都不是影响“氢气炼铁”工艺钢铁企业选址的主要条件,BCD错误。所以选A。
7.依材料可知,杨浦区位于上海中心城区东北部,地处黄浦江下游西北岸,杨浦滨江地带成为中国近代工业发源地的有利条件主要是上海作为沿海城市,港口条件成熟,地理位置优越,水运便利,B正确;在中国近代工业发源时,这里人口人口密度并不大,A错误;当时这里并没有高等院校分布,C错误;近代工业发展初期,这里基础设施也并不完善,D错误。故选B。
8.上海作为沿海城市,港口条件成熟,作为沿江城市拥有广阔的长江沿岸腹地,最先接触先进技术和思想,上海成为中国近代工业发源地。改革开发以后,上海市经济高速发展并达到较高水平,当城市发展到一定水平一个重要内容就是城市转型,即从工商业城市转向经济中心城市,从以生产性经济为基础的城市经济转向以服务性经济为基础的城市经济,全面推进现代化国际大都市建设。所以导致杨浦滨江工厂转移和关停的主要原因是上海市城市转型发展的需要,D正确。基础设施陈旧可以新建,空气污染严重,可以治理,交通方式转变并逐步完善有利于工业发展,不是导致杨浦滨江工厂转移和关停的主要原因,A、B、C错误。故选D。
9.注意时间“20世纪80年代后期”,其能迅速发展的主导因素主要得益于国家改革开放的政策,C正确。市场需求促使了福耀集团玻璃产业的发展,但相比于政策而言,不是最主要的影响因素,A错。当地我国的交通以及技术水平等优势并不大,排除BD。故选C。
10.2014年,福耀集团在美国建厂生产汽车玻璃,用于供应北类地区的整车客户,主要原因在于北美地区汽车的市场需求大,对汽车玻璃的需求大,C正确。产业基础好、劳动力素质高以及科技力量雄厚等不是主导因素,排除ABD。故选C。
非选择题
11.(1)好处:引入国外生物医药跨国公司,完善高端医药制品;延长医疗器材产业链,提高附加值;吸收外资企业优秀的管理和生产经验,提升生物医药生产技术水平;吸引外国优秀人才,提升药品研发整体水平,争取早上赶上发达国家的水平。
简述张江药谷”的企业将产品研发与销售部门保留在张江的主要原因,可以结合影响研发与销售环节的主要因素分析,生物制药属于高新技术产业,研发环节需要尖端科技和技术人才,张江地处浦东新区,科研院校多,教育发达,具有人才、信息和技术优势,有利于产品研发。销售环节对市场、信息及交通依赖性较大,张江具有市场和信息优势,有利于产品推广和销售;张江交通和通讯发达,对外联系便捷等。
12.(1)由图可知,顺德村级工业园分布比较分散,分布呈现斑块状及碎片化,数量多,占地面积较大。
(2)结合材料分析,村级工业园占地面积大、布局分散且产业低端化,阻碍城市由“制造”向“智造”转变,产业升级困难;随着时间的推进和村级工业园厂房的老化,当地产业发展存在较大安全隐患和环境问题;土地利用效率低,产业发展的土地资源紧张。
(3)针对村级工业园占地面积大,工业用地紧张等问题,应高标准规划建设现代化工业园区,提高土地利用效率;针对工业产业低端,技术落后问题,应加大科技投入,提升园区企业生产技术水平;针对基础设施落后,环境问题突出,应加强基础设施建设,改善村级工业园区生产环境。
13.(1)结合题目要求可知,要求分析该公司把挪威作为海外扩散第一站的原因,可以结合该公司扩张的影响因素和挪威的地理环境特征进行分析。结合材料信息可知,该公司最开始是瑞典的一家乡村便利店,其经营充分考虑“消费地的经济水平、文化背景”等信息,有计划地进行扩散。二者同为北欧国家,且国界相邻,其社会文化相近,经济发展水平相似,市场需求特征相似度较高,有利于该公司在初始阶段进行扩散。因而该公司将挪威作为海外扩散第一站 是由于挪威“空间距离较近、经济水平相当、文化背景相似”。
(2)本题目主要考查迷你门店的选址特征,该公司开设迷你门店,主要需要考虑基础设施、客流、交通运输、市场规模和特征、产业基础等因素,上海作为中国最发达的城市之一,其市中心地租高,小面积户型相对较多,个性化市场特征明显,适宜该公司的业务类型;此外,上海市中心交通便利,客流量较大,物流仓促设施完备,便于客户了解信息和业务发展。此外,还可以从开设“迷你门店”带来的有利影响角度进行分析,例如设立迷你门店可以降低单个实体店面的其他基础成本等,有利于缓解电子商务对实体门店的压力。因而最终答案为“市中心小面积居室住户量大,家居规划与家具个性化市场广;市中心公共交通便利,方便顾客进店体验;更贴近市场,了解客户需求;近年物流服务发展迅速,利于无仓储区迷你店的发展;缓解网络商业发展对实体店的压力与冲击。”
(3)本题目要求分析该公司的发展对我国家具跨国企业发展的借鉴意义,可以从一些有利于家具类企业海外扩散的发展措施角度进行,该类措施总结可以在企业角度上,从有利于企业发展的区位因素角度进行分析,例如市场、人才、技术、企业内部管理、产品质量、企业品牌加之等角度,因而可以通过借鉴“加强设计创新,提高产品质量;建立自己的品牌文化与销售模式;培养人才,提高管理水平;根据产品特征,有针对性地选择市场地;了解当地消费习惯,适应市场需求”等,实现我国家具跨国企业的海外扩散和进一步发展。
14.(1)根据图示信息可知,2008—2012年收购法国和德国的企业,获得了发达国家的先进技术,突破了国外对我国的技术封锁,提高了技术水平,提高产品的竞争力;2005—2007年潍柴收购湘火炬公司,获得了整车生产链,延长了产业链,提高了产品的附加值;根据图示信息可知,2013—2016年收购了美国的德马泰克公司,获得了智能物流链,可以利用该公司的销售网络和品牌影响力拓宽国际市场,提高市场占有率;收购国外的公司可以降低汇率的影响,并且可以绕过发达国家对我国的贸易壁垒,获取更高的利润等。
(2)根据所学知识可知,印度为发展中国家,经济发展水平较低,劳动力价格较低,土地价格较低,投资较少;根据所学知识可知,印度人口众多,经济发展水平较快,对于发动机的需求量较大;根据所学知识可知,新德里为印度的首都,城市化水平较高,基础设施完善,工业基础相对较好,能够为潍柴动力提供较好的投资环境。
(3)有利于资源综合利用,改善能源结构,构建多元化的能源产业体系,建设新型能源基地;发展新能源产业促进绿色生产,改善环境质量,同时也改善了投资环境,带动相关产业发展和第三产业的发展,优化产业结构;发展新能源产业可以促进科技创新和新兴工业发展,推动产业结构多元化,合理化;根据所学知识可知,我国主要能源消费以化石能源为主,提高清洁能源使用比例,可以减少化石能源的使用,促进产业向绿色、低碳方向发展。
15.(1)根据材料信息可知,德国主要采用电解海水的方法生产,每吨耗电量高,生产成本高,且环保压力较大。而我国府谷县在上世纪90年代开始采用硅碳热还原白云石的方法生产镁,在2003年用兰炭炉尾气作为生产热源,进一步降低了生产成本。结合图示信息可知,府谷县硅铁矿资源丰富,靠近白云石产地内蒙古自治区以及山西等地,资源丰富且廉价。区域煤炭资源丰富,能源充足,利用兰炭炉尾气作为生产热源,进一步降低了生产成本,同时具有很高的环保效益,资源利用率更高。
1
2
3
4
5
6
7
8
9
10
D
A
C
C
D
A
B
D
C
C
相关试卷
2022~2024北京高三一模地理试题分类汇编:农业区位因素及其变化:
这是一份2022~2024北京高三一模地理试题分类汇编:农业区位因素及其变化,共21页。
2024北京高三一模地理试题分类汇编:工业区位因素及其变化:
这是一份2024北京高三一模地理试题分类汇编:工业区位因素及其变化,共7页。
2024北京高三一模地理试题分类汇编:服务业区位因素及其变化:
这是一份2024北京高三一模地理试题分类汇编:服务业区位因素及其变化,共3页。

