2024年甘肃省武都区城关学校联考中考二模化学试题
展开一、单项选择题(1-5小题, 每题1分, 6-10小题, 每题2分, 共15分)
1. 下列属于化学变化的是
A. 瓷碗破碎B. 青稞酿酒C. 工业制氧D. 石蜡熔化
【答案】B
【解析】
【详解】A、瓷碗破碎过程中只是形状发生改变,没有新物质生成,属于物理变化,故错误;
B、青稞酿酒过程中有新物质酒精生成,属于化学变化,故正确;
C、工业制氧过程中没有新物质生成,属于物理变化,故错误;
D、石蜡熔化过程中只是状态发生改变,没有新物质生成,属于物理变化,故错误。
故选B。
2. 下列气体在空气中体积分数最小的是
A. 氮气B. 稀有气体C. 氧气D. 二氧化碳
【答案】D
【解析】
【详解】空气中(体积分数)氮气占到78%、氧气占到21%、稀有气体占到0.94%,二氧化碳占到0.03%;
故选D。
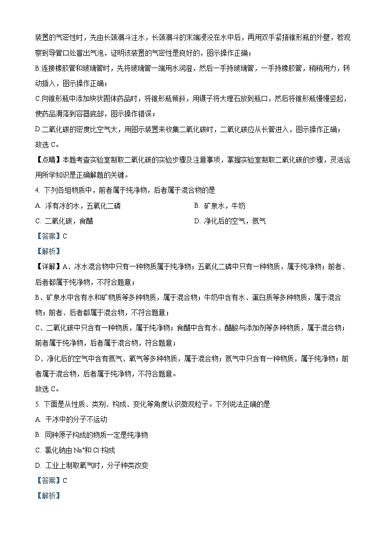
3. 实验室制取二氧化碳部分操作如图所示,其中错误的是
A. 检查气密性双手握锥形瓶B. 仪器连接
C. 加入药品D. 收集CO2
【答案】C
【解析】试卷源自 每日更新,不到1元,欢迎访问。【详解】A. 图示装置在检查装置的气密性时,先由长颈漏斗注水,长颈漏斗的末端浸没在水中后,再用双手紧捂锥形瓶的外壁,若观察到导管口处冒出气泡,证明该装置的气密性是良好的,图示操作正确;
B.连接橡胶管和玻璃管时,先将玻璃管一端用水润湿,然后一手持玻璃管,一手持橡胶管,稍稍用力,转动插入,图示操作正确;
C.向锥形瓶中添加块状固体药品时,将锥形瓶倾斜,用镊子将大理石放到瓶口,然后将锥形瓶慢慢竖起,使药品滑落到容器底部,图示操作错误;
D.二氧化碳的密度比空气大,用图示装置来收集二氧化碳时,二氧化碳应从长管进入,图示操作正确;
故选C。
【点睛】本题考查实验室制取二氧化碳的实验步骤及注意事项,掌握实验室制取二氧化碳的步骤,灵活运用所学知识是正确解题的关键。
4. 下列各组物质中,前者属于纯净物,后者属于混合物的是
A. 浮有冰的水,五氧化二磷B. 矿泉水,牛奶
C. 二氧化碳,食醋D. 净化后的空气,氮气
【答案】C
【解析】
【详解】A、冰水混合物中只有一种物质属于纯净物;五氧化二磷中只有一种物质,属于纯净物;前者、后者都属于纯净物,不符合题意;
B、矿泉水中含有水和矿物质等多种物质,属于混合物;牛奶中含有水、蛋白质等多种物质,属于混合物;前者、后者都属于混合物,不符合题意;
C、二氧化碳中只含有一种物质,属于纯净物;食醋中含有水、醋酸与添加剂等多种物质,属于混合物;前者属于纯净物,后者属于混合物,符合题意;
D、净化后的空气中含有氮气、氧气等多种物质,属于混合物;氮气中只含有一种物质,属于纯净物;前者属于混合物,后者属于纯净物,不符合题意。
故选C。
5. 下面是从性质、类别、构成、变化等角度认识微观粒子。下列说法正确的是
A. 干冰中的分子不运动
B. 同种原子构成的物质一定是纯净物
C. 氯化钠由Na+和Cl-构成
D. 工业上制取氧气时,分子种类改变
【答案】C
【解析】
【详解】A、干冰中的分子是在不断运动的,故选项说法错误;
B、同种原子可以构成不同的物质,如碳原子可以构成金刚石、石墨等,则同种原子构成的物质可能是纯净物,也可能是混合物,故选项说法错误;
C、氯化钠是由钠离子和氯离子构成的,故选项说法正确;
D、工业上制取氧气时,利用的是液态氮和液态氧沸点的不同,没有新物质生成,发生的是物理变化,分子种类不变,故选项说法错误。
故选C。
6. 下列跨学科实践活动涉及的化学知识错误的是
A. AB. BC. CD. D
【答案】A
【解析】
【详解】A、用自制简易净水器净化雨水,只能除去雨水中的不溶性杂质,不能除去可溶性杂质如钙镁化合物等,得不到纯水,故选项说法错误;
B、CO2是光合作用的原料,可以用作气体肥料,故选项说法正确;
C、SO2属于空气污染物,可以用微型空气质量检测仪测 SO2含量,故选项说法正确;
D、氨分子由氮原子和氢原子构成,可以用橡皮泥制作氨分子的结构模型,故选项说法正确。
故选:A。
7. 奥司他韦()是一种治疗流感的药物。下列说法正确的是
A. 奥司他韦属于氧化物B. 奥司他韦分子由50个原子构成
C. 奥司他韦中氢元素的质量分数最高D. 奥司他韦中氮元素和氧元素的质量比为7∶16
【答案】D
【解析】
【详解】A、奥司他韦由碳、氢、氮、氧四种元素组成,不属于氧化物,故选项说法错误;
B、一个奥司他韦分子由16个碳原子、28个氢原子、2个氮原子和4个氧原子,共16+28+2+4=50个原子构成,故选项说法错误;
C、奥司他韦中碳、氢、氮、氧元素的质量比为(12×16):(1×28):(14×2):(16×4)=48:7:7:16,所以奥司他韦中碳元素的质量分数最高,故选项说法错误;
D、奥司他韦中氮、氧元素的质量比为:(14×2):(16×4)=7:16,故选项说法正确。
故选:D。
8. 下列实验设计不能达到目的是
A. 测定空气中氧气的含量B. 证明氧气能支持燃烧
C. 验证质量守恒定律D. 探究可燃物燃烧的条件
【答案】A
【解析】
【详解】A、木炭在空气中燃烧生成二氧化碳气体,虽除去氧气,但增加了新的气体,不能形成压强差,不能用来测定空气中氧气含量,故选项符合题意;
B、铁在氧气中剧烈燃烧,火星四射,放出大量的热,可证明氧气能支持燃烧,故选项不符合题意;
C、铁和硫酸铜反应生成硫酸亚铁和铜,反应前后托盘天平保持平衡,可用于验证质量守恒定律,故选项不符合题意;
D、铜片的白磷燃烧,红磷不燃烧,水中的白磷不能燃烧,薄铜片上的白磷能与氧气接触,温度能达到着火点,水中的白磷不能与氧气接触,红磷温度没有达到着火点,可得出燃烧需要与氧气接触,且温度达到着火点,故选项不符合题意;
故选:A。
9. 化学学科核心素养展现了化学课程对学生发展的重要价值,下列示例说法错误的是
A. 化学观念:CO和CO2性质不同的原因是分子构成不同
B. 科学思维:碱能使无色酚酞溶液变红,能使无色酚酞溶液变红的一定是碱
C. 科学探究与实践:探究水的组成,将水通电后检验正负极产生的气体
D. 科学态度与责任:可燃性气体遇明火易发生爆炸,加油站要严禁烟火
【答案】B
【解析】
【详解】A、一氧化碳和二氧化碳元素组成相同,但是分子构成不同,故性质不同,不符合题意;
B、碱溶液显碱性,能使无色酚酞试液变红,能使无色酚酞试液变红的一定是碱性溶液,不一定是碱,如碳酸钠溶液显碱性,能使无色酚酞试液变红,但是碳酸钠属于盐,符合题意;
C、探究水的组成,将水通电后检验正负极产生的气体,正极产生氧气,负极产生氢气,氢气由氢元素组成,氧气由氧元素组成,根据质量守恒定律,化学反应前后,元素的种类不变,可得水是由氢元素和氧元素组成,不符合题意;
D、可燃性气体遇明火易发生爆炸,加油站的空气中含有大量的可燃性颗粒,混有一定量的空气,遇到明火,容易发生爆炸,故加油站要严禁烟火,不符合题意。
故选B。
10. 鉴别、除杂等是进行化学研究的重要方法。下列实验方案不能达到实验目的的是
A. AB. BC. CD. D
【答案】A
【解析】
【详解】A、通过灼热的氧化铜,氢气和氧化铜在加热的条件下反应生成铜和水,一氧化碳和氧化铜在加热的条件下反应生成铜和二氧化碳,不但除去了杂质,也除去了原物质,符合题意;
B、氯化钾溶于水,二氧化锰难溶于水,加水充分溶解,过滤、洗涤、干燥,可得到纯净的二氧化锰,不符合题意;
C、分别滴加硫酸铜溶液,硫酸铜和氯化钠不反应,无明显现象,硫酸铜和氢氧化钠反应生成氢氧化铜和硫酸钠,产生蓝色沉淀,现象不同,可以区分,不符合题意;
D、羊毛纤维的主要成分是蛋白质,灼烧有烧焦羽毛的气味,合成纤维灼烧无此气味,气味不同,可以区分,不符合题意。
故选A。
二、填空与简答(每空1分,化学方程式2分,共29分)
11. 2023年4月,考古学家在兵马俑彩绘研究中发现了绝美“中国紫”。其原料有石英(二氧化硅)、石绿(一种铜锈)、硫酸和一氧化铅等。请回答下列问题:
(1)硫酸钡(BaSO4)中阳离子的符号为_______。
(2)二氧化硅的化学式为_______。
(3)一氧化铅 (PbO)中Pb的化合价为_______。
(4)某同学设计实验探究铜锈蚀产生铜绿【Cu2(OH)2CO3】的条件(如下图所示),图中铜片上最易产生铜绿的是_______(选填字母)。
【答案】(1)Ba2+
(2)SiO2 (3)+2
(4)c
【解析】
【小问1详解】
离子的表示方法,在表示该离子的元素符号右上角,标出该离子所带的正负电荷数,数字在前,正负符号在后,带1个电荷时,1要省略,若表示多个该离子,就在其离子符号前加上相应的数字。硫酸(BaSO4)是由钡离子和硫酸根离子构成的,其中阳离子为钡离子,符号为Ba2+;
【小问2详解】
化合物化学式的书写一般规律:金属在前,非金属在后;氧化物中氧在后,原子个数不能漏,正负化合价代数和为零,化合价数值约到最简交叉写在元素右下角。二氧化硅的化学式为SiO2;
【小问3详解】
一氧化铅 (PbO)中氧元素显-2价,根据在化合物中各元素的正负化合价代数和为0,则Pb的化合价为+2价;
【小问4详解】
根据质量守恒定律,反应前后元素种类不变,生成物铜锈Cu2(OH)2CO3中含有铜元素、氧元素、氢元素和碳元素,铜由铜元素组成,空气中含碳元素的物质是二氧化碳,空气中含氢元素的物质是水,氧气也应参与了反应,故铜生锈的条件是铜与氧气、二氧化碳、水同时接触;
a、该实验中,生石灰和氢氧化钠可吸收空气中的二氧化碳和水,该实验中,铜只与氧气接触;
b、该实验中铜片与水接触,但是水中可能溶有空气中的气体;
c、该实验中铜片与二氧化碳、氧气和水同时接触,最容易生锈;
d、该实验中,铜片与氧气和水接触;
故图中铜片上最易产生铜绿的是c。
12. 在宏观、微观和符号之间建立联系是化学学科的特点。
(1)构成氧气的粒子是____________________(填“氧原子”或“氧分子”)。
(2)下图是钠、镁、氯、溴四种原子的结构示意图。
①镁原子的结构示意图中x的数值为___________________。
②溴原子在化学反应中容易___________电子(填“得到”或“失去”);溴化钠是由钠元素和溴元素组成的化合物,溴化钠的化学式为___________。
(3)下图为某化学反应的微观示意图。
根据图示写出反应的化学方程式__________________。
【答案】 ①. 氧分子 ②. 2 ③. 得到 ④. NaBr ⑤.
【解析】
【详解】(1)构成氧气的粒子是氧分子。
(2)①原子中质子数=核外电子数,镁原子的结构示意图中,12=2+8+x,x =2。
②溴原子最外层有7个电子,大于4,在化学反应中容易得到1个电子形成阴离子,故溴元素常见化合价为-1,钠元素常见化合价为+1,化合物中正负化合价代数和为零,故溴化钠的化学式为NaBr。
(3)由图可知,CO和O2点燃生成CO2,方程式为
13. 完成下列小题
I.中国传统习俗凝聚着传统文化精华,让我们从化学视角认识节日习俗。
(1)元宵节——“天寒难锁新春意,炉暖宜烹白玉丸”。在农村,人们习惯燃烧木材在铁锅中煮汤圆。蒸煮过程中人们摇动扇子使木材燃烧更剧烈,其化学原理是_______________。
(2)端午——“门前艾蒲青翠,天淡纸鸢舞”。艾草具有一种特殊的香味,这特殊的香味具有驱蚊虫的功效,能闻到艾草的香味,是因为________________(请从微观的角度回答)。
(3)中秋节——“小饼如嚼月,中有酥与饴”。现代月饼包装袋内常用一小袋生石灰作干燥剂,生石灰作干燥剂的原理是_____________(用化学方程式表示)。
Ⅱ.化学在生产和生活中的应用极为广泛。
(4)下列生活用品利用金属良好导热性的是________(填序号)。
a.镀铬水龙头 b.铸铁暖气片 c. 黄铜钥匙
(5)我国古代很早就认识到铜盐溶液里的铜能被铁置换,这一方法是湿法冶金技术的起源,铁与硫酸铜溶液反应的化学方程式_____________________。
(6)纯棉衣服由于吸水性和透气性好,穿着舒适,深受人们喜爱棉花属于___________(填“金属” “天然”或“合成”)纤维。
(7)粮食安全是“国之大者”,稻谷和小麦是我国重要的粮食作物,其中富含的营养素是 。合理施肥是小麦增产的最有利措施,施用磷酸二氢铵( 属于 (填序号)。
A. 氮肥B. 钾肥C. 磷肥D. 复合肥
(8)中和反应在生活、生产中应用广泛。改良酸性土壤,可在土壤中加入适量的物质是 (填序号)
A. 石灰石B. 熟石灰C. 烧碱D. 食盐
【答案】(1)增大氧气的浓度 (2)分子在不断运动
(3)
(4)b (5)
(6)天然 (7)D (8)B
【解析】
【小问1详解】
摇动扇子,加快空气的流动,带来了更多的空气,氧气充足,燃烧更剧烈;
【小问2详解】
分子在不断运动,香气的微粒通过运动分散到周围的空气中,被闻到;
【小问3详解】
生石灰学名氧化钙,生石灰作干燥剂是因为氧化钙与水反应,生成氢氧化钙,并放出大量热,化学方程式为:;
【小问4详解】
a、镀铬水龙头不易被腐蚀,故错误;
b、铁有良好导热性,可制作暖气片,故正确;
c、黄铜的硬度大,可制作钥匙,故错误;
故选b;
【小问5详解】
铁与硫酸铜反应生成铜和硫酸亚铁,化学方程式为:;
【小问6详解】
棉花是自然界中生长的,属于天然纤维;
小问7详解】
磷酸二氢铵( (NH₄H₂PO₄)中含有N、P元素,属于复合肥,故选D;
【小问8详解】
A、石灰石是块状固体,不用来改良酸性土壤,故A错误;
B、熟石灰是氢氧化钙的俗称,具有碱性,能与酸反应,用来改良酸性土壤,故B正确;
C、烧碱是氢氧化钠的俗称,具有强腐蚀性,不用来改良酸性土壤,故C错误;
D、食盐是氯化钠,不与酸反应,不用来改良酸性土壤,故D错误;
故选B。
14. A~E是初中化学常见的物质,其中B、C 是氧化物且C 是最常见的溶剂,A、E物质类别相同都为碱,D是大理石的主要成分,D、E中含有相同的金属元素。物质间的转化关系如图所示 (“-”表示相邻的两种物质间能发生反应, “→”表示一种物质经一步反应转化为另一种物质,部分反应物、生成物及反应条件已略去)。请回答问题。
(1)D的类别为__________(填“酸”、 “碱”或“盐”) ;
(2)C的用途为_________;
(3)E的化学式为_________;
(4)A与B反应的化学方程式为______。
【答案】(1)盐 (2)灌溉##饮用##配制化学溶液
(3)Ca(OH)2 (4)
【解析】
【分析】D是大理石的主要成分,则D是碳酸钙;B、C是氧化物,且C 是最常见的溶剂,则C是水,B、D能相互转化,D能生成C,则B是二氧化碳,D、E中含有相同的金属元素,则E含有钙元素,E物质类别,则E是氢氧化钙,A、E物质类别相同,E能生成A,则A可以是氢氧化钠,代入验证,推导正确。
【小问1详解】
D是碳酸钙,是由金属阳离子和酸根离子构成的化合物,D的类别为盐。
【小问2详解】
由分析可知,C是水,可用于灌溉、饮用或配制化学溶液。
【小问3详解】
E是氢氧化钙,化学式:Ca(OH)2。
【小问4详解】
A与B反应是指二氧化碳与氢氧化钠溶液反应生成碳酸钠和水,该反应化学方程式:。
15. 甲、乙两种固体(均不含结晶水)的溶解度曲线如图 2 所示,请回答下列问题。
(1)t3℃时,乙的溶解度是_________g;
(2)t1℃,把等质量甲、乙两种物质分别放入两只烧杯中,加入 100 g 水,充分搅拌,溶解情况如图 1 所示,则 B 烧杯内溶质是___________(填“甲”或“乙”);
(3)现对图 1 中两烧杯内物质同时作如下处理,有关说法正确的是__________;
A. 升温至 t2℃,均形成不饱和溶液
B. 升温至 t2℃,所得溶液中溶质的质量分数相同
C. 先升温至 t3℃,再通过恒温蒸发溶剂的方法使两溶液均刚好达到饱和,蒸发水的质量为:烧杯 A > 烧杯 B
【答案】(1)20 (2)甲 (3)AB
【解析】
【小问1详解】
根据溶解度曲线可知,t3℃时,乙的溶解度是20g;
【小问2详解】
t1℃,甲的溶解度小于乙,此时100g水,加入等质量甲和乙,则有沉淀剩余的为甲,所以B烧杯内为甲;
【小问3详解】
A、在t1℃时甲、乙两种物质的质量一定介于甲和乙的溶解度之间,升温至t2℃,甲和乙的溶解度都增大,则甲和乙都可以全部溶解,且比t1℃时溶解的物质多,因此都会形成不饱和溶液,正确;
B、升温至t2℃,甲和乙都溶解,溶解质量相等,且溶剂质量相等,所以形成溶液溶质质量分数相等,正确;
C、t3℃时甲的溶解度大于乙,此时恒温蒸发溶剂达到饱和状态,则甲蒸发的水多,乙蒸发的水少,烧杯A<烧杯B,错误。
故选AB。
三、实验探究题(每空1分,共12分)
16. 实验室制取气体常用到下列装置,根据给出的装置回答下列问题:
(1)图中仪器①的名称是_________。
(2)实验室可用加热氯酸钾和二氧化锰混合物的方法制取氧气,若要制取并收集较纯净的氧气,应选择装置A,D,该反应的化学方程式是_______________。若选用D装置收集氧气,气体收集完毕时,应先_____________,这样操作的目的是防止水倒吸,造成试管炸裂。
(3)实验室制取二氧化碳的化学方程式是_________________,甲同学欲用装置G来收集二氧化碳,则气体应从__________(填“a”或“b”)端通入。
(4)装置B和C 都可以用来制取二氧化碳,比较这两个装置的不同,指出C 装置的一个突出优点是__________。
【答案】(1)锥形瓶 (2) ①. ②. 将导管移出水面
(3) ①. ②. a
(4)可以控制反应的发生和停止
【解析】
【小问1详解】
由图可知,仪器①的名称是:锥形瓶;
【小问2详解】
氯酸钾在二氧化锰的催化下受热分解生成氯化钾和氧气,该反应的化学方程式为:;
若选用D装置收集氧气,气体收集完毕时,应先将导管移出水面,然后熄灭酒精灯,防止水倒流,炸裂试管;
【小问3详解】
实验室通常用石灰石(或大理石)与稀盐酸反应制取二氧化碳,石灰石的主要成分碳酸钙和稀盐酸反应生成氯化钙、二氧化碳和水,该反应的化学方程式为:;
甲同学欲用装置G来收集二氧化碳,二氧化碳的密度比空气大,则气体应从a端通入;
【小问4详解】
与B装置相比,C装置可将固体置于有孔塑料板上,关闭弹簧夹,通过长颈漏斗添加液体,固液接触,生成气体,装置内压强增大,将液体压入长颈漏斗中,固液分离,反应停止,打开弹簧夹,气体导出,固液接触,反应开始,故优点是:可以控制反应的发生和停止。
17. 3月16日沙尘暴席卷我国西北地区,次日多地又遇到降雨。该地某校环境监测实践小组的同学们,对沙尘暴的危害、成分、防护、治理以及水酸碱度的异常变化产生了浓厚的兴趣,在老师的指导下;他们紧急立项,开启了项目性学习的探究之旅。
任务一:分析沙尘暴的危害
(1)当人暴露于沙尘天气中时,含有各种有毒的化学物质、病菌等的尘土可进入到口、鼻、眼、耳中引发各种疾病。除此之外,沙尘暴还会产生的危害是___________________(写1条)。
任务二:探究沙尘暴的成分
【信息检索】我国西北地区,含有大量钠盐的干涸盐湖和盐碱地总面积约有 50万平方公里,为沙尘暴的形成埋下隐患。
【猜想假设】此次沙尘暴中可含有碳酸钠等碱性物质。
进行实验】
(2)取少量盐碱地的土壤与蒸馏水按1:5的质量比在烧杯中混合,充分搅拌后静置,取上层清液,用如图装置完成如下实验。
【反思评价】
(3)步骤①中发生反应的化学方程式为__________________,属于复分解反应。
(4)若加入的X是______________(填化学式),则只能证明沙尘暴中含有 而不能确定是否含有NaOH。
任务四:评价雨水 pH异常的原因
【数据监测】小组同学在老师的帮助下从环保部获得了当地雨水的pH数据。
【表达交流】
(5)3月17日,雨水 pH 出现异常的原因是_______________。
【检查进度】
(6)该项目性学习还没有进行的探究项目是____________________。
【答案】(1)影响出行,影响户外工作(合理即可) (2)足量的氯化钙溶液
(3)
(4)Ca(OH)2(合理即可)
(5)沙尘暴中含有Na2CO3,引起雨水pH增大 (6)防护、治理
【解析】
【小问1详解】
沙尘暴除了危害人体健康,还影响出行,影响户外工作等;
【小问2详解】
①氯化钙能与碳酸钠反应生成碳酸钙和氯化钠,故挤压胶头滴管a,滴入足量的氯化钙溶液,产生白色沉淀,说明含碳酸钠,且足量的氯化钙溶液能将碳酸钠除尽;
②挤压胶头滴管b,滴入几滴酚酞溶液,酚酞溶液不变色,说明不含氢氧化钠;
【小问3详解】
步骤①中发生反应为氯化钙和碳酸钠反应生成碳酸钙和氯化钠,该反应的化学方程式为:;
【小问4详解】
若加入的X是氢氧化钙,氢氧化钙与碳酸钠反应生成碳酸钙和氢氧化钠,产生白色沉淀,说明含碳酸钠,但是该反应生成了氢氧化钠,会对氢氧化钠的检验产生干扰,故不能确定是否含有氢氧化钠,故填:Ca(OH)2;
【小问5详解】
3月16日沙尘暴席卷我国西北地区,次日多地又遇到降雨,沙尘暴中含碳酸钠,碳酸钠显碱性,引起雨水pH增大,故雨水 pH 出现异常;
【小问6详解】
该小组同学对沙尘暴的成因、危害、成分以及水酸碱度的异常变化进行了探究,还没有进行的探究项目是:防护、治理。
四、计算题(共4分)
18. 某小组用粗锌测定某稀硫酸中溶质的质量分数。取一定质量的稀硫酸于烧杯中,称量稀硫酸和烧杯的总质量;然后,向其中分两次加入粗锌(杂质不参加反应),实验过程和数据如图所示。请计算:
(1)生成氢气的总质量为 g。
(2)稀硫酸中溶质的质量分数。
【答案】(1)0.2g;(2)9.8%
【解析】
【详解】(1)由图可知,先加入8g粗锌,反应后,天平显示的质量是213.4g,再加入2g粗锌,天平显示的质量是215.4g,故第一次加入8g粗锌,已经完全反应。生成氢气的总质量为:205.6g+8g-213.4g=0.2g;
(2)解:设稀硫酸中溶质的质量分数为x
加入稀硫酸的质量为:205.6g-105.6g=100g;
x=9.8%
答:稀硫酸中溶质的质量分数为9.8%。选项
实践活动
化学知识
A
用自制简易净水器净化雨水
净化后得到纯水
B
给大棚蔬菜施加气体肥料CO2
CO2是光合作用的原料
C
用微型空气质量检测仪测 SO2含量
SO2属于空气污染物
D
用橡皮泥制作氨分子的结构模型
氨分子由氮原子和氢原子构成
选项
实验目的
实验方案
A
除去H2中混有的少量CO
通过灼热的CuO
B
从KCl和MnO2的混合物中回收MnO2
加水充分溶解、过滤、洗涤、干燥
C
鉴别NaCl溶液和NaOH溶液
分别滴加CuSO4溶液,观察现象
D
区分羊毛纤维与合成纤维
抽丝灼烧闻气味
项目
实验步骤
实验现象
实验结论
方案
①挤压胶头滴管 a, 滴入__________
产生白色沉淀
沙尘暴中含有Na2CO3,不含 NaOH
②挤压胶头滴管b,滴入几滴酚酞溶液
酚酞溶液不变色
测定时间
3月5日
3月17日
3月28日
3月 31 日
pH
5.57
5.73
5.60
5.59
22,2024年甘肃省武都区城关学校联考中考二模化学试题: 这是一份22,2024年甘肃省武都区城关学校联考中考二模化学试题,共4页。试卷主要包含了单项选择题,填空与简答,实验探究题,计算题等内容,欢迎下载使用。
04,2024年甘肃省陇南市武都区城关学校联考中考一模化学试题: 这是一份04,2024年甘肃省陇南市武都区城关学校联考中考一模化学试题,共4页。
2024年甘肃省武都区部分学校中考二模考试化学试题: 这是一份2024年甘肃省武都区部分学校中考二模考试化学试题,共7页。试卷主要包含了化学与生产、生活关系密切,实验操作是实践探究的基础,如图为某化学反应的微观示意图,下列能正确反映变化关系的是等内容,欢迎下载使用。

