


陕西省韩城市2023-2024学年高二下学期期末考试生物试题
展开
这是一份陕西省韩城市2023-2024学年高二下学期期末考试生物试题,共9页。
注意事项:
1.本试题共8页,满分100分,答题时间75分钟。
2.答卷前,考生务必将自己的姓名和准考证号填写在答题卡上。
3.回答选择题时,选出每小题答案后,用2B铅笔把答题卡上对应题目的答案标号涂黑。如需改动,用橡皮擦干净后,再选涂其它答案标号。回答非选择题时,将答案写在答题卡上。写在本试卷上无效。
4.考试结束后,监考员将答题卡按顺序收回,装袋整理;试题不回收。
第I卷(选择题共40分)
一、选择题(本大题共12小题,每小题2分,计24分,在每小题给出的四个选项中,只有一项是符合题目要求的)
1.我国劳动人民利用传统发酵技术制作出大量美味食品,如腐乳、泡菜等,为生活增添了丰富的色彩,也传承和发扬了中华优秀传统饮食文化。下列有关腐乳和泡菜制作的叙述,正确的是( )
A.腐乳和泡菜的制作主要利用的是发酵菌种的无氧发酵
B.两者起主要作用的菌种在结构上均无成形的细胞核
C.腐乳鲜美的味道主要由蛋白质分解成的小分子物质引起
D.制作泡菜过程中先将蔬菜装至八成满,然后倒入煮沸的盐水
2.下列关于实验室常用的消毒和灭菌方法的叙述,错误的是( )
A.接种箱使用前可以用紫外线照射进行消毒
B.培养基分装倒入培养皿后进行高压蒸汽灭菌
C.培养皿可放入干热灭菌箱采用干热灭菌法灭菌
D.接种环在酒精灯火焰的充分燃烧层进行灼烧灭菌
3.某科研小组研究发现,若长期使用杀虫剂S(一种有机磷农药)可造成其在土壤中严重残留,而木霉能有效将其降解。某研究小组欲从该土壤中分离出木霉,下列有关叙述错误的是( )
A.配制培养基时需满足木霉对pH的需求
B.可用加入杀虫剂S作为唯一碳源的选择培养基以分离木霉
C.分离菌株前应对土壤溶液进行摇床培养,以扩大目标菌株数量
D.用血细胞计数板对木霉直接计数,计算值通常少于实际的活菌数
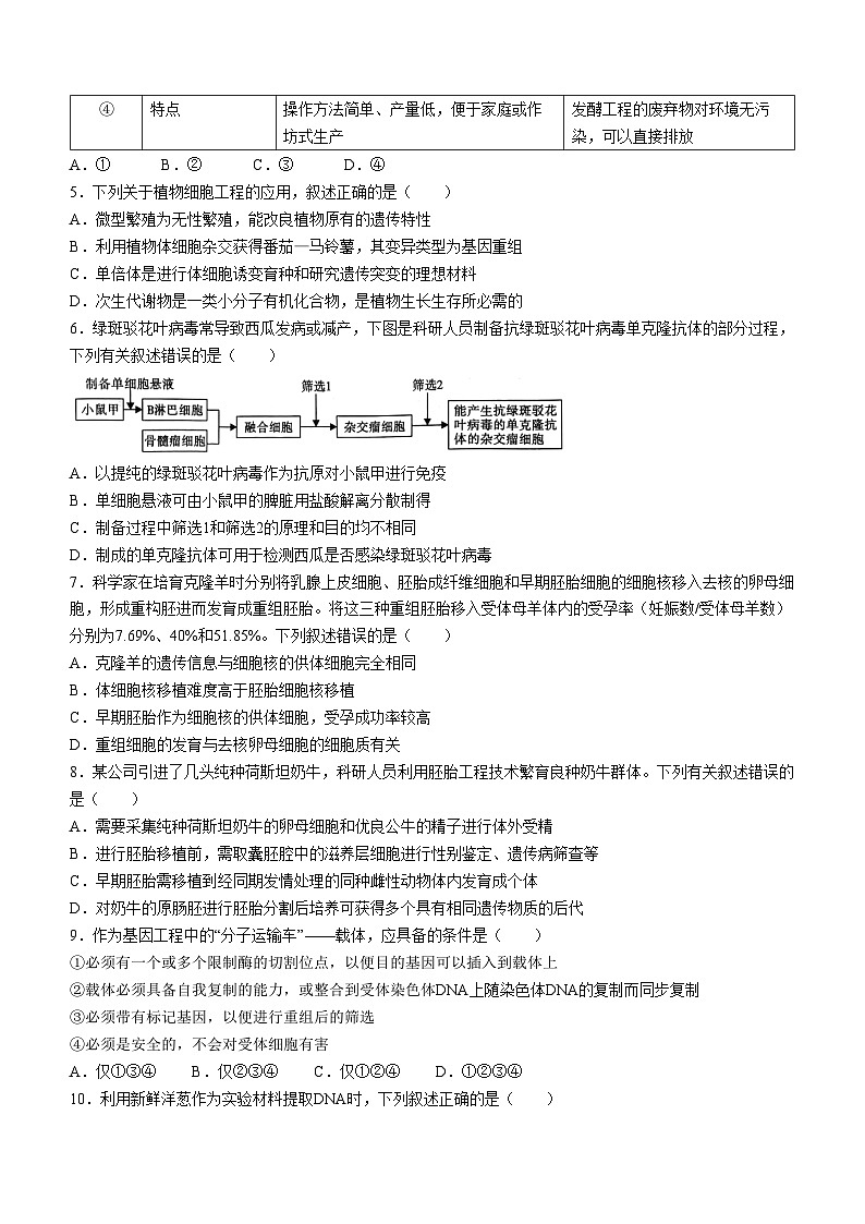
4.发酵是指人们利用微生物,在适宜的条件下,将原料通过微生物的代谢转化为人类所需要的产物的过程。下列有关传统发酵与发酵工程的叙述,错误的是( )
A.①B.②C.③D.④
5.下列关于植物细胞工程的应用,叙述正确的是( )
A.微型繁殖为无性繁殖,能改良植物原有的遗传特性
B.利用植物体细胞杂交获得番茄—马铃薯,其变异类型为基因重组
C.单倍体是进行体细胞诱变育种和研究遗传突变的理想材料
D.次生代谢物是一类小分子有机化合物,是植物生长生存所必需的
6.绿斑驳花叶病毒常导致西瓜发病或减产,下图是科研人员制备抗绿斑驳花叶病毒单克隆抗体的部分过程,下列有关叙述错误的是( )
A.以提纯的绿斑驳花叶病毒作为抗原对小鼠甲进行免疫
B.单细胞悬液可由小鼠甲的脾脏用盐酸解离分散制得
C.制备过程中筛选1和筛选2的原理和目的均不相同
D.制成的单克隆抗体可用于检测西瓜是否感染绿斑驳花叶病毒
7.科学家在培育克隆羊时分别将乳腺上皮细胞、胚胎成纤维细胞和早期胚胎细胞的细胞核移入去核的卵母细胞,形成重构胚进而发育成重组胚胎。将这三种重组胚胎移入受体母羊体内的受孕率(妊娠数/受体母羊数)分别为7.69%、40%和51.85%。下列叙述错误的是( )
A.克隆羊的遗传信息与细胞核的供体细胞完全相同
B.体细胞核移植难度高于胚胎细胞核移植
C.早期胚胎作为细胞核的供体细胞,受孕成功率较高
D.重组细胞的发育与去核卵母细胞的细胞质有关
8.某公司引进了几头纯种荷斯坦奶牛,科研人员利用胚胎工程技术繁育良种奶牛群体。下列有关叙述错误的是( )
A.需要采集纯种荷斯坦奶牛的卵母细胞和优良公牛的精子进行体外受精
B.进行胚胎移植前,需取囊胚腔中的滋养层细胞进行性别鉴定、遗传病筛查等
C.早期胚胎需移植到经同期发情处理的同种雌性动物体内发育成个体
D.对奶牛的原肠胚进行胚胎分割后培养可获得多个具有相同遗传物质的后代
9.作为基因工程中的“分子运输车”——载体,应具备的条件是( )
①必须有一个或多个限制酶的切割位点,以便目的基因可以插入到载体上
②载体必须具备自我复制的能力,或整合到受体染色体DNA上随染色体DNA的复制而同步复制
③必须带有标记基因,以便进行重组后的筛选
④必须是安全的,不会对受体细胞有害
A.仅①③④B.仅②③④C.仅①②④D.①②③④
10.利用新鲜洋葱作为实验材料提取DNA时,下列叙述正确的是( )
A.将猪的成熟红细胞置于清水中,也可以得到DNA的粗提取物
B.在DNA粗提取液中加入75%的预冷酒精后,蛋白质会与DNA分离并析出
C.用2m/L的氯化钠溶液溶解DNA粗提取物并离心后,要保留上清液
D.将提取到的丝状物与二苯胺溶液充分混匀后溶液迅速变为蓝色
11.水蛭素(EH)具有较好的抗凝血活性,临床上被用作抗血栓药物。利用酵母菌工业化生产EH时,生产周期长、目标蛋白表达效率较低;利用大肠杆菌进行生产时,基因的转录和翻译都正常,但多肽链错误折叠,产生的无活性的EH会聚集形成水不溶性的包涵体。研究人员通过改造EH基因,以期获得能在大肠杆菌中表达的可溶性EH。下列叙述错误的是( )
A.大肠杆菌在细胞增殖和代谢速率上较快,可用来改进酵母菌生产EH时的缺点
B.包涵体中错误折叠的EH与酵母菌生产的EH在氨基酸序列上有较大差异
C.为提高基因表达载体进入大肠杆菌的效率,需要用Ca2+处理大肠杆菌
D.判断转基因大肠杆菌是否成功,需要对可溶性EH的抗凝血活性进行测定
12.生物技术的安全性和伦理问题是社会关注的热点,下列叙述错误的是( )
A.转基因生物可能会成为新的过敏原,引发新的过敏反应
B.种植转基因植物有可能因基因扩散而影响野生植物的遗传多样性
C.当今社会的普遍观点是禁止生殖性克隆人,同时坚决反对治疗性克隆
D.我国奉行不发展、不生产、不储存生物武器的政策,反对生物武器的扩散
二、选择题(本大题共4小题,每小题4分,计16分。在每小题给出的四个选项中,有的只有一项符合题目要求,有的有多项符合题目要求。全部选对的得4分,选对但不全的得2分,有选错的得0分)
13.山西老陈醋含有多种营养成分,具有调节血脂、保护肝脏等功效,其制作工艺如下图所示。
下列叙述正确的是( )
高粱→蒸煮→拌大曲→酒精发酵→醋酸发酵→熏醅→淋醋→陈酿
注:以大麦、豌豆等原料制成的大曲,含有多种与发酵有关的微生物。
A.蒸煮可杀死高粱中的微生物,再通过拌大曲加入发酵所需菌种
B.酒精发酵起主要作用的是酵母菌,通常前期通气后期密封发酵
C.醋酸发酵起主要作用的是醋酸菌,较前一阶段需适当降低温度
D.醋酸发酵过程发生的主要反应为乙醇先转化为乙醛再变为乙酸
14.细胞融合技术有着广泛应用。如图为细胞融合的简略过程,下列叙述正确的是( )
A.若该图表示植物体细胞杂交技术,则C细胞再生出细胞壁后会发育为愈伤组织
B.若该图表示动物细胞融合技术,则可用高Ca2+-高pH融合法诱导A、B细胞融合
C.若A、B分别是白菜(2n)的卵细胞和甘蓝(2n)的精子,则C细胞发育成的植株不可育
D.若A和B分别为基因型AaBB、aaBb植株的花粉细胞,则去壁后两两融合可得到4种基因型细胞
15.为研究多种血糖调节因子的作用,我国科学家开发出胰岛素抵抗模型黑鼠。为扩增模型鼠数量,科学家通过诱导优良模型鼠体细胞转化获得诱导胚胎干细胞(iPS细胞),继而利用iPS细胞培育出与模型鼠遗传特性相同的克隆鼠,具体步骤如图所示。下列叙述错误的是( )
A.iPS细胞培养时培养液中通常需要添加血清等物质
B.胚胎移植后,重构胚进一步扩大导致囊胚腔破裂的过程称为孵化
C.为确定克隆鼠培育是否成功,要对黑色鼠3进行胰岛素抵抗的相关检测
D.为获得更多的双细胞胚,可对白色鼠1注射促性腺激素达到超数排卵的目的
l6.琼脂糖凝胶电泳常用于基因工程中不同DNA片段的检测,研究人员用EcR I和Sma I两种限制酶处理某DNA分子,得到图2所示图谱,其中1号泳道是标准DNA样品,2号、3号、4号分别是EcR I单独处理、Sma I单独处理、两种酶共同处理后的电泳结果;图1为EcR I切割该DNA分子后的结果。下列说法正确的是( )
图1 图2
A.该DNA分子最可能是含1000bp的环状DNA
B.图1中形成的黏性末端仅能用E.cliDNA连接酶连接
C.据图2可知,该DNA分子中EcR I和Sma I的酶切位点各有一个
D.EcR I和Sma I的切割位点最短相距约600bp
第Ⅱ卷(非选择题共60分)
三、非选择题(本大题共5小题,计60分)
17.(12分)苹果富含矿物质和维生素,真菌X可引起苹果树腐烂病,对苹果树威胁很大,目前该病仍以化学防治为主。研究人员欲从土壤中分离筛选出能抑制真菌X的芽孢杆菌进行生物防治。分离筛选芽孢杆菌的实验流程如下图所示,分析回答以下问题:
(1)将5g土壤加入盛有_______mL无菌水的锥形瓶中,可得到稀释10倍的土壤悬液;经过梯度稀释后即可接种到培养基上,再根据培养基上菌落的_______等特征鉴别出芽孢杆菌并进一步纯化。
(2)上图所示分离筛选芽孢杆菌的方法是_______。观察记录结果,若103稀释倍数下的三个平板菌落数分别为58、73和97,104稀释倍数下的三个平板菌落数分别为8、15和28。据此估算每克土壤中含相关微生物的数目为_______个。
(3)目的菌株筛选时,需在上图中多个实验组和对照组的A处接种等量真菌X,并在不同实验组的B处接种一系列不同含量的同种芽孢杆菌,然后在相同且适宜的条件下培养合适的时间。判断目的菌株抑菌效果最佳的依据是_______。
(4)为进一步检测芽孢杆菌的抑菌效果,某同学选用健康苹果树枝条进行测定,请为该同学设计简要的实验思路______________。
18.(12分)紫草是一种重要的药用植物,其根部富含红色的萘醌类次生代谢产物——紫草宁及其衍生物。它们具有抗菌、消炎、活血、诱导癌细胞凋亡等功效,同时也是一种天然染料。由于大规模的乱采滥挖,野生紫草资源已趋于衰竭,为更好地获得紫草宁及其衍生物,利用新生营养芽为外植体获得愈伤组织,然后在液体培养基中悬浮培养来生产紫草宁已成为解决问题的重要手段。
请分析回答下列问题:
(1)选用新生营养芽为外植体的原因是______________(答出一点)。外植体经过诱导后形成愈伤组织的过程称为______________。
(2)培养过程中需要加入蔗糖,蔗糖的作用是______________(答出两点)。还要加入一定的植物激素,常用的植物激素有______________。
(3)研究发现,悬浮培养比固体培养更有利于紫草细胞的生长,原因是_____________________。
(4)紫草悬浮培养时细胞的生长曲线如图所示。
悬浮培养时细胞的生长曲线
接种后第3天左右,紫草宁及其衍生物开始形成;对数生长期及直线生长期,紫草宁含量逐步上升;静止期,紫草宁形成速度加快至最高水平。这说明细胞分裂生长缓慢_______(填“有利于”或“不利于”)目的产物的形成。
19.(12分)将外源DNA与精子在吡啶核苷酸辅酶剂中一起孵育,精子可捕获外源DNA,并通过受精过程将外源DNA导入受精卵,该方法为精子载体法,能大大简化转基因动物的制备过程。如图表示用该方法制备转基因鼠的流程。据图分析,回答下列问题:
(1)从小鼠体内采集到的精子需要进行_______处理才能用于体外受精,同时采集到的卵母细胞一般需培养到_______期。
(2)过程③中,受精卵在体外培养时,一般要置于含有95%空气和5%CO2的混合气体的培养箱中培养,其中CO2的主要作用是_______,受精卵增殖为早期胚胎的分裂方式是_______。
(3)将早期胚胎移植到代孕母鼠体内时,一般_______(填“需要”或“不需要”)使用免疫抑制剂处理代孕母鼠,这是由于______________。
(4)实验人员利用精子载体法将外源DNA导入小鼠精子,检测发现,不同小鼠个体精子中外源DNA的阳性率平均为13%左右。进一步实验,让检测为阳性的精子进行受精作用,将受精卵进行体外培养,胚胎中外源DNA表达的阳性率为4.7%。该实验结果说明运用精子载体法制备小鼠疾病模型_______(填“具有”或“不具有”)可行性。
20.(12分)人血清白蛋白(HSA)是血浆蛋白的主要成分,具有维持血浆渗透压和进行物质运输的功能。利用基因工程生产重组人血清白蛋白(rHSA)可解决HSA短缺问题。科研人员依据基因组中HSA基因的碱基序列,同时考虑生产菌X(一种组氨酸缺陷型酵母菌)的生理特点,人工设计了rHSA基因。图1表示HSA基因,图2为基因工程所用质粒及相关元件(基因S控制合成信号肽,能引导后续合成的肽链进入内质网腔;HIS4控制合成组氨酸)。请回答下列问题:
图1 图2
(1)若要扩增出HSA基因并用于表达载体的构建,应选择的引物是图1中的______________,其作用是______________。
(2)采用PCR技术扩增rHSA时,每次循环一般依次经过变性、复性和_______三个步骤。构建基因表达载体时,将HSA基因构建在图2中的S基因后形成融合基因,目的是______________。
(3)rHSA基因导入生产菌X需要经过两次筛选:第一次在含有氨苄青霉素的培养基中筛选得到含rHSA基因表达载体的大肠杆菌;第二次筛选时,将上述大肠杆菌与生产菌X混合,然后在_______的基本培养基上培养,筛选出含有rHSA基因表达载体的生产菌X。rHSA基因表达载体既可在大肠杆菌中又可在生产菌X中稳定遗传的原因是______________。
(4)AOX1为甲醇氧化酶的启动子,以其作为rHSA基因的启动子时,在以甲醇为碳源的培养基中rHSA基因正常表达,无甲醇时该基因不表达。从生产控制的角度分析,选用AOX1作为rHSA基因的启动子的优点是______________。
21.(12分)甜蛋白是一种高甜度的特殊蛋白质,为了改善黄瓜的品质,科学家利用农杆菌转化法将一种甜蛋白基因成功导入黄瓜试管苗叶细胞,再经植物组织培养获得甜蛋白基因过量表达的转基因黄瓜植株。图1为甜蛋白基因及限制酶切割位点。请回答下列问题:
图1 图2
(1)限制酶切割DNA分子时破坏的化学键是_______。上述实现转基因技术过程中,科学家利用了如图2所示PBI121质粒,为了保证目的基因能够正确插入质粒,切割目的基因及PBI121质粒可用的限制酶为_______。
(2)利用农杆菌转化法能将甜蛋白基因转入黄瓜细胞,转化是指______________。
(3)转入甜蛋白基因后的黄瓜细胞,转化后应在培养基中添加_______(填“新霉素”或“卡那霉素”或“新霉素和卡那霉素”),筛选转化成功的愈伤组织。若要获得产甜蛋白能力更强的基因,可以对甜蛋白基因进行改造,最终得到更多的甜蛋白,该过程可以通过蛋白质工程完成,基本思路为______________。
(4)下表是鉴定含甜蛋白基因黄瓜植株的4种方法。请预测同一后代群体中,通过4种方法检出的含甜蛋白基因黄瓜植株的比例,从小到大依次是______________。
韩城市2023~2024学年度第二学期期末质量检测
高二生物学试题参考答案及评分标准
一、选择题(本大题共12小题,每小题2分,计24分)
1.C2.B3.D4.D5.C6.B7.A8.D9.D10.C11.B12.C
二、选择题(本大题共4小题,每小题4分,计16分。全部选对的得4分,选对但不全的得2分,有选错的得0分)
13.ABD14.AC15.B16.AC
三、非选择题(本大题共5小题,计60分)
17.(12分,每空2分)
(1)45菌落的大小、形状、颜色及菌落的隆起程度
(2)稀释涂布平板法7.6×105
(3)实验组A菌落的直径最小
(4)选取品种健康的苹果树枝条进行消毒和打孔,对照组涂抹等量的无菌水,实验组涂抹适量且等量的筛选出来的具有抗菌作用的芽孢杆菌,在打孔处均接种等量的苹果腐烂病菌,在适宜的条件下培养相同时间后测量并计算抑菌率
18.(12分,每空2分)
(1)该部位细胞分化程度低,容易诱导形成愈伤组织;该部位病毒极少甚至无病毒(答出一点即可)脱分化
(2)作为碳源,提供能量;维持细胞的渗透压(答出两点,答出一点得1分)生长素和细胞分裂素
(3)悬浮培养可以增加培养细胞与培养液的接触面积,改善营养供应可带走培养物产生的有害代谢产物,避免有害代谢产物局部浓度过高等问题;保证氧的充分供给等(答出一点即可)
(4)有利于
19.(12分,除说明外每空2分)
(1)获能MⅡ
(2)维持培养液的pH有丝分裂(1分)
(3)不需要(1分)代孕母鼠一般不会对移植的胚胎发生免疫排斥反应
(4)具有
20.(12分,除说明外每空2分)
(1)引物Ⅱ和引物Ⅲ使DNA聚合酶能够从引物的3端开始连接脱氧核苷酸
(2)延伸(1分)可以让rHSA具有信号肽,有利于其进入内质网中进行加工
(3)不含组氨酸(1分)该基因表达载体上既有原核生物复制原点,又有真核生物复制原点
(4)可以通过控制培养液中甲醇的有无来控制rHSA基因的表达
21.(12分,每空2分)
(1)磷酸二酯键Sac I、Xba I
(2)目的基因进入受体细胞内,并且在受体细胞内维持稳定和表达的过程
(3)新霉素预期的甜蛋白功能→设计预期的甜蛋白结构→推测应有的氨基酸序列→找到并改变相对应的脱氧核苷酸序列(基因)或合成新的基因→获得所需要的蛋白质
(4)P4、P3、P2、P1
序号
比较项目
传统发酵
发酵工程
①
菌种
天然存在的混合菌种
大多为选育的单一优良菌种
②
发酵方式
一般是固体或半固体
通常是液体发酵
③
发酵条件控制
不易控制,易受杂菌污染和外界条件影响
可精确控制,严格无菌操作
④
特点
操作方法简单、产量低,便于家庭或作坊式生产
发酵工程的废弃物对环境无污染,可以直接排放
方法
检测对象
检测目标
检出的含甜蛋白基因植株的比例
PCR扩增
基因组DNA
甜蛋白基因
P1
分子杂交
总mRNA
甜蛋白基因转录产物
P2
抗原——抗体杂交
总蛋白质
甜蛋白基因编码的蛋白质
P3
测甜度
黄瓜
含甜蛋白基因黄瓜
P4
相关试卷
这是一份陕西省韩城市2023-2024学年高二下学期期末考试生物试题(含答案),共9页。
这是一份陕西省韩城市2023-2024学年高二下学期期末考试生物试题(无答案),共7页。
这是一份陕西省韩城市2023-2024学年高二下学期期末考试生物试题,共8页。
