2024届福建省莆田市2023-2024学年高三下学期模拟预测生物试题
展开
这是一份2024届福建省莆田市2023-2024学年高三下学期模拟预测生物试题,共11页。试卷主要包含了线粒体是细胞内重要的细胞器等内容,欢迎下载使用。
生物试卷
1.支原体是目前已知最小的原核生物,其中肺炎支原体可引发肺炎。下列有关支原体的叙述正确的是
A.遗传物质为 RNA
C.无生物膜系统
B.细胞中没有细胞器
D.可进行有丝分裂
2.线粒体是细胞内重要的细胞器。线粒体可用于进化研究,最主要的依据是
A.线粒体是有氧呼吸的主要场所
C.线粒体存在于各地质年代生物细胞中
B.线粒体基因的遗传遵循孟德尔定律
D.线粒体 DNA 复制时会发生基因突变
3.葡萄糖进入细胞后在己糖激酶的作用下磷酸化,然后才能分解成丙酮酸。脱氧葡萄糖(2-DG)可与葡萄
糖竞争己糖激酶,但不生成丙酮酸。下列说法正确的是
A. 己糖激酶在细胞质基质和线粒体基质起作用
B. 己糖激酶基因在机体的多种细胞中均能表达
C. 2-DG 在细胞内的大量积累有利于机体降血糖
D. 2-DG 进入细胞不需要细胞膜上蛋白质的协助
4. 味精的主要成分是谷氨酸钠,一般通过谷氨酸棒状杆菌发酵生产。谷氨酸棒状杆菌是一种好氧菌,依 靠细胞膜上的转运蛋白分泌谷氨酸。下列措施中,不利于提高谷氨酸钠产量的是
A.适当通气并搅拌
B.筛选谷氨酸高产菌株
C.抑制谷氨酸转运蛋白基因的表 D.适当增加谷氨酸棒状杆菌接种量
5.“ 筛选” 是生物技术与工程中常用的技术手段。下列叙述错误的
A.培育转基因抗虫棉时,需从分子水平及个体水平进行筛选
B.单倍体育种时,需对 F1 的花药进行筛选后才可继续进行组织培养
C.胚胎移植前,需对通过体外受精或其他方式得到的胚胎进行质量筛D.制备单克隆抗体时,需从分子水平筛选能产生所需抗体的杂交瘤细胞
6.人类眼白化病是由 X 染色体上的隐性基因 a 控制的遗传病。某成年男性患眼白化病,若不考虑突变,则 下列有关该男性睾丸内处于分裂时期的某细胞的叙述,错误的是()
A.若细胞内的常染色体有 22 条,则该细胞可能不携带 a 基因 B.若细胞内的性染色体有 2 条,则该细胞可能不携带 a 基因 C.若细胞内的常染色体有 44 条,则该细胞可能携带 2 个 a 基因 D.若细胞内的性染色体有 4 条,则该细胞可能携带 4 个 a 基因
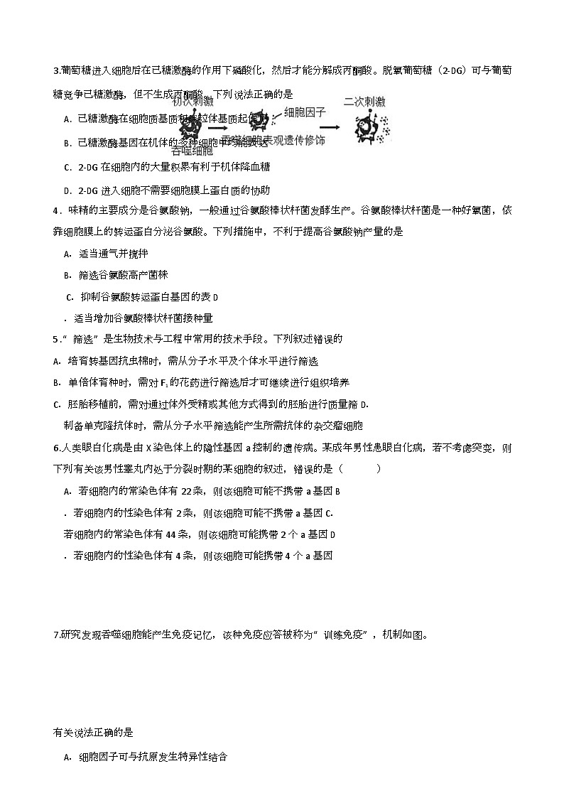
7.研究发现吞噬细胞能产生免疫记忆,该种免疫应答被称为“ 训练免疫” ,机制如图。
有关说法正确的是
A.细胞因子可与抗原发生特异性结合
B.二次刺激促进吞噬细胞的增殖分化
C.吞噬细胞表观遗传修饰可通过有性生殖传递给后代
D.内源性抗原诱导的“ 训练免疫” 可能导致自身免疫病加剧
8. 下列研究方法与研究内容相匹配的是
选项研究方法
A纸层析法
B诱变剂处理愈伤组织细胞并观察其分裂
C黑光灯诱捕法
D电泳
研究内容
从绿叶中提取色素
特定基因在减数分裂过程中的分配
调查趋光性昆虫的年龄结构
鉴定 PCR 的产物情况
A. AB. BC. CD. D
9.有丝分裂中期染色体的着丝粒只与一侧的纺锤丝相连,细胞将延缓后期的起始,直至该染色体与另一极
的纺锤丝相连,并正确排列在赤道板上。此过程受位于染色体上的 Mad2 蛋白的控制,其机制是 Mad2 蛋白
提供一个“ 等待” 信号延缓后期的起始,直到所有染色体着丝粒正确排列在赤道板上该蛋白才会消失。下
列叙述正确的是
A.Mad2 蛋白含量在有丝分裂时呈周期性变化
B.Mad2 蛋白异常会导致细胞分裂过程中出现单附着染色体
C.若分裂中的细胞出现单附着染色体,则其子代细胞发生染色体变异
D.秋水仙素处理使细胞染色体数目加倍的原因是破坏了 Mad2 蛋白
10.传粉昆虫访问一朵花后,飞向另一朵花,当其接近花冠口后随即飞离,被视为访花偏好。研究者对毛
地黄鼠尾草传粉者访花偏好进行了观测,结果如下图。下列说法错误的是
A.传粉者对冠口宽的偏好差异株内大于株间
B.不同类型的花需产生定向突变以适应传粉者
C.传粉者访花偏好可能与传粉者记忆能力有关
D.花结构的多样性是自然选择后不断积累的结果
11.科研人员为揭示水稻分蘖对低磷胁迫的响应机制以及该过程与生长素的关系,研究了不同条件对水稻
分蘖数的影响,结果如下图所示。下列说法错误的是
A.低磷胁迫下,生长素是抑制水稻分蘖的重要因素
B.芽和幼嫩的叶产生的内源生长素可抑制水稻分蘖
C.水稻通过减少分蘖降低磷的利用以响应低磷胁迫
D.生长素与低磷胁迫通过调控基因的表达影响分蘖
12. Transwell 实验可模拟肿瘤细胞侵袭过程。取用无血清培养液制成的待测细胞悬液加入膜上铺有基质
胶的上室中,下室为有血清培养液,上下层培养液以一层具有一定孔径的聚碳酸酯膜分隔开,放入培养箱
中培养,通过计数下室的细胞量即可反映细胞的侵袭能力,如图所示。下列说法正确的是
A.肿瘤细胞可分泌水解酶将聚碳酸酯膜分解后进入下室
B.需将培养室置于含适宜浓度 CO2 的培养箱中,以刺激细胞呼吸
C.血清培养液中含有某些因子促使肿瘤细胞向营养高的下室移动
D.进入下室的肿瘤细胞数量越多,说明肿瘤细胞的分裂能力越强
13.治理被污染的水体,科研人员通过引进河水、引种植物(A 区域挺水植物芦苇,B、C 区域沉水植物伊
乐藻、苦草)等措施,建成了城市湿地景观公园,图中箭头代表水流方向。一段时间后,污染的水体环境
明显改善。芦苇生长快,能大量吸收污水中 N、P 等营养物质,同时对汞等重金属及其他有害物质具有较
强的富集能力。下列叙述错误的是
A.不同区域选择种植不同类型的植物且兼顾各种生物的数量,这体现协调原理
B.B、C 区域选择植物搭配时,除景观环境外,还需考虑与本土物种的种间关系
C.与进水口水样相比,出水口水样中 N、P 含量下降、有毒物质减少、溶解氧上升
D.对于芦苇的后期处理应该将芦苇秸秆就地掩埋后还田,以实现物质的循环利用
14.美丽星杆藻和针杆藻在细胞壁形成过程中都需要硅酸盐。下图表示二者单独培养和混合培养时,两种
藻 类 的 种 群 密 度 及 培 养 液 中 硅 酸 盐 的 含 量 变 化 。 下 列 相 关 叙 述 错 误 的 是
A.两种藻类单独培养时均呈“ S” 形增长
B.二者的竞争优势取决于初始种群密度
C.美丽星杆藻在低硅酸盐水平下不具有竞争优势
D.自然界中硅酸盐含量可能导致二者生态位分化
15.科研人员从肿瘤细胞中发现了大量的蛋白 S,为研究其功能做了如下实验:在反应体系中适时加入 DNA
模板、RNA 聚合酶、原料(其中鸟嘌呤核糖核苷酸用 32P 标记)、肝素、蛋白 S,结果如图所示。下列有关
叙述错误的是
A.DNA 模板上可能有多个位点被 RNA 聚合酶识别并结合
B.蛋白 S 能解除肝素对 DNA 复制的抑制作用
C.肝素可能改变了 RNA 聚合酶的空间结构
D.对照组先后加人肝素和等量不含蛋白 S 的缓冲液
二.非选择题
16.光合能力是作物产量的重要决定因素。为研究水稻控制光合能力的基因,科研人员获得了一种植株高
度和籽粒重量都明显下降的水稻突变体,并对其进行了相关实验。
(1)叶绿体中的光合色素分布在上,能够吸收和利用光能。光合色素吸收的光能,在光反应
阶段的用途是,该过程的产物参与暗反应阶段有机物的合成,产生蔗糖和淀
粉。实验中,科研人员利用水稻突变体而不是正常植株进行研究,理由
是。
(2)为了从细胞水平分析突变体光合产量变化的原因,科研人员用电镱观察野生型和突变体水稻的叶绿
体,结果如图所示,与野生型相比,突变体的叶绿体出现了两方面的明显变化:①_______________________;
②____________________。
(3)进一步研究突变体光合产量变化的根本原因,研究人员对突变体进行基因测序,发现其酶 G 基因出
现异常。半乳糖脂是类囊体膜的主要脂质成分,对于维持类囊体结构具有重要作用,酶 G 基因表达的酶 G
参与半乳糖脂合成过程。测定野生型、突变体和转入酶 G 基因的突变体中的半乳糖脂及叶绿素含量,结果
如下表所示。
野生型突变体转入酶 G 基因的突变体
半乳糖脂相对值342633
叶绿素含量相对值3.422.533.41
对比三种拟南芥的测定结果表明,______________________。
(4)综合上述研究,请解释在相同光照条件下,突变体产量下降的原因__________________。
17.海岸潮间带常见滨蟹、玉黍螺和墨角藻,滨蟹是玉黍螺的捕食者,玉黍螺取食墨角藻。为研究捕食者
对被捕食者的影响,科研人员利用滨蟹、玉黍螺、墨角藻进行实验。
(1)在生态系统中,位于食物链上的相邻物种之间存在着“ 食”与“ 被食”的关系,还可能通过相
互联系。
(2)科研人员制作了四个培养箱(水流可通过),每个培养箱内放置两块平板,平板上长有墨角藻供玉
黍螺取食。四个培养箱分别如下图进行处理,若干天后计数并统计平板上墨角藻的存留率。
①本实验中 d 组的作用是排除_______对实验结果产生的影响。
②本实验用带孔不透明的隔板隔开滨蟹和玉黍螺,防止滨蟹直接捕食玉黍螺,推测滨蟹影响玉黍螺取食墨
角藻的方式是。
(3)上述实验统计得到的墨角藻存留率如图 2.
依据实验结果可得出的结论是________。
18.花生具有一定的耐盐能力,为研究花生耐盐能力的生理机制,研究人员进行系列实验。回答下列问题:
(1)脱落酸的产生和分布是的结果,也受到环境因素的影响。
(2)LOSS 基因是脱落酸合成途径的关键基因,将反义 LOSS 基因导入模式生物(烟草)中制备反义 LOSS
转基因植株,不同植株 LOSS 的表达量如下图所示。将上述植株分别培养在高盐培养基中,2、3 组的萎蔫
程度高于 1 组,说明脱落酸能够(填“ 提高” 或“ 降低” )花生植株的耐盐能力。为增强实验
的说服力,还应增加的实验组是。
(3)植物的气孔由一对保卫细胞构成,保卫细胞吸水膨胀使气孔开放,反之气孔则关闭,从而调节蒸腾
速率。植物细胞质的渗透压与钾离子浓度密切相关,保卫细胞的质膜上含有内向与外向两种钾离子通道,
研究人员据此推测脱落酸通过调节保卫细胞钾离子浓度,最终影响植物的耐盐能力。记录单个离子通道的
电流,预测支持以上推测的实验结果(在下图补充添加脱落酸组的实验结果):
第 6 页 共 8 页
(4)植物适应高盐环境与多种生理特性有关。下列有利于植物适应高盐环境的特性是。
A.液泡的发育增强
B.细胞膜上离子转运蛋白增加
C.细胞质内合成可溶性有机小分子
D.细胞内产生一类具有调节渗透作用的蛋白
19.中华蜜蜂(简称中蜂)是我国特有的蜜蜂品种,具有非常灵敏的嗅觉系统。蜂群中蜂王(可育)和工
蜂(不可育)均为雌蜂,由受精卵发育而来;雄蜂由卵细胞直接发育而来。科研人员在一个中蜂蜂群中发
现了嗅觉正常和无嗅觉的个体,进行了一系列的实验。回答下列问题:
(1)用无嗅觉的蜂王和嗅觉正常雄蜂交配,F1 中雌蜂均为嗅觉正常,雄蜂均无嗅觉。据此判断,嗅觉正常
为_______________性状(填“ 显性” 或“ 隐性” )。
(2)用F1 中的蜂王和雄蜂交配,F2 中雌雄个体均出现四种表型:传统气味型(嗅觉系统只能识别传统的气
味分子)、非典型气味型(嗅觉系统只能识别非典型气味分子)、嗅觉正常(嗅觉系统能识别传统和非典
型两类气味分子)、无嗅觉。且雌蜂和雄蜂中四种表型的数量比都接近 1:1:1:1。
①F2 的雄蜂中出现四种表型比例为 1:1:1:1 的原因是________________。
②F2 中无嗅觉个体的基因型有__________种。
(3)研究发现,中蜂的嗅觉差异与嗅觉器官上的嗅觉受体(Orc)有关。研究人员从中蜂组织中提取mRNA,
采用RT-PCR(mRNA反转录成cDNA并进行PCR扩增的技术)方法扩增出了Orc基因,并检测出Orc基因在中
蜂不同个体发育时期的相对表达量(以成虫 1 日龄Orc基因表达量为基准),如图所示。(中蜂个体发育
需经历卵、幼虫、蛹及成虫四个时期。)
注:相对表达量为不同发育时期基因表达量与成虫时期基因表达量的
比值。
①RT-PCR过程中需要的酶有_________________。从中蜂组织中提取的
mRNA由不同基因转录产生,在RT-PCR过程中确保扩增的是Orc基因的
方法是。
②据图得到的结论是:Orc基因在中蜂个体发育的四个时期均有表达,
且在_____________时期的表达量最高。
20.(11 分)炎症反应是机体一种重要的免疫防御机制,当细菌毒素(如LPS)等进入血液后,会刺激肠巨
噬细胞释放TNF-α (肿瘤坏死因子)等炎症因子,引起炎症反应。炎症反应也存在潜在危害,针灸特定穴
位能起到抗炎症作用,我国科研工作者通过小鼠模型,阐明了针灸抗炎的神经生物学机制:低强度电针刺
小鼠后肢的“ 足三里(ST36)” 穴位,可激活迷走神经—肾上腺轴,降低TNF-α 等炎症因子水平,如图 1
所示。请回答:
(1)从免疫学的角度分析,LPS进入动物血液后作为促使机体发生炎症反应;从生命活动调节
方式看,针灸或低强度电针刺激足三里穴位引起肾上腺分泌的去甲肾上腺素、肾上腺素增加,该过程属于
(填“ 神经调节” 或“ 体液调节” 或“ 神经-体液调节” )。
(2)低强度电针刺激通过激活迷走神经—肾上腺抗炎通路起到抗炎作用。据图 1,Prkr2 神经元在抗炎
过程中起的作用是。
(3) 科研人员以健康小鼠为材料设计实验,验证低强度电针刺激激活迷走神经-肾上腺抗炎通路中Prkr2
神经元的作用。请完成实验设计:
实验目的
选择实验材料并分组
设置实验组和对照组
②
检测两组小鼠的抗炎症反应
简要操作过程
选取若干生理状况相同的小鼠分为A、B两组
A组小鼠①,B组小鼠不作处理
给两组小鼠注射③
分别用 ④,检测两组小鼠的TNF-α 水平
(4)低强度电针刺“ 足三里(ST36)” 发挥抗炎症作用,从肠巨噬细胞角度分析,其可能的作用机制
有(答出两点即可)。
生物试卷参考答案
一、选择题(共15题,1~10题每题2分,11~15题每题4分,共40分)
二、非选择题(共5题,共60分)
16.(10分,除说明外,每题1分)
(1)类囊体膜 水的光解和ATP合成 有利于发现控制光合能力的基因
(2)类囊体结构散乱 淀粉粒数量减少
(3)突变体的半乳糖脂和叶绿素含量均低于野生型,转入酶G基因后两者含量恢复(2分)
(4)可能是酶G基因异常,半乳糖脂和叶绿素含量降低,影响类囊体结构,进而影响光反应,导致暗反应合成的蔗糖和淀粉减少(3分)
17.(10分,除说明外,每题2分)
(1)信息(传递)
(2)环境因素引起的墨角藻生长或死亡 向玉黍螺传递信息
(3)滨蟹向玉黍螺传递信息抑制其取食墨角藻,且对小玉黍螺的影响更大(4分)
18.(12分)
(1)基因表达调控(2分)
(2)提高(2分) 导入LOSS基因的转基因植株(2分)
(3)(3分)
(4)ABCD(3分)
19.(13分,除说明外,每题2分)
(1)显性
(2)嗅觉的相关性状由位于非同源染色体上的两对等位基因控制,F1中蜂王为双杂合子,产生4种类型的卵细胞(3分) 2
(3)逆转录酶和耐高温的DNA聚合酶 根据Orc基因序列设计引物 成虫
20.(15分)
(1)抗原(1分) 神经调节(1分)
(2)产生并传导兴奋(2分)
(3)①破坏Prkr2神经元(2分)
②诱发小鼠炎症(2分) ③细菌脂多糖 (2分)
④低强度电针刺激两组小鼠后肢穴位足三里位置(2分)
(4)抑制TNF-α分泌过程中内质网、高尔基体形成囊泡;抑制肠巨噬细胞中TNF-α基因的转录;抑制肠巨噬细胞中TNF-α基因的翻译(3分,答出一点得2分,答出两点得3分)
题号
1
2
3
4
5
6
7
8
9
10
答案
C
D
B
C
B
D
D
D
A
B
题号
11
12
13
14
15
答案
A
C
D
B
B
相关试卷
这是一份福建省泉州市鲤城区2024届高三下学期预测模拟预测生物试题(Word版附答案),共11页。试卷主要包含了选择题,非选择题等内容,欢迎下载使用。
这是一份福建省福州市福州八县市一中2023-2024学年高三下学期模拟预测生物试题,共9页。试卷主要包含了考试结束后,将答题卡交回,甲图示百合等内容,欢迎下载使用。
这是一份2024届福建省高考模拟预测生物试题(无答案),共10页。试卷主要包含了5、6等内容,欢迎下载使用。

