还剩5页未读,
继续阅读
21,湖南省湘西土家族苗族自治州永顺县第一中学2023-2024学年高一下学期期中考试政治试题
展开相关试卷
湖南省郴州市临武县第一中学2023-2024学年高一下学期期中考试政治试题:
这是一份湖南省郴州市临武县第一中学2023-2024学年高一下学期期中考试政治试题,共8页。
湖南省湘西土家族苗族自治州永顺县第一中学2023-2024学年高二下学期期中考试政治试题(含答案):
这是一份湖南省湘西土家族苗族自治州永顺县第一中学2023-2024学年高二下学期期中考试政治试题(含答案),共10页。试卷主要包含了国字原作“或”,字形像以“戈”等内容,欢迎下载使用。
湖南省湘西土家族苗族自治州永顺县第一中学2023-2024学年高一下学期期中考试政治试题(含答案):
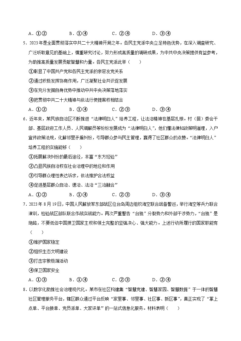
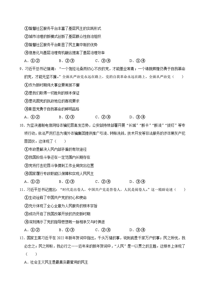
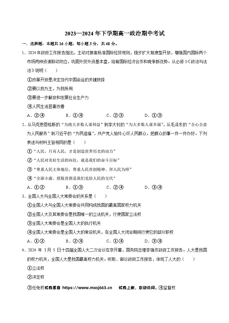
这是一份湖南省湘西土家族苗族自治州永顺县第一中学2023-2024学年高一下学期期中考试政治试题(含答案),共8页。试卷主要包含了以数字化助推社会治理现代化,习近平总书记强调等内容,欢迎下载使用。

