所属成套资源:2025年高中化学鲁科版选择性必修2分层作业(22份)
高中鲁科版 (2019)第3节 离子键、配位键与金属键第2课时测试题
展开
这是一份高中鲁科版 (2019)第3节 离子键、配位键与金属键第2课时测试题,共10页。试卷主要包含了配位键,已知等内容,欢迎下载使用。
题组1.配位键
1.铜氨液可以吸收CO,其反应为[Cu(NH3)2]++CO+NH3[Cu(NH3)3CO]+。下列说法正确的是( )
A.Cu+价电子排布式:3d94s1
B.CO为非极性分子
C.NH3空间结构为三角锥形
D.1 ml [Cu(NH3)3CO]+中含有3 ml配位键
2.配合物[C(NH3)5Cl](NO3)2中,中心离子的化合价是( )
A.+1B.+2
C.+3D.+4
3.某配合物的化学式为[TiCl(H2O)5]Cl2·H2O,下列说法正确的是( )
A.配位体是Cl-和H2O,配位数是9
B.中心离子是Ti4+,内界是[TiCl(H2O)5]2+
C.内界和外界中的Cl-的数目比是1∶2
D.H2O的中心原子是sp2杂化
4.已知NH3分子可与Cu2+以配位键形成[Cu(NH3)4]2+,则除去硫酸铜溶液中少量硫酸可选用的试剂是( )
A.NaOHB.NH3
C.BaCl2D.Cu(OH)2
5.配位化学创始人维尔纳发现,取CCl3·6NH3(黄色)、CCl3·5NH3(紫红色)、CCl3·4NH3(绿色)和CCl3·4NH3(紫色)四种化合物各1 ml,分别溶于水后,加入足量AgNO3溶液,产生AgCl沉淀的量分别为3 ml、2 ml、1 ml和1 ml。
(1)请根据实验事实用配合物的形式写出它们的化学式。
CCl3·6NH3(黄色) ,CCl3·4NH3(紫色) 。
(2)CCl3·4NH3(绿色)和CCl3·4NH3(紫色)组成相同而颜色不同的原因是 。
(3)上述配合物中,中心离子的配位数都是 ,写出基态中心离子的电子排布式:
。
题组2.金属键
6.关于金属性质和原因的描述不正确的是( )
A.金属具有金属光泽是因为金属中的自由电子吸收了可见光,又把部分能量以光的形式释放出来
B.金属具有良好的导电性,是因为金属晶体中共享了金属原子的价电子,形成了“电子气”,在外电场的作用下自由电子定向移动形成电流
C.金属具有良好的导热性能,是因为自由电子在受热后,加快了运动速率,自由电子通过与金属阳离子发生碰撞,传递能量
D.金属的导电性和导热性与金属键无关
7.已去除表面氧化膜的金属铝投入NaOH溶液中不涉及下列哪种变化( )
A.金属键破坏B.共价键破坏
C.共价键形成D.离子键破坏
8.金属键的强弱与金属的价电子数多少有关,价电子数越多金属键越强;与金属阳离子的半径大小也有关,金属阳离子半径越大,金属键越弱。据此判断下列金属熔点逐渐升高的是( )
A.Li、Na、KB.Al、Mg、Na
C.Ca、Mg、BeD.Li、Na、Mg
B级关键能力提升练
以下选择题中,有1~2个选项符合题意。
9.已知:铜离子的配位数通常为4,[Cu(OH)4]2-和[Cu(NH3)4]2+均为深蓝色。某化学小组设计如下实验制备铜的配合物。
下列说法不正确的是( )
A.b中得到配合物Na2[Cu(OH)4],其配体为OH-
B.硫酸铜溶液呈蓝色的原因是[Cu(H2O)4]2+的颜色所致
C.由实验可知,NH3的配位能力比OH-弱
D.加热c中溶液有可能得到蓝色浑浊液
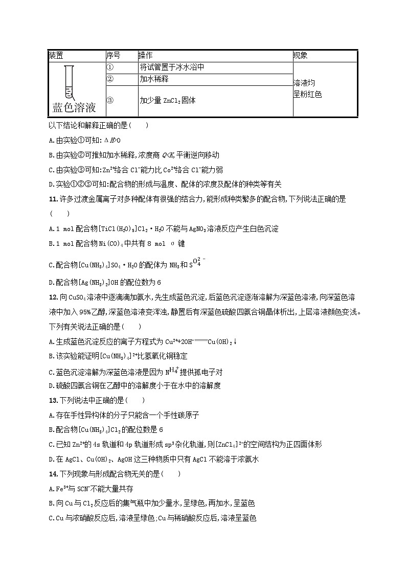
10.已知[C(H2O)6]2+呈粉红色,[CCl4]2-呈蓝色,[ZnCl4]2-为无色。现将CCl2溶于水,加入浓盐酸后,溶液由粉红色变为蓝色,存在以下平衡:[C(H2O)6]2++4Cl-[CCl4]2-+6H2O ΔH,将该溶液分为三份做实验,溶液的颜色变化如表:
以下结论和解释正确的是( )
A.由实验①可知:ΔH>0
B.由实验②可推知加水稀释,浓度商Q
相关试卷
这是一份鲁科版 (2019)选择性必修2第3节 离子键、配位键与金属键第2课时课后测评,共10页。试卷主要包含了下列各种说法中错误的是,下列关于配合物的叙述错误的是,下列有关金属键的叙述错误的是,3°等内容,欢迎下载使用。
这是一份高中化学第3节 离子键、配位键与金属键练习,共38页。试卷主要包含了单选题,填空题,实验题等内容,欢迎下载使用。
这是一份鲁科版 (2019)选择性必修2第3节 离子键、配位键与金属键当堂达标检测题,共13页。试卷主要包含了单选题,填空题,实验题等内容,欢迎下载使用。

